10 Leading Healthcare Software Development Companies to Know
September 4, 2025
Alex Shubin | Founder & CEO at SDA

Overview
The article titled "10 Leading Healthcare Software Development Companies to Know" serves as a definitive guide to prominent players in the healthcare software development sector. It underscores how these companies harness technology to elevate patient care, optimize operations, and enhance communication within healthcare systems. By showcasing their innovative solutions, the article highlights the significant impact these companies have on healthcare delivery, establishing a clear understanding of their role in advancing the industry.
Introduction
As the healthcare landscape undergoes rapid transformation, the role of software development companies becomes increasingly pivotal in shaping patient care and operational efficiency. This article explores the top ten healthcare software development firms that are leading the charge in crafting innovative solutions designed to meet the evolving demands of the industry. Readers will uncover how these companies are not only enhancing patient engagement and communication but also leveraging cutting-edge technologies such as AI and data integration to improve outcomes. However, with the surge of new technologies, a pressing question emerges: how can healthcare organizations effectively navigate the complexities of software implementation while ensuring the highest standards of care?
SDA: Custom Software Development for Enhanced Patient Care
SDA stands at the forefront of 10 Benefits of Dedicated Software Development for SaaS Success, partnering with healthcare software development companies to deliver innovative digital solutions that significantly enhance care. By prioritizing 10 Benefits of Enterprise Mobile App Development for SaaS Owners, SDA empowers providers to navigate their systems effortlessly, thereby boosting engagement and satisfaction. The integration of robust technology not only streamlines operations but also fosters between individuals and providers.
For instance, healthcare software development companies have created tailored medical software that has proven to reduce errors and elevate the standard of care, as evidenced by the growing adoption of telemedicine and remote monitoring systems. A recent case study indicates that customized medical software enhances client involvement by providing tools for real-time updates and interactions between medical providers and clients.
As 10 Essential Features of a Custom CRM for SaaS Success, SDA remains committed to equipping providers with tools that meet the demands of 2025 and beyond.

HealthAsyst: Leading Provider of EMR and Patient Engagement Software
HealthAsyst provides a comprehensive suite of EMR solutions designed to optimize data management while significantly enhancing engagement with individuals receiving care. Their software allows medical providers to access client information swiftly, a critical factor in improving care quality.
By integrating advanced user engagement tools, HealthAsyst empowers individuals to actively participate in their wellness journeys, fostering enhanced communication between providers and users. This approach not only boosts satisfaction among individuals but also leads to 10 Benefits of Outsourcing Software Development for SaaS Owners, as systematic reviews indicate that positively impact safety and quality of life.
Furthermore, individuals now expect the same level of convenience and accessibility in medical services as they experience in other facets of their lives. As the medical landscape evolves, the integration of such technologies is becoming increasingly essential.
Digital-first patient engagement is anticipated to be a defining factor in service delivery by 2025, as noted by expert David Nickelson. With a steadfast commitment to innovation, HealthAsyst positions itself at the forefront of these trends, solidifying its role among healthcare software development companies in the ongoing transformation of medical delivery systems.

Pragmatic Coders: AI-Driven Innovations in Healthcare Software
Pragmatic Coders stands at the forefront of AI-driven medical software development, harnessing machine learning to significantly enhance decision-making and operational efficiency within the medical sector. Their innovative solutions leverage 10 Essential MVP Software Development Services for SaaS Success to analyze extensive volumes of individual data, yielding actionable insights that directly improve service delivery.
By seamlessly integrating AI into 3 Steps to Choose the Right AI Development Company, Pragmatic Coders empowers organizations to optimize processes, reduce administrative burdens, and ultimately enhance outcomes for individuals. This approach not only facilitates but also aids medical practitioners in making informed decisions, thus transforming the landscape of care.
Successful implementations of their technology have demonstrated 10 Innovative Marketplace Ideas for SaaS Product Owners and patient satisfaction, underscoring the vital role of machine learning in modern medical practice.

TechMagic: Streamlining Healthcare Operations with Custom Applications
TechMagic specializes in developing tailored applications that meet the distinct operational needs of medical organizations. Their solutions are meticulously designed to streamline workflows, enhance communication, and improve data management, effectively addressing the specific challenges faced by healthcare providers. By optimizing workflows, TechMagic empowers organizations to operate more efficiently—an essential factor in a sector where administrative tasks can consume nearly two hours of a physician's time for every hour spent on patient care. The overwhelming burden of documentation on healthcare organizations significantly impacts physician efficiency, underscoring the critical need for workflow optimization. This optimization not only reduces operational costs but also .
Industry leaders consistently highlight the necessity of workflow optimization within the medical field. A recent study revealed that 10 Benefits of Progressive Web App Development Services for SaaS Owners can dramatically reduce human error rates and operational costs. Notably, 92% of medical leaders assert that automating repetitive tasks is vital for mitigating staff shortages. Furthermore, as medical services continue to evolve, the integration of AI-driven analytics and telehealth strategies is becoming indispensable for improving patient outcomes and operational efficiency. As Simon Lorenz, Ph.D., articulated, "AI changes medical services, and we have witnessed that occur rapidly in 2025." TechMagic's commitment to crafting 10 Benefits of Fintech Custom Software Development for SaaS Owners positions them as one of the key 10 Must-Have Features for E-Commerce Application Development in this transformative landscape, ensuring that medical organizations can effectively meet the growing demands of their clientele while maintaining high standards of care. Additionally, compliance with regulations such as HIPAA and GDPR is paramount in the development of medical software, ensuring that sensitive data is managed securely and responsibly.

Philips Healthcare: Advanced Medical Software Solutions for Better Outcomes
Philips Healthcare stands at the forefront of 10 Benefits of Hiring iPhone App Developers for Your SaaS, dedicated to enhancing patient outcomes and 10 Benefits of Software Outsource for SaaS Product Owners. Their software seamlessly integrates with medical devices, empowering practitioners with real-time data and actionable insights. By harnessing cutting-edge technology, Philips Healthcare equips providers to make informed decisions that significantly improve healthcare outcomes. Engage with Philips Healthcare to 10 Best Companies to Outsource Software for SaaS Success and elevate patient care.
McKesson Corporation: Comprehensive Healthcare Management Software
McKesson Corporation leads the way in 10 Benefits of Nearshore Application Development for SaaS Success, providing a comprehensive suite of 10 AI Software Development Solutions for SaaS Product Owners that effectively address critical operational needs within the industry. Their unified software systems facilitate seamless supply chain management and service coordination, significantly enhancing operational efficiency. By streamlining processes, McKesson not only reduces costs but also improves patient outcomes, empowering medical organizations to concentrate on delivering high-quality care.
Recent enhancements to McKesson's software offerings underscore their commitment to innovation, enabling medical providers to adapt to evolving challenges. Successful implementations of these systems have resulted in notable improvements in 10 Benefits of a Dedicated Development Team for SaaS Success, illustrating the tangible benefits of integrated technology in medical settings. For instance, findings from Dr. Stephen Agboola reveal that expanding remote monitoring initiatives can lead to enhanced individual skills and health outcomes, highlighting the effectiveness of McKesson's solutions in real-world scenarios.
Healthcare management specialists emphasize the importance of operational efficiency, asserting that effective tools from healthcare software development companies are essential for navigating the complexities of modern healthcare. As Peter Drucker astutely observed, "The standard of service is ultimately defined by the individual's perception and experience, not solely by the provider's intentions." This statement underscores the vital role McKesson plays in delivering robust, that enhance efficiency and elevate care for individuals across the sector.

Softeq: Tailored Software Solutions for Patient Engagement
SDA specializes in delivering 10 Benefits of Nearshore Software Development for Your SaaS Projects provided by healthcare software development companies that significantly enhance user engagement and improve medical outcomes. Healthcare software development companies meticulously design their applications to facilitate seamless communication between individuals and healthcare providers, enabling users to effortlessly access their health information.
By prioritizing user involvement, SDA empowers medical organizations to forge 10 Key Benefits of Blockchain App Development for SaaS Owners with the populations they serve, a crucial element in delivering high-quality care. 10 Benefits of Custom Mobile App Development for Your Business not only streamline interactions but also play an essential role in shaping client satisfaction and health outcomes. Medical professionals emphasize that focusing on user experience can elevate the quality of care and foster trust.
Therefore, medical organizations must consider integrating user-friendly applications from healthcare software development companies that prioritize , ultimately transforming the healthcare experience.

MobiDev: Mobile Applications for Enhanced Patient Interaction
MobiDev stands at the forefront of mobile application development, excelling in creating solutions that significantly enhance user interaction and engagement, a focus that aligns with the goals of healthcare software development companies. Their innovative applications empower individuals to 10 Essential SaaS Apps for Product Owners in 2025, providing seamless access to vital medical information and communication tools.
By harnessing the power of mobile technology, MobiDev enables users to take an active role in their wellness journey—an essential factor for fostering trust and improving overall satisfaction and health outcomes. Research indicates that when individuals feel , it leads to better health results and stronger connections with healthcare professionals.
Furthermore, small gestures facilitated by mobile applications, such as 10 Essential Features for Successful Fitness App Development, can profoundly impact an individual’s experience, making them feel valued and understood. As Theodore Roosevelt aptly noted, 'The quality of care is determined by the individual's perception and experience,' underscoring the significance of compassion and understanding in healthcare.
In an evolving medical landscape, MobiDev's unwavering commitment to leveraging mobile technology positions them as a pivotal contributor among healthcare software development companies, enhancing client engagement and satisfaction, all while actively incorporating user feedback to 10 Essential Web App Development Services for SaaS Success.

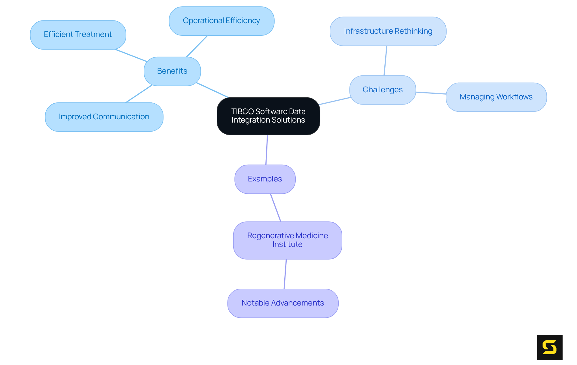
TIBCO Software: Data Integration Solutions for Improved Patient Care
TIBCO Software provides advanced data integration solutions that significantly enhance communication across various medical systems. By integrating data from diverse sources, TIBCO empowers medical organizations to access vital information more effectively. This integration is essential for , as it enables providers to maintain a comprehensive view of medical histories and treatment plans. As a result, medical practitioners can deliver more efficient and personalized treatment, leading to improved outcomes for individuals.
Analysts underscore that 10 Best Online Business Ideas for SaaS Product Owners in 2025 from healthcare software development companies, is crucial for optimizing healthcare delivery, as it mitigates fragmentation and ensures consistent follow-ups. For instance, the Regenerative Medicine Institute (RMI) reported notable advancements in operational efficiency and client satisfaction after implementing Heads Up Health, which streamlined their monitoring process and enhanced engagement.
Furthermore, a systematic review highlighted that organizations employing advanced 10 Benefits of Outsourcing Software Development Services for SaaS, like those offered by TIBCO, experience substantial improvements in service coordination and individual safety. However, 10 Strategies for Effective Software Product Development presents challenges, including the necessity of rethinking infrastructure and managing event-driven workflows, which medical systems must address to fully harness the benefits of data consolidation.

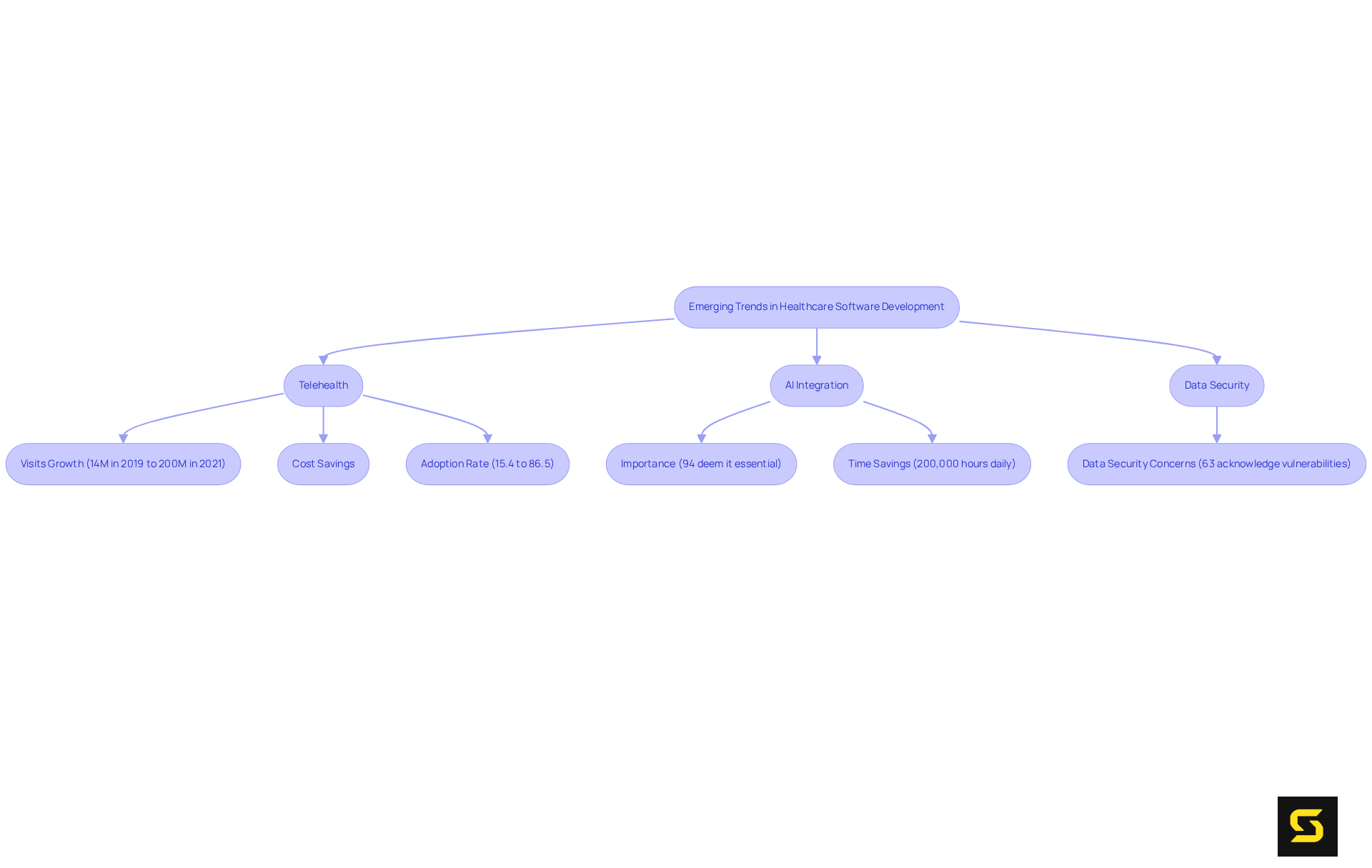
Emerging Trends in Healthcare Software Development: Meeting Patient Needs
Emerging trends in 10 Niche Marketplace Ideas for Targeted Business Success are increasingly focused on enhancing patient support through groundbreaking solutions. The surge in 10 Key Steps for Custom Retail Software Development Success, with telehealth visits soaring from 14 million in 2019 to 62 million in 2020, and projections indicating a staggering 200 million visits in 2021. This transformation not only enhances access to care but also significantly reduces costs, with telemedicine by 10-15%. For example, the telemedicine platform JeffConnect has generated savings ranging from $300 to $1,500 per visit for hospitals and $19 to $121 for patients. The telehealth sector is poised to reach a market value of $194.1 billion in 2023, with the potential to save the U.S. medical system approximately $305 billion annually.
Moreover, the integration of 3 Strategies for Success in Online Marketplaces. AI tools are being adopted across various medical services, with 94% of organizations deeming AI essential to their operations. This technology enhances individual experiences by providing tailored support and improving operational efficiency. For instance, medical providers can save up to 200,000 hours daily through generative AI and automation, allowing staff to focus more on patient care.
Data security remains a critical concern, as 63% of medical professionals acknowledge the vulnerability of cloud-based systems to breaches. As telehealth continues to expand, implementing robust security measures is imperative to safeguard health information and uphold trust.
The adoption of telemedicine by physicians escalated from 15.4% in 2019 to 86.5% in 2021, highlighting the rapid evolution within the medical landscape. By remaining informed about these trends, healthcare organizations, including healthcare software development companies, can effectively meet patient expectations and elevate care delivery, thereby positioning themselves competitively in an ever-evolving environment.

Conclusion
The exploration of leading healthcare software development companies reveals a transformative landscape where technology significantly enhances patient care and operational efficiency. Each of these companies, from SDA to TIBCO Software, showcases how tailored solutions and innovative technologies can address the unique challenges within the healthcare sector, ultimately fostering improved communication and engagement between providers and patients.
Key insights illustrate the vital role of customized software solutions in meeting the evolving demands of healthcare. Companies like HealthAsyst and Pragmatic Coders are pioneering advancements in electronic medical records and AI-driven innovations, respectively. Meanwhile, TechMagic and McKesson Corporation emphasize the importance of streamlining operations and enhancing management systems. The integration of telehealth and AI further underscores the shift towards more accessible and personalized healthcare experiences, highlighting the growing necessity for robust, secure software solutions.
As healthcare continues to evolve, embracing these technologies is not just beneficial but essential for organizations aiming to deliver high-quality care. Stakeholders must remain vigilant in adopting these innovations, ensuring that they not only meet current patient needs but also anticipate future demands. The ongoing commitment to integrating advanced software solutions will undoubtedly shape the future of healthcare. It is imperative for providers to invest in these transformative technologies to enhance patient outcomes and operational success.
FAQ
What is SDA's role in custom software development for healthcare?
SDA partners with healthcare software development companies to deliver innovative digital solutions that enhance patient care through user-centered design, improving provider engagement and satisfaction.
How does SDA's software impact healthcare operations?
SDA's software streamlines operations and fosters better communication between individuals and providers, which helps reduce errors and elevate the standard of care.
What evidence supports the effectiveness of customized medical software?
A case study indicates that customized medical software enhances client involvement by providing tools for real-time updates and interactions between medical providers and clients, contributing to the growing adoption of telemedicine and remote monitoring systems.
What is HealthAsyst known for in the healthcare software industry?
HealthAsyst provides a comprehensive suite of EMR solutions that optimize data management and significantly enhance engagement with individuals receiving care.
How does HealthAsyst improve patient engagement?
HealthAsyst integrates advanced user engagement tools that empower individuals to participate actively in their wellness journeys, leading to enhanced communication with providers and improved health outcomes.
What future trends does HealthAsyst anticipate in patient engagement?
HealthAsyst anticipates that digital-first patient engagement will be a defining factor in service delivery by 2025, emphasizing the importance of convenience and accessibility in medical services.
What innovations does Pragmatic Coders bring to healthcare software?
Pragmatic Coders focuses on AI-driven medical software development, utilizing machine learning to enhance decision-making and operational efficiency within the medical sector.
How does Pragmatic Coders' technology benefit healthcare organizations?
Their technology optimizes processes, reduces administrative burdens, and improves outcomes for individuals by providing actionable insights from extensive data analysis.
What results have been observed from the implementation of Pragmatic Coders' solutions?
Successful implementations have demonstrated tangible improvements in clinical processes and patient satisfaction, highlighting the vital role of machine learning in modern medical practice.
