10 Strategies for Effective Mental Health App Development
November 13, 2025
Alex Shubin | Founder & CEO at SDA

Introduction
The surge in mental health app usage signals a significant shift in how we view psychological well-being, with the market projected to reach an impressive $26.8 billion by 2030. This growth presents a unique opportunity for developers, but it also brings challenges. How can they create applications that not only attract users but also engage them in meaningful ways?
This article explores ten essential strategies for effective mental health app development. We’ll delve into:
- User-centric design
- Advanced technology integration
- The critical importance of compliance with data privacy regulations
By focusing on these areas, developers can ensure their apps stand out in a crowded market while genuinely supporting users on their mental health journeys.
Are you ready to transform your approach to mental health app development? Let's dive in.
SDA: Leverage Custom Software Development for Mental Health Apps
SDA stands at the forefront of mental health app development, a crucial element in crafting effective custom software. By implementing tailored solutions, developers can design apps that specifically address the diverse needs of individuals, ensuring that features resonate profoundly with the target audience. This personalized approach not only boosts satisfaction but also significantly enhances engagement and retention rates.
As the psychological wellness apps market is projected to grow from USD 8.87 billion in 2025 at a CAGR of 14.6% through 2030, the demand for such customized solutions is underscored by the fact that 80% of individuals with depression are expected to seek treatment by 2030. Recent trends reveal a shift towards integrating advanced technologies like AI and machine learning, which provide personalized suggestions based on user behavior, further enhancing user experiences.
Successful mental health app development hinges on these customized solutions, empowering individuals to manage their well-being effectively. This ultimately leads to improved outcomes and a more supportive digital environment. Embrace the future of mental health applications with SDA's expertise in custom software development.

Prioritize User-Centric Design to Enhance Engagement
User-centered design is essential in the mental health app development of wellness applications. By creating intuitive interfaces that cater to the needs of users—particularly those facing distress—we can significantly enhance their experience. Features such as clear navigation, accessible content, and engaging visuals not only improve usability but also encourage regular engagement, fostering a supportive environment for managing well-being.
Consider the impact of a well-designed interface: it can transform a user’s journey from confusion to clarity. When users can easily navigate through the application, they are more likely to return, making it a vital tool in their wellness journey. This is not just about aesthetics; it’s about creating a space where individuals feel empowered to take charge of their health.
Incorporating user feedback and data-driven insights into the design process can further elevate the effectiveness of these applications. By prioritizing user needs, developers in mental health app development can create solutions that resonate deeply with their audience, ultimately leading to better outcomes.
In conclusion, investing in user-centered design is not merely an option; it is a necessity for anyone serious about enhancing wellness through technology. Let’s commit to prioritizing the user experience in our designs, ensuring that every individual has the tools they need to thrive.

Integrate Advanced Technology for Seamless Functionality
Integrating advanced technology—like AI and machine learning—significantly enhances mental health app development. These innovations provide customized experiences, offering tailored content and suggestions based on individual behavior. Imagine an app that understands your needs and adapts accordingly.
Furthermore, ensuring compatibility across various devices and platforms boosts accessibility, allowing users to engage with the app anytime, anywhere. This seamless experience not only fosters user engagement but also promotes better outcomes in mental health app development.
Embrace the future of mental health support by leveraging these advanced technologies.

Implement Rigorous Quality Assurance Processes
Implementing rigorous quality assurance processes is not just beneficial; it’s essential in the mental health app development of psychological applications. Comprehensive testing for functionality, usability, and security is crucial to identify and rectify potential issues before launch. Given the sensitive nature of mental health, ensuring that mental health app development adheres to high-quality standards is paramount.
Studies reveal that individuals are significantly more inclined to trust applications that demonstrate consistent performance and reliability. This trust can greatly influence engagement and retention. For instance, research indicates that 70% of individuals prefer applications that have undergone thorough testing and quality assurance procedures. Optimal testing methods for mental health app development include:
- Utilizing automated testing tools
- Conducting acceptance testing
- Incorporating feedback from mental health experts to enhance the app's features
As Ivan Sinapov aptly observes, "App developers should also ensure that the app remains compliant with relevant data privacy laws and standards and continue to prioritize privacy and data security." Regular updates and ongoing testing post-launch are not merely advisable; they are essential for sustaining app performance and building trust among users. These practices showcase a dedication to quality and responsiveness to user needs.
By prioritizing these rigorous testing processes in mental health app development, developers can create effective psychological solutions that individuals can rely on. The commitment to quality assurance is not just a checkbox; it’s a pathway to establishing credibility and fostering user loyalty.

Adopt MVP Development to Validate Concepts Quickly
Implementing a Minimum Viable Product (MVP) strategy is crucial for teams in mental health app development who aim to validate concepts swiftly and effectively. By launching a streamlined version of the app that includes only essential features, developers can gather vital feedback and insights early in the process. This iterative method not only facilitates necessary modifications based on real user experiences but also ensures that the final product aligns closely with user needs and expectations.
Startups that actively collect, analyze, and implement feedback can significantly accelerate growth and enhance product quality, making them approximately 50% more likely to establish sustainable revenue models. Furthermore, the MVP framework fosters ongoing feedback, empowering teams to refine their offerings and boost customer satisfaction. For instance, healthcare innovators who engage early adopters during the MVP phase can pinpoint usability issues and pain points, leading to more effective solutions.
As highlighted, "Participant feedback is the backbone of a successful MVP," underscoring the critical role of client involvement in the psychological wellness sector. Additionally, employing the MoSCoW framework to categorize features into Must-Have, Should-Have, Could-Have, and Won’t-Have provides a structured approach to prioritizing essential functionalities. It is imperative to incorporate privacy, security, and compliance as foundational aspects from the outset in the context of mental health app development, addressing regulatory concerns that are particularly relevant.

Develop Targeted Marketing Strategies for User Acquisition
Creating focused marketing strategies is essential for attracting clients in the competitive arena of wellness applications. Identifying the target audience and tailoring marketing messages to resonate with their specific needs and preferences is crucial. By leveraging social media, content marketing, and collaborations with mental health experts, businesses can improve visibility and credibility, ultimately boosting engagement and retention. Consider this: 77% of individuals abandon an app within the first three days of installation. This statistic underscores the necessity of not only attracting users but also keeping them engaged through effective strategies.
Key performance indicators (KPIs) such as Cost Per Install (CPI) and Customer Acquisition Cost (CAC) are vital for measuring the success of audience acquisition efforts. Furthermore, applying evidence-based approaches, such as wellness literacy campaigns, can help diminish stigma—a major obstacle to participant engagement.
Campaigns that feature content created by individuals can cultivate community and trust around applications related to well-being. This approach motivates users to share their experiences and connect more profoundly with the brand. Moreover, providing adaptable appointment scheduling and various communication methods is essential for meeting diverse individual needs and improving accessibility.
In summary, a multifaceted strategy that integrates targeted social media promotion, engaging content, strategic collaborations, and an emphasis on client retention is crucial for wellness applications striving to attract and keep individuals in a swiftly changing market.

Ensure Compliance with Data Privacy Regulations
Ensuring adherence to data privacy regulations, particularly HIPAA and GDPR, is not just important; it’s essential in the mental health app development of wellness applications. Developers must implement stringent security measures to protect sensitive information and maintain transparency regarding data usage. For example, incorporating two-factor authentication and end-to-end encryption is vital, as HIPAA mandates encryption for data at rest and recommends it for data in transit, significantly enhancing data protection.
The global market for mental health app development is projected to reach a staggering $26.8 billion by 2030, underscoring the urgent need for secure applications that prioritize individual privacy. Alarmingly, 32% of all recorded data breaches from 2015 to 2022 occurred in the healthcare sector, highlighting the critical necessity for compliance in this rapidly expanding market. A recent survey revealed that 73% of individuals prioritize privacy when selecting wellness applications, making compliance a key factor in mental health app development to build trust and foster long-term engagement.
By adopting a privacy-by-design approach, which includes strategies like dynamic consent interfaces and geofenced consent modals, developers can not only meet regulatory standards but also position their apps as trustworthy solutions in a competitive landscape. This commitment to compliance not only mitigates legal risks—evidenced by the FTC's $7.8 million fine against Cerebral in 2024 for compliance failures—but also enhances client satisfaction, ultimately driving the success of psychological applications.

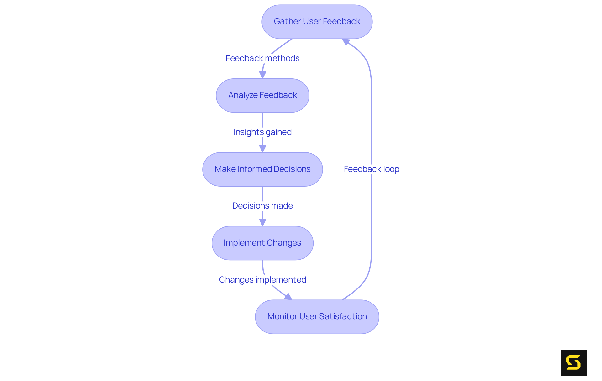
Incorporate User Feedback for Continuous Improvement
Integrating feedback from individuals into mental health app development is not just beneficial; it’s essential for the ongoing enhancement of mental health applications. Developers can employ various methods—such as in-app surveys, participant interviews, and analytics tracking—to gather invaluable insights. By actively seeking and responding to input from users, developers can make informed decisions about feature enhancements and updates, ensuring the app remains relevant and effective in meeting user needs.
Statistics reveal that applications that effectively incorporate user feedback see significant improvements in satisfaction. Take the Wysa app, for instance, which boasts an impressive 84.4% five-star rating. This clearly illustrates the positive impact of user engagement on app performance. Furthermore, research indicates that when users feel acknowledged, they are more likely to remain loyal and engaged, leading to improved retention rates. The global psychological wellness applications market reached $7.09 billion in 2024, underscoring the growing importance of consumer feedback in a competitive landscape.
Ongoing enhancements in mental health app development often stem from frequent updates driven by user feedback and the introduction of new functionalities that align with user preferences. Notably, the 63,472 bug-related requests and 12,268 specific changes identified in update descriptions highlight the types of feedback developers should prioritize. By fostering a culture of feedback incorporation, developers can significantly enhance the overall user experience, ultimately leading to better well-being outcomes. As Emma Oye aptly states, "Embracing client feedback not only drives product innovation but also strengthens customer relationships, making it an indispensable component of modern business strategy.

Collaborate with Mental Health Professionals for Credibility
Collaborating with health experts in mental health app development is crucial for establishing credibility and fostering trust among users. Their specialized knowledge is vital for creating evidence-based content and features that effectively address individual needs. For instance, a survey revealed that 73% of veterans are interested in using an app for mental health, highlighting the potential for engagement with well-supported applications.
Research indicates that mental health app development that incorporates professional guidance significantly boosts user engagement and satisfaction. This collaboration not only enhances the app's reliability but also instills confidence in users, who are more inclined to engage with an application that is backed by recognized expertise. Furthermore, integrating evidence-informed strategies, such as mindfulness-based stress reduction (MBSR) and cognitive behavioral therapy principles, can amplify the app's effectiveness, making it a valuable resource for those seeking emotional support.
By prioritizing professional input in mental health app development, developers can ensure that their apps meet clinical standards while effectively connecting with users, ultimately leading to improved psychological outcomes. A notable example is the PTSD Coach app within the Veterans Administration, which demonstrates how expert guidance can enhance app effectiveness and build trust.

Stay Informed on Industry Trends for Innovative Solutions
For wellness application creators, staying informed about industry trends is essential for mental health app development that effectively addresses the evolving needs of clients. This involves not only tracking advancements in technology but also understanding shifts in user behavior and the latest practices related to well-being. By incorporating these innovative trends into mental health app development, companies can significantly enhance their offerings, ensuring their applications remain relevant and impactful in promoting well-being.
The wellness application market, valued at over USD 7.5 billion in 2025, is projected to soar to USD 35.2 billion by 2035, reflecting a compound annual growth rate (CAGR) of 15.1%. This remarkable growth underscores the critical role of technology in mental health app development for creating effective psychological solutions. Noteworthy examples of creative solutions in mental health app development include AI-powered platforms that personalize user experiences and enhance engagement, as evidenced by recent funding rounds for startups like clare&me, which focuses on AI support for emotional well-being.
As Bill Gates aptly stated, "technology should seamlessly integrate into everyday life." This principle is one that developers must wholeheartedly embrace in mental health app development to create tools that genuinely enhance mental well-being. The time to act is now—integrate these insights into your mental health app development strategy and lead the charge in transforming the wellness landscape.

Conclusion
The development of effective mental health applications requires a multifaceted approach that prioritizes user needs, integrates advanced technology, and adheres to stringent quality standards. By leveraging custom software solutions, developers can create tailored experiences that resonate with users, ultimately enhancing engagement and improving mental health outcomes. A focus on user-centric design, robust quality assurance processes, and compliance with data privacy regulations solidifies the foundation for successful app development in this rapidly evolving industry.
Key strategies highlighted throughout this article include:
- The importance of integrating advanced technologies like AI
- Implementing rigorous testing protocols
- Adopting a Minimum Viable Product (MVP) approach to validate concepts quickly
Moreover, targeted marketing and collaboration with mental health professionals are crucial elements in fostering trust and ensuring that applications meet the real-world needs of users. By actively seeking and incorporating user feedback, developers can continuously refine their offerings, driving satisfaction and retention.
In a landscape where the mental health app market is poised for significant growth, embracing these strategies is not just advantageous; it is essential. Stakeholders in mental health app development must remain informed about industry trends and innovations, ensuring that their applications not only meet current demands but also lead the charge in transforming mental health support. By committing to these best practices, developers can create impactful solutions that empower individuals on their wellness journeys, ultimately contributing to a healthier society. Are you ready to take the next step in revolutionizing mental health support?
FAQ
What is the role of custom software development in mental health apps?
Custom software development is crucial for mental health apps as it allows developers to create tailored solutions that specifically address the diverse needs of individuals, enhancing user satisfaction, engagement, and retention rates.
What is the projected growth of the psychological wellness apps market?
The psychological wellness apps market is projected to grow from USD 8.87 billion in 2025 at a compound annual growth rate (CAGR) of 14.6% through 2030.
How many individuals with depression are expected to seek treatment by 2030?
It is expected that 80% of individuals with depression will seek treatment by 2030.
What technologies are being integrated into mental health apps to improve user experience?
Advanced technologies like AI and machine learning are being integrated into mental health apps to provide personalized suggestions based on user behavior, enhancing user experiences.
What is user-centered design and why is it important in mental health app development?
User-centered design focuses on creating intuitive interfaces that cater to users' needs, particularly those facing distress. It is important because it significantly enhances user experience, encourages regular engagement, and fosters a supportive environment for managing well-being.
How can developers improve the effectiveness of mental health applications?
Developers can improve effectiveness by incorporating user feedback and data-driven insights into the design process, ensuring that the applications resonate deeply with their audience.
What benefits does integrating advanced technology bring to mental health apps?
Integrating advanced technology enhances mental health apps by providing customized experiences, offering tailored content and suggestions, and ensuring compatibility across various devices and platforms for better accessibility.
Why is investing in user-centered design considered a necessity for mental health apps?
Investing in user-centered design is considered a necessity because it enhances wellness through technology, ensuring that individuals have the tools they need to thrive in managing their mental health.
