10 AI Applications in Healthcare Transforming Patient Care
November 5, 2025
Alex Shubin | Founder & CEO at SDA

Overview
AI applications in healthcare are revolutionizing patient care. Innovations like predictive analytics, virtual health assistants, and personalized medicine are not just enhancing patient outcomes; they’re also boosting operational efficiency. These technologies streamline administrative tasks and improve diagnostic accuracy, but they do much more. They empower patients by offering tailored treatments and immediate support, showcasing the profound impact of AI on the healthcare landscape.
Consider the implications: with AI, healthcare providers can deliver more precise care, leading to better health outcomes. Patients receive personalized attention, ensuring that their unique needs are met. This is not merely a trend; it’s a fundamental shift in how healthcare operates.
As we embrace these advancements, it’s crucial to recognize the comprehensive benefits they bring. The integration of AI in healthcare is not just about technology; it’s about transforming lives. Are you ready to be part of this evolution? Embrace the future of healthcare with AI and witness the difference it can make.
Introduction
The healthcare landscape is experiencing a profound transformation as artificial intelligence (AI) applications emerge as pivotal tools for revolutionizing patient care. With capabilities ranging from enhancing diagnostic accuracy in medical imaging to personalizing treatment plans through predictive analytics, AI transcends mere buzzword status; it stands as a catalyst for change that promises to significantly improve patient outcomes.
However, as healthcare providers navigate this swiftly evolving terrain, a critical question arises: how can they effectively integrate these advanced technologies while ensuring patient safety and data security? This article delves into ten groundbreaking AI applications in healthcare that are redefining the standards of patient care and operational efficiency.
By exploring these innovations, we aim to illuminate the path forward for healthcare professionals, empowering them to harness the full potential of AI while prioritizing the well-being of their patients.
SDA: Custom Software Development for AI-Driven Healthcare Solutions
SDA stands out as a leader in crafting tailored software solutions that utilize AI applications in healthcare to revolutionize the industry. By customizing applications to meet the specific needs of medical providers, SDA ensures seamless integration with existing systems, making innovations both efficient and user-friendly. Their expertise includes predictive analytics, enabling healthcare organizations to anticipate patient needs and improve outcomes, alongside virtual health assistants that foster real-time patient engagement.
Recent statistics reveal that the use of AI applications in healthcare can lead to a remarkable 30% reduction in hospital readmission rates, highlighting the tangible benefits these technologies offer. Furthermore, the North America Service Delivery Automation (SDA) market is projected to grow at a compound annual growth rate (CAGR) of approximately 15-20% over the next five years, underscoring the rising demand for innovative solutions in the medical sector. Successful case studies illustrate how SDA's AI-driven solutions have transformed care processes; for instance, a notable project utilized predictive analytics to cut wait times by 25%, enhancing operational efficiency and patient satisfaction.
As the medical landscape evolves, SDA remains at the forefront, adapting to the latest trends in AI applications in healthcare, which include:
- Machine learning algorithms for personalized treatment plans
- Natural language processing for improved client communication
Additionally, SDA is committed to addressing the growing focus on cybersecurity and data privacy within its platforms, ensuring that user information is protected while delivering cutting-edge solutions. This unwavering dedication to innovation positions SDA as a frontrunner in healthcare technology, driving significant advancements in patient outcomes and operational efficiency.

AI in Medical Imaging: Enhancing Diagnostic Accuracy
AI applications in healthcare are fundamentally transforming medical imaging, significantly enhancing both the accuracy and speed of diagnoses. Advanced machine learning algorithms analyze images from MRIs, CT scans, and X-rays, identifying anomalies that may elude human detection. Research shows that AI can reduce diagnostic errors and accelerate the interpretation process, leading to quicker diagnoses and treatment options. This is especially critical in emergency settings, where timely interventions can drastically improve patient outcomes.
Moreover, incorporating AI in diagnostic imaging streamlines workflows and equips medical professionals with tools that enhance their decision-making abilities. To fully leverage the benefits of AI, it is essential to train healthcare professionals on these technologies and establish ethical guidelines for their use. As a result, individuals experience shorter wait times for results, ultimately leading to improved care and satisfaction.
In this rapidly evolving landscape, embracing AI is not just an option; it’s a necessity for healthcare providers aiming to deliver the best possible outcomes for their patients.

Predictive Analytics: Transforming Risk Stratification in Patient Care
At the forefront of modern healthcare, AI applications in healthcare utilize predictive analytics, leveraging historical data and machine learning to pinpoint individuals at risk for various conditions. By meticulously examining patterns in individual data, medical providers can utilize AI applications in healthcare to implement preventive strategies, tailor interventions, and optimize resource distribution. This proactive approach not only enhances care for individuals but also significantly reduces healthcare expenses by utilizing AI applications in healthcare to prevent complications before they arise.
Consider the implications: when healthcare providers utilize predictive analytics as part of AI applications in healthcare, they are not just reacting to health issues; they are anticipating them. This foresight allows for a more efficient allocation of resources and a more personalized approach to patient care, facilitated by AI applications in healthcare. The result? A healthcare system that is not only more effective but also more economical.
In conclusion, embracing AI applications in healthcare and predictive analytics is essential for any healthcare provider aiming to improve patient outcomes while managing costs. By adopting these innovative strategies, we can transform the landscape of healthcare, ensuring that individuals receive the care they need before complications develop.

Virtual Health Assistants: Improving Patient Engagement and Support
AI applications in healthcare, such as virtual wellness assistants, provide individuals with immediate access to vital information and support. These advanced tools not only respond to inquiries but also remind users about their medications and facilitate appointment scheduling. By enhancing user engagement, virtual assistants play a crucial role in ensuring adherence to treatment plans, fostering a stronger connection between individuals and their healthcare providers. This ultimately leads to improved health outcomes.
Consider the impact: with virtual wellness assistants, patients can manage their health more effectively and feel empowered in their healthcare journey. The integration of these tools into daily routines can significantly enhance the quality of care received.
In a world where timely information is paramount, leveraging AI applications in healthcare through wellness assistants is not just beneficial—it's essential. Embrace this technology to transform your healthcare experience and achieve better health results.

AI in Drug Discovery: Revolutionizing Medication Development
AI is revolutionizing the drug discovery process, enabling the rapid analysis of vast datasets to pinpoint potential drug candidates with remarkable speed and precision. By leveraging machine learning algorithms, researchers can predict how various compounds will interact with biological systems. This capability significantly cuts down the time and costs typically associated with bringing new medications to market.
The implications of this innovation are profound. Not only does it accelerate the development of new therapies, but it also enhances the accuracy of medication targeting, leading to improved outcomes for patients. Imagine a future where treatments are tailored to individual needs, maximizing efficacy and minimizing side effects.
As we stand on the brink of this transformative era in healthcare, it’s crucial to recognize the value of AI applications in healthcare. The integration of AI applications in healthcare, especially in drug discovery, is not just a trend; it’s a necessary evolution that promises to reshape the pharmaceutical landscape. Embrace this change and stay informed about how these technologies can benefit you and your organization.

Personalized Medicine: Tailoring Treatments with AI
AI is revolutionizing personalized medicine by analyzing genetic, environmental, and lifestyle factors to tailor treatments for each individual. This innovative approach ensures that patients receive the most effective therapies customized to their unique profiles, leading to improved treatment outcomes and fewer adverse effects. By leveraging AI, healthcare providers can move away from a one-size-fits-all model and embrace a more personalized approach to care.
Imagine a world where your treatment is as unique as your DNA. With AI, this is not just a possibility; it’s becoming a reality. Medical professionals can now utilize advanced algorithms to sift through vast amounts of data, identifying the best possible interventions for each patient. This shift not only enhances the efficacy of treatments but also significantly reduces the risk of negative side effects.
The transition to personalized medicine, driven by AI applications in healthcare, is not merely a trend; it’s a necessary evolution. As we continue to gather more data and refine our understanding of individual health profiles, the potential for improved patient outcomes grows exponentially. It’s time for healthcare providers to adopt this cutting-edge technology and transform the way they deliver care.
In conclusion, the integration of AI applications in healthcare into personalized medicine is a game-changer. By embracing this technology, medical professionals can ensure that they are providing the highest standard of care tailored to each patient’s needs. Don’t get left behind in the past; take action now to enhance your practice and improve patient outcomes.

AI in Administrative Tasks: Streamlining Healthcare Operations
AI applications in healthcare are revolutionizing the handling of administrative tasks in medical environments. By automating processes like scheduling, billing, and record management, AI significantly reduces the administrative burden on healthcare personnel. This shift allows providers to focus more on delivering quality care to individuals, ultimately enhancing patient outcomes.
Consider the impact: with AI streamlining operations, healthcare facilities can operate more efficiently. This not only boosts operational efficiency but also improves the overall experience for individuals by minimizing wait times and reducing errors in administrative processes. Imagine a healthcare environment where providers can dedicate more time to patient care rather than paperwork.
The integration of AI applications in healthcare is not merely a trend; it represents a necessary evolution. As we embrace these technologies, we pave the way for a future where healthcare is more responsive and patient-centered. It’s time to recognize the value of AI applications in healthcare for transforming healthcare administration. Are you ready to take the next step toward a more efficient healthcare system?

AI in Mental Health Support: Enhancing Patient Care
AI applications in healthcare are revolutionizing mental well-being assistance by providing individuals with essential tools to manage their conditions effectively. Chatbots and virtual therapists deliver prompt support and resources, empowering individuals to tackle anxiety, depression, and other mental wellness challenges head-on. By ensuring accessible assistance, AI applications in healthcare not only aid in personal management but also help bridge the gap between individuals and mental wellness experts, guaranteeing that people receive the care they need when they need it most.
Consider the impact: with AI applications in healthcare, individuals can access immediate support, fostering a proactive approach to mental health. This innovative technology is not just about convenience; it’s about creating a supportive network that enhances overall well-being.
In a world where mental health is paramount, the use of AI applications in healthcare can be a game-changer. Don’t wait for help to find you—embrace the tools available to take charge of your mental wellness today.

AI in Genomic Medicine: Transforming Genetic Insights into Patient Care
AI is transforming genomic medicine, harnessing the power of genetic data to pinpoint mutations and forecast disease susceptibility. This groundbreaking information not only informs treatment decisions but also shapes preventive strategies, allowing healthcare providers to offer more precise and effective care. By integrating AI into genomic analysis, medical professionals can enhance their understanding of individual genetics, ultimately leading to improved health outcomes.
Imagine a future where treatments are tailored specifically to your genetic makeup. With AI, this is becoming a reality. The ability to analyze vast amounts of genetic data means that healthcare can be more personalized than ever before. This shift not only empowers patients but also equips medical experts with the tools they need to make informed decisions.
As we embrace this technological advancement, it’s crucial for healthcare providers to adopt AI applications in healthcare, particularly for genomic analysis. Doing so will not only elevate the standard of care but also ensure that patients receive the most effective treatments available. The time to act is now—integrate AI into your practice and witness the transformation in patient care.

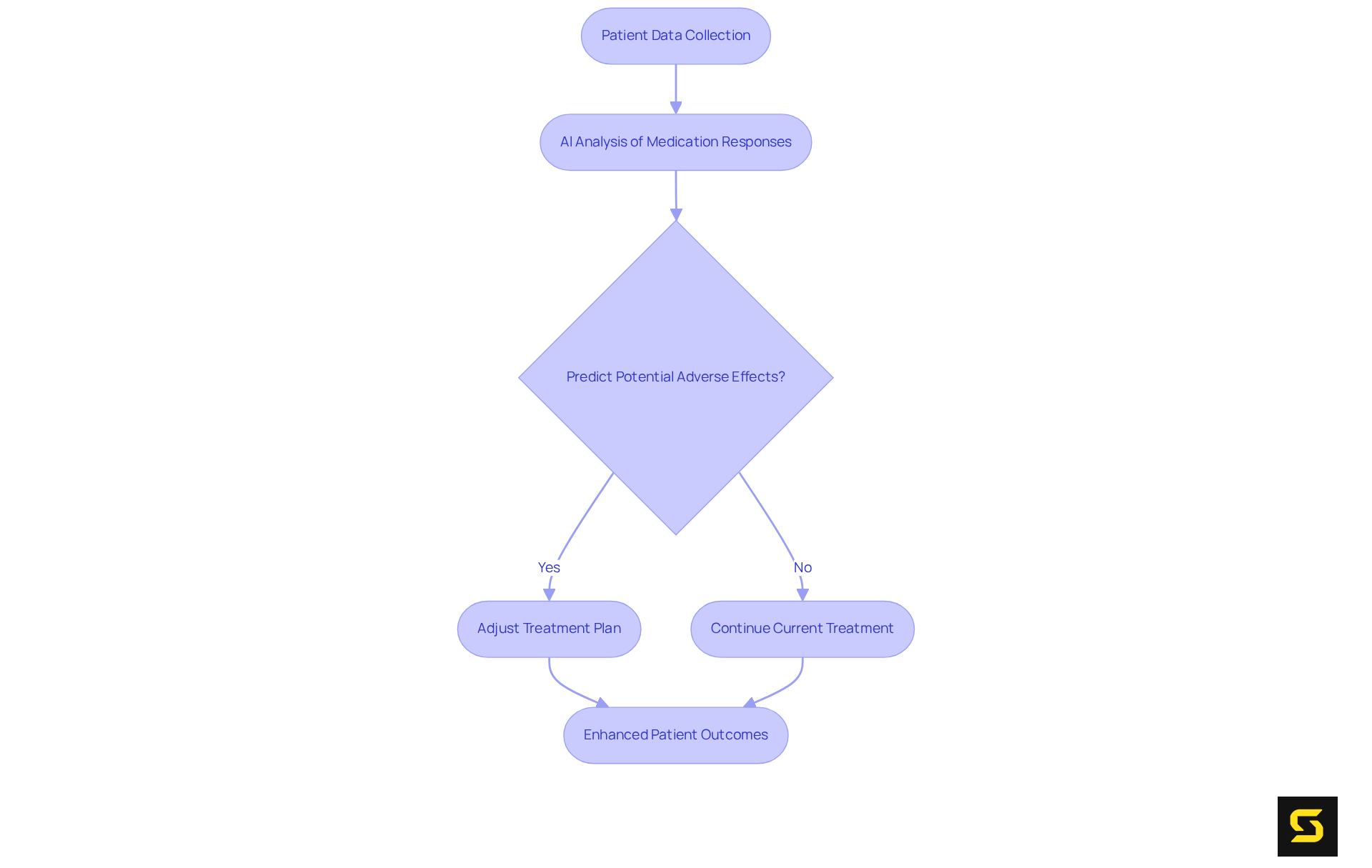
AI in Therapeutic Drug Monitoring: Ensuring Patient Safety and Efficacy
AI applications in healthcare, specifically in therapeutic drug monitoring, play a crucial role in ensuring that individuals receive the correct dosages of medications. By meticulously analyzing individual data and medication responses, AI can predict potential adverse effects and adjust treatment plans accordingly. This proactive approach not only enhances patient safety but also guarantees that therapies are both effective and well-tolerated. Ultimately, this leads to significantly better health outcomes.
Imagine a healthcare system where every patient receives personalized medication management, minimizing risks and maximizing efficacy. With AI's capabilities, this vision is becoming a reality. By leveraging advanced algorithms, healthcare providers can make informed decisions that prioritize patient well-being.
The integration of AI applications in healthcare for therapeutic drug monitoring represents a transformative shift in how we approach patient care, not merely a trend. As we continue to embrace these technologies, the potential for improved health outcomes becomes increasingly evident. Don’t wait—consider how AI can enhance your practice and elevate patient care to new heights.

Conclusion
AI applications in healthcare are driving a transformative wave across the medical landscape, fundamentally reshaping how patient care is delivered. By integrating advanced technologies such as predictive analytics, machine learning, and virtual health assistants, healthcare providers can enhance diagnostic accuracy, streamline operations, and personalize treatment plans. This shift towards AI-driven solutions not only improves patient outcomes but also optimizes resource allocation, ultimately leading to a more efficient healthcare system.
Key insights from the exploration of AI in healthcare reveal its multifaceted impact. From enhancing medical imaging to revolutionizing drug discovery, AI technologies are proving essential in addressing the complexities of modern healthcare. The proactive use of predictive analytics enables early intervention and risk stratification, while virtual health assistants foster patient engagement and adherence to treatment plans. Furthermore, advancements in genomic medicine and therapeutic drug monitoring underscore AI's role in ensuring personalized and safe care for individuals.
As the healthcare sector continues to evolve, embracing AI applications is imperative for providers aiming to deliver high-quality, patient-centered care. The potential benefits are vast, from reducing wait times and administrative burdens to enhancing mental health support and improving medication management. It is crucial for healthcare organizations to invest in these technologies and stay informed about the latest advancements to not only keep pace with industry changes but also to lead the charge in enhancing patient care.
The time to act is now—integrating AI into healthcare practices promises a future where patients receive the personalized, effective care they deserve.
FAQ
What is SDA and what role does it play in healthcare?
SDA is a leader in custom software development that focuses on creating tailored software solutions utilizing AI applications in healthcare. They aim to revolutionize the industry by ensuring seamless integration of innovations into existing systems for medical providers.
How does SDA's software improve patient care?
SDA's software includes features such as predictive analytics to anticipate patient needs, virtual health assistants for real-time engagement, and customized applications that enhance operational efficiency and patient satisfaction.
What are the benefits of using AI applications in healthcare?
AI applications can lead to a 30% reduction in hospital readmission rates, improve diagnostic accuracy, and streamline workflows. They also enhance decision-making capabilities for medical professionals.
What are some specific AI technologies used by SDA?
SDA utilizes machine learning algorithms for personalized treatment plans and natural language processing to improve client communication.
How does AI impact medical imaging?
AI significantly enhances the accuracy and speed of diagnoses in medical imaging by analyzing images from MRIs, CT scans, and X-rays to identify anomalies that may be missed by human detection.
What is the importance of predictive analytics in healthcare?
Predictive analytics utilizes historical data and machine learning to identify individuals at risk for various conditions, allowing healthcare providers to implement preventive strategies and optimize resource distribution, ultimately enhancing patient care and reducing costs.
Why is training healthcare professionals on AI technologies essential?
Training is crucial to fully leverage the benefits of AI, ensuring healthcare professionals can effectively use these technologies and adhere to ethical guidelines for their application.
What is the projected growth of the SDA market in North America?
The North America Service Delivery Automation (SDA) market is projected to grow at a compound annual growth rate (CAGR) of approximately 15-20% over the next five years, indicating a rising demand for innovative healthcare solutions.
How does SDA address cybersecurity and data privacy?
SDA is committed to ensuring that user information is protected while delivering cutting-edge solutions, addressing the growing focus on cybersecurity and data privacy within its platforms.
