10 AI Applications Transforming Healthcare Solutions Today
August 2, 2025
Alex Shubin | Founder & CEO at SDA

Overview
AI applications are revolutionizing healthcare solutions today, significantly enhancing diagnostic accuracy, streamlining patient care processes, and improving operational efficiency. Notably, AI-driven imaging by Nvidia has led to increased cancer detection rates, while Epic Systems' EHR solutions have drastically reduced documentation time. These implementations underscore the profound impact of AI on healthcare outcomes and patient experiences, establishing a compelling case for the continued integration of AI technologies in the field.
Introduction
The integration of artificial intelligence (AI) into healthcare transcends mere trend; it stands as a transformative force, fundamentally reshaping patient care and operational efficiency throughout the industry. From advanced imaging technologies to predictive analytics, AI applications are revolutionizing the methodologies by which medical professionals diagnose, treat, and manage patient health. As healthcare organizations pursue enhanced outcomes and streamlined processes, a critical question emerges: how can these innovative technologies be harnessed effectively while simultaneously addressing concerns surrounding data privacy and provider-patient relationships? An exploration of the latest advancements in AI unveils both the vast potential and the formidable challenges that lie ahead in the quest to create a more efficient and accessible healthcare system.
SDA: Custom Software Solutions for Enhanced Patient Care
SDA excels in crafting 10 Benefits of Dedicated Software Development for SaaS Success tailored to the specific needs of healthcare providers. By prioritizing user-centric design and integrating advanced technology, SDA significantly enhances patient care. Their applications streamline processes, improve communication, and facilitate , ultimately leading to better health outcomes.
For instance, medical organizations utilizing tailored EHR solutions have reported a 30% increase in productivity, demonstrating the effectiveness of user-focused design in real-world settings. Moreover, the incorporation of 3 Steps to Choose the Right AI Development Company has enhanced diagnostic accuracy by up to 30%, as highlighted by the Healthcare Information and Management Systems Society, emphasizing the transformative potential of technology in the medical sector.
Experts stress that improving care through software necessitates a thorough comprehension of user needs, as pointed out by the American Medical Association, which discovered that 60% of individuals favor remote consultations for follow-ups. By ensuring their solutions are scalable and adaptable, SDA enables medical organizations to meet evolving demands and enhance individual experiences effectively.
However, it is essential to tackle challenges associated with individual privacy and data security, which remain significant issues in medical software development.

Nvidia: AI-Powered Imaging and Diagnostics Solutions
Nvidia is at the forefront of transforming imaging and diagnostics through AI applications, providing medical professionals with 10 Benefits of Choosing an Outsourcing Software Development Company of medical image interpretation. Their deep learning algorithms enable rapid image analysis, significantly 10 Marketplace Trends Shaping the Future of SaaS Solutions such as tumors and fractures that might otherwise remain undetected. This innovation not only accelerates the diagnostic process but also leads to improved outcomes for patients by facilitating timely interventions.
Notably, the use of AI applications in imaging has shown a remarkable 28% improvement in early-stage cancer detection, highlighting the essential role of AI in enhancing diagnostic accuracy. By 2025, the integration of AI applications in medical imaging is projected to achieve an impressive 93% accuracy rate, demonstrating their potential to surpass traditional methods.
Furthermore, the implementation of AI applications for imaging workflows could yield approximately $3.7 billion in annual savings across the US medical system, underscoring the 10 Benefits of Outsourcing Software Development for SaaS Owners. Additionally, AI applications have been shown to reduce image analysis time by 82%, further showcasing the efficiency gains derived from AI technology.
With these advancements, Nvidia is paving the way for a future where medical service delivery is not only more efficient but also more effective, ultimately for individuals.

IBM Watson Health: Data-Driven Insights for Better Patient Outcomes
IBM Watson Health harnesses the power of AI to analyze vast amounts of medical data, providing actionable insights that empower clinicians to make informed decisions. By integrating information from diverse sources, Watson Health enables healthcare providers to identify trends, predict individual outcomes, and tailor treatment strategies. This data-driven approach not only enhances service quality but also ensures that patients receive the most effective treatments available.
Statistics underscore the significant impact of AI on medical outcomes: healthcare organizations utilizing AI-driven predictive analytics have reported as much as a . Notably, 65% of U.S. hospitals have indicated their use of predictive analytics or AI-driven predictive models in their operations. Furthermore, the 10 Innovative Marketplace Ideas for SaaS Product Owners, valued at $1.76 billion in 2023, is projected to surpass $20 billion by the late 2020s, highlighting the technology's potential to substantially improve diagnostic accuracy. Clinicians are increasingly optimistic about AI's role, with 81% of physicians believing that 3 Strategies for Success in Online Marketplaces between care teams and patients while streamlining care processes.
The Understanding the Cost of Application Development: Key Factors and Strategies in medical data analysis is evident across various domains, from personalized treatment plans to enhanced operational efficiencies. However, skepticism remains, with 75% of U.S. adults expressing concern that medical providers may hastily adopt AI without fully understanding the associated risks. Additionally, 68% of U.S. adults worry that AI could undermine patient-provider relationships. As the medical field continues to embrace these innovations, the potential for AI to transform treatment and outcomes becomes increasingly apparent, signaling a pivotal shift within the industry.

Google Health: Predictive Analytics for Improved Healthcare Delivery
Google Health harnesses predictive analytics to anticipate individual needs and identify potential How to Choose the Right Mobile Software Development Company before they emerge. By diligently analyzing historical data alongside current health trends, their sophisticated tools empower medical practitioners to provide proactive care. This innovative approach not only but also alleviates pressure on medical systems by mitigating complications.
For example, predictive analytics has demonstrated a substantial reduction in hospital admissions, with remote monitoring solutions contributing to a 25% decrease in chronic disease management cases in the UK. Moreover, the market for generative Bespoke Software Development Company vs. Off-the-Shelf Solutions: Key Insights within the medical sector is expected to surpass $21.74 billion by 2032, highlighting the increasing significance of such technologies.
As Mobyen Uddin Ahmed observed, initial user evaluation results affirm the feasibility and performance of the implemented systems through the proposed framework. However, it is crucial to acknowledge that 29% of individuals familiar with AI perceive risks in delaying its adoption within the medical field.
As the medical landscape evolves, the integration of predictive analytics is poised to play a vital role in shaping care strategies, ultimately fostering a more efficient and responsive medical environment.

Philips: AI-Enhanced Medical Devices for Patient Monitoring
Philips has pioneered a suite of AI-enhanced medical devices designed for real-time health monitoring of individuals. These innovative devices continuously gather and assess crucial data, allowing healthcare providers to receive prompt notifications about any significant changes in an individual's condition. This proactive strategy enables , greatly improving safety and results, particularly in critical treatment settings.
For instance, the implementation of 10 Key Benefits of Blockchain App Development for SaaS Owners has demonstrated enhancements in workflow and quality of service, detecting fractures that might be overlooked by medical professionals. As noted by Cecilie B. Løken, Technology Director at Vestre Viken Health Trust, 'Applying Artificial Intelligence in our Radiology Department has surpassed our expectations. Besides improving patient flows and quality of care to our patients, we have found that AI even finds fractures that doctors overlooked.'
Moreover, the integration of AI in medical environments has been shown to streamline workflows and reduce the administrative burden on clinicians. This is crucial as medical professionals face increasing workloads. The 4 Best Practices for Choosing a Software Development Services Company exemplifies this by providing access to a broad range of AI applications that help radiologists efficiently manage high-volume workloads. Furthermore, the Philips RATE roll-out for early infection detection demonstrates another crucial application of AI, improving safety through prompt identification of potential health concerns.
The impact of real-time monitoring extends beyond immediate clinical benefits; it also fosters a more rewarding environment for healthcare providers. By automating routine tasks, AI enables clinicians to concentrate on more intricate cases, ultimately resulting in improved care for individuals. Dr. Tom McCoy, Medical Director of Biomedical Engineering at Massachusetts General Hospital, emphasizes this by stating, 'By mobilizing previously siloed medical device data into an integrated high speed, high resiliency, real-time data fabric we will be able to deliver the transformative potential of software to those who require it most.' Philips' dedication to enhancing medical services through innovative technology is evident in its ongoing collaborations and successful implementations across various medical environments.
As healthcare progresses, the adoption of AI applications can greatly improve monitoring and service delivery. Organizations should consider 10 Trends in Health Technology Transforming Patient Care to enhance operational efficiency and results for individuals.

Epic Systems: AI-Driven EHR Solutions for Streamlined Patient Care
Epic Systems stands at the forefront of transforming healthcare with its AI-driven electronic health record (EHR) solutions. By automating routine administrative tasks and providing intelligent data insights, these systems empower providers to prioritize interactions with individuals over clerical duties. This pivotal shift not only 10 AI Software Development Solutions for SaaS Product Owners but also significantly and health outcomes.
For instance, medical providers utilizing Epic's integrated solutions have reported 10 Benefits of Custom Mobile App Development for Your Business, with some sites experiencing a remarkable 76% reduction in time spent on documentation after hours, as highlighted in recent studies. Such efficiencies are crucial in today's medical environment, where the emphasis on patient-centered care is paramount.
Industry leaders, including James Merlino, emphasize that adopting AI in administrative processes is essential for organizations aiming to thrive amidst evolving demands in the medical field. The integration of AI applications is not merely a trend; it signifies a fundamental shift toward more efficient, compassionate, and effective healthcare delivery.
Furthermore, the launch of Epic's Cosmos platform in early 2024 exemplifies their unwavering commitment to 10 Key Steps for Custom Retail Software Development Success.

Fitbit: AI-Driven Health Monitoring for Fitness Enthusiasts
Fitbit harnesses the power of 10 Key Strategies for Custom Fintech Software Development Success for fitness enthusiasts. By meticulously tracking essential health metrics such as heart rate and activity levels, Fitbit devices employ sophisticated AI applications to provide tailored insights and recommendations. This empowers users to make informed decisions about their health and fitness, fostering a proactive approach to wellness.
Notably, a study involving over 14,000 participants demonstrated that AI applications could accurately predict hospitalizations 91% of the time by analyzing data from wearable fitness trackers. This underscores the immense potential of 4 Best Practices for Choosing an MVP Software Development Company.
With , the integration of AI applications not only optimizes fitness routines but also plays a pivotal role in chronic disease management, establishing these devices as indispensable tools for comprehensive health.
Experts assert that AI applications providing personalized health insights can significantly boost user engagement, transforming fitness tracking into a more interactive and supportive experience. It is crucial for users to remain vigilant regarding privacy concerns and information bias associated with wearable technology.
To fully leverage the advantages of 9 Essential AI Development Services for SaaS Product Owners, users are encouraged to regularly review their data and adjust their fitness goals accordingly.

Zebra Medical Vision: Automated Insights from Medical Imaging
Zebra Medical Vision harnesses the transformative power of AI to automate the analysis of medical imaging, delivering rapid insights that significantly enhance diagnostic accuracy. This innovative technology drastically reduces the time required for image analysis, allowing medical professionals to focus on client care rather than administrative tasks. As a result, diagnoses are expedited, leading to improved patient outcomes.
For example, AI algorithms demonstrate an impressive 94.5% accuracy in detecting breast cancer, surpassing the 88.4% accuracy achieved by human radiologists. This highlights the remarkable effectiveness of AI in diagnostics. Furthermore, Aidoc's 9 Benefits of Custom Development for SaaS Product Owners in turnaround times for critical cases, showcasing the tangible impact of AI in medical service delivery.
Viacheslav Petrenko emphasizes, 'For business owners in the medical field, adopting AI is vital to remain competitive and deliver high-quality service.' Moreover, 9 Essential EMR Systems List for Healthcare Providers not only minimizes errors but also has the potential to significantly lower medical expenses.
To leverage these advancements, medical providers must consider to enhance their diagnostic processes and elevate client care.

Health Catalyst: AI-Enhanced Data Analytics for Operational Efficiency
Health Catalyst leverages AI-enhanced analytics to dramatically improve operational efficiency within 10 Must-Have Features for E-Commerce Application Development. By meticulously analyzing performance metrics and client data, their solutions pinpoint areas ripe for enhancement, streamline workflows, and effectively reduce costs. This empowers medical practitioners to elevate service delivery while optimizing 10 Essential Features of a Custom CRM for SaaS Success.
For example, hospitals that have adopted 10 Leading Automotive Software Companies Driving Innovation report significant decreases in the time staff dedicate to logistics, enabling them to concentrate on higher-value tasks and ultimately enhancing patient care. As medical leaders increasingly recognize the transformative potential of AI applications, the emphasis on operational efficiency is expected to grow, driving significant changes in service delivery by 2025.
Larry Ellison, Oracle's Executive Chairman, asserts that the challenges of aging populations and escalating costs demand a comprehensive overhaul of medical service delivery. Nonetheless, obstacles such as data quality and technical infrastructure continue to pose significant challenges to the broader adoption of AI. Notably, industry leaders underscore the critical need for AI to navigate the complexities of modern medical services, highlighting its essential role in improving patient outcomes and operational efficiency.

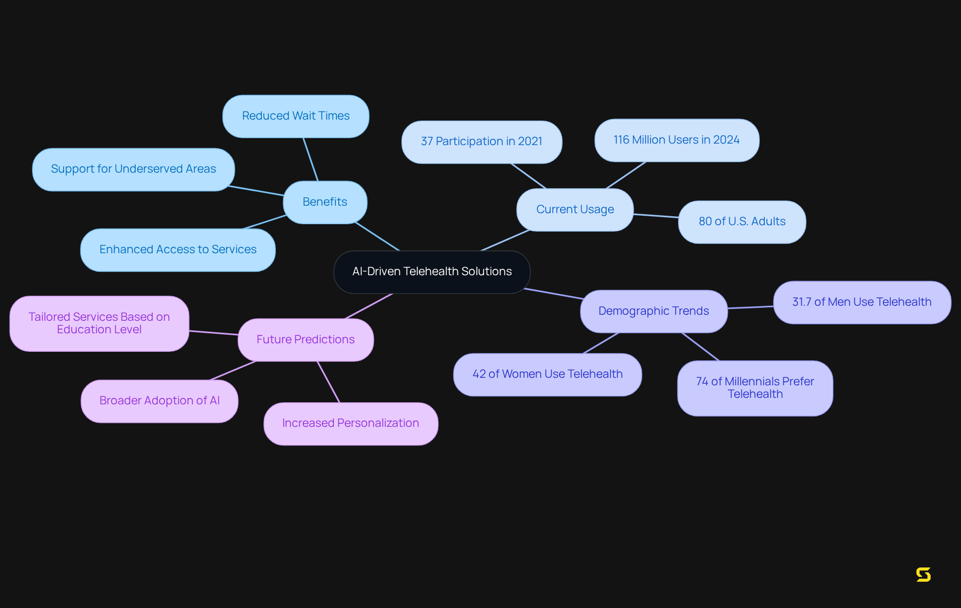
Babylon Health: AI-Driven Telehealth Solutions for Accessible Care
Babylon Health stands at the forefront of AI applications in telehealth solutions, significantly enhancing access to medical services for individuals. Their innovative platform utilizes AI to efficiently triage symptoms, connecting patients with healthcare providers promptly. This advancement not only minimizes wait times but also broadens access to services for individuals in remote or underserved areas, ensuring 10 Leading Healthcare Software Development Companies to Know is available to all.
With 80% of individuals in the U.S. having at least once as of 2023, and 37% of adults participating in telehealth appointments in 2021, the importance of such solutions is underscored. Furthermore, the increasing preference for 7 Essential React Development Services for SaaS Success is evident, with 116 million users expressing a desire for this convenience in 2024, highlighting the growing demand for accessible medical options. Notably, 74% of millennials favor telehealth appointments, indicating a significant demographic trend.
As we approach 2025, the use of AI applications in telehealth is expected to further revolutionize care delivery, making it more 10 Benefits of Enterprise Mobile App Development for SaaS Owners, ultimately bridging gaps in healthcare access. Additionally, recognizing the impact of education level on telehealth usage can aid in tailoring services to meet diverse patient needs.

Conclusion
The integration of AI applications in healthcare is revolutionizing the industry, enhancing patient care, improving diagnostic accuracy, and streamlining operations. These advancements, driven by innovative companies like SDA, Nvidia, and IBM Watson Health, illustrate how technology can transform traditional medical practices into more efficient, effective, and patient-centered solutions.
Key insights from the article highlight significant improvements across various aspects of healthcare:
- Custom software solutions are not only increasing productivity but also elevating patient satisfaction.
- AI-powered imaging and diagnostics are facilitating earlier and more accurate disease detection.
- Data-driven insights from platforms like IBM Watson Health empower clinicians to make informed decisions.
- Predictive analytics from Google Health shape proactive care strategies.
- Advancements in telehealth by Babylon Health broaden access to essential medical services, showcasing the potential of AI to address healthcare disparities.
As the healthcare landscape continues to evolve, embracing AI technologies is not merely advantageous but essential for improving patient outcomes and operational efficiency. Stakeholders across the industry must prioritize the adoption of these innovations to ensure that healthcare becomes more accessible, personalized, and responsive to patient needs. The future of healthcare is undoubtedly intertwined with AI; thus, the time to act is now to harness its full potential for the benefit of all.
FAQ
What is SDA and how does it enhance patient care?
SDA is a provider of custom software solutions specifically designed for healthcare providers. It enhances patient care by prioritizing user-centric design and integrating advanced technology, which streamlines processes, improves communication, and facilitates efficient data management.
What are the benefits of tailored EHR solutions provided by SDA?
Medical organizations using tailored EHR solutions from SDA have reported a 30% increase in productivity, demonstrating the effectiveness of user-focused design in real-world settings.
How does AI contribute to diagnostic accuracy in healthcare?
The incorporation of AI applications in healthcare has enhanced diagnostic accuracy by up to 30%. This is particularly evident in imaging, where AI tools improve the detection of conditions such as tumors and fractures.
What challenges does medical software development face?
Medical software development faces significant challenges related to individual privacy and data security, which need to be addressed to ensure safe and effective solutions.
What role does Nvidia play in medical imaging and diagnostics?
Nvidia is transforming medical imaging and diagnostics through AI applications, providing tools that enhance the precision of medical image interpretation and significantly improve the detection of medical conditions.
How much improvement has AI shown in early-stage cancer detection?
The use of AI applications in imaging has resulted in a 28% improvement in early-stage cancer detection.
What economic benefits are associated with AI in medical imaging?
The implementation of AI applications in imaging workflows could yield approximately $3.7 billion in annual savings across the US medical system.
What is IBM Watson Health and how does it benefit healthcare providers?
IBM Watson Health uses AI to analyze vast amounts of medical data, providing actionable insights that help clinicians make informed decisions, identify trends, predict outcomes, and tailor treatment strategies.
What impact has AI-driven predictive analytics had on hospital readmissions?
Healthcare organizations utilizing AI-driven predictive analytics have reported up to a 50% reduction in hospital readmissions.
What concerns do people have regarding the adoption of AI in healthcare?
Many U.S. adults express concerns that medical providers may hastily adopt AI without fully understanding the risks, with 75% worried about this issue and 68% concerned that AI could undermine patient-provider relationships.
