10 Trends in Health Technology Transforming Patient Care
August 13, 2025
Alex Shubin | Founder & CEO at SDA

Overview
The article highlights ten transformative trends in health technology that are redefining patient care. Key advancements such as AI, telehealth, wearable devices, and precision medicine are at the forefront of this evolution. Each trend is substantiated by compelling examples that illustrate how these technologies enhance diagnosis, improve access to services, and empower patients. Ultimately, these innovations lead to superior health outcomes and a more efficient healthcare delivery system. This comprehensive overview not only showcases the impact of these trends but also underscores the imperative for stakeholders to embrace these advancements for the future of healthcare.
Introduction
As the healthcare landscape undergoes rapid evolution, the integration of innovative technologies is fundamentally reshaping the delivery of patient care. From artificial intelligence that enhances diagnostic accuracy to telehealth solutions that expand access to medical services, these advancements hold the potential to significantly improve patient outcomes and experiences. Yet, such transformative changes bring forth critical questions:
- How can healthcare providers effectively implement these technologies while safeguarding patient safety and ensuring data security?
This article delves into ten pivotal trends in health technology that are not only revolutionizing patient care but also presenting unique challenges and opportunities for the future.
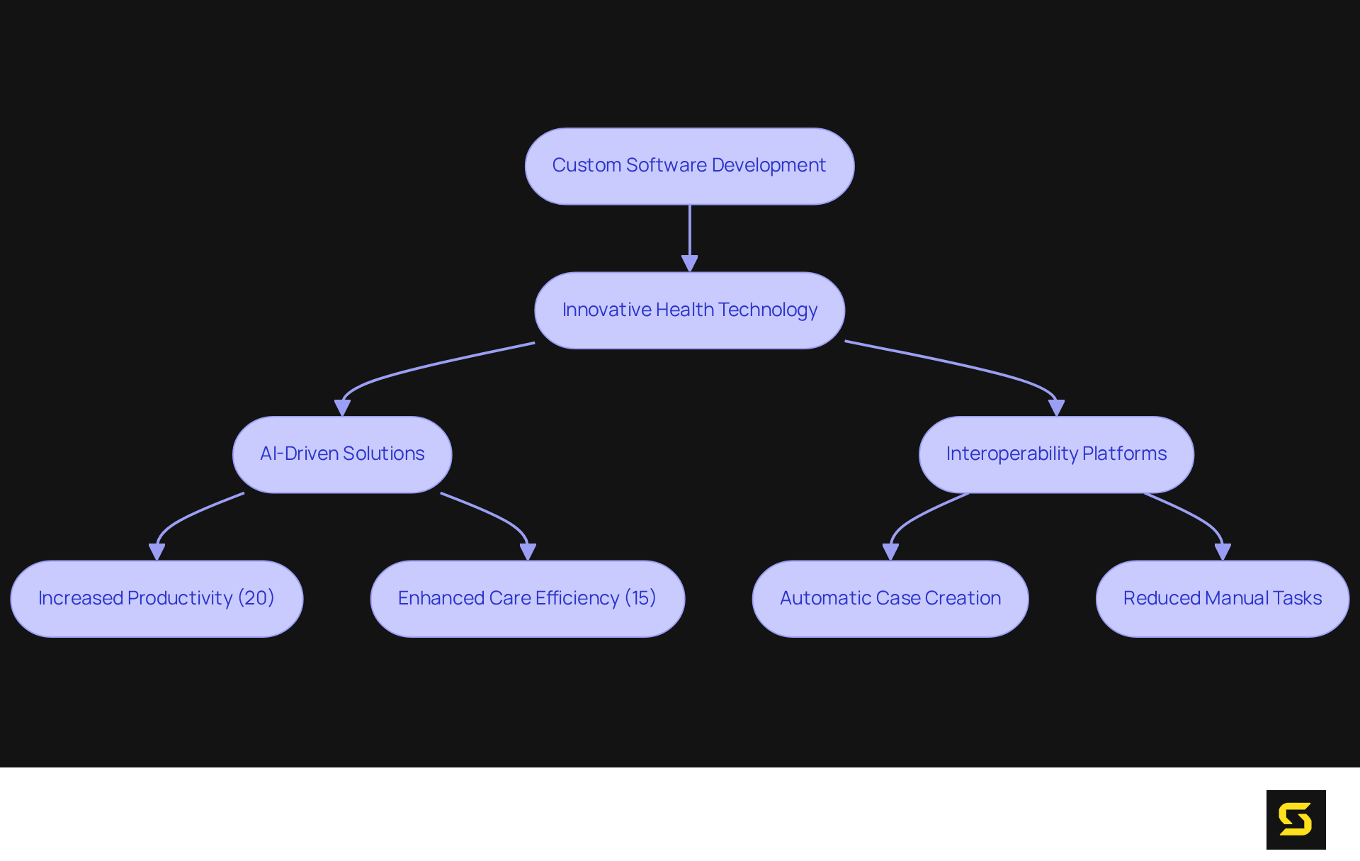
SDA: Custom Software Development for Innovative Healthcare Solutions
SDA excels in delivering custom software solutions that specifically address the unique challenges faced by medical service providers through innovative health technology. By leveraging advanced health technology, 10 Benefits of Dedicated Software Development for SaaS Success that optimize operations while significantly enhancing user engagement and service quality.
For instance, the implementation of a generative AI-driven medical management system has led to a remarkable 20% increase in physician productivity and a 15% improvement in client service efficiency. Industry specialists highlight that, "The 10 Innovative Marketplace Ideas for SaaS Product Owners, optimized workflows, and decreased wait times, resulting in an overall 15% enhancement in care efficiency."
This focus on user-centered design ensures that medical professionals can seamlessly adopt and utilize these solutions, ultimately leading to 10 Essential Features of a Custom CRM for SaaS Success. As the medical landscape evolves, SDA remains at the forefront, addressing emerging trends in health technology for 2025, including the integration of interoperability platforms and automation to alleviate administrative burdens.
Such innovations are vital for and enhancing the overall experience for individuals receiving care. For example, the advancement of interoperability platforms facilitates automatic case creation, significantly reducing the time service providers spend on manual tasks and decreasing error rates.

Artificial Intelligence: Revolutionizing Patient Diagnosis and Treatment
Artificial Intelligence (AI) is revolutionizing diagnosis and treatment, empowering healthcare providers to analyze vast amounts of information swiftly. By harnessing 10 Benefits of Enterprise Mobile App Development for SaaS Owners, AI can discern patterns in individual data, facilitating 10 Key Benefits of Blockchain App Development for SaaS Owners and the formulation of personalized treatment plans.
For instance, 10 AI Software Development Solutions for SaaS Product Owners significantly enhance the precision with which radiologists analyze medical images, ultimately improving health outcomes. The integration of AI in health technology not only streamlines the diagnostic process but also paves the way for more tailored patient care, underscoring its critical role in modern health technology.

Telehealth: Expanding Access to Healthcare Services Globally
Health technology, including telehealth, has emerged as a vital solution for broadening access to medical services, particularly in underserved regions. By utilizing video conferencing and mobile health applications, individuals can consult with healthcare providers from the comfort of their homes. This innovation not only decreases travel duration and expenses but also guarantees that individuals receive prompt assistance, which is crucial for managing chronic conditions and avoiding complications.
For instance, the Virtual Health Monitoring Solution established at Mackay Base Hospital has effectively improved access to specialized services for individuals in rural areas, enabling them to obtain comprehensive support without requiring extensive hospital visits. This initiative not only expanded the hospital's capacity but also resulted in , showcasing the effectiveness of telehealth in enhancing medical service delivery. Dr. John Hadok observed that virtual health monitoring allows individuals to leave the hospital sooner while ensuring they receive sufficient support at home.
Moreover, health technology, including telehealth solutions, has proven beneficial for chronic condition management. Patients can monitor their 10 Essential MVP Software Development Services for SaaS Success, such as blood pressure and glucose levels, through dedicated mobile applications, facilitating proactive management of their conditions. This model empowers individuals, providing them with increased control over their medical journey and enhancing overall satisfaction. The cost-efficient version of Virtual Clinical Services enables continuous, sustainable support without time limitations, further improving user experiences.
As healthcare continues to evolve, the integration of health technology, especially 10 Trends in Health Technology Transforming Patient Care, is crucial for addressing accessibility challenges and ensuring that all individuals, regardless of their location, can receive the care they need. The ongoing advancements in telehealth technology promise to further enhance user experiences and outcomes in the coming years.

Wearable Devices: Enhancing Personal Health Monitoring and Management
Wearable devices, including , are fundamentally transforming 10 Benefits of Choosing an Outsourcing Software Development Company with health technology. These innovative tools enable users to continuously monitor vital signs, physical activity, and sleep patterns, providing real-time health information that empowers individuals to take charge of their well-being. For instance, continuous glucose monitors (CGMs) allow users to make 10 Key Strategies for Custom Fintech Software Development Success, significantly improving diabetes management outcomes. Furthermore, healthcare professionals can leverage this information to tailor interventions and closely track patient progress, thereby enhancing the overall efficacy of treatment.
The integration of 3 Steps to Choose the Right AI Development Company has yielded promising results in health management. A study highlighted that tailored health coaching using data from wearables led to superior hypertension management compared to conventional treatment. This underscores how health technology, especially wearables, not only facilitates self-monitoring but also elevates the quality of care through data-driven insights.
Citations from medical experts underscore the significance of these devices in engaging individuals in their care. One practitioner remarked, "Having a place like Heads Up where I can see all that data—being able to combine labs into structured reports and generate trend analyses—has been a huge help." This sentiment reflects the growing recognition of wearables as essential tools for fostering individual involvement in their health journeys.
As wearables continue to evolve, their impact on personal health management through health technology is set to expand, promoting proactive health behaviors and empowering users to make informed decisions about their well-being. The potential for wearables to enhance user engagement and improve health outcomes positions them as a crucial element of contemporary health technology. Furthermore, it is noteworthy that each individual can generate gigabytes of information monthly, presenting a significant processing challenge for medical providers. The NHS Long Term Plan also endorses the use of wearables for efficiency and improved clinical outcomes, further emphasizing their importance in the medical field.

Internet of Medical Things (IoMT): Connecting Devices for Improved Patient Care
The Internet of Medical Things (IoMT) represents a sophisticated network of interconnected medical devices that relay critical data to healthcare professionals. This innovative 10 Benefits of Custom Mobile App Development for Your Business not only enables real-time monitoring of patients but also facilitates swift interventions and improved service coordination.
For example, integrated glucose monitors can alert medical teams when a patient's levels deviate from the norm, facilitating immediate responses that significantly reduce the risk of complications.
Embracing health technology, such as IoMT, is essential for advancing 10 Leading Automotive Software Companies Driving Innovation and optimizing 10 Ways Healthcare AI Enhances Patient Care and Engagement.

Big Data Analytics: Driving Insights for Better Healthcare Outcomes
Large-scale data analysis in health technology is revolutionizing the medical field, empowering providers to sift through extensive datasets and reveal crucial trends and insights that enhance services for individuals. By analyzing demographics, treatment outcomes, and operational efficiencies, healthcare organizations can leverage health technology to make informed, data-driven decisions that significantly improve 10 Leading Healthcare Software Development Companies to Know. For example, predictive analytics enables the identification of at-risk populations, facilitating proactive interventions that lead to better management and care. This health technology not only supports by pinpointing genetic factors linked to specific conditions but also refines decision-making processes, ultimately elevating health outcomes.
However, it is vital to recognize the 9 Benefits of Enterprise Mobile Application Development for SaaS Owners associated with predictive analytics, including data quality, algorithm bias, and the necessity for ongoing monitoring. The transparency of predictive models is crucial in building trust among medical professionals and patients, which is essential for the acceptance of these technologies. As emphasized by industry experts, the potential of predictive analytics in health technology is immense, providing actionable insights that can transform individual treatment and enhance operational efficiency.
Successful implementations, such as those at Stanford Health Care, have showcased significant cost reductions and lower incident rates, demonstrating the real-world effectiveness of predictive analytics. Looking ahead, by 2025, the integration of big data analytics is expected to become a foundational element of care strategies, driving innovations that prioritize safety, efficiency, and trust.

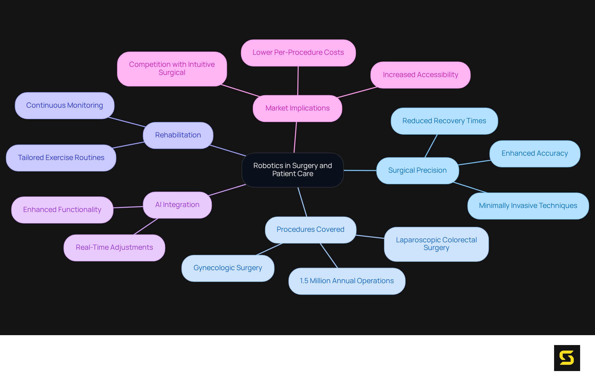
Robotics: Transforming Surgical Procedures and Patient Care
10 Marketplace Trends Shaping the Future of SaaS Solutions by significantly enhancing precision and reducing recovery times. Robotic-assisted surgeries empower surgeons to perform complex procedures with exceptional accuracy, thereby minimizing invasiveness and yielding improved outcomes for patients. As CEO Pope stated, "We have an initial clearance for laparoscopic colorectal surgery as well as gynecologic surgery," underscoring the Senhance Robotic Surgical System's capability to encompass over 23 procedures that collectively account for nearly 1.5 million annual operations in the U.S. This system not only streamlines surgical processes but also aims to 10 Benefits of Fintech Custom Software Development for SaaS Owners, facilitating greater accessibility to 10 Benefits of a Dedicated Development Team for SaaS Success.
Moreover, robotics plays a pivotal role in rehabilitation, offering individuals tailored exercise routines and continuous monitoring of their progress, both of which are essential for effective recovery. The integration of AI within robotic systems enhances their functionality, allowing for real-time adjustments based on user feedback. As robotic technology continues to advance, its potential to improve surgical accuracy and recovery outcomes for individuals is increasingly evident, marking significant progress in medical services. With the , the market is poised for multiple beneficiaries, making it imperative for SaaS Product Owners to contemplate how these advancements can be woven into their strategies and product development.

Precision Medicine: Tailoring Treatments to Individual Patient Needs
10 Niche Marketplace Ideas for Targeted Business Success is revolutionizing healthcare by 10 Benefits of Hiring iPhone App Developers for Your SaaS to the distinct characteristics of each individual, including their genetics, environment, and lifestyle. This innovative approach empowers healthcare providers to create personalized treatment plans that not only enhance effectiveness but also minimize side effects. By leveraging genetic testing and 10 Custom PHP Development Solutions for SaaS Success, precision medicine significantly improves outcomes and elevates patient satisfaction. Embrace the future of healthcare with precision medicine—where your unique traits inform your treatment.

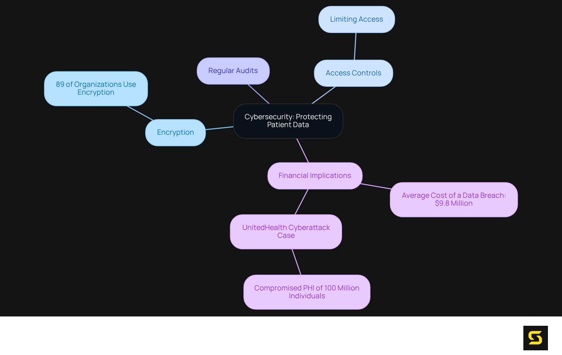
Cybersecurity: Protecting Patient Data in the Digital Age
In the digital era, 3 Strategies for Success in Online Marketplaces is of paramount significance. As medical organizations become increasingly targeted by cybercriminals, the implementation of robust cybersecurity measures is essential to protect sensitive information from breaches and unauthorized access. Effective strategies include:
- Encryption
- Stringent access controls
- Regular audits
Collectively, these strategies ensure that individual information remains confidential and secure. Notably, 89% of medical organizations utilize encryption to safeguard client information, reflecting a strong commitment to information security. This encryption is crucial in , rendering sensitive information unreadable to unauthorized individuals.
By prioritizing these cybersecurity measures, medical providers not only comply with regulatory standards but also foster trust with clients—essential for maintaining a positive relationship in an era where breaches can significantly erode confidence. The financial repercussions are substantial; the average cost of a medical information breach reached approximately $9.8 million in 2024, underscoring the necessity for proactive measures.
Furthermore, the UnitedHealth February 2024 cyberattack, which compromised the PHI of at least 100 million individuals, underscores the urgency for enhanced cybersecurity measures. As the landscape of health technology evolves, the integration of 10 Pharmacy Software Solutions to Boost Your Operations will be vital in safeguarding individual data and ensuring the integrity of healthcare services.

Virtual and Augmented Reality: Enhancing Medical Training and Patient Engagement
Virtual and augmented reality (VR and AR) are revolutionizing medical training and the interaction between healthcare providers and patients. These cutting-edge technologies offer 10 Reasons to Choose a UI UX Designing Company for Your SaaS Product that significantly enhance the learning process for medical professionals, enabling them to practice complex procedures in a risk-free environment. Moreover, VR and AR serve as powerful tools for Bespoke Software Development Company vs. Off-the-Shelf Solutions: Key Insights about their conditions and treatment options, thereby improving understanding and adherence to medical advice. By harnessing the potential of these innovative technologies, healthcare providers can elevate both the training of medical staff and the overall patient experience. Embrace the future of healthcare with VR and AR—4 Best Practices for Choosing a Software Development Services Company and patient engagement for better outcomes.

Conclusion
The evolution of health technology is fundamentally reshaping patient care, offering innovative solutions that enhance accessibility, efficiency, and personalization. As healthcare continues to embrace advancements such as artificial intelligence, telehealth, and wearable devices, the potential for improved health outcomes becomes increasingly apparent. By integrating these technologies, healthcare providers can deliver tailored care that meets the unique needs of each patient, ultimately transforming the patient experience.
Key trends highlighted in the article illustrate the profound impact of health technology on various aspects of patient care. From AI-driven diagnostics that enhance accuracy to telehealth solutions that expand access for underserved populations, these innovations are not merely enhancements; they are essential components of modern healthcare. Wearable devices empower individuals to take charge of their health, while big data analytics drive informed decision-making, ultimately leading to better health management. Additionally, the integration of virtual and augmented reality in medical training signifies a leap forward in educating healthcare professionals and engaging patients.
Reflecting on the significance of these advancements, it is clear that the future of healthcare hinges on the successful adoption and integration of health technology. Stakeholders, from medical professionals to technology developers, must collaborate to harness these innovations effectively. As the landscape evolves, prioritizing patient-centric solutions will be crucial for fostering trust and ensuring that all individuals have access to high-quality care. Embracing these trends not only enhances operational efficiency but also paves the way for a healthier future, where technology and compassion work hand in hand to improve lives.
FAQ
What is SDA's approach to custom software development in healthcare?
SDA specializes in delivering custom software solutions that address the unique challenges faced by medical service providers, leveraging advanced health technology to optimize operations and enhance user engagement and service quality.
How has SDA's AI-driven medical management system impacted healthcare providers?
The implementation of SDA's AI-driven medical management system has resulted in a 20% increase in physician productivity and a 15% improvement in client service efficiency, enabling quicker diagnoses and optimized workflows.
What are some emerging trends in health technology that SDA is focusing on for 2025?
SDA is focusing on integrating interoperability platforms and automation to alleviate administrative burdens, which promotes operational efficiency and enhances the overall experience for individuals receiving care.
How does AI enhance patient diagnosis and treatment?
AI revolutionizes diagnosis and treatment by enabling healthcare providers to analyze large amounts of data quickly, discerning patterns that facilitate earlier disease detection and the formulation of personalized treatment plans.
In what ways has telehealth expanded access to healthcare services?
Telehealth utilizes video conferencing and mobile health applications to allow individuals, especially in underserved regions, to consult healthcare providers from home, reducing travel time and expenses while ensuring prompt assistance.
Can you provide an example of telehealth improving healthcare access?
The Virtual Health Monitoring Solution at Mackay Base Hospital has improved access to specialized services for individuals in rural areas, allowing them to receive comprehensive support without extensive hospital visits, resulting in shorter wait times.
How does telehealth benefit chronic condition management?
Telehealth solutions enable patients to monitor their health metrics, such as blood pressure and glucose levels, through mobile applications, facilitating proactive management of their conditions and empowering individuals in their healthcare journey.
What is the future outlook for telehealth technology in healthcare?
Ongoing advancements in telehealth technology are expected to further enhance user experiences and outcomes, addressing accessibility challenges and ensuring that individuals, regardless of location, can receive the care they need.
