10 Benefits of a Dedicated Development Team for SaaS Success
August 12, 2025
Alex Shubin | Founder & CEO at SDA

Overview
This article delineates ten significant advantages of employing a dedicated development team, underscoring their vital contribution to the success of Software-as-a-Service (SaaS) companies. These advantages encompass:
- Enhanced scalability
- Cost-effectiveness
- Improved communication
- Capacity to expedite development
Such elements are indispensable for adapting to market demands and nurturing long-term partnerships that propel innovation and growth.
Introduction
The landscape of software-as-a-service (SaaS) is rapidly evolving, necessitating innovative strategies to maintain a competitive edge. Dedicated development teams have emerged as a critical asset for organizations aiming to enhance growth and operational efficiency. This article delves into the numerous advantages of leveraging these specialized teams, which include:
- Improved scalability
- Cost-effectiveness
- Heightened user satisfaction
- Strategic alignment
As businesses navigate this competitive terrain, one pivotal question arises: how can companies effectively harness the power of dedicated development teams to ensure sustained success in the ever-changing SaaS market?
SDA Dedicated Development Teams: Tailored Solutions for SaaS Growth
SDA's dedicated development team is expertly crafted to deliver tailored solutions for software-as-a-service enterprises. By concentrating on the unique needs of each client, these groups create software that not only addresses current challenges but also equips organizations for future expansion. This ensures that the software is developed with the end-user in mind, significantly enhancing overall satisfaction and engagement.
As the software-as-a-service landscape evolves, companies leveraging specialized groups can expect improved operational efficiency and a competitive edge, ultimately driving growth and innovation. Notably, organizations that adopt 10 Benefits of Outsourcing Software Development for SaaS Owners frequently experience a significant increase in customer retention rates, with customized onboarding processes achieving retention improvements of up to 25%.
Furthermore, a mere 5% reduction in churn can lead to profit increases of up to 95%, highlighting the substantial financial benefits of effective retention strategies. Successful software-as-a-service initiatives that utilize a dedicated development team exemplify this trend, showcasing how 10 Benefits of Custom Mobile App Development for Your Business in a rapidly changing market.

Scalability: Adapting to Market Demands with Dedicated Teams
Dedicated development teams offer the 10 Best Companies to Outsource Software for SaaS Success needed to scale SaaS applications effectively in response to evolving market demands. As user bases grow or new features become necessary, a dedicated development team can swiftly realign their focus and resources. This remarkable adaptability not only ensures that businesses can respond to changes but also maintains high standards of quality and performance. Ultimately, this leads to 10 Benefits of Enterprise Mobile App Development for SaaS Owners and 10 Benefits of Progressive Web App Development Services for SaaS Owners in the marketplace.

Expertise: Leveraging Specialized Skills for High-Quality Development
SDA boasts a 10 Best Online Business Ideas for SaaS Product Owners in 2025 of professionals who are equipped with specialized skills in cutting-edge technologies, including JavaScript, React, and PHP. This deep expertise empowers the development of that not only meets industry standards but also 10 Benefits of Fintech Custom Software Development for SaaS Owners. By leveraging these essential skills, organizations can ensure that their software products are functional, innovative, and competitive in today’s dynamic market. Investing in such expertise is not merely advantageous; it is imperative for success.

Cost-Effectiveness: Maximizing ROI with Dedicated Development Teams
Employing specialized groups of professionals can lead to 10 Benefits of a Dedicated Development Team for SaaS Success for SaaS firms. By delegating production to expert teams, organizations can effectively 10 Benefits of Hiring iPhone App Developers for Your SaaS associated with hiring and training internal staff. Moreover, the efficiency and expertise of a dedicated development team often result in 10 Custom CRM Development Services to Boost Your SaaS Efficiency, maximizing return on investment (ROI) and allowing organizations to allocate resources more strategically. This strategic approach not only enhances operational efficiency but also positions firms to respond swiftly to market demands.

Enhanced Communication: Fostering Collaboration for Project Success
Understanding the Renting Marketplace: Definition and Key Insights significantly enhance communication between technical and business stakeholders. By establishing clear pathways for feedback and collaboration, these groups ensure Why Choose a Software Development Outsource Company for SaaS? and expectations. This openness not only leads to improved project outcomes but also among colleagues, Why Choose a CRM Software Development Company for Growth?. Embrace the power of a dedicated development team to elevate your team's performance and drive success.
User-Centric Design: Prioritizing User Experience in SaaS Development
A 10 Benefits of Nearshore Application Development for SaaS Success is essential for the success of any software application. By prioritizing user experience, a dedicated development team conducts thorough research and testing to better understand user needs and preferences. This commitment to usability guarantees that the final product is not only intuitive but also engaging, ultimately leading to 10 Custom PHP Development Solutions for SaaS Success and retention rates. To achieve this, it is imperative that organizations recognize the value of investing in .

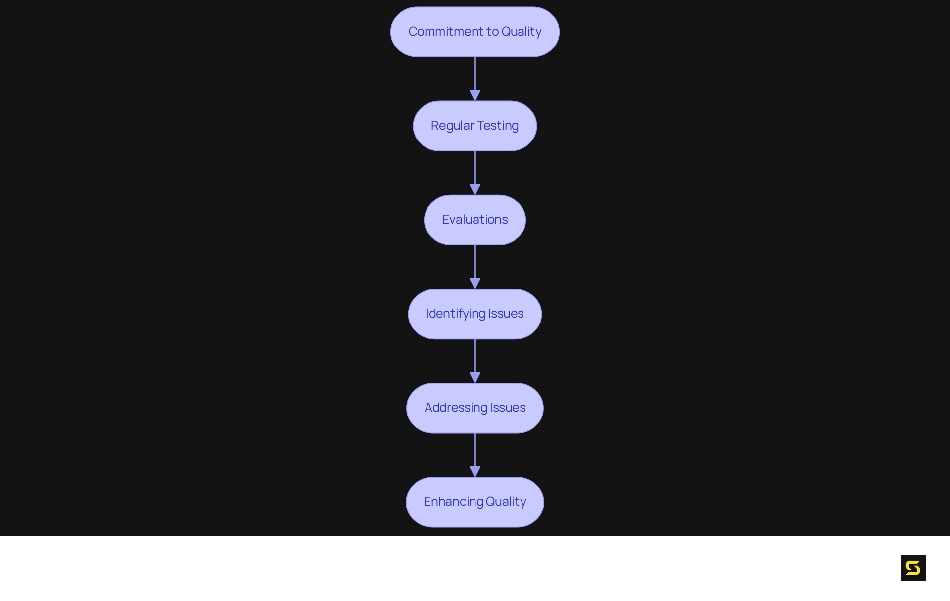
Quality Assurance: Ensuring High Standards in SaaS Applications
Committed groups of developers implement rigorous Understanding the Types of Cloud Computing and Their Applications to ensure that software applications meet elevated standards. By conducting regular testing and evaluations throughout the development cycle, these teams can identify and address issues early, significantly reducing the risk of costly errors and enhancing the overall quality of the final product. This unwavering commitment to quality is crucial for establishing user trust and sustaining a 10 Benefits of Custom Software for SaaS Product Owners in the market. As such, investing in robust quality assurance processes is not just beneficial; it is essential for any organization aiming to excel in the 10 Benefits of Nearshore Software Development for Your SaaS Projects.

Accelerated Development: Speeding Up Time-to-Market for SaaS Solutions
Committed groups of developers significantly accelerate the creation process, allowing software companies to 10 Benefits of Choosing an Outsourcing Software Development Company with remarkable speed. By harnessing agile methodologies and implementing efficient workflows, these teams streamline project execution and effectively minimize bottlenecks. This rapid pace is essential for organizations eager to seize market opportunities and maintain a competitive edge. In today's fast-paced environment, aligning with a dedicated development team not only 10 Essential Android Application Development Services for Success but also 10 Benefits of Outsourcing Software Development Services for SaaS in the marketplace.

Strategic Alignment: Ensuring Development Meets Business Objectives
Strategically aligning growth initiatives with organizational goals is paramount for SaaS success. Committed teams work closely with stakeholders to grasp the organization's overarching aims, ensuring that every aspect of the software development process resonates with these objectives. This alignment not only enhances 10 Essential Elements of Custom Web Design for SaaS Success but also significantly contributes to the organization's 10 Essential MVP Software Development Services for SaaS Success.
To maximize effectiveness, organizations must ensure that their 10 Essential CRM Integration Services for SaaS Product Owners are not just aligned but are also adaptable to the evolving landscape of their industry.

Long-Term Partnership: Building Lasting Relationships for Continuous Success
Establishing a User Experience Design Agency vs. In-House Teams: Key Insights for SaaS with a dedicated development team is essential for achieving sustained success in the software-as-a-service sector. Such partnerships not only foster ongoing collaboration but also provide Why Choose a Custom Application Development Company for SaaS Success, enabling organizations to swiftly adapt to Why Custom CRM Solutions Drive SaaS Success and Growth and user demands. By strategically investing in these relationships, businesses position themselves to access the resources and expertise necessary for innovation and growth in the competitive SaaS landscape.

Conclusion
A dedicated development team is essential to the success of software-as-a-service (SaaS) businesses, delivering tailored solutions that address the unique needs of each organization. This specialized approach not only tackles immediate challenges but also positions companies for future growth, enhancing user satisfaction and engagement while driving operational efficiency and innovation.
The article highlights key benefits of employing dedicated development teams, showcasing their adaptability to market demands, their expertise in specialized technologies, and their ability to maintain cost-effectiveness. Enhanced communication and user-centric design practices further elevate the quality of software development, ensuring that products not only meet but exceed user expectations. Moreover, the emphasis on strategic alignment and long-term partnerships underscores the critical role these teams play in fostering sustained success within a competitive landscape.
As the SaaS industry continues to evolve, the importance of dedicated development teams becomes increasingly clear. Organizations must recognize the advantages of investing in these specialized groups, which can lead to improved customer retention, accelerated time-to-market, and ultimately, a stronger market position. Embracing dedicated development teams is not merely a strategic move; it is a pathway to continuous innovation and growth in the ever-changing world of software-as-a-service.
FAQ
What is the purpose of SDA's dedicated development teams?
SDA's dedicated development teams are designed to deliver tailored solutions for software-as-a-service (SaaS) enterprises, focusing on the unique needs of each client to create software that addresses current challenges and prepares organizations for future growth.
How does a personalized approach benefit software development?
A personalized approach ensures that software is developed with the end-user in mind, significantly enhancing overall satisfaction and engagement, leading to improved operational efficiency and a competitive edge.
What impact does a customized onboarding process have on customer retention?
Customized onboarding processes can lead to retention improvements of up to 25%, highlighting the effectiveness of personalized growth strategies in enhancing customer loyalty.
What financial benefits can result from reducing churn in SaaS businesses?
A mere 5% reduction in churn can lead to profit increases of up to 95%, showcasing the substantial financial benefits of effective retention strategies.
How do dedicated development teams contribute to scalability in SaaS applications?
Dedicated development teams provide the flexibility needed to scale SaaS applications effectively in response to evolving market demands, allowing businesses to realign their focus and resources as user bases grow or new features become necessary.
What skills do SDA's dedicated development team possess?
SDA's dedicated development team is equipped with specialized skills in cutting-edge technologies, including JavaScript, React, and PHP, enabling the development of high-quality software that meets industry standards and exceeds user expectations.
Why is investing in specialized skills important for software development?
Investing in specialized skills is imperative for success as it ensures that software products are functional, innovative, and competitive in today’s dynamic market.
