10 Benefits of Nearshore Software Development for Your SaaS Projects
August 17, 2025
Alex Shubin | Founder & CEO at SDA

Overview
The article presents ten compelling benefits of nearshore software development for SaaS projects, highlighting key advantages such as:
- Cost efficiency
- Access to a skilled workforce
- Enhanced collaboration due to geographical proximity
These benefits are substantiated by evidence demonstrating:
- Improved project outcomes
- Reduced operational costs
- The ability to leverage local talent
Ultimately, this strategic approach fosters greater innovation and cultivates long-term partnerships throughout the software development process.
Introduction
The rise of SaaS solutions has fundamentally transformed the software development landscape, compelling businesses to pursue innovative strategies that drive efficiency and success. Nearshore software development has emerged as a powerful option, presenting a multitude of benefits that can significantly enhance project outcomes and align with organizational objectives. Yet, with an abundance of choices available, how can companies fully leverage the potential of nearshore development to secure a competitive advantage in an increasingly digital world?
SDA: Tailored Custom Software Development for Nearshore Success
SDA excels in delivering custom software creation services, meticulously designed to meet the unique requirements of diverse industries. Leveraging extensive knowledge in sectors such as healthcare, fitness, and SaaS, SDA ensures that its solutions are not only innovative but also strategically aligned with overarching business objectives. This tailored approach significantly , positioning SDA as a preferred partner for organizations eager to elevate their digital solutions through 10 Benefits of Nearshore Software Development for Your SaaS Projects.
Industry leaders underscore the critical significance of customization in software development. A mere 5% reduction in churn can result in an astounding 95% increase in profits, highlighting the financial implications of bespoke solutions. Moreover, with 85% of SaaS budgets allocated to renewals, the demand for 10 Benefits of Enterprise Mobile App Development for SaaS Owners, industry-specific applications becomes evident.
Successful regional projects within the fitness and healthcare sectors showcase the benefits of this methodology. Fitness companies that utilize tailored software experience enhanced user engagement and retention, while healthcare providers have improved patient care through innovative digital solutions. By focusing on 10 Benefits of Dedicated Software Development for SaaS Success, SDA not only meets but exceeds client expectations, driving measurable outcomes and nurturing long-term partnerships.

Geographical Proximity: Enhancing Collaboration in Nearshore Development
A key advantage of 10 Benefits of Custom Mobile App Development for Your Business is its geographical proximity. This closeness in nearshore software development fosters more frequent face-to-face interactions, significantly enhancing collaboration and communication. Teams can convene effortlessly for brainstorming sessions, task updates, and problem-solving discussions, resulting in quicker decision-making and a more cohesive working relationship. Such an advantage is particularly crucial for complex projects that necessitate ongoing adjustments and feedback. Harnessing this benefit can lead to 10 Benefits of Fintech Custom Software Development for SaaS Owners and a 10 Benefits of Outsourcing Software Development for SaaS Owners.

Time Zone Similarity: Facilitating Real-Time Collaboration
Collaborating with 10 Benefits of Outsourcing Software Development Services for SaaS presents a significant advantage: operating within similar time zones, which facilitates real-time cooperation. This alignment allows teams to communicate and 10 Benefits of Custom Software for SaaS Product Owners, effectively often associated with nearshore software development projects. The capacity for 10 Benefits of Progressive Web App Development Services for SaaS Owners and prompt replies to inquiries can dramatically enhance the overall process, leading to quicker completion and superior quality outcomes.

Cultural Affinity: Bridging Gaps in Nearshore Teams
A pivotal advantage in 10 Benefits of Software Outsource for SaaS Product Owners is cultural affinity. Teams that share similar cultural backgrounds experience fewer misunderstandings and enhanced communication, fostering a collaborative environment. This alignment simplifies interactions and leads to superior outcomes.
For instance, organizations with diverse groups are statistically 35% more likely to outperform their counterparts, underscoring the impact of effective communication on success. Understanding each other's work ethics and significantly boosts overall efficiency in the development process, ensuring that projects are completed on time and meet quality standards.
Moreover, recognizing and addressing communication obstacles is essential for 10 Best Companies to Outsource Software for SaaS Success and improving group cohesion. By employing practical communication techniques such as active listening and empathy, teams engaged in nearshore software development can navigate challenges more effectively.
Engaging in online communities and participating in international leadership forums can also inspire 10 Benefits of Hiring iPhone App Developers for Your SaaS and establish enduring professional connections, ultimately propelling innovation and growth in SaaS initiatives.

Skilled Workforce: Leveraging Top Talent in Nearshore Regions
Nearshore software development presents an opportunity to 10 Benefits of Nearshore Application Development for SaaS Success that excels in the latest technologies and industry practices. Countries in Latin America, particularly Argentina, Brazil, and Mexico, have developed dynamic tech ecosystems that produce a wealth of qualified developers. By 2025, the region is projected to generate approximately $78 billion in revenue from software outsourcing, highlighting its critical role in the global tech landscape. This talent pool not only possesses expertise in various programming languages but also demonstrates high English proficiency, enabling seamless communication and collaboration.
Companies can leverage this rich resource to identify the right expertise for their projects, significantly 10 Best Online Business Ideas for SaaS Product Owners in 2025 often associated with onshore hiring. For instance, a Canadian tech firm effectively delegated its software development to a team in Argentina, benefiting from both cost savings and high-quality results. With the potential to by fifty percent through collaboration with nearby teams, organizations can 10 Benefits of a Dedicated Development Team for SaaS Success while maintaining quality.
Furthermore, the demand for skilled software engineers in Latin America is escalating, fueled by government investments in STEM education and a commitment to quality training. Consequently, 80% of North American companies are actively considering nearshore software development as part of their outsourcing strategies, indicating a shift toward more efficient and cost-effective solutions. By harnessing the top talent available in Latin America, businesses can elevate their project outcomes and remain competitive in an increasingly digital marketplace.

Cost Efficiency: Reducing Expenses with Nearshore Solutions
10 Custom CRM Development Services to Boost Your SaaS Efficiency stands as a paramount reason for selecting nearshore software development. Nearshore software development teams frequently offer competitive pricing compared to their onshore counterparts, all while maintaining superior quality standards. This empowers companies to allocate their budgets more strategically, allowing for investments in other essential facets of their operations. Furthermore, 9 Custom Web Application Development Services for SaaS Success and 8 Steps for Effective Website Redesign Success significantly amplify the financial benefits associated with nearshore partnerships.

Scalability: Adapting Resources for Project Needs
10 Custom PHP Development Solutions for SaaS Success presents substantial 9 AI Consulting Services for SaaS Product Owners. Companies can seamlessly adjust the size of their teams according to task requirements, whether they need to increase capacity for a significant release or reduce it after project completion. This adaptability empowers businesses in nearshore software development to swiftly respond to market fluctuations and project demands, ensuring they consistently have the 10 Essential Web Application Development Services for SaaS Owners in place.

Management Opportunities: Enhancing Oversight in Nearshore Projects
Nearshore software development significantly improves 10 Essential Android Application Development Services for Success. The geographical proximity of nearby teams facilitates regular check-ins, audits, and quality assurance processes. This diligent oversight ensures that projects stay on track and meet stringent quality standards. Moreover, project managers can easily visit these local teams, fostering Why Choose a Software Development Outsource Company for SaaS? and enhancing communication—two critical components for successful project execution. Embrace the advantages of nearshore software development to elevate your Why Choose an AI Chatbot Development Company for SaaS Success and ensure excellence.

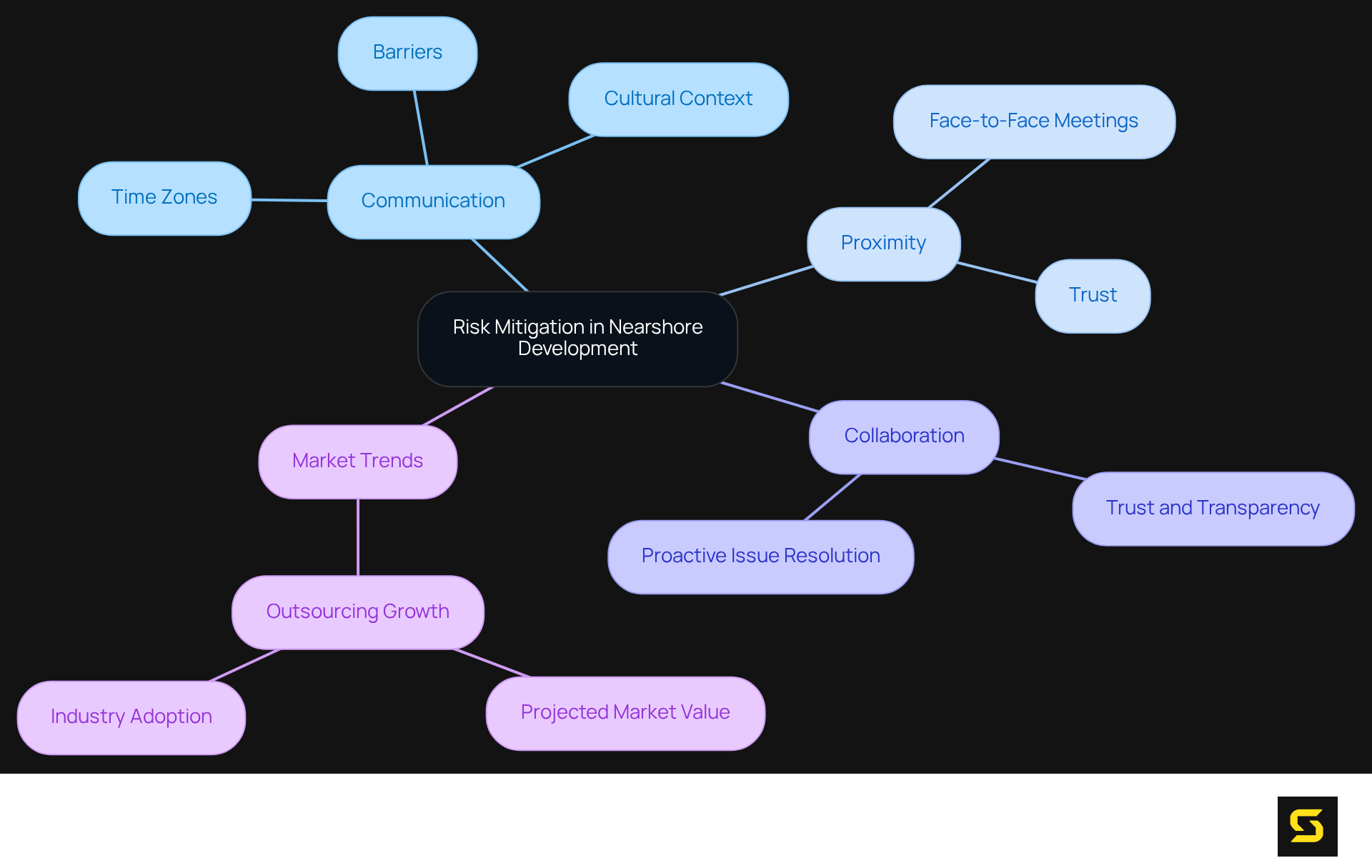
Risk Mitigation: Addressing Challenges in Nearshore Development
A strategic advantage is provided by 10 Essential CRM Integration Services for SaaS Product Owners through effectively mitigating risks typically associated with outsourcing. Collaborating with teams in similar time zones and cultural contexts allows companies to significantly reduce communication barriers and misunderstandings. Notably, statistics indicate that communication challenges are a leading cause of project delays, with 75% of HR professionals asserting their departments are operating beyond capacity. This underscores the in management.
The proximity of coastal teams facilitates regular face-to-face meetings, fostering trust and transparency—essential elements for addressing potential issues before they escalate. This proactive approach to risk management not only improves project outcomes but also nurtures a Why Custom CRM Solutions Drive SaaS Success and Growth where challenges can be resolved swiftly.
Furthermore, organizations that leverage nearshore software development can capitalize on the growing trend of outsourcing, which is projected to reach USD 777.70 billion by 2028. This highlights the effectiveness of this model in overcoming the challenges inherent in software development.

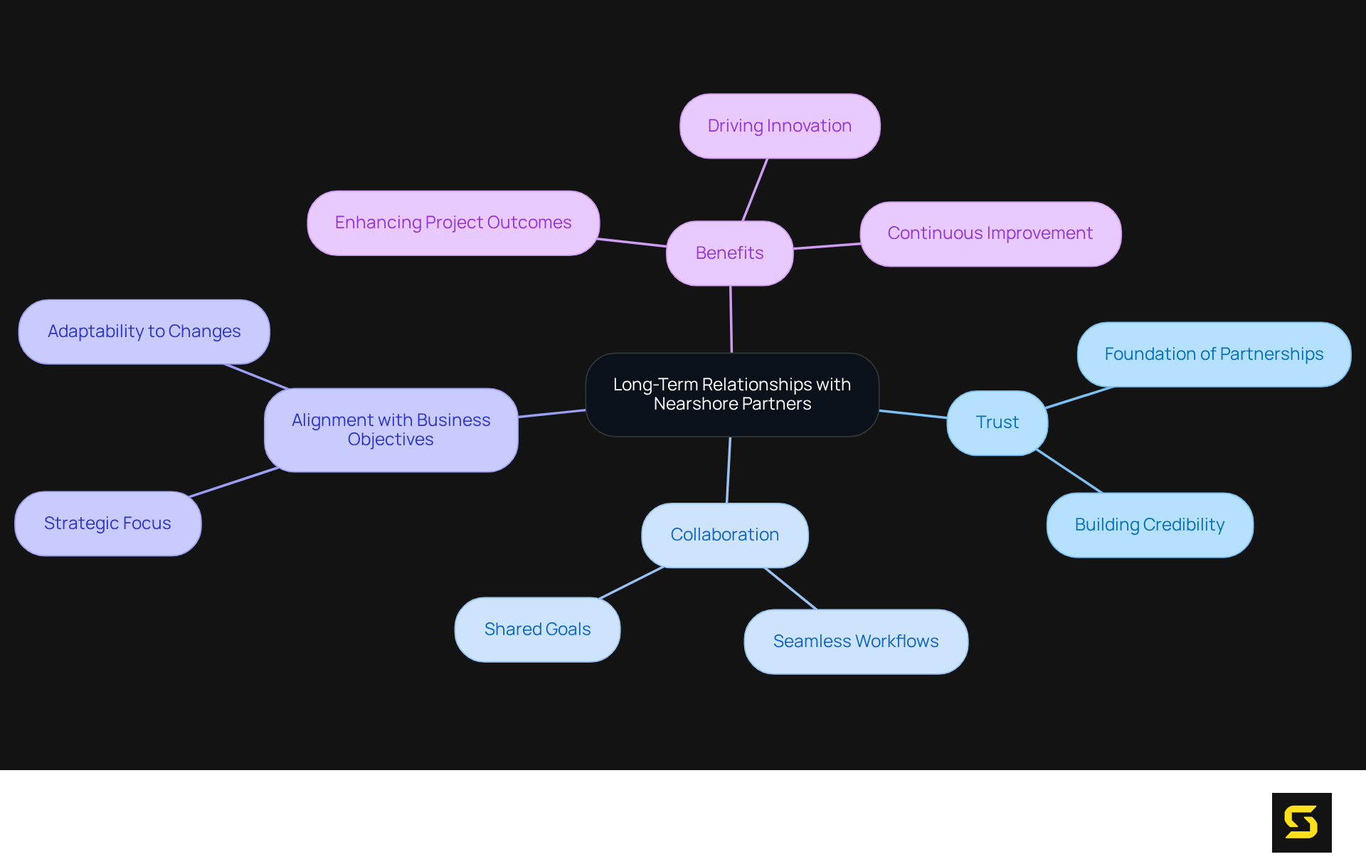
Long-Term Relationships: Cultivating Trust with Nearshore Partners
Establishing long-term connections with nearby partners is critical for sustained success. Trust and collaboration serve as the bedrock of effective partnerships, allowing organizations to work together seamlessly over time. By investing in these relationships, companies can ensure that their nearshore teams align with their business objectives and adapt to evolving requirements. This dedication to partnership not only enhances project outcomes but also drives innovation and continuous improvement. Embrace the opportunity to strengthen these vital connections and witness the transformative impact on your business.

Conclusion
Nearshore software development presents a wealth of advantages that can significantly elevate the success of SaaS projects. By harnessing geographical proximity, cultural affinity, and a skilled workforce, organizations not only enhance collaboration but also realize cost efficiency and scalability. These elements collectively foster improved project management, risk mitigation, and the formation of long-term partnerships that drive innovation.
Key benefits include:
- Enhanced communication facilitated by time zone similarities
- The agility to swiftly adapt resources to project demands
- The financial advantages associated with collaborating with nearby teams
Furthermore, the focus on customized software solutions empowers organizations to address specific industry needs, leading to superior outcomes and increased profitability.
In today’s rapidly evolving digital landscape, embracing nearshore software development transcends being a mere strategic choice; it is a necessity for companies striving to maintain competitiveness. By prioritizing the cultivation of robust, trust-based relationships with nearshore partners, organizations can unlock their full potential, promote continuous improvement, and adeptly navigate the complexities of software development. Taking the decisive step towards nearshore collaboration could be the transformative factor that elevates SaaS initiatives to unprecedented heights.
FAQ
What services does SDA provide in custom software development?
SDA specializes in delivering custom software creation services tailored to meet the unique requirements of various industries, including healthcare, fitness, and SaaS.
Why is customization important in software development?
Customization is critical because a 5% reduction in churn can lead to a 95% increase in profits, highlighting the financial benefits of bespoke solutions.
What percentage of SaaS budgets is allocated to renewals?
85% of SaaS budgets are allocated to renewals, indicating a high demand for specialized teams that can deliver quality, industry-specific applications.
How do tailored software solutions benefit the fitness and healthcare sectors?
Tailored software solutions enhance user engagement and retention for fitness companies, while healthcare providers can improve patient care through innovative digital solutions.
What is a key advantage of nearshore software development regarding geographical proximity?
Geographical proximity allows for more frequent face-to-face interactions, enhancing collaboration and communication, which is crucial for complex projects requiring ongoing adjustments and feedback.
How does time zone similarity benefit nearshore software development?
Time zone similarity facilitates real-time cooperation, allowing teams to communicate during standard business hours, which minimizes delays and enhances the overall development process.
