8 Steps for Effective Website Redesign Success
August 2, 2025
Alex Shubin | Founder & CEO at SDA

Overview
This article delineates eight essential steps for achieving success in website redesign. It underscores the critical nature of stakeholder engagement, comprehensive audits, and precise goal-setting. Each step, ranging from recognizing the necessity for a redesign to ensuring ongoing maintenance post-launch, is backed by data and expert insights. These insights emphasize the imperative of user-centric design and strategic planning, which are vital for enhancing user experience and optimizing site performance.
Introduction
A website stands as the digital storefront for any business, making its design and functionality paramount in attracting and retaining visitors. With a significant 39% of users reconsidering a service based on an outdated site, the necessity for a website redesign has never been more pressing. This article explores the crucial steps for executing an effective website redesign, offering insights on:
- Identifying the need for updates
- Establishing clear objectives
- Crafting a structured plan that enhances user experience
What challenges may emerge during this transformative process, and how can businesses effectively navigate them to ensure a successful outcome?
Understand the Need for a Redesign
To initiate the process, it is imperative to gather feedback from key stakeholders to identify issues with the existing platform. Conducting surveys or interviews will provide insights into user frustrations and expectations. Analyzing metrics such as bounce rates and conversion rates will help pinpoint areas in need of improvement. If a website fails to deliver the expected traffic, leads, and conversions, a website redesign becomes essential. Documenting these findings is crucial to building a compelling case for the modification, ensuring that all parties involved comprehend the objectives and anticipated outcomes. Engaging stakeholders early in the website redesign process fosters consensus and significantly enhances the likelihood of a successful outcome, as their insights can lead to more 10 Essential Features for Effective Telemedicine App Development.
As Lisa Starkey-Wood emphasizes, a 10 Key Strategies for Custom Fintech Software Development Success to determine whether a complete overhaul or a simple refresh will best align with organizational goals. Successful website redesigns, such as those observed in the USM and Dominican University projects, highlight the importance of feedback from individuals in enhancing engagement and boosting overall site performance, with USM achieving a 6% increase in average session duration.
Furthermore, it is crucial to note that:
- 39% of individuals would reconsider using a product or service if the site is not fresh and easy to navigate.
- 81% of individuals hold a lower opinion of a company with an outdated platform.
These statistics underscore the urgency of maintaining a to retain visitors.

Conduct a Comprehensive Website Audit
Initiate the audit by thoroughly evaluating the 9 AI Consulting Services for SaaS Product Owners, functionality, and content. Utilize tools such as to analyze traffic patterns and visitor behavior, revealing critical insights into how individuals interact with the site. Assess the site's SEO performance by examining:
- Broken links
- Page load speeds
- Mobile responsiveness
These are essential elements that significantly affect engagement and search rankings. Notably, 40% of individuals will switch to an alternative search result if the prior one was not mobile-friendly, underscoring the importance of this factor in the audit process. Integrate usability testing to collect direct feedback from users, enhancing automated tools with personal exploration of the platform to identify navigation issues and areas for improvement. Compile your findings into a comprehensive report that highlights both the strengths and weaknesses of the current site. This report will serve as a strategic roadmap for the reworking process, ensuring that enhancements are data-driven and aligned with 10 Benefits of Enterprise Mobile App Development for SaaS Owners. Furthermore, ensure that the platform incorporates essential compliance components such as:
- Privacy Policy
- Cookie Policy
- Consent Banner
- Terms and Conditions Agreement
These are vital for 10 Benefits of Outsourcing Software Development for SaaS Owners. Remember, SEO audits will remain relevant in 2025 and beyond, adapting to new technologies and trends.

Set Clear Redesign Goals and Objectives
Collaborate with stakeholders to establish specific, measurable goals for the website redesign project. Aim for objectives such as a 20% rise in engagement or a 15% decrease in bounce rates. High bounce rates and low engagement metrics are indicators of poor 10 Benefits of Hiring iPhone App Developers for Your SaaS, making these objectives critical. It is essential that these goals are time-limited and documented to ensure clarity and focus throughout the improvement process. Regularly maintains alignment with the initial vision and allows for necessary adjustments. A well-defined objective not only directs the overhaul but also serves as a benchmark for success, enabling teams to monitor progress and make informed decisions.
As industry specialists assert, "Without clear objectives, a project overhaul is similar to navigating without sight." By establishing SMART objectives—Specific, Measurable, Achievable, Realistic, and Time-bound—teams can effectively assess the impact of their improvement efforts, ultimately leading to enhanced user satisfaction and engagement.
Furthermore, monitoring 10 Best Companies to Outsource Software for SaaS Success (KPIs) is vital for evaluating the success of the website redesign, and continuous maintenance and updates are crucial to ensure that the platform continues to provide value over time. Incorporating 10 Essential Features for Successful Fitness App Development during the revamp process is also essential for maintaining visibility and driving traffic.

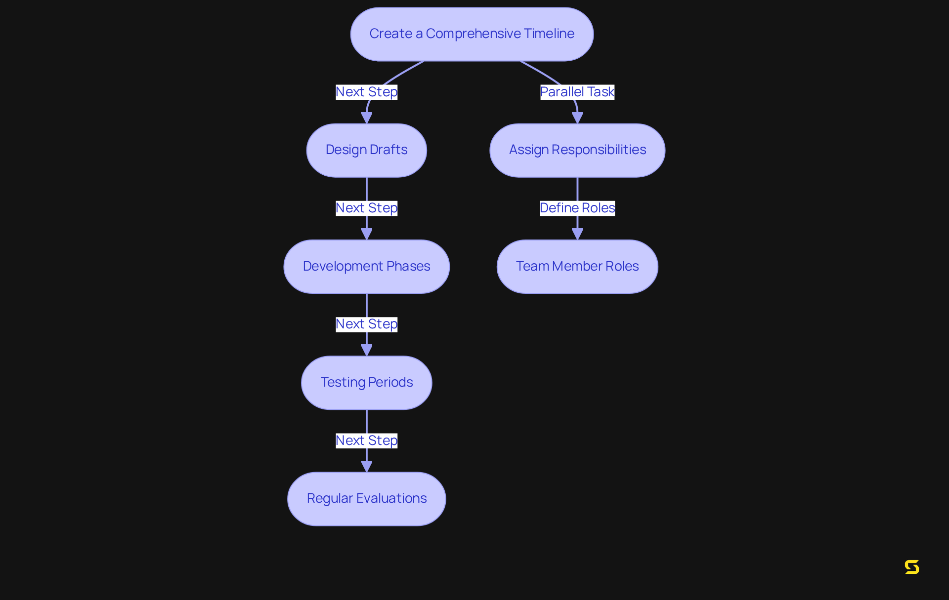
Develop a Structured Redesign Plan
Creating a comprehensive timeline is essential for a 10 Benefits of Nearshore Application Development for SaaS Success. This timeline should outline 10 Best Online Business Ideas for SaaS Product Owners in 2025, including design drafts, development phases, and testing periods. Notably, a survey reveals that 71% of managers report a heightened dependence on collaboration software. This underscores the significance of utilizing management tools like Trello or Asana to streamline progress tracking and enhance teamwork.
By clearly assigning responsibilities to team members, accountability is fostered, ensuring that everyone comprehends their roles. Furthermore, a robust communication plan is vital for keeping all stakeholders informed throughout the process. Regular evaluations of the timeline allow for modifications in response to any challenges or changes that may arise, ensuring the initiative remains on course and aligned with its objectives.
It is crucial to acknowledge that 11.4% of all resources are wasted due to ineffective management, which emphasizes the necessity for a 10 Benefits of Progressive Web App Development Services for SaaS Owners. Typically, the extends over several months, depending on the complexity and scope of the project.

Design for User Experience and Visual Appeal
Wireframes and prototypes are for visualizing new designs during the website redesign process. They serve as skeletal blueprints that outline the structure, content placement, and functionality of digital interfaces. This process is crucial for establishing 10 Essential Features of Custom CRM Software for SaaS Success, 10 Essential Features of Medical Software for Healthcare Providers, and responsive layouts that adapt seamlessly across various devices.
Integrating feedback from testing sessions is vital for improving the design, ensuring it meets expectations and 10 Essential Web App Development Services for SaaS Success. Furthermore, attention to visual elements—such as color schemes, typography, and imagery—fosters a cohesive brand identity that resonates with users. Notably, wireframes can reduce design time by up to 50%, making them an invaluable asset in the website redesign process.
Ultimately, the design must align with previously established goals, enhancing both usability and visual appeal, which are essential for driving engagement and retaining visitors. Skipping the wireframing phase can result in significant issues in design projects, underscoring the critical importance of this foundational step.

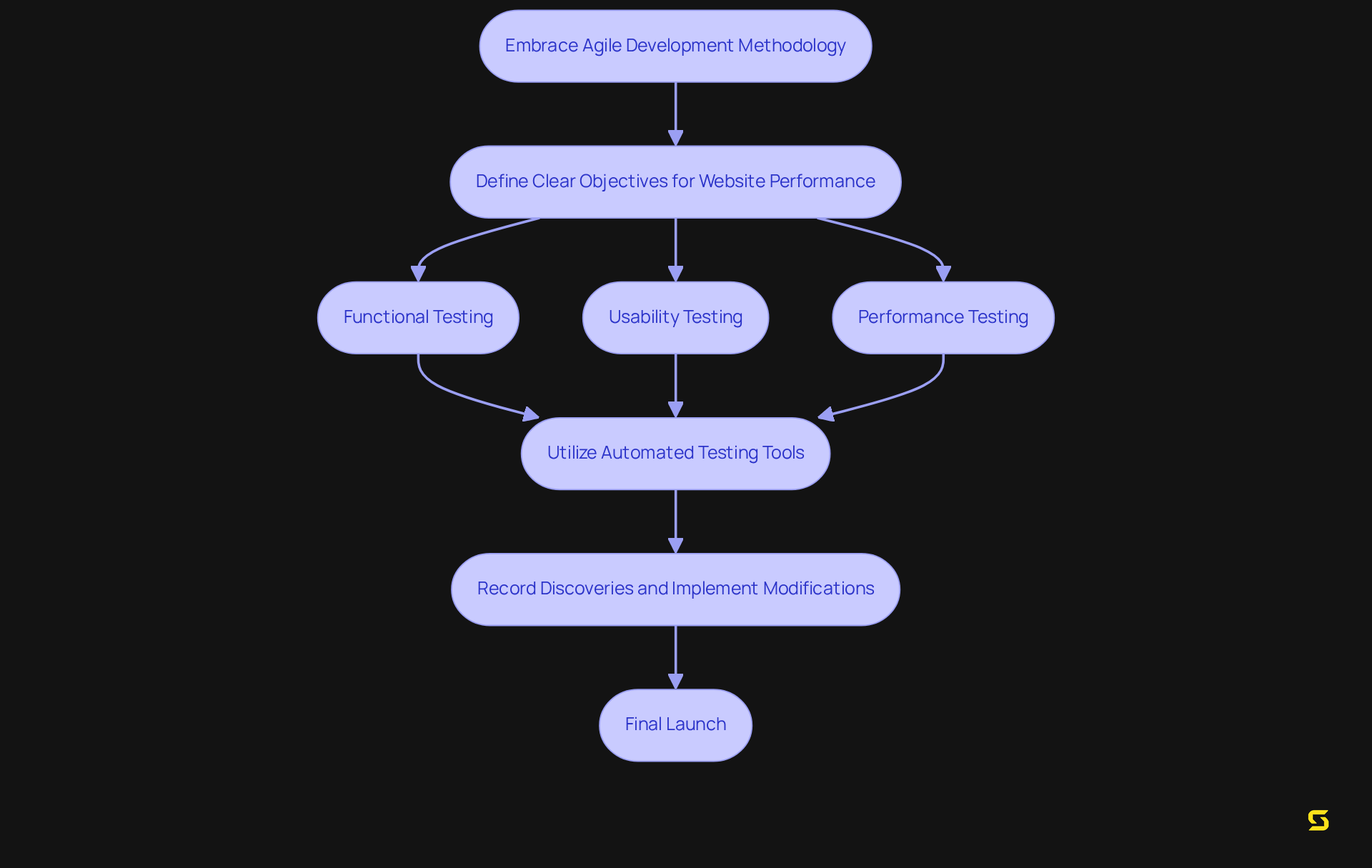
Implement Development and Testing Procedures
Embrace an agile development methodology to facilitate iterative enhancements driven by continuous feedback. This approach empowers teams to swiftly adapt to client requirements and market fluctuations, establishing a robust framework for success. It is essential to define clear objectives for website performance, particularly in the context of website redesign, aligning with 10 Essential Features of a Custom CRM for SaaS Success.
Comprehensive testing is paramount in a website redesign; it should encompass:
- Functional testing
- Usability testing
- Performance testing
to uncover and rectify potential issues. Utilize such as Selenium to enhance efficiency, alongside 10 Examples of Software and Application for Business Success for evaluating site performance metrics. Furthermore, tools like Google Analytics and Hotjar play a crucial role in closing the feedback gap, collecting valuable insights from users that guide iterative enhancements.
Diligently record all discoveries and implement necessary modifications before the final launch, ensuring a smooth and captivating experience for all users. Moreover, adherence to 10 Essential Tips for Custom Software Development for Startups, is vital for creating an inclusive and user-friendly experience for every visitor.

Execute a Strategic Launch and Monitor Performance
Develop a robust launch plan that encompasses a variety of marketing activities, including targeted email notifications and dynamic social media promotions, to ignite excitement for the new online platform. Stacey Corrin aptly states, "Your marketing efforts shouldn’t stop on your launch date."
Post-launch, leverage analytics tools like Google Analytics or Mixpanel to meticulously track 10 Benefits of Nearshore Software Development for Your SaaS Projects, traffic patterns, and conversion rates. Observing the success rate of your 10 Essential MVP Software Development Services for SaaS Success is crucial for pinpointing areas that require enhancement.
Solicit feedback from participants through surveys or direct communication to swiftly identify immediate issues and opportunities for improvement. Consistently evaluate 10 Benefits of Software Outsource for SaaS Product Owners to ensure the website redesign remains aligned with its objectives and adapts to user needs.
Furthermore, contemplate the implementation of promotional strategies, such as exclusive launch promotions or discounts, to deepen audience engagement. This proactive approach not only fosters continuous enhancement but also in a fiercely competitive digital landscape.

Maintain and Optimize the Website Post-Launch
Establishing a robust maintenance plan is vital for ensuring that your 10 Essential SaaS Apps for Product Owners in 2025 remains operational and secure. This plan should include:
- Regular updates
- Security checks
- Performance assessments, such as verifying broken links and ensuring mobile responsiveness
By utilizing tools like Google Analytics and Google Search Console, you can effectively monitor engagement and identify trends and areas for improvement. Continuous feedback from clients is invaluable; it shapes future updates and enhancements, guaranteeing that the platform meets 10 Benefits of Outsourcing Software Development Services for SaaS and aligns with business objectives.
Moreover, staying abreast of 10 Niche Marketplace Ideas for Targeted Business Success and technological advancements is essential, as it enables your online presence to adapt and stay relevant in a rapidly evolving digital landscape. Regular updates not only enhance user experience but also protect against security vulnerabilities.
Statistics indicate that neglecting these updates can lead to significant declines in engagement and search engine visibility. In fact, a well-maintained website can enhance user retention rates, with 88% of online consumers less likely to return after a poor experience. Therefore, prioritizing ongoing maintenance, including and patching, is not merely beneficial—it's essential for sustained success.

Conclusion
A successful website redesign transcends a mere aesthetic upgrade; it is a strategic endeavor that can significantly enhance user experience, engagement, and ultimately, business performance. Understanding the necessity for a redesign, conducting thorough audits, setting clear objectives, and executing a structured plan enables organizations to ensure that their online presence meets the evolving needs of users. The emphasis on user experience and continuous optimization post-launch highlights that a website is a dynamic asset requiring ongoing attention and refinement.
Throughout this article, essential steps have been outlined to facilitate an effective redesign process. Gathering stakeholder feedback, conducting comprehensive audits, establishing measurable goals, and employing agile development methodologies are crucial phases in achieving a successful outcome. The importance of user-centric design, rigorous testing, and strategic launch tactics cannot be overstated; together, they enhance a website's ability to attract and retain visitors in a competitive digital landscape.
Ultimately, embracing these principles leads not only to a visually appealing and functional website but also positions businesses for long-term success. By prioritizing maintenance and staying attuned to industry trends, organizations can ensure their websites remain relevant and effective. As the digital realm continues to evolve, taking proactive steps towards website redesign and optimization is essential for any business aiming to thrive and engage its audience effectively.
FAQ
Why is it important to gather feedback from stakeholders before a website redesign?
Gathering feedback from stakeholders helps identify issues with the existing platform, understand user frustrations and expectations, and fosters consensus, which enhances the likelihood of a successful redesign.
What methods can be used to collect feedback from users?
Surveys and interviews can be conducted to gather insights from users regarding their experiences and expectations with the website.
What metrics should be analyzed to determine the need for a redesign?
Metrics such as bounce rates and conversion rates should be analyzed to pinpoint areas needing improvement, as well as overall traffic to the website.
What are some consequences of not updating a website?
Statistics show that 39% of individuals would reconsider using a product or service if the site is not fresh and easy to navigate, and 81% would hold a lower opinion of a company with an outdated platform.
What is the first step in conducting a comprehensive website audit?
The first step is to thoroughly evaluate the website's redesign, functionality, and content, using tools like Google Analytics to analyze traffic patterns and visitor behavior.
What aspects should be assessed during an SEO performance evaluation?
During an SEO performance evaluation, it is essential to examine broken links, page load speeds, and mobile responsiveness, as these significantly affect engagement and search rankings.
Why is mobile responsiveness critical in website audits?
Mobile responsiveness is critical because 40% of individuals will switch to an alternative search result if the prior one was not mobile-friendly, highlighting its importance for user retention.
What should be included in the comprehensive report after the website audit?
The report should highlight both the strengths and weaknesses of the current site and serve as a strategic roadmap for the redesign process, ensuring enhancements are data-driven and aligned with user requirements.
What compliance components should be incorporated into the website?
Essential compliance components include a Privacy Policy, Cookie Policy, Consent Banner, and Terms and Conditions Agreement, which are vital for trust and legal compliance.
Will SEO audits remain relevant in the future?
Yes, SEO audits will remain relevant in 2025 and beyond, as they will continue to adapt to new technologies and trends.
