10 Benefits of Outsourcing Software Development Services for SaaS
September 22, 2025
Alex Shubin | Founder & CEO at SDA

Overview
Outsourcing software development services for SaaS presents significant benefits, including:
- Cost efficiency
- Access to global talent
- Scalability
- Enhanced product quality
These advantages collectively lead to improved operational performance and a competitive edge. By outsourcing, companies can effectively:
- Reduce operational costs
- Leverage specialized skills from diverse teams
- Rapidly adjust resources according to demand
- Implement rigorous quality assurance processes
This strategic approach not only accelerates product launches but also enhances customer satisfaction. Embrace outsourcing to transform your operational capabilities and solidify your market position.
Introduction
Outsourcing software development services has emerged as a transformative strategy for SaaS companies, empowering them to adeptly navigate the complexities of a competitive landscape. By leveraging external expertise, organizations unlock a multitude of benefits, ranging from substantial cost savings to access to cutting-edge technologies. Yet, the decision to outsource is not without its challenges.
What are the key advantages that render this approach indispensable for modern software development? This article explores the top ten benefits of outsourcing software development services, illustrating how companies can enhance their operations and drive innovation while effectively mitigating potential risks.
SDA: Tailored Software Development Solutions for SaaS Success
SDA distinguishes itself as a premier provider of bespoke software development and outsourcing software development services, meticulously tailored for various software applications. By prioritizing user-centric design and seamless technology integration, SDA crafts 10 Benefits of Dedicated Software Development for SaaS Success, including outsourcing software development services, to address the unique needs of various industries, such as healthcare and fitness. This focus on is vital for software success, empowering organizations to leverage outsourcing software development services effectively to achieve their objectives.
Research indicates that organizations outsourcing software development services can surpass those relying on standard solutions by as much as 20%, underscoring the significance of personalized strategies in enhancing user experiences and driving business growth. As industry leaders assert, 10 Benefits of Custom Software for SaaS Product Owners transcends mere trendiness; it is an essential component of successful outsourcing software development services. SDA's unwavering commitment to outsourcing software development services serves as a 10 Benefits of Progressive Web App Development Services for SaaS Owners in the competitive software-as-a-service landscape.

Cost Efficiency: Reduce Operational Expenses Through Outsourcing
Outsourcing software development services presents substantial cost-saving opportunities for SaaS firms. By 10 Benefits of Software Outsource for SaaS Product Owners, companies can dramatically lower operational expenses related to hiring, training, and managing an internal workforce. This financial strategy not only boosts flexibility but also enables organizations to towards core business functions, effectively 10 Benefits of Outsourcing Software Development for SaaS Owners.
For example, firms can 10 Benefits of Custom Mobile App Development for Your Business in production costs by outsourcing to regions with lower labor rates, such as:
- Eastern Europe, where expenses range from $30 to $70
- Asia, where they vary from $20 to $50
Notably, 48% of HR leaders assert that the primary motivation for outsourcing is to cut costs. This approach has proven beneficial for numerous software companies, enabling them to streamline operations and focus on innovation while maintaining competitive pricing in the market through outsourcing software development services.

Global Talent Access: Leverage Expertise from Around the World
Outsourcing software development services allows SaaS firms to tap into a vast pool of global talent, enabling them to access specialized skills and expertise that may not be available locally. This diversity fosters , enhancing project processes and integrating innovative concepts that position companies ahead of market trends.
For instance, firms that partner with programmers from regions renowned for their technical prowess, such as Poland, Ukraine, and India, often experience significant improvements in product quality and accelerated production timelines. Indeed, teams involved in outsourcing software development services deliver a first software release in an average of 12 weeks, compared to 19 weeks for in-house teams.
By harnessing the strengths of diverse teams, SaaS organizations can not only elevate their offerings but also ensure they remain competitive in an ever-evolving digital landscape. Tech leaders emphasize that such partnerships are crucial for driving innovation and achieving exceptional results in software development.
As Peter Willson, Managing Director of Kinetic Innovative Staffing, observes, 'If you’re seeking to scale your team efficiently without ballooning costs, expand into new markets with the right technical talent, and accelerate product progress with a highly skilled global workforce, then it’s time to explore outsourcing software development services as a core strategy.

Scalability: Easily Adjust Development Resources to Meet Demand
Outsourcing software development services offers software-as-a-service firms a significant advantage in 10 Benefits of Enterprise Mobile App Development for SaaS Owners, allowing them to adjust their teams based on project requirements. This flexibility is essential for , enabling businesses to swiftly increase resources during peak periods and scale back when demand slows. Such adaptability not only optimizes resource allocation but also enhances 5 Steps to Launch Your Software as a Service Startup, ensuring companies remain competitive in the rapidly evolving SaaS market.
Industry specialists note that:
- 68% of companies experience accelerated growth with external programming teams, underscoring the strategic importance of leveraging external resources in today’s dynamic environment.
- The market for outsourcing software development services reached an estimated valuation of $480 billion in 2023, illustrating the growth and significance of this approach.
By harnessing external talent, software-as-a-service companies can sustain 10 Benefits of a Dedicated Development Team for SaaS Success and concentrate on core business objectives, ultimately driving growth and innovation. Additionally, outsourcing software development services enables companies to adapt swiftly without lengthy commitments, making it a vital strategy for navigating the complexities of resource allocation in the software-as-a-service landscape.

Focus on Core Business: Prioritize Strategic Initiatives Over Development Tasks
enables software-as-a-service firms to focus on their core business activities and 10 Best Companies to Outsource Software for SaaS Success. By outsourcing software development services to external teams, organizations can 10 Best Online Business Ideas for SaaS Product Owners in 2025, enabling them to concentrate on growth-enhancing areas such as:
- Marketing
- Customer engagement
- Product innovation
This strategic shift not only boosts operational efficiency but also equips businesses to respond more adeptly to market fluctuations and evolving customer needs.

Faster Time-to-Market: Accelerate Your SaaS Product Launch
Outsourcing software development services can significantly accelerate the 10 Benefits of Hiring iPhone App Developers for Your SaaS. By utilizing outsourcing software development services, organizations can engage external teams equipped with established workflows and specialized expertise to enhance their development processes and alleviate bottlenecks. This heightened efficiency empowers businesses to launch their products more swiftly, thereby gaining a in the market.
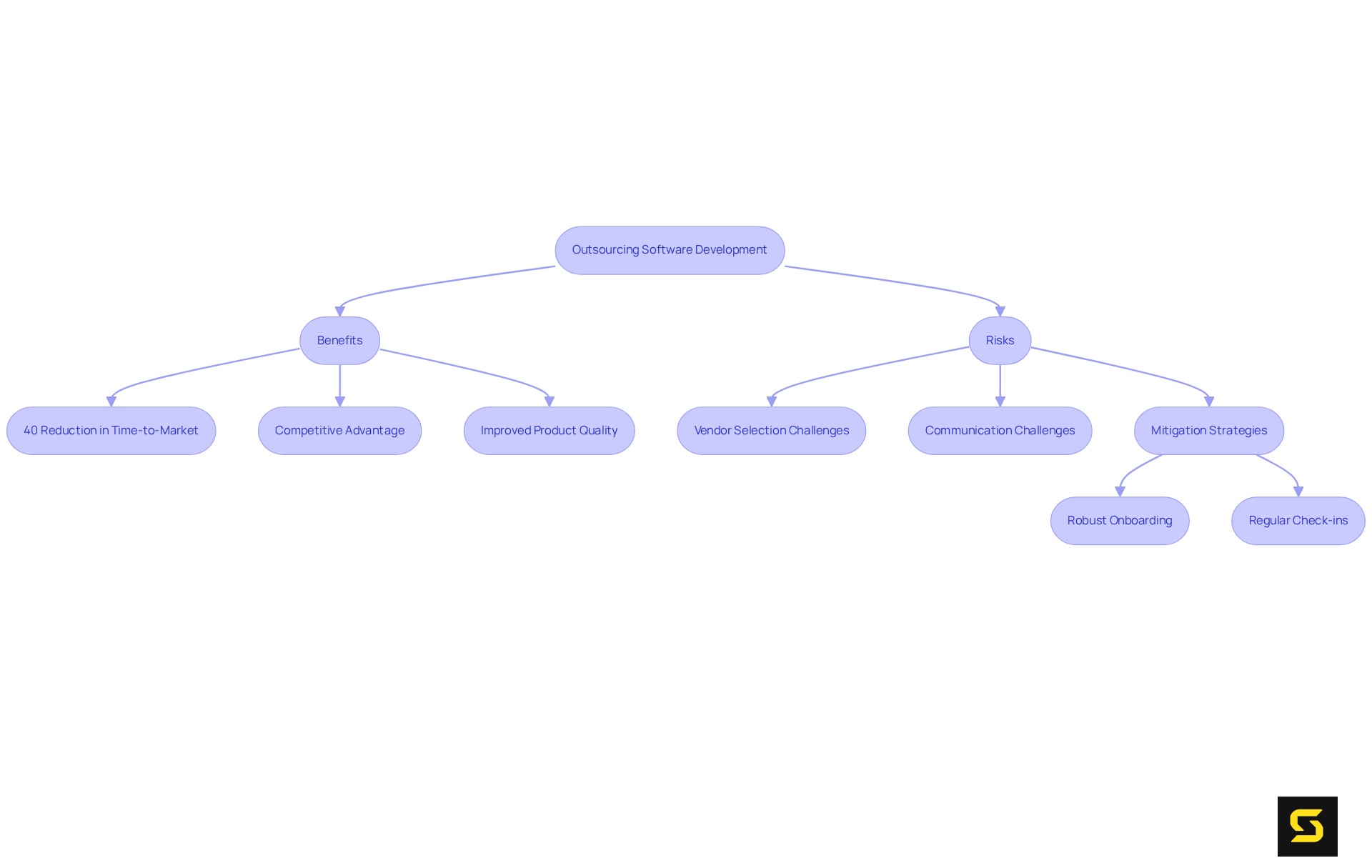
For instance, studies indicate that subcontracting can reduce time-to-market by as much as 40%, enabling businesses to capitalize on emerging opportunities more effectively. A striking example is a global hotel chain that leveraged outsourced teams, achieving a 25% reduction in time-to-market for new products, thereby illustrating the 6 Steps to Build a Successful SaaS Business.
Industry leaders, including McKinsey, emphasize that outsourcing software development services not only accelerates speed but also 9 Custom Web Application Development Services for SaaS Success, making it a strategic imperative for firms striving to thrive in a rapidly evolving digital landscape. Furthermore, 63% of companies report that external projects either meet or exceed delivery speed expectations, bolstering the argument for external solutions as a viable option.
Nonetheless, it is crucial to recognize the potential risks tied to outsourcing, such as vendor selection and communication challenges. Implementing robust onboarding processes and conducting regular check-ins can effectively mitigate these risks, ensuring alignment and accountability across distributed teams.

Enhanced Quality Assurance: Improve Product Reliability with Expert Testing
Outsourcing software development services offers a strategic advantage by granting access to specialized quality assurance (QA) teams, which are essential for ensuring that products adhere to rigorous standards of reliability and performance. These expert testers utilize advanced methodologies and tools to identify and rectify issues prior to market release. By implementing robust QA processes, software-as-a-service providers can markedly 10 Benefits of Nearshore Application Development for SaaS Success, mitigate defect risks, and elevate customer satisfaction. This proactive approach not only cultivates a more dependable product but also fosters 10 Custom CRM Development Services to Boost Your SaaS Efficiency.
For example, organizations that prioritize quality assurance can achieve up to a 30% reduction in overall project costs, while 89% of businesses recognize that software quality directly influences customer satisfaction, particularly in retaining SaaS customers. Furthermore, organizations that strategically manage QA externalization can realize a 30-50% increase in release cycles, underscoring the critical role of expert testing in enhancing operational efficiency and product reliability.
As QA specialist Billie Vu asserts, "Outsourcing software development services has emerged as a strategic solution for businesses seeking specialized expertise, improved efficiency, and 7 Benefits of Custom Web Application Development for SaaS Owners." To fully leverage the , software-as-a-service providers must diligently evaluate potential collaborators based on their expertise and methodologies.

Access to Latest Technologies: Stay Ahead with Cutting-Edge Solutions
Outsourcing software development services allows 10 Custom PHP Development Solutions for SaaS Success to leverage the latest technologies and tools that may be impractical to develop in-house. By collaborating with 10 Benefits of Outsourcing Software Development Services for SaaS, organizations can tap into 10 Benefits of Nearshore Software Development for Your SaaS Projects that not only enhance their products but also significantly elevate user experiences. This strategic access to advanced technologies fosters innovation, allowing companies to swiftly adapt to evolving market demands and customer expectations.
Notably, 78% of companies cite access to specialized talent as a key benefit of delegating tasks, underscoring its critical role in driving technological advancement. As highlighted by Vanguard X, 'SaaS delegation is a strategy that streamlines business operations and facilitates new levels of growth, flexibility, and profitability.'
Furthermore, delegating tasks enables suppliers to adjust resources in response to evolving needs, ensuring that software service firms remain competitive in a rapidly transforming environment. To effectively harness the power of outsourcing, software-as-a-service product owners must assess their specific needs and consider establishing with their outsourcing partners to guarantee quality and performance.

Risk Mitigation: Share Responsibilities and Reduce Project Risks
The risks associated with project execution are significantly mitigated by outsourcing software development services. By sharing responsibilities with external teams, SaaS companies alleviate the complexities of managing intricate development processes. This collaborative approach allows organizations to leverage the expertise of their external partners, ensuring that projects are completed on time and within budget. Furthermore, outsourcing software development services addresses risks related to resource availability, skill gaps, and market fluctuations, thereby establishing a more stable foundation for project success.
According to Accelerance, companies that engage in outsourcing software development services experience a 30-50% decrease in product creation time, enhancing their ability to respond swiftly to market demands. This flexibility proves particularly advantageous for both startups and established businesses, enabling them to without the overhead costs of hiring full-time staff.
Project managers consistently emphasize the significance of shared responsibilities in external partnerships. They assert that clear communication and defined roles are paramount for fostering collaboration and ensuring accountability. For instance, a software service provider that partnered with a third-party firm reported improved project outcomes due to the seamless integration of their teams, facilitating real-time issue resolution and fostering creativity.
However, it is essential to recognize the potential risks associated with task delegation, such as miscommunication and loss of control, which may arise from geographical and cultural distances. Effectively addressing these risks through robust communication strategies and well-defined roles can further enhance project success.
In conclusion, outsourcing software development services not only reduces project execution risks but also enhances overall project success by allowing software service providers to collaborate effectively with their partners.

Continuous Support: Ensure Optimal Performance with Outsourced Maintenance
Outsourcing software development services is not merely a choice; it encompasses ongoing maintenance and support, which are vital for keeping SaaS products functional and current. Continuous support effectively addresses post-launch issues, optimizes performance, and facilitates necessary updates. By partnering with external teams for maintenance, organizations can guarantee that their products evolve alongside user requirements and market changes, significantly enhancing 10 Essential Android Application Development Services for Success.
Notably, consistent maintenance practices have demonstrated the ability to 5 Steps to Make Marketplace Success for SaaS Owners, with 94% of organizations utilizing outsourcing software development services—particularly those employing AI and machine learning technology—reporting improved operational efficiency. Moreover, a proactive maintenance strategy can lead to 9 ERP Software Development Services for SaaS Product Owners, allowing businesses to allocate resources more effectively.
Industry leaders emphasize that delegating tasks not only accelerates development timelines but also provides access to specialized skills, enabling companies to focus on their core competencies while ensuring high platform reliability. As Hayden Cohen observes, delegating tasks is a strategic move to scale smarter and innovate faster.
However, it is crucial to be aware of the risks associated with poor vendor selection, as highlighted by Clara Autor, which can lead to delays and low-quality outcomes. This strategic approach to outsourcing software development services ultimately , fostering a culture of ongoing enhancement and innovation within software as a service organizations. Regular maintenance also plays a key role in enhancing customer retention and generating positive word of mouth, further solidifying its importance in the SaaS landscape.

Conclusion
Outsourcing software development services has emerged as a pivotal strategy for SaaS companies, presenting a pathway to enhanced efficiency, significant cost savings, and access to global expertise. By embracing this approach, organizations can streamline their operations, allowing them to concentrate on core business objectives while leveraging the specialized skills of external teams. This strategic shift not only fosters innovation but also positions companies to thrive in a competitive environment.
The benefits associated with outsourcing are numerous:
- Cost efficiency
- Scalability
- Improved quality assurance
Companies can reduce operational expenses by up to 70% through outsourcing, gaining access to a diverse talent pool that enhances product quality and accelerates time-to-market. Additionally, continuous support and maintenance from outsourced teams ensure that SaaS products remain reliable and up-to-date, ultimately driving customer satisfaction and loyalty.
Given these advantages, it is essential for SaaS organizations to consider outsourcing as a core component of their development strategy. By doing so, they can mitigate risks associated with project execution while harnessing the latest technologies and methodologies to stay ahead of market trends. Embracing outsourcing can lead to transformative growth, enabling companies to adapt swiftly to changing demands and secure a competitive edge in the ever-evolving software landscape.
FAQ
What services does SDA provide for software development?
SDA offers bespoke software development and outsourcing software development services, tailored for various applications and industries, including healthcare and fitness.
Why is user-centric design important in software development?
User-centric design is crucial as it enhances user experiences and drives business growth, making it an essential component of successful outsourcing software development services.
How does outsourcing software development services impact cost efficiency?
Outsourcing can significantly reduce operational expenses related to hiring, training, and managing internal teams, allowing companies to reallocate resources towards core business functions and achieve reductions of up to 70% in production costs.
Which regions are known for lower labor rates in software development outsourcing?
Regions with lower labor rates include Eastern Europe (ranging from $30 to $70) and Asia (ranging from $20 to $50).
What is the primary motivation for companies to outsource software development?
The primary motivation for outsourcing, as noted by 48% of HR leaders, is to cut costs.
How does outsourcing provide access to global talent?
Outsourcing allows SaaS firms to tap into a diverse pool of global talent, accessing specialized skills and expertise that may not be available locally.
What benefits do companies experience when partnering with programmers from skilled regions?
Companies that partner with programmers from regions like Poland, Ukraine, and India often see improvements in product quality and faster production timelines, with outsourced teams delivering a first software release in an average of 12 weeks compared to 19 weeks for in-house teams.
How can outsourcing software development services help in scaling teams?
Outsourcing enables companies to scale their teams efficiently without significantly increasing costs, allowing them to expand into new markets and accelerate product development with skilled global talent.
