10 Benefits of Dedicated Software Development for SaaS Success
September 18, 2025
Alex Shubin | Founder & CEO at SDA

Overview
Dedicated software development is pivotal in enhancing the success of SaaS projects. By providing tailored teams that align closely with business objectives, it significantly improves project outcomes and efficiency. The advantages are manifold:
- Increased control over the development process
- Access to a vast talent pool
- Ability to adapt to changing requirements
These elements collectively contribute to heightened productivity and quality assurance in software development. Embrace the power of dedicated teams to drive your SaaS initiatives forward.
Introduction
The landscape of Software as a Service (SaaS) is undergoing a significant transformation, with the demand for innovative and efficient solutions reaching unprecedented levels. Dedicated software development teams are becoming a crucial element for organizations aiming to enhance their competitive advantage and secure sustainable growth. By harnessing specialized expertise and promoting collaboration, these teams not only optimize project execution but also align seamlessly with business objectives. Yet, the critical question persists: how can companies effectively leverage the full potential of dedicated development teams to navigate the complexities of today’s market and ensure enduring success?
SDA: Tailored Dedicated Development Teams for Optimal Project Success
SDA excels in forming dedicated software development groups specifically designed to meet the unique requirements of each endeavor. This strategic alignment ensures that team members possess not only the requisite technical skills but also a profound understanding of the client's business objectives. By focusing on sector-specific requirements, especially in healthcare and SaaS, SDA greatly enhances the likelihood of success.
Studies show that initiatives with high client participation are 70% more likely to succeed, emphasizing the significance of teamwork and alignment with business objectives. Additionally, groups involved in dedicated software development nurture a culture of innovation and efficiency, seamlessly integrating with existing workflows. This cooperative atmosphere is crucial for achieving outcomes, as groups that share similar values and objectives are 40% more likely to finish tasks punctually.
Furthermore, businesses that utilize dedicated software development talent experience a productivity boost of up to 30%, emphasizing the efficiency of specialized groups. By utilizing specialized expertise and concentrating on user expectations, SDA not only improves results but also prepares clients for sustained growth in competitive markets.
To maximize the advantages of focused groups, SaaS product owners should consider implementing regular feedback sessions to enhance client involvement.

Access to a Vast Talent Pool: Finding the Right Skills for Your Project
Engaging in dedicated software development allows organizations to gain unparalleled access to a vast talent reservoir, enabling them to identify experts with the precise skills necessary for their projects, including JavaScript and React proficiency. By tapping into global talent, companies can strategically recruit developers who not only possess essential technical skills but also contribute valuable industry experience. This approach significantly enhances quality and equips teams to adeptly address complex challenges.
With the worldwide software outsourcing market projected to reach $591 billion by 2025, the importance of dedicated software development teams is becoming increasingly clear. The average time to hire software developers is anticipated to be streamlined, allowing organizations to swiftly onboard the right talent.
Tech leaders emphasize that accessing this diverse talent pool not only accelerates timelines—enabling companies to achieve a 40-50% faster time-to-market through external collaborations—but also fosters innovation, as teams benefit from varied perspectives and specialized expertise. Moreover, 80% of businesses report improved software quality due to outsourcing, underscoring the competitive advantage organizations can secure in the rapidly evolving SaaS landscape.

Increased Control: Aligning Development with Business Objectives
Committed groups significantly enhance organizations' control over the dedicated software development process. This model fosters direct communication between stakeholders and dedicated software development teams, ensuring that business objectives are understood and prioritized throughout the development lifecycle. By maintaining this alignment, organizations can make informed decisions, swiftly adapt to changes, and ensure that the final product meets both technical specifications and business needs through dedicated software development.
This level of control is particularly advantageous in dynamic environments where scopes may shift, as dedicated software development teams can readily adjust to meet new requirements. Notably, groups that employ effective communication strategies have demonstrated a 25% increase in productivity, according to studies, highlighting the essential role of stakeholder engagement in achieving successful project outcomes.
Furthermore, the committed group structure for dedicated software development encourages continuous collaboration, enabling organizations to refine their goals and adapt processes as necessary, ultimately resulting in a product that closely aligns with market demands and user expectations. Additionally, the systematic approach involved in forming a dedicated software development team—including requirements analysis, group assembly, and onboarding—ensures that organizations can efficiently achieve their business objectives while remaining cost-effective compared to maintaining a large in-house workforce.

Cost-Efficiency: Maximizing Value While Minimizing Expenses
Engaging in dedicated software development with a group of developers can lead to significant cost reductions for organizations. By outsourcing production, companies can eliminate the overhead costs associated with hiring full-time staff, such as benefits, training, and workspace expenses.
For example, the average annual salary for a software engineer in the USA is approximately $125,000, while in the Philippines, it stands at around $9,500. This stark contrast underscores the substantial financial incentives for outsourcing. This model not only allows businesses to allocate their budgets more effectively but also enables them to expand their workforce flexibly without the fixed costs linked to in-house hiring.
Companies that embrace this strategy often experience a 30-50% reduction in product development time, as highlighted in various case studies, which facilitates quicker market entry and enhances revenue opportunities. Furthermore, organizations that utilize specialized teams can significantly boost operational efficiency.
As Peter Willson states, 'They can save up to 70% in labor expenses by employing dedicated software development offshore rather than internal groups.' To fully leverage these advantages, SaaS product owners must clearly define their initiative scope and success metrics prior to partnering with an outsourcing provider.

Fast Kickoff: Accelerating Time-to-Market for Your Products
Committed groups focused on dedicated software development are essential for significantly accelerating the time-to-market for software products. By concentrating solely on one project, these groups streamline the onboarding process, facilitating a swift initiation of dedicated software development activities. This rapid kickoff is vital for businesses eager to outpace competitors in product launches.
Leveraging agile methodologies and efficient workflows, teams engaged in dedicated software development deliver high-quality software solutions within shorter timeframes, empowering organizations to seize market opportunities promptly. Statistics indicate that companies engaging in dedicated software development experience a notable reduction in product delivery lead time, enhancing their responsiveness to market demands.
For instance, organizations that embrace collaboration extension models report improved progress thanks to dedicated software development, leading to more frequent feature launches and expedited concept validation. As industry expert Jim Herold aptly states, "Software delivery is an exercise in continuous improvement," underscoring the significance of agile practices in achieving rapid project launches.
This methodology not only fosters innovation but also ensures that businesses remain competitive in a swiftly evolving digital landscape. Moreover, working and delivering in small batches is critical for integrating user research into product development, further accentuating the efficiency of focused groups.

Enhanced Communication: Fostering Collaboration Among Stakeholders
Improved communication stands as a hallmark of committed groups, thriving through close cooperation with stakeholders. This synergy cultivates an environment where ideas and feedback can flow seamlessly, significantly enhancing project outcomes. Regular check-ins and updates, along with open lines of communication, ensure alignment among all parties, thereby minimizing misunderstandings and misalignment. In fact, studies demonstrate that 73% of employees engaged in collaborative work report improved performance, underscoring the tangible benefits of this approach.
Moreover, fostering cooperation strengthens connections between technical groups and business stakeholders, yielding a more unified production process. Project managers assert that effective collaboration strategies—such as establishing clear communication channels and encouraging active participation—are vital for success. By empowering group members to share insights and feedback, organizations can cultivate a culture of collaboration that not only boosts productivity but also stimulates innovation. This cooperative structure ultimately positions committed groups of creators as essential participants in the success of dedicated software development, ensuring that stakeholder needs are not only met but exceeded.

Flexibility: Adapting to Changing Project Requirements
Committed development groups excel in their capacity to adjust to changing project needs, a vital benefit in today’s rapid business landscape. As organizations expand and evolve, their requirements frequently adjust, necessitating specialized groups that can adapt quickly without losing momentum. This inherent flexibility enables teams to seamlessly incorporate new features, reprioritize tasks, or respond to market dynamics, ensuring that the final product remains relevant and aligned with business objectives.
The effect of adaptability on success rates cannot be overstated. Research shows that organizations that adopt agile methodologies and promote a culture of adaptability achieve significantly higher success rates in their initiatives. A group engaged in dedicated software development that can adapt to evolving requirements not only improves customer satisfaction but also diminishes the risk of project delays and budget overruns. A case study highlights that teams focusing on delivering valuable features see improved outcomes, reinforcing the importance of adaptability.
Real-world examples abound in the software development landscape. Companies that have successfully adapted to changing project requirements often report improved outcomes. For instance, a team engaged in dedicated software development for a healthcare application was able to pivot quickly in response to regulatory changes, ensuring compliance while still delivering a high-quality product on time. This aligns with the principle that delivering value is essential in agile processes.
Industry leaders stress the significance of adaptability in dedicated software development. As Jeff Sutherland notes, "Agility framed by utility outperforms rigid methodologies," highlighting that flexibility is key to effectively meeting customer needs. Likewise, Tony Fadell claims that comprehending customer behaviors is crucial for successful product creation, emphasizing that adaptability is not only advantageous but imperative in today’s tech environment.
In summary, the capacity of committed groups to adjust to shifting project demands is a crucial element of their success, allowing organizations to stay competitive and responsive in a constantly changing market.

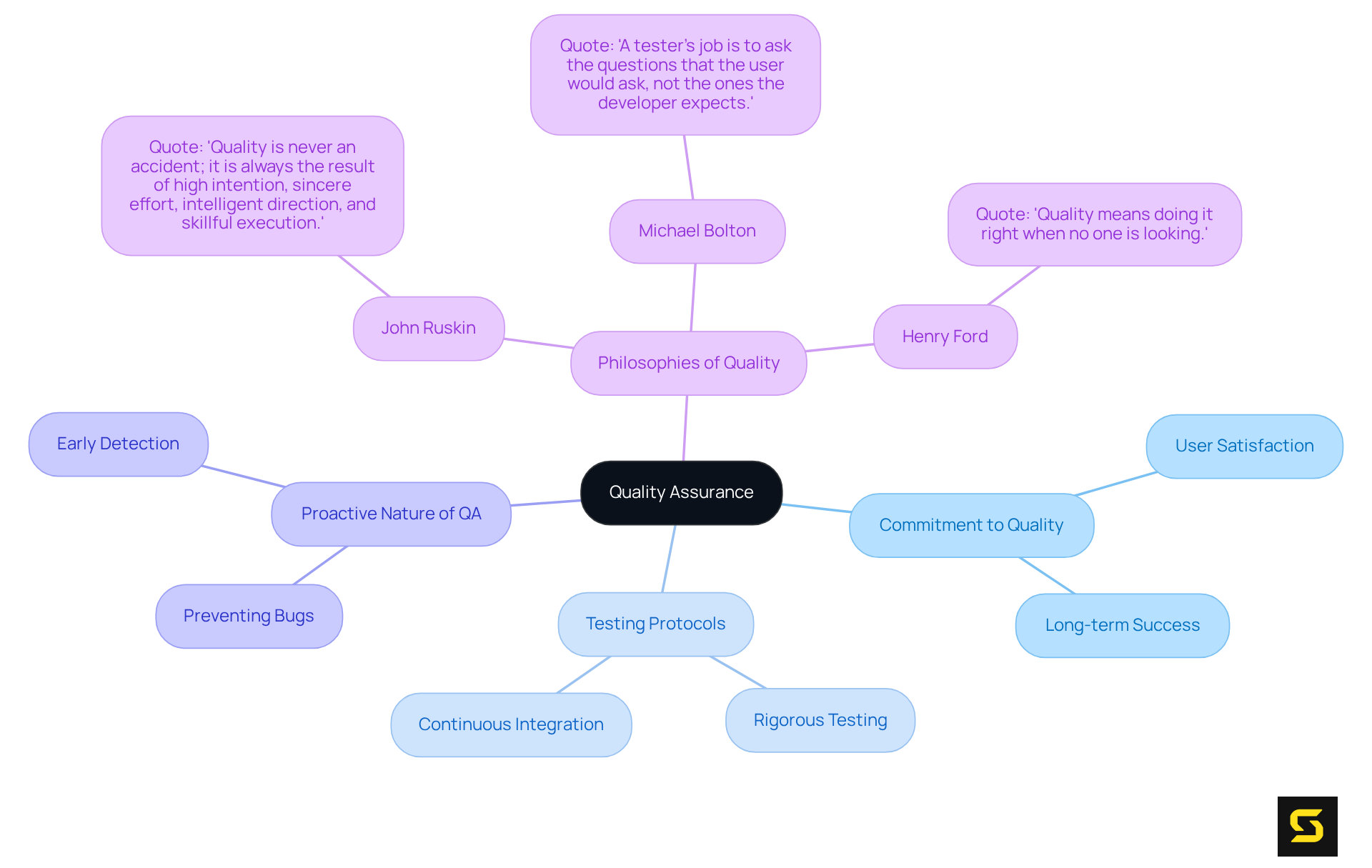
Quality Assurance: Ensuring High Standards in Development
Committed groups prioritize quality assurance throughout the software creation lifecycle. By implementing rigorous testing protocols and quality checks, these groups guarantee that the final product adheres to high standards of functionality and performance. Continuous integration and testing practices facilitate early detection of issues, significantly reducing the risk of defects in the final release. This unwavering commitment to quality not only enhances user satisfaction but also cultivates trust in the product, paving the way for long-term success in the market.
As John Ruskin aptly stated, 'Quality is never an accident; it is always the result of high intention, sincere effort, intelligent direction, and skillful execution.' Furthermore, Michael Bolton emphasizes, 'A tester’s job is to ask the questions that the user would ask, not the ones the developer expects,' underscoring the proactive nature of QA. Additionally, Henry Ford noted, 'Quality means doing it right when no one is looking,' reinforcing the concept that QA serves as the gatekeeper of software quality, focusing on preventing bugs rather than merely identifying them.
This proactive approach is essential for delivering dedicated software development that provides reliable solutions. And as the humorous side of QA reminds us, 'Good testers break things, but great testers prevent things from being broken.

Innovation: Leveraging Advanced Technologies and Methodologies
Committed groups in dedicated software development are essential in driving innovation, leveraging advanced technologies and methodologies to deliver cutting-edge solutions. By remaining attuned to the latest industry trends and tools, these groups implement best practices that significantly enhance product functionality and user experience.
For example, the integration of AI-driven solutions and cloud technologies facilitates the creation of more scalable and efficient applications. Furthermore, the adoption of agile practices empowers teams to respond swiftly to market fluctuations and user feedback, ensuring that products not only meet current demands but also anticipate future needs.
As Martin Reynolds notes, organizations must prepare for heightened regulatory scrutiny regarding software quality, underscoring the necessity for committed groups to prioritize innovation and reliability. This proactive approach positions these groups as vital players in maintaining long-term relevance and competitiveness within the dedicated software development landscape.
Notably, by 2028, it is projected that 90% of enterprise software engineers will utilize AI code assistants, underscoring the critical role of advanced technologies in advancing software development.

Sustained Growth: Building Long-Term Partnerships for Continuous Improvement
Engaging a dedicated software development team is essential for fostering continuous progress through lasting collaborations. These partnerships facilitate ongoing improvement as teams gain a deeper understanding of the client's business and industry over time. By working closely together, these committed groups can identify opportunities for innovation and enhancement, ensuring that dedicated software development evolves alongside the business. This sustained collaboration not only elevates product quality but also bolsters the organization's overall success and competitiveness in the marketplace.
As Ken Blanchard aptly stated, "None of us is as smart as all of us," highlighting the power of teamwork. Moreover, effective leaders play a crucial role in inspiring team efforts and motivating members toward a shared vision, which is vital for cultivating collaboration.
With 70% of organizations citing cost reduction as the primary reason for outsourcing, long-term partnerships become invaluable in overcoming recruitment challenges, particularly given that 75% of recruiters faced difficulties in finding qualified candidates in 2022.

Conclusion
Dedicated software development teams are essential for the success of SaaS projects, providing a customized approach that aligns seamlessly with business objectives. By harnessing specialized expertise and promoting collaboration, these teams significantly enhance productivity and ensure that the final product meets the ever-evolving demands of the market.
This article has highlighted the key benefits of dedicated software development, including:
- Access to a global talent pool
- Increased control over project outcomes
- Cost efficiency
- The agility to adapt swiftly to changing requirements
The focus on quality assurance and innovation further underscores the critical role dedicated teams play in delivering high-quality solutions capable of withstanding the competitive pressures of the SaaS landscape.
In a rapidly evolving technological environment, organizations must recognize the immense value of investing in dedicated software development teams. This strategic investment not only positions them for immediate success but also cultivates long-term partnerships that foster continuous improvement and innovation. Embracing this approach will undoubtedly lead to enhanced project outcomes and sustained growth in the fiercely competitive SaaS market.
FAQ
What is the purpose of forming dedicated software development teams at SDA?
SDA forms dedicated software development teams tailored to meet the unique requirements of each project, ensuring team members have the necessary technical skills and a deep understanding of the client's business objectives.
How does client participation impact project success?
Studies indicate that initiatives with high client participation are 70% more likely to succeed, highlighting the importance of teamwork and alignment with business objectives.
What benefits do dedicated software development teams provide in terms of productivity?
Businesses utilizing dedicated software development talent can experience a productivity boost of up to 30%, emphasizing the efficiency gained from specialized teams.
How can SaaS product owners enhance client involvement in the development process?
SaaS product owners should consider implementing regular feedback sessions to improve client involvement and maximize the advantages of focused groups.
What advantages do organizations gain by accessing a vast talent pool for dedicated software development?
Organizations gain access to a diverse talent reservoir, enabling them to find experts with the precise skills necessary for their projects, which enhances quality and equips teams to tackle complex challenges.
How does engaging in dedicated software development impact time-to-market?
Accessing a diverse talent pool allows companies to achieve a 40-50% faster time-to-market through external collaborations.
What is the projected growth of the worldwide software outsourcing market?
The worldwide software outsourcing market is projected to reach $591 billion by 2025, underscoring the increasing importance of dedicated software development teams.
How does dedicated software development enhance control over the development process?
Committed groups enhance control by fostering direct communication between stakeholders and development teams, ensuring that business objectives are understood and prioritized throughout the development lifecycle.
What is the impact of effective communication strategies in dedicated software development teams?
Teams that employ effective communication strategies can experience a 25% increase in productivity, highlighting the role of stakeholder engagement in successful project outcomes.
How does the dedicated group structure contribute to aligning development with market demands?
The committed group structure encourages continuous collaboration, allowing organizations to refine their goals and adapt processes, resulting in products that closely align with market demands and user expectations.
