10 Benefits of Enterprise Level Application Development for SaaS Owners
October 25, 2025
Alex Shubin | Founder & CEO at SDA

Overview
This article delineates ten pivotal benefits of enterprise-level application development specifically for SaaS owners. It underscores significant enhancements in:
- Operational efficiency
- Collaboration
- Data-driven decision-making
- Scalability
- Security
- Customer satisfaction
- Competitive advantage
- Integration capabilities
- Long-term cost efficiency
Each benefit is substantiated with compelling examples and expert insights, illustrating how customized applications can streamline processes, elevate user experiences, and ultimately catalyze growth and innovation within the SaaS sector.
Introduction
Custom software development has emerged as a transformative force for SaaS owners, unlocking a multitude of benefits that can significantly enhance business performance. By tailoring applications to meet specific operational needs, organizations can:
- Streamline processes
- Improve collaboration
- Leverage data-driven insights to make informed decisions
Yet, how can SaaS businesses navigate the complexities of enterprise-level application development to not only optimize their operations but also secure a competitive edge in an ever-evolving market?
SDA: Tailored Custom Software Development for Enhanced Business Operations
SDA stands at the forefront of tailored software solutions, expertly crafted to meet the unique needs of organizations. By focusing on customized development, SDA ensures that each application not only addresses specific operational challenges but also significantly enhances overall organizational efficiency. This strategic approach empowers SaaS proprietors to optimize their workflows and enrich user experiences, ultimately driving improved outcomes. Embrace the opportunity to transform your operations with SDA's unparalleled expertise in software development.
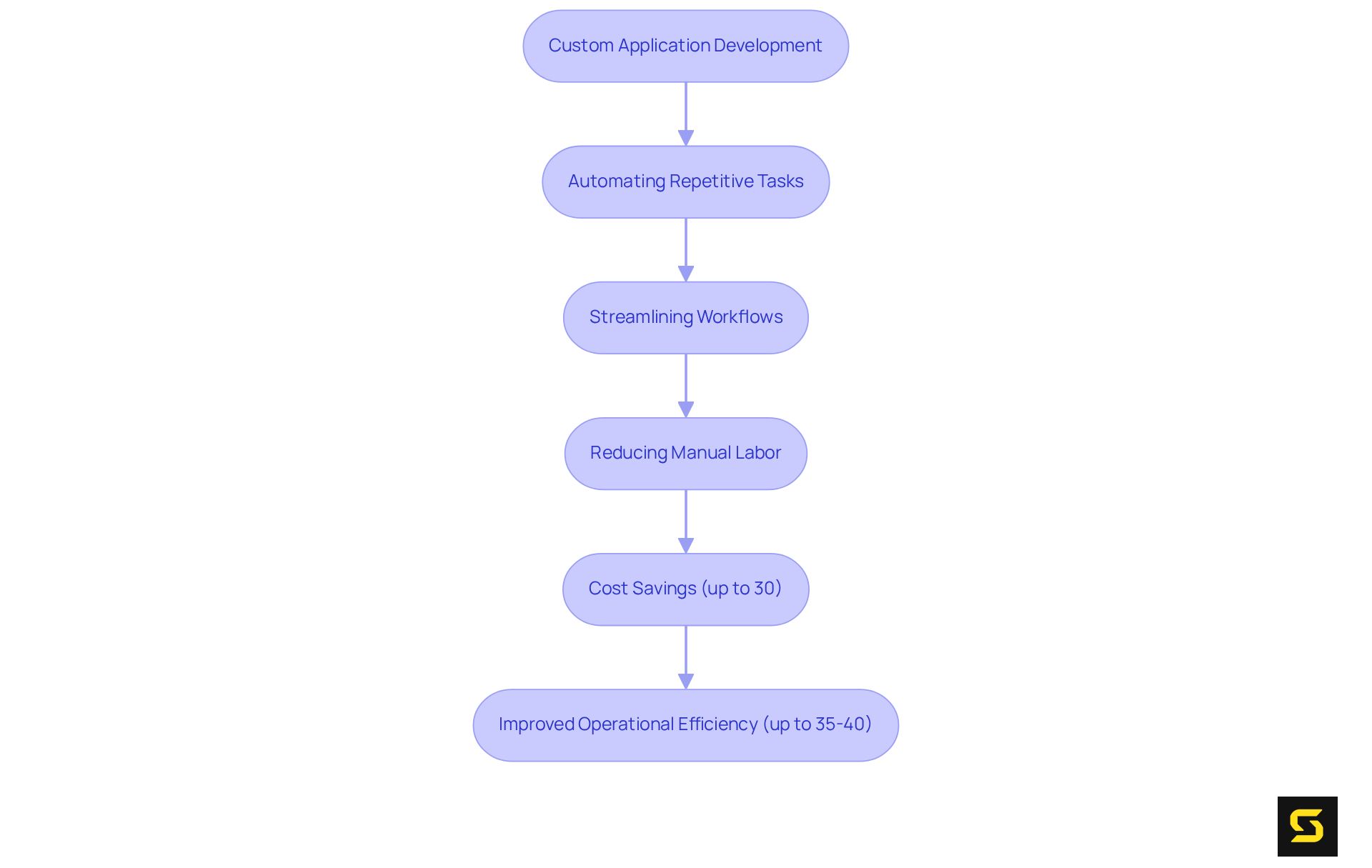
Improved Operational Efficiency: Streamlining Processes and Reducing Costs
Custom application development significantly enhances operational efficiency by automating repetitive tasks and streamlining workflows. This automation not only reduces manual labor but also leads to substantial cost savings, enabling organizations to allocate resources more effectively.
For instance, companies utilizing automated reporting tools can save up to 30% in operational costs, allowing teams to focus on strategic initiatives rather than administrative duties. Furthermore, organizations employing personalized applications report improvements in operational efficiency of up to 35-40%, underscoring the effectiveness of tailored systems.
By adopting these customized approaches, businesses can elevate productivity and respond more flexibly to market demands, ultimately fostering growth and innovation. As Liubomyr Pohreliuk, CEO at Inoxoft, asserts, "We build web, mobile, and cloud apps just like any senior engineering team—but faster." This statement emphasizes the potential for long-term savings and enhanced efficiency that tailored application development can deliver.

Enhanced Collaboration: Fostering Team Communication and Productivity
Custom digital solutions are essential in enhancing collaboration among team members through integrated communication tools. With features such as real-time messaging, project management dashboards, and shared document editing, these tools not only improve teamwork but also ensure alignment on project goals. For example, organizations using platforms like Slack have reported a remarkable 47% increase in productivity and a 35% time savings due to automation features. This underscores the tangible benefits of effective communication tools.
Moreover, research shows that teams with diverse memberships perform better, with a 12% performance increase attributed to varied perspectives. Teams united under a shared vision are 1.9 times more likely to achieve above-median financial performance, reinforcing the critical role of collaboration tools. This collaborative environment not only enhances productivity but also boosts morale, enabling teams to work more cohesively and efficiently.
As highlighted by productivity experts, "the right collaboration tools significantly improve remote team performance by reducing communication barriers and increasing transparency." By leveraging integrated communication tools such as Microsoft Teams or Google Workspace, SaaS teams can streamline workflows and achieve their objectives more effectively. Furthermore, with 80% of workers feeling stressed due to poor communication from their employers, investing in these tools is vital for cultivating a productive work environment.

Data-Driven Decision Making: Leveraging Insights for Strategic Planning
Custom application development seamlessly integrates advanced analytics tools, empowering SaaS owners to gather and analyze critical data effectively. By leveraging insights derived from user behavior, sales trends, and operational metrics, organizations can make informed decisions that align with their strategic objectives. This data-driven approach enhances responsiveness to market fluctuations and supports robust long-term planning.
For instance, analytics tools identify patterns in customer engagement, enabling SaaS companies to tailor their offerings and improve user satisfaction. Furthermore, integrating tools like predictive analytics forecasts future trends, allowing organizations to proactively adjust their strategies. As Swiss leaders emphasize, adopting a structured approach to data utilization is essential for maximizing the potential of SaaS platforms in driving informed decision-making and achieving competitive advantages.
Data plays a crucial role in enhancing lead generation, personalizing sales experiences, optimizing sales funnels, and driving customer retention in the SaaS era. Continuous monitoring of performance metrics is necessary to ensure SaaS platforms deliver ongoing value. Embrace the power of data; it is the cornerstone of success in today's competitive landscape.

Scalability: Adapting to Growth and Market Changes
Tailored applications are inherently designed for scalability, enabling businesses to seamlessly adapt their tools in response to growth. As user demand increases or new features become essential, these solutions can be adjusted without extensive overhauls. For example, a SaaS platform may start with a basic feature set and progressively integrate advanced functionalities as its user base expands. Companies like Netflix and Amazon exemplify this flexibility; they have successfully scaled their operations using specialized applications tailored to their specific needs, ensuring optimal performance even during peak usage periods.
The impact of scalable applications on company growth is profound. By investing in tailored solutions, organizations can sidestep the pitfalls of off-the-shelf applications, which often become bottlenecks due to their generic workflows and limited customization options. In contrast, tailored applications facilitate modular improvements, ensuring that companies can evolve their technology in alignment with their growth trajectories. This strategic approach not only enhances operational efficiency but also elevates customer experiences, as businesses can customize their offerings to meet the unique demands of their users.
Expert opinions underscore the importance of viewing custom applications as a long-term investment. As industry leaders assert, "The companies that will succeed in the upcoming years are those that invest in technological solutions tailored specifically for their requirements and designed to scale." Organizations that prioritize enterprise level application development in their development processes are better equipped to navigate market fluctuations and seize new opportunities. By selecting development partners who understand both technical excellence and business strategy, SaaS proprietors can ensure their applications evolve in tandem with their enterprises, preemptively avoiding operational bottlenecks.

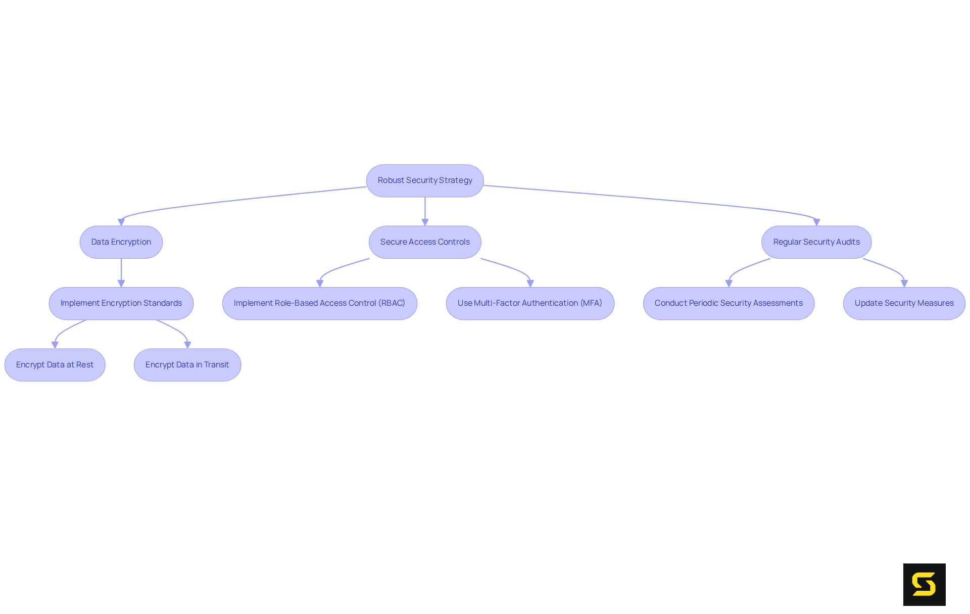
Robust Security: Protecting Sensitive Business Data
Tailored software development enables the implementation of robust security measures specifically designed to meet the unique needs of an organization. Key components encompass data encryption, secure access controls, and regular security audits. By embedding security into the development lifecycle, SaaS owners can effectively safeguard sensitive customer information and ensure compliance with industry regulations such as GDPR and HIPAA. This proactive strategy not only enhances the organization's reputation and trustworthiness but also mitigates risks associated with data breaches.
Cybersecurity experts assert that organizations must prioritize these measures to protect their data assets effectively. As Elia Zaitsev states, "In today's threat landscape, your data isn't just an asset - it's the primary target." Encryption serves as a crucial layer of defense, rendering sensitive information unreadable to unauthorized users, while access controls guarantee that only authorized personnel can access critical data. Furthermore, continuous security assessments and updates are essential for maintaining a secure environment.
By leveraging customized solutions, organizations can cultivate a safe atmosphere that fosters customer trust and loyalty. A case study of a mid-sized manufacturing firm illustrates the dire consequences of inadequate cybersecurity; they experienced a ransomware attack that halted operations for three days, underscoring the urgent need for robust security measures.

Increased Customer Satisfaction: Enhancing Service Delivery and Responsiveness
Custom software plays a pivotal role in elevating customer satisfaction by optimizing service delivery processes. By integrating automated customer support systems, businesses can provide timely and relevant assistance, significantly reducing response times. For instance, AI-driven chatbots engage customers in real-time, offering personalized recommendations without human intervention, which enhances the overall user experience.
A compelling example is an e-commerce platform that adopted a tailored checkout process, resulting in a remarkable 30% increase in conversions due to enhanced UX design. Furthermore, streamlined onboarding processes ensure that new users receive the guidance they need promptly, fostering a sense of support from the outset. This level of responsiveness not only boosts satisfaction but also cultivates loyalty, encouraging customers to remain committed to the service long-term.
As Derrick Pledger highlights, comprehending user requirements and feelings is essential for deploying effective technology approaches that connect with customers, ultimately fostering ongoing engagement and contentment. Additionally, emphasizing data protection in tailored applications fosters confidence with clients, which is vital for enduring loyalty.

Competitive Advantage: Differentiating Your Business in the Market
Custom application development empowers SaaS businesses to create distinctive features and functionalities that set them apart from competitors. By focusing on specific pain points and delivering tailored solutions, companies can establish a unique market presence.
As Paul Kovalenko states, "Bespoke applications aren’t just another IT expense—they’re strategic investments that shape how your company operates and competes."
For instance, a SaaS platform that seamlessly integrates with existing tools not only enhances user convenience but also boosts operational efficiency, thereby securing a competitive advantage. This strategic approach allows businesses to respond to customer needs more effectively, fostering loyalty and driving growth in an increasingly crowded marketplace.
To maximize these advantages, SaaS product owners should evaluate their existing applications to identify specific requirements that custom development can fulfill.

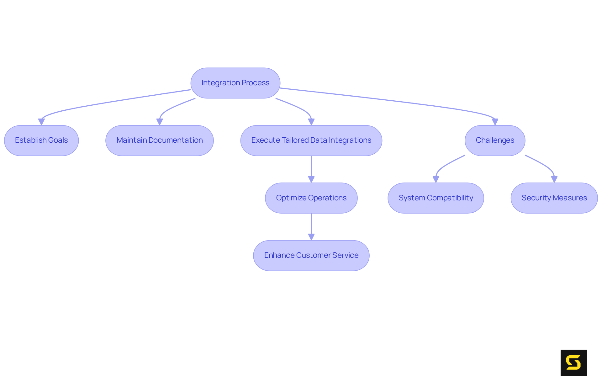
Integration Capabilities: Seamlessly Connecting with Existing Systems
Custom software solutions are expertly crafted to integrate seamlessly with existing systems, facilitating smooth data flow across various platforms. This capability is crucial for SaaS businesses that depend on multiple tools and applications. Effective integration not only enhances operational efficiency but also fosters a cohesive user experience, significantly reducing the friction often encountered when navigating disparate systems.
For instance, ImOn Communications executed tailored data integrations that optimized operations and enhanced customer service without interfering with their legacy systems. Similarly, GreatAmerica Financial Services transitioned from manual ACH processing to a custom internal system, enhancing reliability and compliance while integrating with existing tools. These examples underscore the transformative impact of seamless system integration, enabling organizations to adapt swiftly to evolving market demands and improve overall productivity.
As noted by Andrés Perea, establishing clear goals and maintaining thorough documentation early in the integration process is essential for success. Moreover, with 67% of companies investing in integrations to enhance close rates, the importance of effective integration in driving organizational success cannot be overstated. However, organizations must also navigate the challenges of integrating various business systems, as highlighted by GoodFirms, and prioritize security measures to protect sensitive data during the integration process.

Long-Term Cost Efficiency: Reducing Operational Expenses Over Time
Investing in enterprise level application development leads to substantial long-term cost reductions by effectively lowering operational expenses. Customized solutions through enterprise level application development eliminate the need for multiple subscriptions to off-the-shelf applications, as they can be designed to integrate all necessary features into a single platform. This consolidation streamlines operations and reduces recurring licensing fees, resulting in significant financial advantages over time.
Moreover, enterprise level application development of tailored applications boosts efficiency through automation, which minimizes manual errors and saves time on repetitive tasks. For example, automating processes like data entry and reporting can drastically reduce labor costs, enabling staff to concentrate on higher-value activities. As Chris Davis, Chief Technology Officer, notes, "The advantages of tailored software for small enterprises cannot be overstated. When utilized effectively, enterprise level application development offers a cost-effective strategy that enhances operational efficiency, integrates seamlessly with existing infrastructure, and meets unique requirements perfectly." Consequently, businesses can achieve a healthier bottom line while upholding high service standards.
Expert insights reveal that companies employing customized technology solutions often experience a decrease in operational costs of up to 30%, particularly in sectors where efficiency is paramount. For instance, a logistics firm that implemented tailored tracking systems reported a notable reduction in delays and improved customer satisfaction, directly impacting their operational expenses.
In summary, strategically investing in custom software not only meets immediate needs but also positions businesses for enterprise level application development, which promotes long-term cost efficiency and sustainable growth. However, it is crucial to recognize that thorough planning and the right support are essential to avoid potential challenges and ensure success.

Conclusion
Investing in enterprise-level application development offers a multitude of advantages for SaaS owners, fundamentally transforming business operations and enhancing overall performance. By prioritizing tailored custom software solutions, organizations can effectively address unique challenges, streamline processes, and ultimately drive growth. This strategic approach not only improves operational efficiency but also fosters collaboration, enhances security, and elevates customer satisfaction, ensuring that businesses remain competitive in a rapidly evolving market.
The article highlights several key benefits of custom software development, including:
- Increased operational efficiency through automation
- Enhanced collaboration with integrated communication tools
- The ability to leverage data-driven insights for informed decision-making
Furthermore, the scalability of tailored applications allows businesses to adapt seamlessly to growth and market changes, while robust security measures protect sensitive data. Collectively, these factors contribute to long-term cost efficiency, reducing operational expenses and enhancing the bottom line.
Embracing custom software solutions transcends a mere tactical decision; it represents a strategic investment in the future of a business. As the landscape of SaaS continues to evolve, organizations that prioritize tailored application development will be better positioned to meet customer needs, respond to market demands, and achieve sustainable growth. The call to action is clear: consider the transformative potential of enterprise-level application development and explore how it can propel your business forward in today’s competitive environment.
FAQ
What is SDA and what does it offer?
SDA specializes in tailored custom software development designed to meet the unique needs of organizations, focusing on enhancing operational efficiency and user experiences.
How does custom application development improve operational efficiency?
Custom application development automates repetitive tasks and streamlines workflows, which reduces manual labor and leads to significant cost savings. Organizations using automated tools can save up to 30% in operational costs and report efficiency improvements of 35-40%.
What are the benefits of using personalized applications?
Personalized applications can elevate productivity, enable flexible responses to market demands, and foster growth and innovation by optimizing workflows and enhancing operational efficiency.
How do custom digital solutions enhance team collaboration?
Custom digital solutions improve collaboration by integrating communication tools such as real-time messaging, project management dashboards, and shared document editing, leading to better teamwork and alignment on project goals.
What impact do effective communication tools have on productivity?
Organizations using platforms like Slack have reported a 47% increase in productivity and a 35% time savings due to automation features, highlighting the benefits of effective communication tools.
How does team diversity affect performance?
Teams with diverse memberships perform better, with a 12% performance increase attributed to varied perspectives. Additionally, teams united under a shared vision are 1.9 times more likely to achieve above-median financial performance.
Why is investing in collaboration tools important for a productive work environment?
Investing in collaboration tools is vital as 80% of workers feel stressed due to poor communication from their employers. The right tools can reduce communication barriers and increase transparency, significantly improving remote team performance.
