10 Steps for Custom Enterprise Software Development Success
July 15, 2025
Alex Shubin | Founder & CEO at SDA

Overview
The title '10 Steps for Custom Enterprise Software Development Success' serves as a critical guide for organizations aiming to excel in the development of custom enterprise software. It delineates essential steps, including:
- Definition of company goals
- Establishment of functional requirements
- Selection of a trusted development team
- Provision of ongoing support
By adhering to these steps, organizations can significantly enhance their operational efficiency and secure a competitive advantage in the marketplace.
Introduction
The landscape of enterprise software development is rapidly evolving, propelled by the pressing need for tailored solutions that effectively address unique business challenges. As organizations increasingly pursue flexibility and efficiency, the demand for custom software has surged, promising enhanced operational capabilities and a competitive advantage. However, navigating the complexities of custom enterprise software development poses significant challenges—how can businesses ensure that their investments yield successful outcomes? This article delineates ten essential steps that can guide organizations toward achieving success in their custom software projects, equipping them with the insights necessary to thrive in a digital-first world.
SDA: Tailored Custom Software Development Services
SDA specializes in custom enterprise software development, providing personalized solutions that cater to the unique needs of various sectors. Their comprehensive services encompass MVP development, UI/UX design, and IT outstaffing, ensuring clients receive unwavering support throughout the development process. By focusing on 10 Benefits of Dedicated Software Development for SaaS Success and 10 Benefits of Custom Software for SaaS Product Owners, SDA enhances user experiences and drives business growth through sophisticated applications.
The necessity for flexibility and scalability has led to a demand for custom enterprise software development, particularly as organizations encounter challenges with generic systems that often lack critical features. Custom enterprise software development not only ensures compatibility with existing systems but also enhances operational efficiency, allowing businesses to swiftly adapt to market fluctuations.
Recent trends reveal an increasing dependence on low-code and no-code platforms, which can decrease application development time by up to 90%. This acceleration allows for faster development cycles and empowers businesses to launch minimum viable products (MVPs) within weeks instead of months. Such a shift is especially advantageous for startups and enterprises striving to maintain a competitive advantage in their respective markets.
SDA's successful initiatives span multiple sectors, including healthcare, where tailored programs have significantly improved patient engagement and care quality, and fitness, where dynamic applications have enhanced individual interaction and satisfaction. For example, fitness clients have reported a notable increase in user engagement through the applications developed by SDA. These case studies exemplify how customized technological solutions can lead to enhanced customer experiences, retention, and loyalty.
As the global custom enterprise software development market is projected to expand at a compound annual growth rate (CAGR) of 22.5% from 2024 to 2030, investing in custom enterprise software development solutions is becoming increasingly crucial for organizations aiming to optimize workflows and achieve sustainable growth. With 69% of businesses asserting that is vital for securing a competitive edge, leveraging SDA's expertise in custom enterprise software development enables businesses to navigate the complexities of 10 Benefits of Outsourcing Software Development for SaaS Owners and position themselves for long-term success.

Define Company Goals and Objectives
Establishing clear company goals and objectives marks the 10 Benefits of Enterprise Mobile App Development for SaaS Owners in the custom application creation process. This essential phase involves pinpointing the specific challenges the application seeks to resolve and . By strategically aligning application development with overarching business objectives, organizations can guarantee that their projects yield measurable results and 10 Benefits of Custom Mobile App Development for Your Business. Such alignment not only enhances the effectiveness of the application but also ensures that every effort contributes meaningfully to the 10 Benefits of Progressive Web App Development Services for SaaS Owners.

Establish Functional Software Requirements
Functional requirements delineate the 10 Essential Tips for Custom Software Development for Startups that an application must deliver. Engaging stakeholders from the outset is imperative for 10 Best Companies to Outsource Software for SaaS Success, ensuring the software aligns with user needs and expectations. This collaborative approach not only fosters a comprehensive requirements document but also serves as a vital reference throughout the project lifecycle.
Research indicates that companies into product development experience a 30% higher adoption rate, underscoring the importance of early engagement. Moreover, organizations prioritizing stakeholder involvement are 50% more likely to achieve their significant goals. A notable instance is a semiconductor manufacturer that successfully reduced its time-to-market by one year through effective stakeholder collaboration.
By establishing clear communication pathways and involving key stakeholders in the planning process, teams can enhance project clarity and mitigate risks, ultimately leading to more 10 Benefits of Software Outsource for SaaS Product Owners. Regular check-ins with stakeholders to discuss project progress and solicit feedback are crucial for maintaining alignment and addressing any emerging challenges.

Select a Trusted Development Team
Selecting a dependable group for your projects is paramount. To ensure success, , relevant experience, and 10 Best Online Business Ideas for SaaS Product Owners in 2025. Seek teams that boast a proven track record in executing similar projects and can illustrate their adaptability to evolving requirements.
By establishing clear communication channels from the outset, you facilitate collaboration and guarantee alignment on project objectives. This proactive approach not only enhances project outcomes but also 10 Benefits of a Dedicated Development Team for SaaS Success.
Take the initiative to assess potential teams thoroughly; your project's 10 Benefits of Fintech Custom Software Development for SaaS Owners.

Consider Architecture and Scalability
In custom application creation, prioritizing architecture and scalability is essential. A thoughtfully designed architecture facilitates the seamless integration of new features and enhancements as business requirements evolve. By proactively planning for scalability, organizations can prevent 10 Benefits of Nearshore Application Development for SaaS Success and ensure their systems accommodate increasing user demand over time. This proactive scalability preparation not only reduces expenses but also , rendering it a 10 Custom CRM Development Services to Boost Your SaaS Efficiency.
Current trends in scalable software architecture emphasize the shift from monolithic systems to microservices, which allow for independent scaling of components. This approach enhances maintainability and supports rapid development cycles, enabling teams to push incremental updates without compromising overall system stability. Companies such as Amazon and Netflix have effectively adopted microservices architecture, showcasing its efficiency in handling intricate applications while ensuring high customer satisfaction. In fact, companies using microservices have experienced notable improvements in overall system robustness and user satisfaction.
Moreover, 9 Benefits of Enterprise Mobile Application Development for SaaS Owners, including serverless computing, are becoming integral to achieving scalability. Serverless computing models charge only for execution time, making them ideal for unpredictable workloads and enabling organizations to optimize resource usage, ensuring they only pay for what they need. Additionally, load balancing is a critical strategy for achieving scalability, as it distributes incoming network traffic across multiple servers, improving system performance and reliability. As companies continue to expand, the significance of preparing for scalability in custom enterprise software development cannot be overstated; it is a strategic necessity that directly influences operational efficiency and long-term success.

Implement Rigorous Testing Procedures
Implementing rigorous evaluation procedures throughout the 10 Benefits of Choosing an Outsourcing Software Development Company is essential for ensuring high software quality. This encompasses various methodologies, including:
- Unit testing
- Integration testing
- Acceptance testing (UAT)
By identifying and addressing issues early in the process, organizations can significantly reduce the risk of costly post-deployment fixes and enhance overall 10 Benefits of Hiring iPhone App Developers for Your SaaS with the final product. UAT, in particular, plays a critical role as it , ensuring it meets client expectations and functional requirements. As stated, "User Acceptance Testing (UAT) is the last stage of evaluation where actual users assess the application to confirm it fulfills necessary tasks in real-world situations."
Furthermore, embracing contemporary evaluation methodologies, such as 10 Essential Elements of Custom Web Design for SaaS Success and continuous practices, can simplify the assessment process, enabling quicker feedback and improved collaboration among project teams. Successful applications frequently adopt a balanced approach to evaluation, leveraging both manual and automated techniques to achieve optimal outcomes. For instance, firms that have implemented thorough evaluation strategies report higher product quality and enhanced customer satisfaction, demonstrating the tangible benefits of meticulous assessment in the development lifecycle. Moreover, rigorous testing not only improves product quality but also eliminates potential issues, as highlighted by industry specialists who assert, "Investing in comprehensive testing can save considerable time and resources by identifying issues early and ensuring a seamless experience for users.

Plan for Ongoing Support and Maintenance
Developing a 10 Custom PHP Development Solutions for SaaS Success is essential for the long-term success of custom applications. This process not only requires the definition of support protocols for 10 Benefits of Nearshore Software Development for Your SaaS Projects but also mandates the allocation of sufficient resources for regular updates and bug fixes. Proactive maintenance can lead to 10 Benefits of Outsourcing Software Development Services for SaaS; companies that prioritize this strategy report a 10-15% reduction in total ownership expenses.
Furthermore, continuous support ensures that applications remain reliable and adaptable to evolving consumer needs—an absolute necessity in today’s fast-paced digital landscape. For instance, a healthcare provider that integrated continuous feedback mechanisms into its maintenance strategy experienced a 15% boost in patient satisfaction due to quicker resolution of technical issues. This underscores the importance of in enhancing user experience.
Additionally, organizations that adopt a structured maintenance plan can realize up to a 25% improvement in operational efficiency. Regular system maintenance is critical for safeguarding data security and ensuring regulatory compliance, as neglecting this aspect can result in significant vulnerabilities. Alarmingly, 93% of companies perceive their maintenance processes as inefficient, highlighting the urgent need for a comprehensive approach.
By proactively addressing potential issues, businesses can improve user engagement and retention, ultimately fostering growth and success. It is also crucial to recognize the four primary categories of maintenance:
- Corrective
- Adaptive
- Perfective
- Preventive
Each serving a vital function in the overarching maintenance strategy.

Incorporate Emerging Technologies
Incorporating emerging technologies such as artificial intelligence (AI), machine learning (ML), and blockchain significantly enhances the capabilities of custom software. By staying abreast of technological advancements, organizations can leverage these innovations to improve user experiences, streamline processes, and maintain a competitive edge in their markets. Notably, AI and ML automate repetitive tasks, enabling development teams to concentrate on creative problem-solving and user interface design. For instance, 10 Essential Android Application Development Services for Success can automate test case creation, greatly enhancing system reliability and shortening project timelines.
The influence of AI and ML extends to Bespoke Software Development Company vs. Off-the-Shelf Solutions: Key Insights, where IoT-enabled software can analyze vast datasets to deliver actionable insights. This capability is vital for industries such as healthcare and finance, where timely decision-making is critical. Furthermore, Understanding the Cost of Application Development: Key Factors and Strategies by analyzing behavioral patterns, thereby enhancing customer engagement and satisfaction.
A compelling case is the application of AI in developing a real-time tollgate traffic management system, which employed AI vehicle detection and license plate recognition technologies. This initiative not only but also alleviated traffic congestion, exemplifying the effectiveness of AI in operational management.
As companies increasingly adopt these technologies, the market for custom enterprise software development is projected to expand at a CAGR of 18.5% from 2024 to 2030. This growth highlights the necessity of investing in custom enterprise software development solutions that harness AI and ML to optimize workflows, enhance productivity, and ensure scalability. By embracing these advancements, organizations can future-proof their operations and deliver superior customer experiences.

Evaluate Development Costs
Assessing project expenses requires a thorough examination of critical elements such as project scope, complexity, and resource needs. A well-defined budget is essential, serving as a roadmap for the entire progress process. Continuous monitoring of the budget is vital for organizations to prevent overruns, which can severely affect 10 Essential Tips for Custom ERP Development Success. Notably, maintenance and support can represent up to 90% of the total cost of ownership, highlighting the necessity for meticulous financial planning.
By grasping the financial implications of their projects, businesses can make informed decisions that align with their strategic objectives. Effective budget management not only enhances accountability but also fosters a proactive approach to addressing potential challenges, ultimately leading to favorable project outcomes. Successful budget management is evident in projects that prioritize 10 Essential Features of Medical Software for Healthcare Providers and simplify , enabling iterative enhancements without sacrificing functionality.

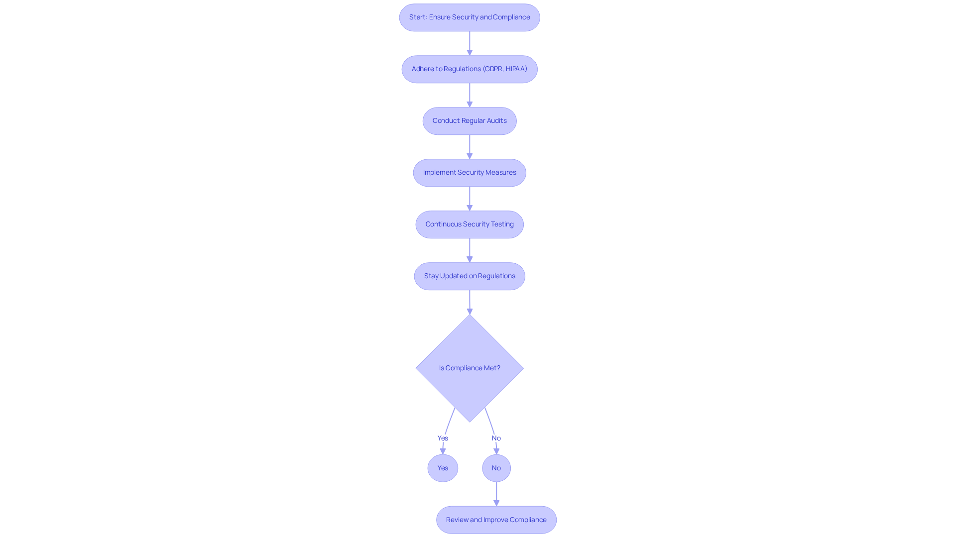
Ensure Security and Compliance Standards
In tailored application creation, ensuring security and compliance standards is not just important; it is essential. Organizations must strictly adhere to industry regulations such as GDPR and HIPAA, which are critical for protecting sensitive data. These regulations mandate robust 10 Essential Features of a Custom CRM for SaaS Success and require regular security audits and compliance checks to identify vulnerabilities. For example, non-compliance with GDPR can result in significant fines, exemplified by the $120 million penalty imposed on Google for failing to obtain customer permissions. This underscores the urgent need for organizations to prioritize GDPR compliance. Similarly, HIPAA violations can lead to fines exceeding $250,000 for a single infraction. By implementing comprehensive 10 Essential Web App Development Services for SaaS Success—including continuous security testing and thorough documentation practices—organizations can safeguard against 10 Examples of Software and Application for Business Success and enhance user trust, ultimately contributing to the success of their projects. Moreover, staying updated with the latest regulations affecting software security is vital. The has risen by 34% year-over-year, emphasizing the necessity for proactive measures throughout the development lifecycle.

Conclusion
Custom enterprise software development stands as a strategic imperative that empowers organizations to forge tailored solutions addressing their unique operational needs. By prioritizing flexibility, scalability, and user-centric design, businesses can transcend the limitations of generic software, ensuring that their applications not only integrate seamlessly with existing systems but also significantly enhance overall efficiency.
In this article, we have outlined the key steps for successful custom software development:
- Defining clear company goals
- Establishing functional requirements
- Selecting a trusted development team
- Incorporating emerging technologies
Each of these elements plays a pivotal role in crafting software that meets current demands while remaining adaptable for future growth. Moreover, the emphasis on rigorous testing and ongoing support underscores the necessity of a comprehensive approach that prioritizes quality and user satisfaction.
Ultimately, investing in custom enterprise software development is crucial for organizations striving to excel in a competitive landscape. By leveraging tailored solutions, businesses can optimize workflows, enhance user experiences, and position themselves for long-term success. Decision-makers must embrace these best practices and proactively adopt innovative technologies, ensuring their software not only meets today's needs but also anticipates the challenges of tomorrow.
FAQ
What services does SDA provide in custom software development?
SDA specializes in custom enterprise software development, offering services such as MVP development, UI/UX design, and IT outstaffing to support clients throughout the development process.
Why is custom enterprise software development necessary?
Custom enterprise software development is essential for ensuring compatibility with existing systems and enhancing operational efficiency, allowing businesses to adapt quickly to market changes and overcome challenges posed by generic systems.
What recent trends are influencing custom software development?
There is a growing reliance on low-code and no-code platforms, which can reduce application development time by up to 90%, enabling faster development cycles and quicker launches of minimum viable products (MVPs).
In which sectors has SDA successfully implemented its software solutions?
SDA has successfully implemented its software solutions in various sectors, including healthcare, where it improved patient engagement and care quality, and fitness, where it enhanced user interaction and satisfaction.
What is the projected growth rate for the custom enterprise software development market?
The global custom enterprise software development market is projected to expand at a compound annual growth rate (CAGR) of 22.5% from 2024 to 2030.
Why is defining company goals and objectives important in custom application development?
Defining clear company goals and objectives is crucial as it aligns application development with business objectives, ensuring that projects yield measurable results and contribute to the company's success.
What are functional software requirements and why are they important?
Functional requirements outline the essential characteristics and capabilities an application must deliver. They are important for ensuring the software meets user needs and expectations, leading to higher adoption rates and successful project outcomes.
How can stakeholder engagement impact the success of software development projects?
Engaging stakeholders early in the development process can lead to a 30% higher adoption rate and a 50% greater likelihood of achieving significant goals, as it fosters collaboration and clarity throughout the project lifecycle.
