9 Benefits of Enterprise Mobile Application Development for SaaS Owners
September 26, 2025
Alex Shubin | Founder & CEO at SDA

Overview
Enterprise mobile application development presents a multitude of advantages for SaaS owners, such as:
- Enhanced data security
- Increased productivity
- Improved communication
- Elevated customer experience
Tailored software solutions not only streamline operations and reduce costs but also foster user engagement and ensure compliance with industry standards. This strategic approach positions businesses for growth in an increasingly competitive market. By investing in customized mobile applications, SaaS owners can unlock significant potential and drive their enterprises forward.
Introduction
The rapid evolution of technology is fundamentally reshaping the landscape of business operations, especially for Software as a Service (SaaS) providers. As enterprises increasingly embrace mobile applications to enhance their services, the advantages of customized software solutions are becoming indisputable. This article explores the numerous benefits that enterprise mobile application development presents to SaaS owners, ranging from enhanced data security to improved customer experiences.
However, with a plethora of options available, how can businesses ascertain they are selecting the right solutions that will genuinely propel growth and efficiency?
SDA: Tailored Software Solutions for Enhanced Enterprise Mobile Applications
excels in , crafting while leveraging cutting-edge technologies and user-centric design principles. This bespoke approach is crucial, as projections indicate that by 2025, 85% of business software will be SaaS-based, underscoring the urgent need for effective solutions that align with this trend. With the , it is imperative for SaaS providers to develop solutions that not only meet but exceed user expectations.
Successful case studies illustrate the impact of . For example, companies that prioritize user experience experience , with 49% of users opening an app 11 or more times daily. This level of engagement is vital in an environment where app revenue is projected to reach $613 billion by 2025. Furthermore, over 60% of consumers favor smartphone software for purchases, emphasizing the necessity for .
SDA's commitment to innovation and strategic alignment positions it as a aiming to excel in enterprise mobile application development within the competitive market. As commerce volume is expected to surpass $4 trillion, the importance of developing user-friendly, efficient software for devices cannot be overstated. By prioritizing , SDA empowers SaaS providers to effectively address their unique challenges, ensuring their software solutions distinguish themselves in a crowded marketplace. As industry leaders highlight the importance of tailored software solutions, SDA remains steadfast in its dedication to delivering exceptional results for its clients.

Enhanced Data Security: Protecting Sensitive Business Information
Enterprise software developed by SDA exemplifies designed to protect sensitive business information. By leveraging advanced encryption, secure authentication methods, and regular security updates, these programs significantly mitigate risks associated with data breaches. This unwavering commitment to enhanced data security not only but also fosters trust with customers, ensuring compliance with industry regulations and standards. Organizations seeking to fortify their should consider as a vital component in achieving security excellence.

Increased Productivity: Streamlining Business Operations
Implementing empowers to significantly across their teams. These tools transform by automating routine tasks, facilitating , and enabling . Consequently, employees can concentrate on higher-value activities, resulting in improved efficiency and output. To harness the full potential of these solutions, consider integrating them into your operations today.

Improved Communication: Fostering Team Collaboration
significantly enhance communication among team members through instant messaging, video conferencing, and . These features empower teams to remain connected, share information effortlessly, and collaborate on projects, irrespective of their physical location. not only fosters better teamwork but also accelerates decision-making processes, ultimately driving project success. To harness these benefits, organizations must prioritize the integration of such solutions into their workflows.

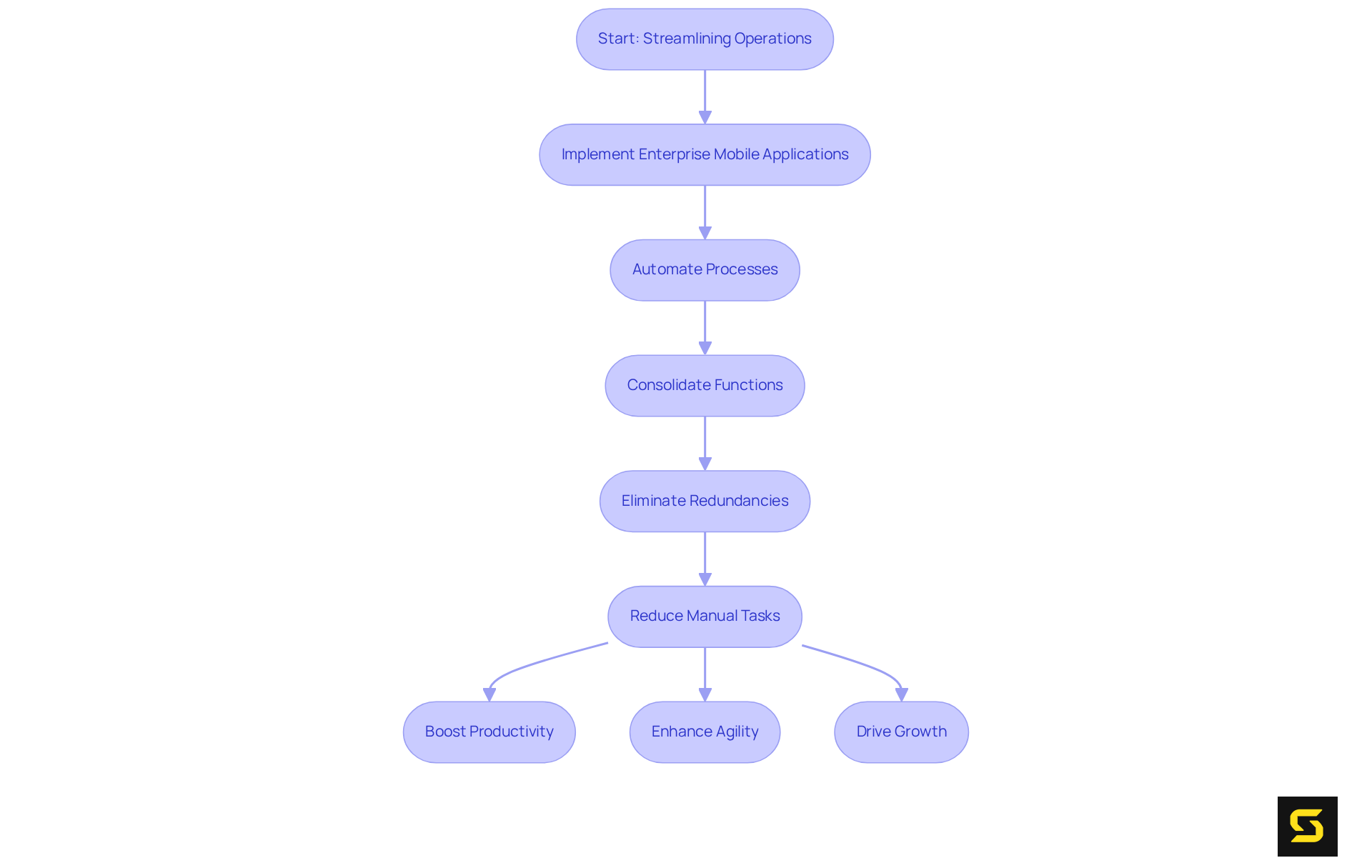
Streamlined Operations: Optimizing Workflow Efficiency
's are expertly designed to enhance by streamlining workflows. By automating processes and consolidating various organizational functions into a unified platform, enterprise mobile application development effectively eliminates redundancies and significantly reduces the time spent on manual tasks. This optimization not only but also empowers organizations to .
Industry leaders, including Romier Silvera, CRM Manager, have emphasized that are crucial for maintaining a competitive edge in the SaaS landscape. He stated, "With this good partnership and clear requirements, we were able to implement solutions that significantly improved our operational efficiency."
Furthermore, the implementation of Salesforce Field Service for Legrand exemplifies this success; automation led to for field appointments, ultimately enhancing customer satisfaction. As a result, businesses can achieve greater agility and responsiveness, driving growth and innovation in an ever-evolving digital environment.

Elevated Customer Experience: Enhancing User Engagement
significantly enhances by delivering intuitive interfaces, personalized features, and seamless interactions. By prioritizing , these platforms empower customers to easily access services, receive , and communicate effectively with support teams. This elevated not only leads to greater satisfaction but also fosters loyalty—key components for the of software companies. Embrace the power of enterprise mobile application development and witness the transformation in and retention.

Cost-Efficiency: Reducing Operational Expenses
Implementing for smartphones provides for . By automating processes, organizations can eliminate the need for extensive physical infrastructure and minimize operational inefficiencies, ultimately lowering their overall expenses. Furthermore, smartphone software plays a crucial role in reducing customer support costs by providing self-service options and enhancing response times. This strategic shift not only streamlines operations but also empowers customers, fostering satisfaction and loyalty. Embrace the power of smartphone solutions to transform your business and achieve remarkable financial savings.

Real-Time Insights: Data-Driven Decision Making
Enterprise empower business owners by providing instant access to , customer behavior, and market dynamics. By leveraging , organizations can make informed, that significantly and . This capability not only facilitates but also positions businesses to seize emerging opportunities.
Companies that harness have reported notable improvements in their decision-making processes, resulting in increased operational agility and a competitive edge. Industry specialists assert that integrating analytics into portable software is essential for , ultimately driving growth and innovation in the domain.

Adhering to Industry Standards: Ensuring Compliance and Quality
stands at the forefront of , ensuring strict adherence to industry standards and regulations—an essential component for upholding . By implementing and conducting thorough testing, SDA empowers software service owners to mitigate risks associated with non-compliance. This unwavering commitment to quality not only safeguards the organization but also significantly enhances its market reputation. Engage with SDA today to fortify your compliance strategy and elevate your business standing.

Scalability: Supporting Business Growth and Adaptation
by exemplifies a , empowering SaaS owners to adapt seamlessly to evolving requirements and market demands. As organizations expand, these applications effortlessly accommodate increased user loads, integrate additional features, and enhance functionalities. This inherent scalability not only ensures that businesses can innovate continuously but also thrive unencumbered by the limitations of outdated technology. Embrace the future with , designed to keep you ahead in a rapidly changing landscape.
Conclusion
The development of enterprise mobile applications offers a transformative opportunity for SaaS owners, enabling the creation of tailored solutions that not only meet user demands but also enhance overall business performance. By focusing on user-centric designs and innovative technologies, organizations can ensure their applications distinguish themselves in a competitive marketplace, ultimately leading to increased user engagement and satisfaction.
Key benefits of enterprise mobile application development include:
- Enhanced data security
- Increased productivity
- Improved communication
- Streamlined operations
- Elevated customer experiences
- Cost efficiency
- Real-time insights
- Adherence to industry standards
- Scalability
Each of these factors significantly contributes to the effectiveness of SaaS businesses, allowing them to adapt and thrive in an ever-evolving digital landscape.
As the demand for efficient and user-friendly software continues to rise, embracing enterprise mobile application development is essential for SaaS providers. By investing in customized solutions that prioritize security, productivity, and user engagement, organizations can position themselves for long-term success. The future of business operations hinges on the ability to leverage technology effectively, making it crucial for SaaS owners to take actionable steps towards integrating these innovative mobile solutions into their strategies.
FAQ
What is SDA's focus in enterprise mobile application development?
SDA specializes in crafting custom software solutions tailored for enterprise handheld systems, utilizing cutting-edge technologies and user-centric design principles.
Why is the trend towards SaaS-based business software important?
Projections indicate that by 2025, 85% of business software will be SaaS-based, highlighting the urgent need for effective solutions that meet this trend.
How many tools does the average smartphone user engage with monthly?
The average smartphone user engages with approximately 30 tools each month.
What impact does user experience have on app engagement?
Companies that prioritize user experience see higher engagement rates, with 49% of users opening an app 11 or more times daily.
What is the projected revenue for app sales by 2025?
App revenue is projected to reach $613 billion by 2025.
How do consumers prefer to make purchases?
Over 60% of consumers favor smartphone software for making purchases, emphasizing the need for intuitive applications.
What role does SDA play in the competitive software as a service market?
SDA positions itself as a pivotal ally for organizations aiming to excel in enterprise mobile application development by prioritizing user-focused design and innovation.
What measures does SDA take to enhance data security in enterprise software?
SDA employs advanced encryption, secure authentication methods, and regular security updates to protect sensitive business information and mitigate data breach risks.
How does enhanced data security benefit organizations?
It safeguards the organization, fosters trust with customers, and ensures compliance with industry regulations and standards.
What are the productivity benefits of implementing SDA's enterprise software solutions?
These solutions enhance productivity by automating routine tasks, facilitating real-time data access, and enabling remote work capabilities, allowing employees to focus on higher-value activities.
