10 Best Companies to Outsource Software for SaaS Success
October 1, 2025
Alex Shubin | Founder & CEO at SDA

Overview
The article underscores the premier companies for outsourcing software development that are poised to significantly impact the success of SaaS products. Leading firms like SDA, BairesDev, and Netguru exemplify the importance of tailored solutions, agile methodologies, and user-centric design. These strategies not only enhance operational efficiency but also elevate product quality within the fiercely competitive SaaS landscape. By leveraging the expertise of these companies, businesses can position themselves for success in an ever-evolving market.
Introduction
In a rapidly evolving digital landscape, the success of software-as-a-service (SaaS) companies increasingly hinges on their ability to leverage specialized outsourcing solutions. This article explores the top ten companies excelling in providing tailored software development services, empowering businesses to enhance operational efficiency and drive innovation. Yet, with countless options available, how can organizations identify the right partner to navigate the complexities of software outsourcing and ultimately achieve their strategic goals?
SDA: Tailored Software Development Solutions for SaaS Products
SDA excels in tailored software creation specifically intended for software as a service products, while also considering the option to outsource software development, prioritizing user-centric design and seamless technology integration. By employing 10 Best Companies to Outsource Software for SaaS Success, SDA ensures that each initiative not only meets but exceeds business objectives, thereby 10 Benefits of Outsourcing Software Development for SaaS Owners and fostering growth, especially when they choose to outsource software. This approach is particularly effective in sectors such as healthcare and fitness, where companies often outsource software to .
Industry leaders emphasize that good design significantly influences business outcomes; as Blake Ross asserts, a product's success is tied to its UX. Companies that prioritize user-centric design can outperform competitors by substantial margins. SDA's dedication to this principle establishes it as a strategic ally for organizations keen to innovate and thrive by 10 Benefits of Progressive Web App Development Services for SaaS Owners in the competitive software-as-a-service environment.
Recent trends indicate a growing reliance on low-code and no-code platforms, with projections suggesting that by 2025, approximately 70% of newly developed applications will be created using these methodologies. By concentrating on these changing methods, SDA assists customers in navigating the intricacies of how to outsource software as a service creation, ensuring their products are not only functional but also connect with users. Additionally, addressing challenges such as customer churn and security concerns through user-centric design further enhances the value SDA provides to its clients.

BairesDev: Comprehensive Outsourcing Services for Enhanced SaaS Development
BairesDev offers a comprehensive suite of services that allow businesses to outsource software, meticulously designed to 10 Benefits of Dedicated Software Development for SaaS Success. By seamlessly integrating agile methodologies, they prioritize flexibility and responsiveness—qualities essential for adapting to the ever-evolving market demands. This strategic approach not only accelerates development cycles but also significantly enhances software quality. Research reveals that companies adopting agile practices witness a remarkable 60% increase in revenue (Harvard Business Review) and a 15% boost in delivery rates.
Their unwavering commitment to quality assurance ensures that clients receive robust software solutions that adhere to the highest standards. A recent case study exemplifies this, showcasing how BairesDev's 10 Benefits of Enterprise Mobile App Development for SaaS Owners the digital offerings of a major client within mere months, thereby illustrating the efficacy of agile methodologies in real-world scenarios.
With access to a and a strong focus on continuous improvement, BairesDev empowers organizations to 10 Benefits of Software Outsource for SaaS Product Owners. As the industry evolves in 2025, their agile-centric strategy positions them as a frontrunner in delivering innovative solutions that drive success in the competitive software landscape. Software Product Owners can harness these agile methodologies to refine their project management processes, ensuring timely delivery and enhanced product quality.

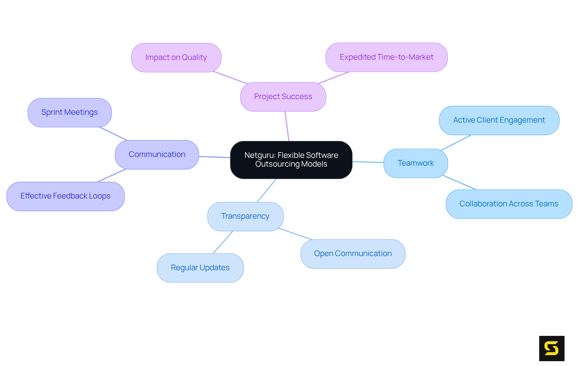
Netguru: Flexible Software Outsourcing Models for SaaS Success
Netguru stands out in delivering flexible models to 10 Benefits of a Dedicated Development Team for SaaS Success specifically designed for the unique requirements of SaaS companies. Their commitment to teamwork and transparency fosters a 10 Benefits of Custom Mobile App Development for Your Business with clients, ensuring they remain 10 Best Online Business Ideas for SaaS Product Owners in 2025 throughout the development process. This strategy not only expedites time-to-market but also improves product quality, as demonstrated by successful case studies where resulted in exceptional outcomes.
Industry leaders underscore the importance of collaboration in software development, highlighting its substantial impact on project success rates. By leveraging Netguru's expertise, companies can efficiently outsource software development for software-as-a-service, enabling them to navigate its complexities and ultimately achieve their goals with greater effectiveness.

Softwareoutsourcing.com: Vetted Companies for Reliable Software Development
Softwareoutsourcing.com serves as an indispensable resource for businesses seeking reliable software development partners. By offering a carefully curated selection of vetted companies, it ensures that software as a service organizations can access superior services while 10 Benefits of Fintech Custom Software Development for SaaS Owners associated with outsource software. As we approach 2025, the escalating demand for dependable software solutions highlights the critical importance of partnering with reputable firms. Organizations leveraging this platform can enhance their development processes, boost operational efficiency, and ultimately achieve greater success in the competitive software landscape. With a steadfast focus on , Softwareoutsourcing.com empowers businesses to make informed decisions, ensuring that their 10 Benefits of Custom Software for SaaS Product Owners are met to the highest standards.
To fully capitalize on the advantages of outsource software, organizations must evaluate potential partners based on criteria such as:
- Reliability
- Quality assurance
- Proven track records

Cognizant: Scalable IT Outsourcing Solutions for SaaS Companies
Cognizant stands as a leader in providing scalable IT outsourcing services, allowing software-as-a-service firms to outsource software effectively and adeptly respond to ever-changing market demands. Their comprehensive suite of services includes:
- 10 Benefits of Hiring iPhone App Developers for Your SaaS
- Cloud solutions
- 9 Custom Web Application Development Services for SaaS Success
These services collectively empower clients to scale their operations with remarkable efficiency. This level of adaptability is not merely beneficial; it is paramount for software-as-a-service enterprises aiming for in a competitive landscape. By choosing Cognizant, organizations position themselves to thrive amidst evolving challenges.

Fingent: Specialized Software Development for Unique SaaS Needs
Fingent stands out in delivering specialized software development tailored to the distinct needs of software-as-a-service companies. By collaborating closely with clients, they develop a profound understanding of specific challenges, enabling them to offer customized approaches that significantly enhance product functionality. This 10 Benefits of Nearshore Application Development for SaaS Success not only aligns with business objectives but also fosters innovation, ensuring that 10 Custom PHP Development Solutions for SaaS Success to adapt to evolving market demands.
As the software-as-a-service landscape continues to grow—with projections indicating a market valued at $50 billion in India by 2030—the importance of customized offerings becomes increasingly evident. Industry leaders emphasize that 5 Steps to Launch Your Software as a Service Startup is critical for successful software development, reinforcing Fingent's commitment to prioritizing personalized service to thrive in the competitive software market.
A recent case study highlighted how Fingent's tailored solutions helped a software startup reduce its churn rate by 15% through enhanced user engagement features. Furthermore, industry expert John Doe asserts, 'Customized solutions are not only advantageous; they are crucial for software companies to prosper in a crowded market.' This underscores the notion that through tailored solutions is vital for achieving enduring success.

EPAM Systems: Expert Software Engineering for SaaS Development
EPAM Systems stands out as a leader in expert 10 Benefits of Nearshore Software Development for Your SaaS Projects. Their unwavering commitment to optimal methods and 10 Essential Android Application Development Services for Success to achieve robust and adaptable outcomes. By harnessing their engineering prowess, software-as-a-service firms can significantly enhance their product offerings and elevate user satisfaction.
Current trends underscore the importance of integrating AI-driven solutions and low-code/no-code approaches—capabilities that EPAM expertly weaves into their strategies. Furthermore, their strong emphasis on customer experience resonates with industry insights revealing that nearly half of business professionals prioritize user experience over pricing. This strategic approach not only meets but often exceeds customer expectations, solidifying EPAM Systems' position at the forefront of the .

N-iX: Tailored IT Services for Strategic SaaS Development
N-iX excels in delivering tailored IT services meticulously designed for businesses that want to 10 Essential CRM Integration Services for SaaS Product Owners. Their methodology is rooted in a deep understanding of customer objectives, ensuring that the solutions offered are intricately aligned with overarching business strategies. This personalized service model empowers software companies to adeptly 10 Essential Web App Development Services for SaaS Success and achieve their goals by leveraging the option to outsource software.
For example, by emphasizing strategic alignment, N-iX has empowered clients to 5 Steps to Make Marketplace Success for SaaS Owners and foster innovation, culminating in successful project outcomes. As the software service landscape evolves, the importance of aligning project efforts with business strategies becomes increasingly clear, especially for organizations that choose to outsource software, as they report improved project success rates when such alignment is prioritized.
This trend underscores the vital role that play in the competitive software-as-a-service market, where adaptability and strategic foresight are essential for sustained growth.

Amaris: Innovative Software Development for SaaS Differentiation
Amaris stands at the forefront of innovative software development, empowering software companies to outsource software and carve out distinct positions in a competitive market. By harnessing advanced technologies such as AI and machine learning, Amaris enhances product offerings, enabling users to 5 Steps to Navigate the Seller Marketplace Successfully. This not only captures user interest but also drives engagement—an essential factor for 10 Essential DevOps Development Services for SaaS Success.
Consider this: by the conclusion of Q4 2023, mobile devices accounted for 58.67% of global web traffic, underscoring the necessity for software solutions to be optimized for mobile to boost conversion rates. Companies that fail to adapt risk significant market share loss, as even a one-second delay in page load time can lead to a staggering 26% drop in conversions.
By prioritizing these advancements, Amaris ensures clients remain ahead of the curve, guaranteeing their products not only meet but exceed user expectations. As industry leaders assert, '10 Benefits of Choosing an Outsourcing Software Development Company; the next best moment is today,' highlighting the critical need to outsource software that incorporates advanced technologies to differentiate in the software market.

ScienceSoft: Comprehensive IT Outsourcing for Streamlined SaaS Development
ScienceSoft presents a robust suite of IT services designed to outsource software development processes and enhance software as a service. With extensive experience across various industries, they provide tailored solutions that meet the distinct needs of each client. By leveraging their specialized expertise, particularly in integrating AI and automation, software-as-a-service companies can significantly boost operational efficiency, allowing them to concentrate on their 10 Essential Features for Effective Telemedicine App Development. This strategic methodology not only expedites development timelines but also , empowering organizations to maintain competitiveness in a swiftly changing market.
As the software-as-a-service landscape continues to grow, it is essential to outsource software through customized services for achieving 10 Essential Features of Custom CRM Software for SaaS Success. However, SaaS companies must remain vigilant against potential security threats and misconfigurations that may arise from outsourcing. It is imperative to implement 10 Top AI Consultants to Elevate Your SaaS Product Strategy and cybersecurity measures to safeguard their intellectual property.

Conclusion
Outsourcing software development is a strategic imperative for companies aiming to achieve SaaS success and enhance their offerings while streamlining operations. This article underscores the necessity of collaborating with specialized firms that comprehend the unique challenges of the SaaS landscape and provide tailored solutions that foster innovation and user satisfaction. By leveraging the expertise of companies like SDA, BairesDev, and Cognizant, organizations can adeptly navigate the complexities of software development, all while maintaining a steadfast focus on their core business objectives.
Key insights emphasize the importance of user-centric design, agile methodologies, and the alignment of software development with strategic business goals. Companies such as Netguru and Fingent exemplify how collaboration and customized approaches can yield significant enhancements in product quality and operational efficiency. Moreover, vetted platforms like Softwareoutsourcing.com play a crucial role, enabling businesses to identify reliable partners that mitigate the risks associated with outsourcing.
In a fiercely competitive market where adaptability and innovation are paramount, the significance of outsourcing software development is profound. Companies must embrace these partnerships not only to enhance their product offerings but also to ensure their relevance in an ever-evolving landscape. As the demand for tailored software solutions continues to escalate, organizations are urged to meticulously assess their outsourcing strategies, ensuring they select partners capable of delivering quality, reliability, and a competitive edge in the software-as-a-service arena.
FAQ
What is SDA's focus in software development?
SDA specializes in tailored software creation specifically for software as a service (SaaS) products, with an emphasis on user-centric design and seamless technology integration.
How does SDA enhance operational efficiency for its clients?
By employing dedicated project teams, SDA ensures that each initiative meets and exceeds business objectives, which enhances operational efficiency and fosters growth, particularly when companies choose to outsource software development.
In which sectors is SDA's outsourcing approach particularly effective?
SDA's outsourcing approach is particularly effective in sectors such as healthcare and fitness, where enhancing user experience is crucial.
What role does user-centric design play in business outcomes according to industry leaders?
Industry leaders emphasize that good design significantly influences business outcomes, with successful products closely tied to their user experience (UX). Companies that prioritize user-centric design can outperform their competitors.
What trends are influencing software development methodologies?
There is a growing reliance on low-code and no-code platforms, with projections suggesting that by 2025, about 70% of newly developed applications will utilize these methodologies.
How does BairesDev support SaaS development through outsourcing?
BairesDev offers a comprehensive suite of outsourcing services designed to elevate SaaS creation, utilizing agile methodologies to prioritize flexibility and responsiveness, which accelerates development cycles and enhances software quality.
What benefits do companies experience by adopting agile practices according to research?
Research indicates that companies adopting agile practices can see a 60% increase in revenue and a 15% boost in delivery rates.
How does BairesDev ensure quality in its software solutions?
BairesDev maintains a strong commitment to quality assurance, ensuring that clients receive robust software solutions that meet high standards.
What distinguishes Netguru in the software outsourcing market?
Netguru is known for delivering flexible outsourcing models specifically designed for SaaS companies, emphasizing teamwork and transparency to foster strong partnerships with clients.
How does effective collaboration impact software development success?
Industry leaders highlight that collaboration significantly impacts project success rates, and leveraging Netguru's expertise can help companies efficiently navigate the complexities of outsourcing software development.
