5 Steps to Navigate the Seller Marketplace Successfully
August 24, 2025
Alex Shubin | Founder & CEO at SDA

Overview
This article delineates five essential steps for successfully navigating the seller marketplace:
- Understanding marketplace dynamics
- Meeting seller requirements
- Setting up a seller account
- Optimizing product listings
- Managing sales and customer relationships
Each step is bolstered by specific strategies and statistics that underscore the critical nature of market awareness, compliance, effective communication, and customer engagement. These elements are pivotal in driving sales and cultivating a loyal customer base. By implementing these steps, sellers can enhance their marketplace presence and achieve sustainable success.
Introduction
Navigating the seller marketplace is akin to traversing a complex maze; understanding its intricate dynamics is crucial for success. Sellers encounter a myriad of challenges, including fierce competition and evolving consumer expectations, making it essential to adopt strategic approaches that enhance visibility and drive sales.
How can sellers effectively position themselves in this ever-changing landscape to not only meet but exceed customer demands? This guide delves into five essential steps designed to empower sellers to thrive in the marketplace, transforming potential obstacles into opportunities for growth.
Understand the Seller Marketplace Dynamics
To navigate the marketplace effectively, understanding its dynamics is essential. Recognizing the competitive environment, where numerous sellers vie for the same clientele, is critical. Consider these key factors:
- 10 AI Software Development Solutions for SaaS Product Owners: Staying updated on current trends that influence buyer behavior and preferences is vital. For instance, the rise of social commerce and mobile shopping significantly impacts how items are promoted and sold.
- Consumer Expectations: Knowing what consumers desire in terms of quality, pricing, and service is crucial. This insight allows you to to meet their needs effectively.
- Pricing Strategies: Analyzing how competitors price similar products is necessary. Competitive pricing can attract more buyers; however, ensure your pricing strategy aligns with your brand's value proposition.
- 10 Benefits of Choosing an Outsourcing Software Development Company: Paying attention to customer feedback and reviews is imperative, as they provide valuable insights into what works and what doesn’t in your business strategy.
By comprehensively understanding these dynamics, you can strategically position yourself within the 10 Benefits of Custom Mobile App Development for Your Business.

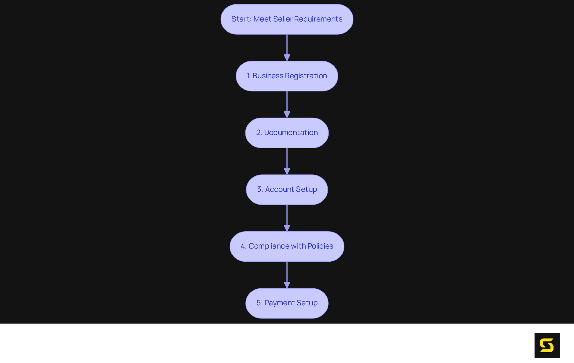
Meet Seller Requirements and Qualifications
Before you can begin selling, it is imperative to meet specific requirements established by the platform. To ensure you qualify, consider the following essential steps:
- Business Registration: Your business must be legally registered. This may involve obtaining a business license or tax identification number, depending on your location. In 2025, over 70% of online vendors prioritize proper registration to enhance credibility.
- Documentation: Prepare the necessary documents, including proof of identity, 10 Essential Tips for Custom ERP Development Success, and tax information. Be aware that various platforms may have differing requirements, so it is crucial to check their guidelines.
- Account Setup: Establish your vendor profile on the selected platform. This typically entails filling out an application form and providing the required documentation. Successful vendors often report that a well-prepared application can expedite account approval.
- Compliance with Policies: 10 Key Strategies for Custom Fintech Software Development Success regarding item listings, shipping, and returns. Non-compliance can lead to account suspension, a common downfall for new vendors. Additionally, comprehending the FTC's new guidelines on reviews in 2025 is essential to avoid pitfalls.
- Payment Setup: Set up a 10 Benefits of Hiring iPhone App Developers for Your SaaS from sales. This may include linking a bank account or establishing a payment processor. Ensuring a smooth payment process is vital for effective cash flow management.
By ensuring you meet these requirements, you can effectively avoid potential roadblocks and embark on your selling journey with confidence.

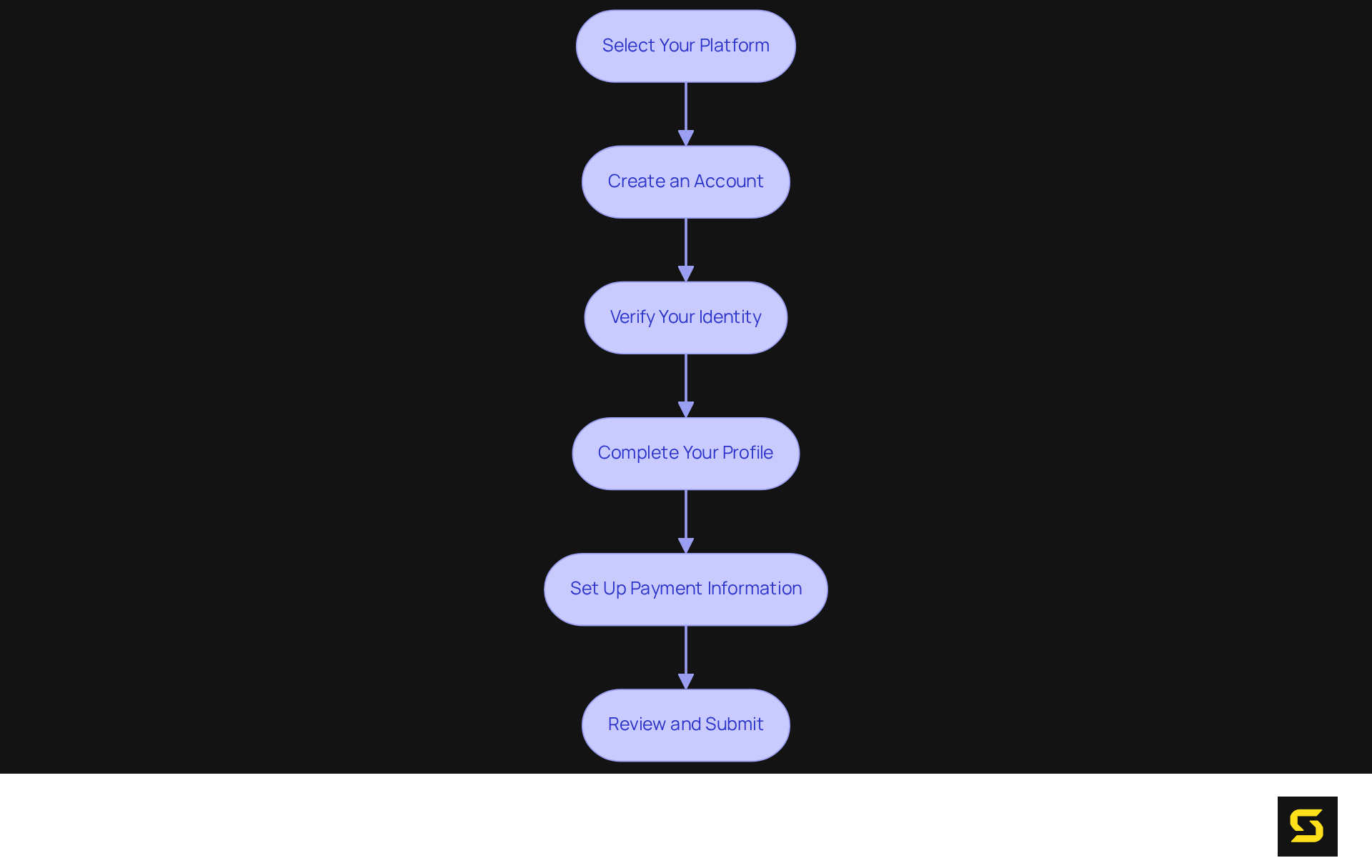
Set Up Your Seller Account
To set up your seller account successfully, adhere to these essential steps:
- Select Your Platform: Choose a venue that aligns with your offerings and target audience. Amazon, eBay, and Walmart are among the most popular options, each catering to different consumer needs. Notably, 63% of , making it a prime option for numerous vendors.
- 10 Strategies for Effective Software Product Development: Navigate to the registration page of your chosen seller marketplace. Provide the necessary information, including your business name, email address, and a secure password.
- 10 Essential Tips for Custom Software Development for Startups: Most platforms mandate identity verification. Be ready to submit a government-issued ID and proof of address to confirm your identity.
- Complete Your Profile: Enhance your credibility by filling out your seller profile with pertinent details such as your business description, logo, and contact information. A well-rounded profile can significantly influence client trust.
- 10 Benefits of Dedicated Software Development for SaaS Success: Input your banking details to facilitate smooth transactions. Ensure that your payment method is secure to protect your financial information.
- Review and Submit: Thoroughly review all entered information for accuracy before submitting your application. Approval times may vary, so exercise patience as you await confirmation from the seller marketplace.
By diligently following these steps, you will establish a fully operational seller account, ready to showcase your items and engage with clients effectively. As Jeff Bezos aptly states, "We see our customers as invited guests to a party," underscoring the paramount importance of customer experience in your selling journey.

Optimize Your Product Listings
To maximize your sales potential, enhancing your listings is essential. Here are key strategies that will elevate your offerings:
- High-Quality Images: Utilize clear, high-resolution images that showcase your item from multiple angles. Research indicates that high-quality item photos can lead to a 94% greater conversion rate compared to low-quality images. Furthermore, 75% of consumers will return an item if the image shown does not correspond to the item received, underscoring the critical importance of precise representation in boosting sales.
- Compelling Titles: Create descriptive and keyword-rich titles that accurately represent the item. Effective titles not only improve search visibility within the marketplace but also engage potential buyers. A well-structured title can significantly enhance click-through rates, making it a vital component of your listing.
- 5 Key Practices for Effective SaaS Application Development: Write informative item descriptions that highlight key features, benefits, and specifications. Utilizing bullet points can improve readability, enabling individuals to quickly grasp essential information. This clarity fosters increased trust and a higher likelihood of purchase.
- 10 Top AI Consultants to Elevate Your SaaS Product Strategy: Set competitive prices based on thorough market research. Consider offering promotions or discounts to attract early customers, as strategic pricing can influence buying decisions and enhance the attractiveness of your item.
- 9 Benefits of IT Outsourcing for SaaS Product Owners: Encourage satisfied clients to leave favorable reviews. High ratings can significantly enhance your item's credibility, with 90% of individuals trusting customer testimonials more than business assertions. Positive feedback not only builds trust but also attracts more buyers.
- : Incorporate relevant keywords throughout your listing to improve search rankings. Investigating trending search phrases associated with your offering can assist you in customizing your content effectively, ensuring it connects with the appropriate audience. Additionally, using file compression tools for image optimization can improve loading times, as large images can negatively impact user experience.
By implementing these optimization strategies, you can enhance your offering's visibility and appeal, leading to increased sales.

Manage Sales and Customer Relationships
Once your products are listed and sales commence, managing those sales and client relationships becomes paramount. Here’s how to do it effectively:
- Prompt Communication: Responding to client inquiries and messages promptly is essential. Studies show that 90% of clients deem a prompt reply crucial for service inquiries. Furthermore, 60% of clients define 'immediate' as a response within 10 minutes. Effective communication fosters trust and can lead to favorable feedback, with 94% of clients likely to endorse a company whose service they assess as 'very good.'
- Order Fulfillment: Timely and accurate order fulfillment is non-negotiable. Statistics reveal that 69% of online shoppers are with a retailer if they do not deliver within two days of the promised date. Additionally, 38% of online shoppers abandon their order if the estimated delivery time exceeds a week. Employ reliable shipping methods and provide clients with tracking details to enhance their experience.
- Client Feedback: Why PHP Developers Are in High Demand: Key Insights for SaaS Owners after their purchase is vital. Engaging with clients post-sale can yield significant insights for improvement. Businesses that prioritize client feedback often witness a marked increase in loyalty and satisfaction.
- Loyalty Programs: Implementing 5 Steps to Build Your Marketplace Online Successfully can be highly beneficial. Research indicates that businesses with referral programs experience 86% more revenue growth. This strategy promotes repeat business and fosters loyalty among clients, making them feel valued.
- Handle Returns Gracefully: Establishing a clear return policy and managing returns or exchanges professionally is crucial. A positive return experience enhances consumer satisfaction, with 92% of individuals likely to repurchase from retailers with favorable return experiences. Promoting exchanges over returns can also transform potential losses into opportunities for future sales.
- Utilize CRM Tools: Leveraging 10 Custom PHP Development Solutions for SaaS Success to monitor interactions, preferences, and purchase history can drive success. Companies utilizing CRM applications can experience up to a 29% increase in sales. This data enables the customization of marketing efforts and enhances client engagement, as 63% of consumers expect businesses to understand their unique needs.
By effectively managing sales and customer relationships, you can cultivate a loyal customer base that contributes to your long-term success in the marketplace.

Conclusion
Successfully navigating the seller marketplace demands a profound understanding of its dynamics, coupled with the agility to adapt to its ever-evolving landscape. By mastering market trends, consumer expectations, and effective pricing strategies, sellers can strategically position themselves to capture the attention of their target audience and drive sales.
Essential steps to success encompass:
- Meeting seller requirements
- Establishing an optimized seller account
- Enhancing product listings
Each of these components is crucial in building credibility and attracting potential buyers. Moreover, effective management of sales and the cultivation of robust customer relationships are vital for fostering a loyal customer base, which is instrumental for long-term success.
Ultimately, embracing these strategies not only boosts visibility and appeal but also nurtures trust and satisfaction among consumers. As the marketplace continues to evolve, staying informed and adaptable will empower sellers to excel in this competitive arena. Engaging with customers and consistently refining their approaches will ensure that sellers remain relevant and successful in the dynamic world of online commerce.
FAQ
What are the key dynamics of the seller marketplace?
Key dynamics include understanding market trends, consumer expectations, pricing strategies, and the importance of feedback and reviews.
Why is it important to stay updated on market trends?
Staying updated on market trends is vital because it influences buyer behavior and preferences, impacting how items are promoted and sold.
How can understanding consumer expectations benefit sellers?
Understanding consumer expectations regarding quality, pricing, and service allows sellers to tailor their offerings effectively to meet customer needs.
What should sellers consider regarding pricing strategies?
Sellers should analyze how competitors price similar products to attract more buyers while ensuring their pricing aligns with their brand's value proposition.
Why is customer feedback and reviews important for sellers?
Customer feedback and reviews provide valuable insights into what works and what doesn’t in a business strategy, helping sellers improve their offerings.
What are the initial requirements to start selling on a marketplace?
Initial requirements include business registration, preparing necessary documentation, setting up an account, complying with marketplace policies, and establishing a payment method.
What does business registration involve for sellers?
Business registration may involve obtaining a business license or tax identification number, which enhances credibility among online vendors.
What types of documentation are needed to sell on a marketplace?
Necessary documents typically include proof of identity, business registration details, and tax information, though requirements may vary by platform.
How can sellers expedite their account approval process?
A well-prepared application with all required documentation can help expedite the account approval process on the selling platform.
What should sellers know about compliance with marketplace policies?
Sellers must familiarize themselves with regulations regarding item listings, shipping, and returns, as non-compliance can lead to account suspension.
Why is setting up a payment method important for sellers?
Setting up a payment method is vital for receiving funds from sales and ensuring effective cash flow management.
