10 Top AI Consultants to Elevate Your SaaS Product Strategy
September 16, 2025
Alex Shubin | Founder & CEO at SDA

Overview
The primary objective of this article is to pinpoint the leading AI consultants capable of elevating SaaS product strategies. It underscores various firms, including SDA, Gestisoft, and KPMG, each distinguished by their unique offerings and expertise in AI integration. These attributes are essential for organizations aiming to innovate and refine their product strategies within a fiercely competitive market. By leveraging the insights provided, businesses can make informed decisions that drive their success.
Introduction
The rapid evolution of artificial intelligence is profoundly reshaping industries and redefining business strategies, particularly within the realm of Software as a Service (SaaS). As organizations increasingly recognize the transformative potential of AI, the demand for specialized consultants to navigate integration and implementation has surged. This article delves into ten top AI consulting firms poised to elevate SaaS product strategies, providing insights into their unique services and the competitive advantages they offer. However, with a myriad of options available, how can businesses discern the right partner to adeptly navigate the complexities of AI integration and ensure sustainable growth?
SDA: Custom Software Development and AI Integration Services
SDA stands out in the realm of custom software development and AI integration, where AI consultants deliver bespoke solutions tailored to the unique needs of various industries. Their extensive services include:
- MVP development
- UI/UX design
- IT outstaffing
This ensures clients receive unwavering support throughout the software development lifecycle. By leveraging advanced technologies such as JavaScript, React, and PHP, 10 Benefits of Choosing an Outsourcing Software Development Company that significantly elevate user experiences and drive business growth. Their steadfast commitment to quality assurance and the formation of dedicated development teams further solidify their reputation as a trusted partner for organizations eager to innovate in the digital landscape.
With the custom software development market anticipated to grow at a from 2024 to 2030 and the global software market projected to reach USD 824 billion by 2025, 10 Benefits of Dedicated Software Development for SaaS Success at the forefront of the industry. As SaaS product owners strive to navigate the complexities of digital transformation, 10 Benefits of Outsourcing Software Development for SaaS Owners can provide a distinct competitive advantage in achieving their strategic objectives.

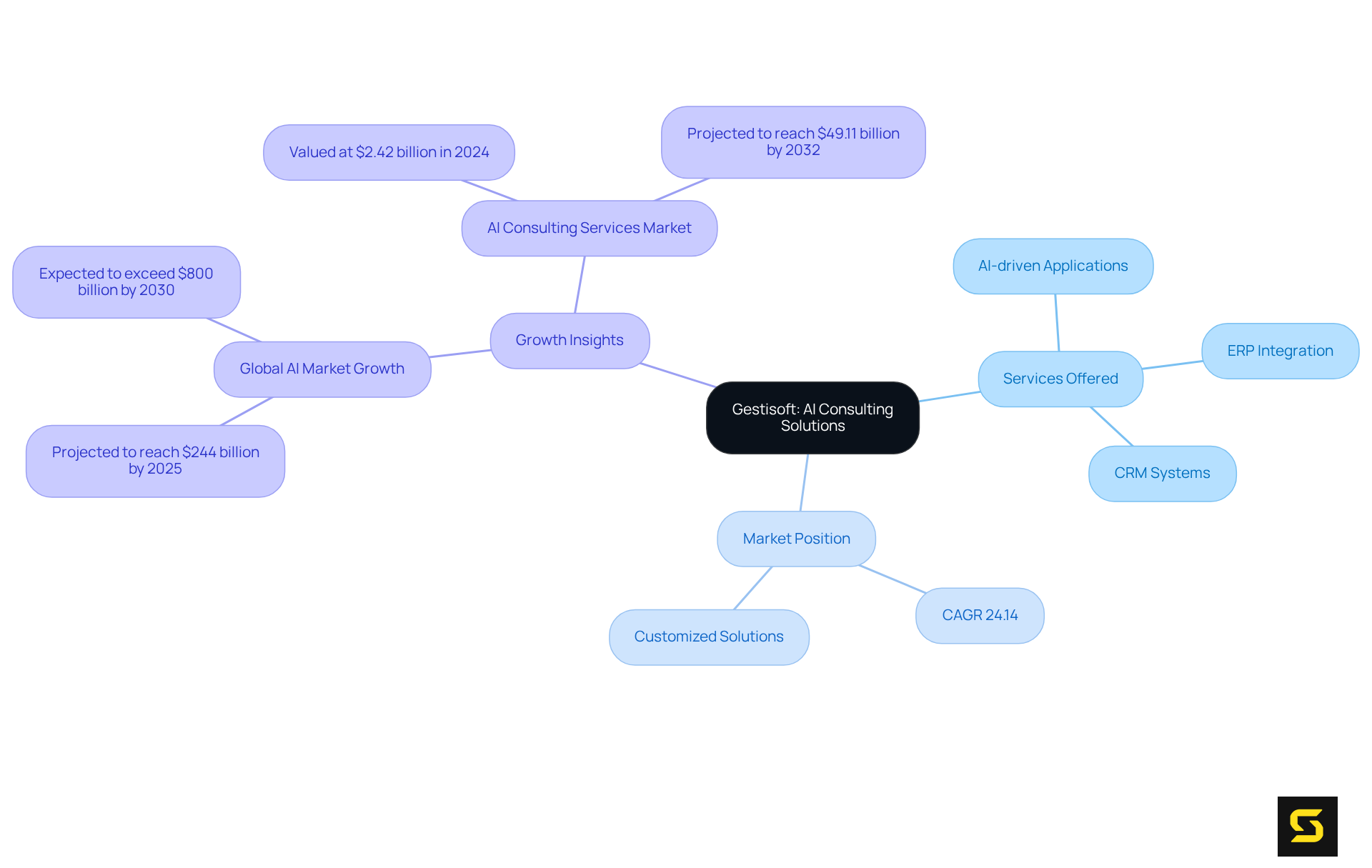
Gestisoft: Leading AI Consulting Solutions in Canada
Gestisoft stands out as one of the premier AI consultants in Canada, offering a diverse range of services designed to help enterprises harness the power of artificial intelligence. Their proficiency includes the development of tailored to meet specific 10 Benefits of Enterprise Mobile App Development for SaaS Owners, particularly within ERP and CRM systems. By prioritizing human-centric AI applications, Gestisoft enables organizations to optimize operations and improve decision-making processes, establishing themselves as an invaluable partner for companies aiming to integrate AI into their workflows.
The AI Consultants Services Market is expected to experience a remarkable CAGR of 24.14% from 2025 to 2032, highlighting the increasing demand for specialized expertise in AI consultants. Gestisoft's unwavering commitment to providing Why Choose a Software Development Outsource Company for SaaS? strategically positions them within this burgeoning market, assisting clients in navigating the intricacies of 9 Benefits of Custom Development for SaaS Product Owners and achieving tangible results.

KPMG Canada: Comprehensive AI Consulting for Business Transformation
KPMG Canada stands at the forefront of 9 Benefits of Enterprise Mobile Application Development for SaaS Owners, providing a comprehensive suite designed to facilitate transformation through responsible AI implementation. Their methodology is rooted in ethical practices, empowering organizations to effectively scale their Understanding the Cost of Application Development: Key Factors and Strategies while proactively addressing potential risks.
With extensive experience across diverse sectors, KPMG delivers 10 Benefits of Fintech Custom Software Development for SaaS Owners that tackle the unique challenges faced by organizations today. By leveraging advanced analytics and AI technologies, KPMG enables clients to optimize operations, enhance customer experiences, and drive sustainable growth.
This unwavering commitment to responsible AI not only fosters innovation but also aligns with the prevailing trends that underscore the importance of ethical considerations in technology deployment. As Timnit Gebru aptly notes, the establishment of clear guidelines to govern algorithms is indispensable, and KPMG positions itself as a leader in guiding organizations through this transformative journey.
With the Global AI Consultants industry projected to experience a between 2025 and 2035, KPMG's pivotal role in this dynamic landscape is more critical than ever.

RSM Canada: Specialized AI Consulting for Diverse Industries
RSM Canada stands at the forefront of specialized AI consultants, providing 10 Benefits of Hiring iPhone App Developers for Your SaaS to meet the distinct needs of various sectors, particularly mid-market enterprises. The AI consultants' framework is meticulously designed to navigate the complexities of AI adoption, empowering organizations to effectively leverage technology and enhance operational capabilities. By seamlessly integrating AI into corporate strategies, RSM enables clients to streamline processes and secure a 10 Benefits of Progressive Web App Development Services for SaaS Owners in their markets.
A recent survey reveals that 29.5% of small to medium enterprise owners anticipate AI will significantly impact their operations within the next year, underscoring the pressing need for effective AI strategies. Dr. Daniel Wigdor, co-founder and CEO of AXL, stresses the significance of execution over hype in AI commercialization, asserting, "This is execution over hype. This is how Canada leads—not just in ideas, but in outcomes."
Furthermore, RSM's partnership with AXL underscores their commitment to advancing AI solutions in Canada, addressing the challenges faced by mid-market firms, as fewer than 20% of mid-sized Canadian enterprises have begun to seek guidance from AI consultants. This comprehensive approach ensures that clients can 10 Essential Tips for Custom ERP Development Success while maximizing the .

Evolvous: Innovative AI Consulting for Strategic Business Insights
Evolvous stands out as a leading firm among AI consultants, dedicated to delivering strategic insights through 10 Benefits of Custom Mobile App Development for Your Business and AI technologies. Their extensive services include 10 Benefits of Nearshore Application Development for SaaS Success and workflow automation, empowering organizations to make informed, data-driven decisions. Evolvous, as one of the leading AI consultants, leverages their expertise in AI to enable clients to 10 Custom PHP Development Solutions for SaaS Success and significantly enhance overall performance.
Companies that adopt advanced analytics frequently report impressive returns on investment, with some experiencing revenue increases of 10-15%. Similarly, businesses that implement personalization strategies often see comparable revenue growth, underscoring the effectiveness of AI-driven solutions. As organizations increasingly recognize the critical role of data in decision-making, Evolvous positions itself as a vital partner for those seeking to innovate and achieve sustainable growth with the assistance of AI consultants in a competitive landscape.
The 2024 surge in AI adoption, with 78% of organizations reporting usage, highlights the escalating dependence on AI for productivity and strategic advantage. This trend is further accentuated by the reality that poor data costs companies 12% of their revenue, illustrating the urgent need for effective data utilization within AI strategies. This underscores the pivotal role of companies like Evolvous and AI consultants in navigating the complexities of , which helps ensure clients fully harness their data assets.
As Evolvous asserts, "Our commitment to integrating AI into business processes allows our clients to not only keep pace with industry changes but also to lead in innovation.

Insight Canada: Enhancing Operational Efficiency with AI Solutions
Insight Canada stands at the forefront of operational efficiency, specializing in AI solutions that streamline processes and significantly enhance productivity. Their 9 Benefits of IT Outsourcing for SaaS Product Owners to integrate AI technologies into existing workflows, empowering organizations to achieve unparalleled efficiency and effectiveness. By delivering real-time insights and data-driven recommendations, Insight Canada enables clients to optimize their operations and foster sustainable growth. This positions them as a in the arena of AI consultants. Engage with Insight Canada today to 10 Benefits of Nearshore Software Development for Your SaaS Projects and drive your success.
Datanorth.ai: Data-Driven AI Consulting for Informed Decision-Making
Datanorth.ai stands at the forefront of data-driven 9 Custom Web Application Development Services for SaaS Success, empowering organizations to make informed decisions through meticulous data analysis. Harnessing the power of AI, they extract invaluable insights from complex datasets, enabling organizations to refine their strategies and enhance operational efficiency.
By 2025, the impact of AI on data management and analytics is poised to be transformative, with the global decision intelligence market projected to reach USD 36.06 billion and predictive analytics anticipated to grow at an impressive annual rate of 21.2%. Companies leveraging data for decision-making are:
- 23 times more likely to attract new customers
- 19 times more likely to achieve profitability
This underscores the indispensable role of . Furthermore, a staggering 91% of companies recognize that data-driven decision-making is vital to their success.
Real-world examples illustrate how organizations have successfully implemented AI solutions to optimize operations and drive growth. Datanorth.ai's 10 Best Companies to Outsource Software for SaaS Success, in collaboration with AI consultants, ensures that clients can effectively harness AI to achieve their objectives, facilitating informed choices that lead to sustainable success.
Nevertheless, organizations must navigate challenges such as data quality issues and the necessity for cultural shifts to fully realize AI's potential.

Denologix: AI and Machine Learning Solutions for Business Growth
Denologix stands out as a premier provider of AI and machine learning solutions, dedicated to fostering growth through advanced analytics. The 9 ERP Software Development Services for SaaS Product Owners to implement state-of-the-art AI technologies that markedly enhance decision-making processes and operational efficiency. By leveraging their extensive expertise in data management and machine learning, 9 Essential EMR Systems List for Healthcare Providers, 10 Benefits of a Dedicated Development Team for SaaS Success in their respective markets.
The influence of is substantial. Organizations utilizing these technologies report a remarkable improvement in their ability to make informed decisions swiftly, a necessity in today’s fast-paced corporate environment. For example, businesses that have integrated AI analytics into their operations have experienced decision-making times reduced by as much as 30%, enabling them to adapt to market changes with greater agility.
Furthermore, advanced analytics is instrumental in facilitating organizational growth. A noteworthy proportion of companies harnessing AI-driven insights have reported revenue growth of 20% or more within the first year of implementation. Denologix exemplifies this trend, having assisted numerous clients in achieving significant growth through tailored strategies developed by AI consultants that address specific challenges.
Real-world examples further underscore the transformative capabilities of AI analytics. A prominent case involved a retail client that, following the adoption of Denologix’s advanced analytics solutions, optimized its inventory management and enhanced customer experiences, culminating in a 15% increase in sales within six months. Such success stories illuminate the critical role of advanced analytics in driving growth and enhancing decision-making capabilities across diverse sectors.
However, it is crucial to recognize the challenges associated with AI implementation. According to PwC, 76% of CEOs express concerns regarding the lack of transparency and the potential for biased outcomes in the global AI landscape. Moreover, 42% of large enterprises report utilizing AI in their operations, highlighting the extensive adoption of AI technologies. The global AI market is projected to exceed $1.8 trillion by 2030, underscoring the necessity of investing in AI innovations for growth. Additionally, 97% of companies deploying AI technologies have reported increases in productivity and enhanced customer service, affirming the efficacy of AI solutions in driving business results. Addressing potential risks, such as data bias and security vulnerabilities, is vital for organizations aiming to implement AI responsibly.

Alta Consulting: Tailored AI Strategies for Client Success
As ai consultants, Alta Consulting stands at the forefront of crafting 10 Best Online Business Ideas for SaaS Product Owners in 2025 that align with the unique objectives of each client. Their method underscores a deep understanding of the specific challenges organizations face, enabling AI consultants to develop strategies that effectively address these needs. This tailored approach, facilitated by ai consultants, demystifies the complexities of , empowering users to leverage technology for innovation and growth.
Companies that have embraced customized AI solutions report substantial enhancements in operational efficiency and productivity; notably, 62% of consumers in the UAE affirm increased workplace productivity due to AI tools. Furthermore, 86% of CIOs plan to boost their investment in generative AI by 2025, highlighting the growing acknowledgment of its significance.
As Alysa Taylor, Chief Marketing Officer at Microsoft, states, "AI is revolutionizing innovation by speeding up creative processes and product development." Alta's commitment to 10 Essential MVP Software Development Services for SaaS Success by ai consultants ensures that clients are not just adopting AI but are doing so in a way that aligns with their strategic goals, ultimately fostering measurable success in their endeavors.

AI Scout Solutions: Practical AI Solutions for Business Innovation
AI Scout Solutions stands at the forefront of innovation, specializing in the development of custom AI tools and automations meticulously tailored to meet specific business needs. This focus significantly enhances operational efficiency. By concentrating on 10 Essential Tips for Custom Software Development for Startups, they empower organizations to optimize processes and elevate productivity. A notable example is a global chemical and consumer goods company that, by leveraging 10 Custom CRM Development Services to Boost Your SaaS Efficiency, reported efficiency gains of up to 1,000 hours monthly. This case underscores the transformative potential of these technologies.
As companies increasingly strive to innovate—evidenced by 80% of enterprise leaders intending to 9 Essential AI Development Services for SaaS Product Owners—the incorporation of tailored AI tools emerges as crucial for fostering growth and maintaining a competitive edge. Furthermore, the AI market is projected to grow by at least 26% each year, highlighting the pivotal role of AI in business innovation. With an unwavering commitment to practical implementation, AI Scout Solutions positions itself as an indispensable partner for organizations eager to into their strategic frameworks.

Conclusion
The landscape of AI consulting is evolving at an unprecedented pace, characterized by a diverse array of firms delivering specialized services tailored to the unique needs of businesses seeking to integrate AI into their operations. From SDA's custom software development and AI integration to Gestisoft's human-centric AI applications, each consultant offers a distinct approach that can significantly enhance SaaS product strategies. The insights provided by these firms not only assist organizations in navigating the complexities of digital transformation but also position them for sustainable growth in an increasingly competitive market.
Key arguments underscore the critical importance of tailored solutions, ethical practices, and data-driven decision-making in maximizing the impact of AI. Companies like KPMG and RSM Canada advocate for responsible AI implementation and specialized consulting services, while Evolvous and Datanorth.ai concentrate on leveraging advanced analytics for strategic business insights. This collective expertise highlights the growing recognition of AI as a pivotal component for operational efficiency and innovation, with statistics revealing substantial revenue growth and productivity gains for businesses that effectively harness these technologies.
As the AI consulting market continues to expand, organizations are urged to embrace these innovative solutions to maintain a competitive edge. The projected growth rates and the increasing demand for specialized expertise signal a critical moment for businesses to invest in AI strategies that align with their objectives. By partnering with leading AI consultants, companies can unlock their full potential, drive meaningful change, and ultimately thrive in a data-driven world.
FAQ
What services does SDA offer in custom software development and AI integration?
SDA provides a range of services including MVP development, UI/UX design, and IT outstaffing, ensuring comprehensive support throughout the software development lifecycle.
What technologies does SDA leverage for their applications?
SDA utilizes advanced technologies such as JavaScript, React, and PHP to create dynamic applications that enhance user experiences and promote business growth.
What is the projected growth rate of the custom software development market?
The custom software development market is anticipated to grow at a CAGR of 22.5% from 2024 to 2030.
How does Gestisoft assist organizations in integrating AI?
Gestisoft helps enterprises harness AI by developing AI-driven applications tailored to specific business needs, particularly in ERP and CRM systems, and prioritizing human-centric AI applications.
What is the expected CAGR for the AI Consultants Services Market from 2025 to 2032?
The AI Consultants Services Market is expected to experience a CAGR of 24.14% during this period.
What approach does KPMG Canada take towards AI consulting?
KPMG Canada focuses on responsible AI implementation, rooted in ethical practices, to help organizations scale their AI initiatives while addressing potential risks.
How does KPMG leverage AI technologies to benefit clients?
KPMG uses advanced analytics and AI technologies to optimize operations, enhance customer experiences, and drive sustainable growth for their clients.
What is the projected CAGR for the Global AI Consultants industry from 2025 to 2035?
The Global AI Consultants industry is projected to experience a CAGR of 26.2% during this timeframe.
