9 ERP Software Development Services for SaaS Product Owners
September 27, 2025
Alex Shubin | Founder & CEO at SDA

Overview
This article delves into nine ERP software development services specifically designed for SaaS product owners, underscoring their distinct features and advantages. The increasing demand for customizable ERP solutions that significantly enhance operational efficiency is a focal point. For instance, platforms like Oracle NetSuite, SAP Business One, and Microsoft Dynamics 365 exemplify how they address the diverse requirements of businesses operating within the SaaS sector. By providing tailored solutions, these ERP systems not only streamline processes but also empower SaaS product owners to optimize their operations effectively.
Introduction
In the rapidly evolving landscape of software as a service (SaaS), the demand for customized ERP solutions has surged, driven by the imperative for operational efficiency and adaptability. As businesses strive to optimize their processes, tailored ERP software development services emerge as a vital resource for product owners seeking to enhance their competitive edge. However, with a plethora of options available, SaaS companies must discern the best ERP solutions that align with their unique requirements and propel their growth.
SDA: Custom Software Development for Tailored ERP Solutions
SDA excels in personalized software development, particularly in crafting customized ERP software development services that meet the specific needs of software product owners. By leveraging cutting-edge technologies and methodologies, SDA offers ERP software development services that significantly enhance operational efficiency and user experience. Their dedicated development teams collaborate closely with clients, gaining a profound understanding of their requirements, which results in outcomes that not only meet but exceed expectations. This tailored approach is crucial for SaaS companies aiming to optimize processes and foster growth through effective technology integration.
Current trends indicate an increasing demand for ERP software development services that incorporate AI and automation, with a notable rise in companies seeking customized solutions. According to industry reports, the demand for tailored ERP systems surged by over 30% in the past year, underscoring the need for adaptable frameworks that can be developed through ERP software development services to respond to evolving market conditions. Successful implementations of ERP software development services demonstrate that customized ERP systems can lead to substantial improvements in productivity and decision-making, ultimately driving growth and competitive advantage within the SaaS sector.
As emphasized by Matt Owings, President at Next Day Dumpsters, "They genuinely care about the outcome and want to do a good job," highlighting the critical role of collaboration in achieving successful ERP implementations. Furthermore, challenges in offshore ERP software development services, such as security threats and compliance with data protection regulations, underscore the necessity for robust strategies in custom ERP systems. By addressing these challenges, SDA ensures that their tailored ERP solutions not only meet client expectations but also enhance operational resilience.

Oracle NetSuite: Comprehensive ERP for Business Management
Oracle NetSuite stands as a premier cloud-based ERP solution, offering ERP software development services that deliver a robust suite of tools designed for the management of diverse organizational processes, including:
- Financial management
- CRM
- E-commerce
Its integrated platform empowers SaaS product owners with real-time insights into their operations, thereby facilitating superior decision-making and enhanced efficiency. With features such as:
- Automated workflows
- Customizable dashboards
The ERP software development services provided by NetSuite not only enable organizations to scale effectively but also ensure they maintain control over their financial and operational data. Embrace the power of Oracle NetSuite to transform your organizational capabilities and drive success.

SAP Business One: ERP Designed for Small and Medium Enterprises
SAP Business One is expertly designed for small and medium enterprises, offering ERP software development services that provide a cost-effective solution to seamlessly integrate essential functions such as finance, sales, and inventory management. Its intuitive interface and powerful reporting capabilities empower software as a service product owners to optimize their operations and make informed decisions.
With features like real-time data access and customizable workflows, SAP Business One not only supports the growth and scalability of SMEs but also positions itself as the premier choice for enterprises aiming to enhance their operational efficiency through ERP software development services.
Embrace the opportunity to transform your business with SAP Business One and experience the difference in your operational capabilities.
Microsoft Dynamics 365: Integrated ERP and CRM Solutions
Microsoft Dynamics 365 exemplifies a powerful integration of ERP and CRM functionalities, demonstrating how ERP software development services can empower SaaS product owners to streamline operations and enhance customer relationships. Key features, including automated workflows and AI-driven insights, facilitate improved decision-making and operational efficiency. Customizable dashboards provide real-time insights into performance metrics, enabling companies to swiftly adapt to evolving market demands. The cloud-based architecture of Dynamics 365 not only supports scalability but also ensures organizations maintain flexibility and control over their data.
Real-world applications of Dynamics 365 underscore its effectiveness; for instance, companies leveraging its capabilities have reported significant improvements in customer engagement and operational workflows. By utilizing ERP software development services alongside CRM solutions, businesses achieve a unified view of customer interactions, leading to more personalized service and enhanced satisfaction. This comprehensive approach positions software as a service product owners to thrive in a competitive landscape, driving growth and innovation through technology.
As highlighted by Johnathan Moore, Director of Sales at Rand Group, "With deeper Copilot and AI agent capabilities, expanded financial and analytical tools, and ongoing improvements in localization and integration, this release delivers measurable value for companies that want to modernize and scale." Furthermore, the upcoming 2025 release waves will introduce enhancements focusing on automation and AI-driven insights, particularly in Dynamics 365 Human Resources, further improving operational efficiency.
For SaaS product owners aiming to leverage Dynamics 365 effectively, exploring the new features in the 2025 release waves—such as enhanced reporting capabilities and intelligent AI agents—can provide significant advantages. Moreover, case studies from sectors such as healthcare and food and beverage illustrate how these approaches lead to enhanced operational workflows and customer interaction, presenting a compelling argument for the incorporation of ERP software development services along with CRM functionalities.

Sage Intacct: Financial Management-Focused ERP Software
Sage Intacct stands as a robust cloud-based ERP solution meticulously crafted for financial management, boasting advanced functionalities such as multi-entity consolidation, revenue recognition, and real-time reporting. These capabilities render it an ideal choice for SaaS product owners intent on enhancing their financial operations and ensuring compliance.
As Dan Miller, EVP of Financials & ERP Division at Sage, asserts, "Finance teams are constantly seeking to save time so they can focus on growth and their organization's success while maintaining clarity and control."
With its intuitive interface and powerful automation features, Sage Intacct empowers organizations to expedite their financial closing processes while gaining comprehensive insights into their financial performance.
The recent enhancements in Sage Intacct 2025 Release 3, which include improved bank feeds and streamlined reconciliation processes, significantly bolster efficiency and accuracy. This emphasis on real-time reporting is paramount, as it enables software-as-a-service firms to make informed decisions swiftly, adapting to market shifts and refining their strategies effectively.
Moreover, Sage Intacct's capabilities in maintaining compliance are crucial for software-as-a-service companies navigating complex regulatory landscapes.

Zoho Finance Plus: Affordable ERP for Small Businesses
Zoho Finance Plus stands as a comprehensive finance suite meticulously crafted for small enterprises, delivering essential tools for accounting, invoicing, and expense management. Its affordability combined with a user-friendly interface positions it as the ideal choice for SaaS startups seeking ERP software development services to implement an ERP system without incurring substantial upfront costs. Key features, such as automated invoicing, streamline billing procedures, while real-time financial reporting empowers organizations to monitor their finances effectively, all while maintaining a focus on growth.
Statistics reveal that 46% of companies identify cost savings as a primary objective for ERP implementation, underscoring the importance of economical solutions like ERP software development services such as Zoho Finance Plus. Furthermore, 85% of companies report enhanced operational efficiency post-ERP adoption, highlighting the significant benefits that await startups utilizing ERP software development services.
Real-world examples underscore the effectiveness of Zoho Finance Plus: numerous startups leveraging this platform have successfully automated their financial processes, leading to improved cash flow management and diminished administrative burdens. By consolidating various financial applications into a single platform, Zoho Finance Plus provides ERP software development services that empower software-as-a-service startups to concentrate on innovation and growth, establishing itself as a strategic option for those aspiring to thrive in a competitive landscape.

Acumatica Cloud ERP: Flexible and Scalable Business Solutions
Acumatica Cloud ERP stands as a premier solution for companies poised for expansion. With its cloud-based architecture, it empowers SaaS product owners to leverage ERP software development services to customize their ERP systems to fit specific needs, ensuring adaptability as operations evolve. The platform boasts features such as:
- Real-time dashboards
- Automated workflows
- Comprehensive reporting tools
All designed to streamline operations and boost productivity. This makes Acumatica an exemplary choice for organizations across various industries that are ready to enhance their efficiency and drive growth through ERP software development services.

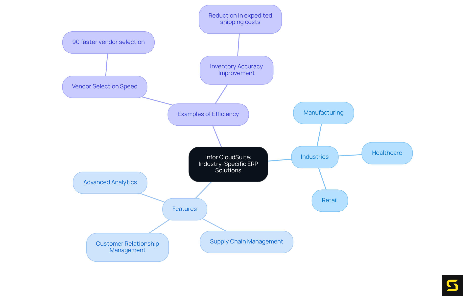
Infor CloudSuite: Industry-Specific ERP Solutions
Infor CloudSuite stands as a premier solution, offering industry-specific ERP offerings meticulously crafted to meet the unique needs of sectors such as manufacturing, healthcare, and retail. This specialization empowers SaaS product owners to implement tailored solutions that enhance operational efficiency and productivity. With robust features like advanced analytics, supply chain management, and customer relationship management, Infor CloudSuite enables organizations to optimize processes and drive substantial growth.
Moreover, the enhanced process mining capabilities within the CloudSuite portfolio allow organizations to diagnose process insights and identify bottlenecks, further refining operations. The GenAI assistant significantly contributes by translating conversations into actionable business tasks, thereby enhancing project management and product tracking.
For instance, healthcare organizations utilizing Infor's tools can select compliant vendors in under three minutes—90% faster than before—demonstrating the system's capacity to elevate essential operations. Additionally, companies such as Xpress Boats have harnessed Infor Velocity Suite to improve inventory accuracy and streamline their procure-to-pay processes, leading to a marked reduction in expedited shipping costs.
As Kevin Samuelson, CEO of Infor, emphasizes, the Velocity Suite delivers rapid time to value for customers, highlighting the transformative potential of tailored ERP systems in achieving measurable improvements across diverse industries.

Epicor ERP: Tailored Solutions for Manufacturing and Distribution
Epicor ERP offers tailored solutions meticulously designed for the manufacturing and distribution sectors. Its comprehensive suite of tools includes inventory management, production scheduling, and supply chain optimization, establishing it as the premier choice for SaaS product owners in these industries. Remarkably, 54% of retailers have reported that access to accurate and up-to-date inventory information poses a significant challenge, while 72% cite data accuracy as a primary concern. This highlights the critical importance of Epicor's real-time data access and advanced analytics capabilities. Such features empower companies to boost operational efficiency and swiftly adapt to market demands.
Successful implementations, such as those at Goodwill Industries, illustrate how Epicor Propello enhances financial tracking and supply transfers, ultimately resulting in improved performance and reduced inefficiencies. For example, Goodwill Industries experienced a notable increase in operational efficiency following implementation. By leveraging ERP software development services, organizations using Epicor ERP can adeptly navigate the complexities of inventory management and foster growth in a competitive landscape.
Moreover, the upcoming Epicor Insights for Building Supply and Retail 2025 customer conference will showcase further advancements in ERP software development services, reinforcing Epicor's commitment to meeting industry needs. As Epicor states, 'Our offerings are crafted to assist companies in anticipating demand and optimizing supply chains, ensuring they stay competitive in a rapidly evolving market.

Odoo: Customizable Open-Source ERP Software
Odoo stands out as a highly customizable open-source ERP software, providing SaaS product owners with the necessary ERP software development services to tailor their systems precisely to their operational processes. Its modular design includes a wide range of applications—such as CRM, project management, and inventory management—enabling organizations to construct solutions that cater to their unique requirements.
With an intuitive user interface and robust community support, Odoo is not only flexible but also scalable, making it an attractive choice for businesses seeking ERP software development services for an effective ERP system. Companies leveraging Odoo and utilizing ERP software development services have reported significant improvements in operational efficiency and user satisfaction, with many experiencing accelerated ROI within 12-18 months.
Recent enhancements in Odoo 19, including improved inventory workflows with custom serial numbers and smarter document processing, further exemplify its adaptability. Real-world success stories demonstrate how SaaS companies have effectively utilized Odoo to streamline operations and enhance customer engagement, showcasing the platform's ability to drive measurable results.
As highlighted by Odoo representatives, these features not only enhance efficiency but also contribute to a more seamless user experience.

Conclusion
The exploration of ERP software development services underscores their critical role in empowering SaaS product owners to optimize operations and enhance overall efficiency. By leveraging tailored solutions, businesses can effectively address specific needs and navigate the complexities of modern market demands, ultimately driving growth and innovation. The significance of customization in ERP systems is paramount, as it enables companies to adapt to evolving requirements while maintaining a competitive edge.
Throughout this article, several key ERP solutions have been highlighted, including SDA's personalized software development, Oracle NetSuite's comprehensive tools, and SAP Business One's focus on SMEs. Each solution presents unique features designed to streamline processes and improve decision-making capabilities. Furthermore, the importance of integrating AI and automation into ERP systems has been emphasized, reflecting current trends that indicate a shift towards more intelligent and responsive software frameworks.
In summary, investing in tailored ERP software development services is not merely a strategic choice; it is essential for businesses aiming to thrive in a competitive landscape. As organizations continue to pursue enhanced operational resilience and efficiency, embracing customized ERP solutions will be crucial. By prioritizing these advancements, SaaS product owners can ensure they remain agile, responsive, and well-equipped to meet the challenges of tomorrow.
FAQ
What is SDA's focus in software development?
SDA specializes in personalized software development, particularly in creating customized ERP software solutions that cater to the specific needs of software product owners.
How does SDA ensure the effectiveness of its ERP solutions?
SDA enhances operational efficiency and user experience by leveraging cutting-edge technologies and methodologies, and by collaborating closely with clients to understand their requirements deeply.
What trend is currently observed in ERP software development?
There is an increasing demand for ERP software development services that incorporate AI and automation, with a notable rise in companies seeking customized solutions.
What percentage increase in demand for tailored ERP systems was reported in the past year?
The demand for tailored ERP systems surged by over 30% in the past year.
What are the benefits of customized ERP systems?
Customized ERP systems can lead to substantial improvements in productivity and decision-making, driving growth and competitive advantage within the SaaS sector.
What challenge does SDA address in offshore ERP software development?
SDA addresses challenges such as security threats and compliance with data protection regulations to ensure robust and tailored ERP solutions.
What is Oracle NetSuite?
Oracle NetSuite is a premier cloud-based ERP solution that offers a robust suite of tools for managing diverse organizational processes, including financial management, CRM, and e-commerce.
What features does Oracle NetSuite provide?
Oracle NetSuite provides automated workflows, customizable dashboards, and real-time insights into operations to facilitate superior decision-making and enhanced efficiency.
Who is SAP Business One designed for?
SAP Business One is designed specifically for small and medium enterprises (SMEs).
What key functions does SAP Business One integrate?
SAP Business One integrates essential functions such as finance, sales, and inventory management.
What advantages does SAP Business One offer to SMEs?
SAP Business One offers a cost-effective solution with an intuitive interface, powerful reporting capabilities, real-time data access, and customizable workflows, supporting growth and operational efficiency.
