Why Choose a Software Development Outsource Company for SaaS?
September 1, 2025
Alex Shubin | Founder & CEO at SDA

Overview
Selecting a software development outsourcing company for Software as a Service (SaaS) is a strategic move that offers significant advantages. Not only does it enhance cost efficiency, but it also provides access to specialized talent, accelerates time-to-market, and enables scalability—all while allowing organizations to concentrate on their core business functions. In fact, outsourcing can lead to:
- Labor cost savings of up to 70%
- Improved project speed by 40%
- Leveraged global expertise
These factors ultimately bolster operational efficiency and competitive edge in the marketplace. Organizations seeking to optimize their development processes should consider the transformative potential of outsourcing.
Introduction
Outsourcing software development for Software as a Service (SaaS) has emerged as a strategic solution for businesses seeking to enhance efficiency and drive innovation. By leveraging external expertise, organizations can significantly reduce costs while gaining access to specialized skills that may be absent in-house. However, partnering with a software development outsource company invites critical considerations regarding quality, communication, and cultural alignment.
What are the essential factors to evaluate when selecting the right partner?
How can businesses adeptly navigate the potential challenges of outsourcing to ensure successful SaaS development?
These questions are paramount for organizations poised to thrive in a competitive landscape.
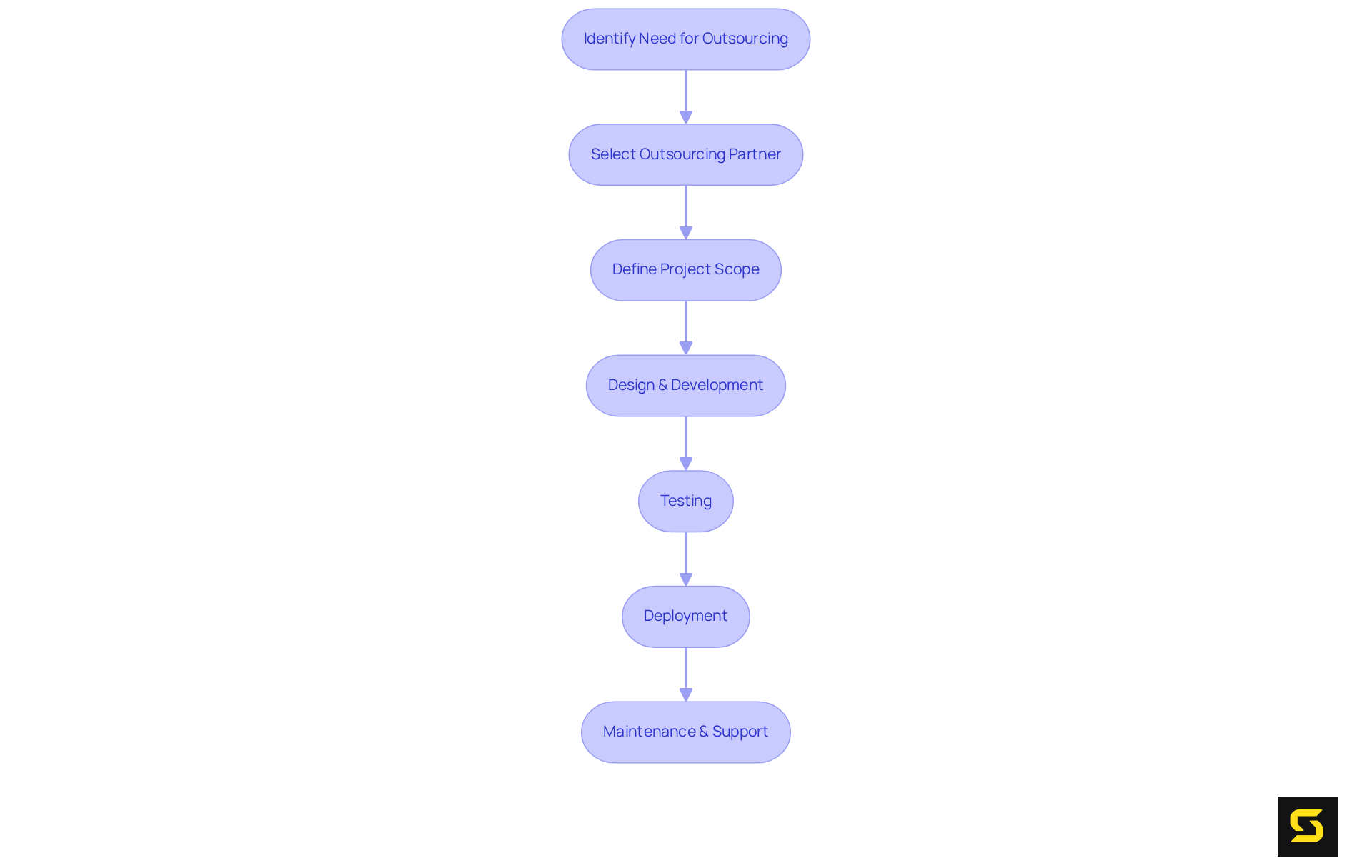
Define Software Development Outsourcing for SaaS Products
Software development outsource company for SaaS products is a strategic practice that involves hiring external teams or firms to oversee various facets of software development, such as design, coding, testing, and maintenance. This approach empowers businesses to tap into that may not be available internally.
In the realm of SaaS, subcontracting can cover everything from developing the core application to managing customer support and infrastructure. By 10 Benefits of Outsourcing Software Development for SaaS Owners with a software development outsource company, organizations can 10 Benefits of Dedicated Software Development for SaaS Success while ensuring that their software products are developed efficiently and effectively—often at a lower cost than maintaining an internal team.
A McKinsey report highlights that delegating software creation can reduce time-to-market for new products by 25%. Additionally, organizations opting for IT outsourcing report an average annual savings of $77,688, underscoring the financial benefits compared to in-house services.
However, it is essential to select a partner, such as a software development outsource company, with a proven track record in quality software development to address challenges associated with maintaining high standards.

Explore the Advantages of Outsourcing for SaaS Development
A software development outsource company can provide a wealth of advantages through outsourcing SaaS development, significantly elevating a company's 10 Benefits of Progressive Web App Development Services for SaaS Owners.
- Cost Efficiency: By outsourcing, organizations can drastically 10 Benefits of a Dedicated Development Team for SaaS Success associated with recruiting, training, and maintaining an internal team. This is particularly beneficial for startups and small businesses operating on constrained budgets, as they can achieve savings of up to 70% in labor costs by tapping into offshore talent. Notably, 48% of HR leaders identify cost savings as the primary motivation for outsourcing, underscoring the financial advantages.
- Access to Specialized Talent: Delegating tasks allows organizations to access a global talent pool, acquiring expertise from specialists with unique skills and extensive experience in SaaS development that may not be readily available locally. This access is crucial for businesses aiming to implement advanced technologies and innovative solutions, as 74% of organizations depend on software development outsource companies for hard-to-find skills such as AI engineering.
- Quicker Time-to-Market: Research indicates that outsourcing can reduce time-to-market by as much as 40%, enabling businesses to launch new features and products more swiftly. For example, projects supported by outsourced teams can progress approximately 30% faster than those developed solely in-house, providing a substantial competitive advantage in rapidly evolving markets.
- Scalability: Outsourcing offers the flexibility to adjust resources according to project demands, allowing firms to scale operations up or down as needed. This adaptability is essential for responding to changing market conditions without the burden of long-term commitments. Case studies demonstrate that outsourcing empowers organizations to swiftly add or release resources as necessary, thereby 10 Benefits of Custom Mobile App Development for Your Business.
- Focus on Core Business Functions: By entrusting development tasks to external teams, organizations can concentrate on their core business strategies and innovation. This strategic shift not only boosts overall productivity but also enables internal teams to , rather than becoming mired in technical tasks. A software development outsource company facilitates more effective resource allocation towards strategic initiatives through outsourcing.

Address Common Challenges in SaaS Development Through Outsourcing
Outsourcing presents numerous advantages, yet it also poses significant challenges that companies must adeptly navigate. The key challenges in SaaS development include:
- Communication Barriers: Collaborating with remote teams can lead to misunderstandings and misalignment on project objectives. Establishing clear communication channels and scheduling regular check-ins—ideally 1-2 hours of live sync daily—can significantly mitigate these risks. Cultural training is essential to bridge differences in communication styles, as indirect communication can foster assumptions that diverge from project goals. A 2021 Stack Overflow survey revealed that 25% of Western clients struggled to interpret updates from Indian teams due to accents and indirect communication, underscoring the critical need to address these barriers.
- Quality Control: Upholding high-quality standards from an outsourced team can be challenging. Implementing robust quality assurance processes and establishing clear expectations from the outset are crucial steps. Regular are vital to ensure that the final product meets the required standards. A 2023 Upwork survey indicated that 68% of clients experienced inconsistent code quality linked to unclear project briefs, highlighting the importance of clarity in communication.
- Data Security Concerns: Sharing sensitive information with external associates introduces significant security risks. It is imperative to select 10 Benefits of Software Outsource for SaaS Product Owners with robust security protocols and adherence to applicable regulations, such as HIPAA for healthcare applications. Companies must conduct thorough due diligence to ensure their collaborators prioritize data security.
- Cultural Differences: Variations in work culture can impact collaboration and productivity. Companies should seek partners whose work ethic and values closely align with their own. Understanding these cultural nuances can foster a more cohesive working relationship, thereby reducing the likelihood of miscommunication. As highlighted by Sam Carey, a 2023 Gartner report attributes 45% of external service failures to poor communication, emphasizing the necessity for cultural awareness.
- Vendor Lock-in: A strong dependence on a single external service provider can lead to vendor lock-in, complicating transitions to new suppliers if necessary. To mitigate this risk, companies should consider diversifying their external collaboration approach, engaging multiple partners for various aspects of progress. This strategy not only enhances flexibility but also promotes competitive pricing and innovation. A case study of a London fintech startup illustrates this risk, as miscommunication resulted in a costly app rebuild, emphasizing the potential pitfalls of vendor lock-in.
By proactively addressing these challenges, organizations can leverage the expertise of a software development outsource company to 10 Best Companies to Outsource Software for SaaS Success while minimizing potential pitfalls. In summary, clear communication, robust quality control, strong data security measures, cultural understanding, and a diversified external strategy are essential components for successful SaaS development through external collaboration.

Identify Key Criteria for Choosing an Outsourcing Partner
Choosing the right software development outsource company is paramount for the success of SaaS development. To ensure optimal results, consider the following key criteria:
- Technical Expertise: Evaluate the partner's technical capabilities and experience in SaaS development. A collaborator with a proven track record in successful projects can significantly elevate the quality of your product. Companies that engage a software development outsource company with specialized expertise frequently report accelerated time-to-market and improved product quality. Notably, a recent study indicates that partnering with a software development outsource company for SaaS development can lead to cost savings of up to 60-70%, highlighting the financial advantages of collaborating with skilled teams.
- Cultural Fit: A strong cultural alignment between your organization and the outsourcing partner promotes enhanced collaboration and communication. When both parties share similar values and work ethics, it fosters teamwork and improves project outcomes, resulting in a more cohesive development process. Successful partnerships often arise from a mutual understanding of goals and methodologies, as evidenced by case studies demonstrating the critical role of cultural fit in project success.
- Portfolio and References: It is essential to examine the 10 Benefits of Enterprise Mobile App Development for SaaS Owners from previous clients. This evaluation helps assess their reliability and the . A survey reveals that nearly two-thirds (66%) of U.S. businesses engage a software development outsource company for at least one department, underscoring the importance of thorough vetting to ensure the selected partner has a history of delivering results aligned with your project objectives.
- Scalability: The 10 Best Online Business Ideas for SaaS Product Owners in 2025 is vital. An effective external partner should demonstrate adaptability in adjusting team size and skill sets to meet evolving demands. This flexibility is crucial for managing complex projects that may necessitate additional resources as they advance. Organizations that leverage external resources can modulate development efforts in response to project needs, ensuring efficient resource management.
- Communication Skills: 5 Steps to Launch Your Software as a Service Startup. Ensure that the partner has established effective communication channels to facilitate smooth interactions throughout the project. Regular updates and transparent discussions can help mitigate misunderstandings and keep the project on track. However, it is crucial to recognize that communication barriers can present challenges in outsourcing, potentially leading to delays and quality issues if not proactively addressed.

Conclusion
Outsourcing software development for SaaS products stands out as a strategic solution, empowering organizations to leverage external expertise while concentrating on core business functions. By collaborating with specialized teams, businesses can streamline development processes, reduce costs, and elevate the quality of their software solutions. This decision transcends mere task delegation; it signifies a pivotal shift towards harnessing global talent and resources to foster innovation and efficiency.
The article elucidates several compelling advantages of outsourcing, including:
- Cost efficiency
- Access to specialized talent
- Expedited time-to-market
- Enhanced scalability
It also addresses prevalent challenges organizations encounter, such as:
- Communication barriers
- Quality control
- Data security concerns
- Cultural differences
- Vendor lock-in
By proactively managing these challenges through clear communication, robust quality assurance, and a diversified partnership approach, companies can fully capitalize on the benefits of outsourcing.
Ultimately, the decision to partner with a software development outsourcing company can profoundly influence a SaaS project's success. Organizations must meticulously assess potential partners based on:
- Technical expertise
- Cultural fit
- Portfolio
- Scalability
- Communication skills
Embracing outsourcing not only cultivates innovation and growth but also positions businesses to excel in competitive markets. Companies are urged to consider these critical factors and take decisive steps towards strategic outsourcing, unlocking their full potential in SaaS development.
FAQ
What is software development outsourcing for SaaS products?
Software development outsourcing for SaaS products involves hiring external teams or firms to manage various aspects of software development, including design, coding, testing, and maintenance.
What are the benefits of outsourcing software development for SaaS?
Outsourcing allows businesses to access specialized skills and resources, focus on their core competencies, and often achieve cost savings compared to maintaining an internal team. It can also reduce time-to-market for new products by 25% and provide average annual savings of $77,688.
What aspects of SaaS development can be outsourced?
Outsourcing can cover everything from developing the core application to managing customer support and infrastructure.
Why is it important to choose the right outsourcing partner?
Selecting a partner with a proven track record in quality software development is crucial to address challenges related to maintaining high standards in the software development process.
How does outsourcing impact the overall efficiency of software development?
By outsourcing, organizations can ensure that their software products are developed efficiently and effectively, allowing them to allocate resources to other critical areas of their business.
