10 Benefits of Custom Mobile App Development for Your Business
August 26, 2025
Alex Shubin | Founder & CEO at SDA

Overview
Custom mobile app development offers significant advantages for businesses, including:
- Enhanced user experience
- Improved security
- A stronger competitive edge
Tailored applications are designed to meet specific organizational needs, fostering customer loyalty through personalization and adapting to evolving market demands. These factors collectively drive growth and success, making custom mobile app development an essential strategy for businesses aiming to thrive in today's dynamic landscape.
Introduction
The rapid evolution of technology has fundamentally transformed the way businesses engage with their customers, positioning mobile applications as an essential element of contemporary commerce. Custom mobile app development presents an unparalleled opportunity for organizations to craft bespoke solutions that not only address specific operational requirements but also significantly boost user engagement and satisfaction. As the market is poised to reach unprecedented heights, the pressing question arises: how can businesses strategically leverage these custom solutions to differentiate themselves in an increasingly competitive landscape?
SDA: Tailored Custom Mobile App Development Solutions
SDA specializes in custom mobile app development that is meticulously tailored to meet the unique requirements of various industries. By leveraging advanced technologies and a user-centric design approach, SDA ensures that each app not only meets functional needs but also significantly enhances user experience. Their dedicated development teams collaborate closely with clients to fully comprehend their goals, leading to innovative solutions that promote growth and drive success.
The importance of 10 Benefits of Custom Software for SaaS Product Owners, especially as commerce volume is projected to exceed $4 trillion by 2025. Custom mobile app development provides businesses with a 10 Benefits of Dedicated Software Development for SaaS Success by offering personalized features that off-the-shelf solutions often lack. This level of customization is essential, as over 60% of consumers prefer applications for their purchases, indicating a definitive shift towards that underscore the necessity for tailored solutions.
Successful projects by software development firms exemplify the transformative impact of bespoke applications. For instance, food delivery applications like Swiggy and Zomato have revolutionized the food industry landscape, showcasing how customized solutions can enhance user satisfaction and loyalty through direct communication features such as push notifications and personalized content.
As the application landscape evolves, staying ahead of trends—such as AI integration and cross-platform compatibility—will be vital for businesses striving to excel in a competitive market. Notably, by 2025, it is anticipated that 70% of new software solutions will be developed using low-code or no-code technologies, often incorporating AI, which will further shape the future of software development. Additionally, bespoke applications can bolster security protocols tailored for specific organizational needs, safeguarding sensitive customer data and enhancing confidence among users.

Enhanced Security: Protect Your Business Data with Custom Apps
Bespoke software solutions deliver enhanced security capabilities tailored specifically to the unique needs of an organization. Unlike off-the-shelf alternatives, custom mobile app development allows for the integration of advanced security protocols, including:
- Encryption
- Secure authentication
- Regular updates
to safeguard sensitive data. This level of personalization not only 10 Benefits of Fintech Custom Software Development for SaaS Owners against emerging cyber threats but also cultivates trust with their clientele. By choosing bespoke solutions, organizations can ensure their data remains protected, reinforcing their 10 Benefits of Hiring iPhone App Developers for Your SaaS.

Scalability: Grow Your Business with Custom Mobile Applications
Custom mobile app development is fundamentally designed for scalability, empowering businesses to 10 Benefits of Nearshore Application Development for SaaS Success as they evolve. This inherent adaptability facilitates the inclusion of new features, accommodates increased traffic, and ensures seamless integration with other systems.
For instance, the Bumrungrad International Hospital app exemplifies how scalability can enhance engagement and operational efficiency. Companies that leverage custom apps can swiftly respond to 10 Benefits of Outsourcing Software Development Services for SaaS and user feedback, thereby maintaining a competitive edge.
Data indicates that organizations focusing on custom mobile app development are poised for substantial growth, with forecasts suggesting the global app market may reach $756 billion by 2027, reflecting a Compound Annual Growth Rate (CAGR) of 8.58% from 2022 to 2027.
Furthermore, organizations that adopt scalable solutions can enhance operational efficiency, streamline processes, and ultimately drive revenue growth through innovative features tailored to their specific needs. This flexibility not only addresses current challenges but also , solidifying their position in an increasingly digital landscape.

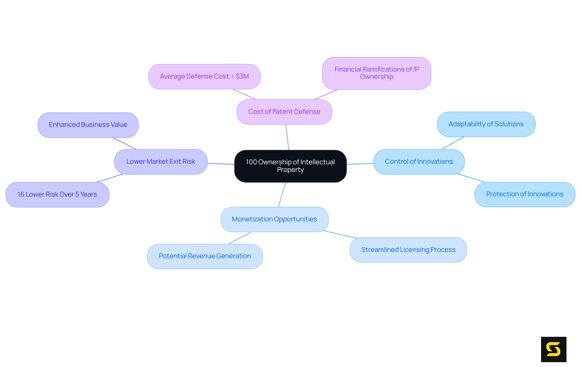
100% Ownership of Intellectual Property: Control Your Innovations
Investing in custom mobile app development grants companies total ownership of their intellectual property (IP), which is a 10 Benefits of Nearshore Software Development for Your SaaS Projects. This control not only empowers organizations to but also allows them to 4 Key Steps for Customized Mobile App Development Success, effectively leveraging their unique offerings to distinguish themselves in the market.
Furthermore, possessing the IP streamlines the licensing process and opens avenues for monetization, enabling enterprises to maximize their returns on investment. Statistics indicate that companies with strong IP portfolios face a 16% lower risk of market exit over five years compared to those lacking such assets, highlighting the strategic importance of IP ownership.
Additionally, the average cost to defend a patent lawsuit surpasses $3 million, underscoring the financial ramifications of not owning IP. By retaining complete rights to their software, organizations enhance their operational capabilities and position themselves for enduring growth and innovation through custom mobile app development.

Flexible Solutions: Customize Features to Fit Your Business Needs
Custom mobile app development provides exceptional adaptability, allowing organizations to tailor features to their unique requirements. By integrating specialized functionalities, modifying user interfaces, and implementing targeted workflows, custom mobile app development can create applications that are precisely crafted to align with organizational operations. This adaptability not only enhances operational efficiency but also ensures that the app evolves with changing organizational needs.
Indeed, custom mobile app development can streamline and optimize business processes, leading to increased productivity and efficiency. Companies utilizing 10 Benefits of Progressive Web App Development Services for SaaS Owners have reported significant improvements in user engagement and accessibility—key factors in maintaining a 10 Benefits of a Dedicated Development Team for SaaS Success.
As the market for custom mobile app development is projected to expand from $94.4 billion in 2024 to $399.8 billion by 2032, the trend toward 10 Benefits of Software Outsource for SaaS Product Owners. In 2025, custom mobile app development will not simply be advantageous; it will be essential for organizations aiming to thrive in a digital-first landscape.
To effectively , organizations must focus on understanding their specific operational challenges and client needs, ensuring that the final product not only meets but exceeds expectations.

Competitive Advantage: Stand Out with Custom Mobile Apps
Custom mobile app development enables companies to stand out in a saturated marketplace by delivering unique features and functionalities unattainable through off-the-shelf solutions. By directly addressing customer pain points, custom mobile app development of these 10 Essential Features of Medical Software for Healthcare Providers significantly boosts engagement, cultivating a more loyal customer base.
Statistics reveal that businesses leveraging custom mobile app development enjoy retention rates as much as 80% higher, highlighting the critical role of 9 Benefits of IT Outsourcing for SaaS Product Owners in nurturing loyalty. Furthermore, custom mobile app development bolsters brand awareness by aligning closely with a company's identity and values, making them more memorable to consumers.
For instance, organizations that integrate innovative elements such as AI-powered chatbots or augmented reality into their applications not only enhance 10 Essential Features for Successful Fitness App Development but also forge a distinctive brand identity. This differentiation is vital for while retaining existing ones, ultimately propelling growth and success in a competitive landscape.
Additionally, applications that receive updates every 14-21 days demonstrate a 33% improvement in retention, underscoring the importance of regular updates in maintaining engagement.

Improved User Experience: Enhance Customer Satisfaction with Custom Apps
Understanding DevOps Consulting: Definition, Context, and Key Traits focuses on meticulously crafting applications with the end-user in mind, ensuring a seamless and intuitive experience. By actively integrating feedback from individuals and conducting comprehensive usability testing, businesses can create applications that not only meet but exceed 9 Custom Web Application Development Services for SaaS Success. This user-centric approach enhances , fosters repeat usage, and generates positive word-of-mouth referrals.
For instance, Uber revolutionized the transportation industry with its user-friendly app, significantly enhancing convenience and efficiency, which leads to increased engagement and loyalty. Similarly, Spotify is renowned for its intuitive interface and personalized music recommendations, solidifying its status as a leading music streaming platform.
Statistics reveal that a well-crafted interface can boost conversion rates by up to 200%, while a robust UX strategy can elevate them by as much as 400%. Furthermore, 88% of individuals will not revisit a website after a negative experience, underscoring the critical importance of the user experience provided. Consistent feedback collection from clients is essential; organizations that effectively gather insights are 1.9 times more likely to report enhanced customer satisfaction.
Ultimately, investing in custom mobile app development that prioritizes user experience is not just beneficial but crucial for fostering Why Choose a Software Development Outsource Company for SaaS? and sustaining a competitive advantage in today’s digital environment.

Cost-Effectiveness: Save Money with Custom Mobile App Development
Investing in custom mobile app development may initially appear more costly than opting for off-the-shelf solutions; however, the long-term savings can be significant. Custom mobile app development eliminates ongoing licensing fees and the 10 Best Companies to Outsource Software for SaaS Success often associated with Custom Mobile App Development Company vs. Off-the-Shelf Solutions.
Businesses opting for custom mobile app development frequently realize a higher return on investment (ROI) due to enhanced operational efficiency and improved customer engagement. For example, the average cost to develop an app that is ready to generate traction and convert users into loyal customers is approximately $80,000. This can lead to when compared to the cumulative expenses of off-the-shelf solutions.
Furthermore, custom mobile app development can adapt to evolving organizational needs without incurring additional costs, making it a cost-effective choice for entities pursuing sustainable growth. By prioritizing a Why Choose an AI Chatbot Development Company for SaaS Success, organizations not only save money in the long run but also position themselves for greater success in a competitive market.

Seamless Integration: Connect Custom Apps with Your Existing Systems
Tailored applications created through custom mobile app development are meticulously designed to integrate seamlessly with 10 Essential DevOps Development Services for SaaS Success, including CRM, ERP, and various software solutions. This integration is essential for facilitating smooth data exchange, significantly enhancing operational efficiency. By minimizing manual data entry and reducing errors, businesses can 10 Essential MVP Software Development Services for SaaS Success and boost overall productivity.
For instance, companies that have embraced integrated communication solutions report a remarkable 30% increase in operational efficiency, demonstrating the tangible benefits of such systems. Moreover, the global integration market was valued at USD 14.5 billion in 2024, underscoring the increasing significance of integration in the industry.
The latest integration technologies, such as API management tools and middleware platforms, enable across diverse IT environments, ensuring that all systems operate cohesively. As portable technology continues to serve as the centerpiece of digital convergence, organizations that prioritize custom mobile app development for seamless app integration will not only enhance their operational workflows but also gain a competitive advantage in their respective markets.
Additionally, the growing acceptance of AI, IoT, and machine learning tools is driving the demand for real-time integrations, further emphasizing the necessity of effective app integration strategies.

Personalization: Tailor Your Mobile App to Meet Customer Needs
9 ERP Software Development Services for SaaS Product Owners empowers businesses to integrate tailored features that align with specific individual preferences and behaviors. By leveraging client data and feedback, companies can Why Custom CRM Solutions Drive SaaS Success and Growth that resonate profoundly with their audience. This strategic approach not only enhances satisfaction but also cultivates loyalty, prompting individuals to engage with the app more frequently.
Notably, 76% of consumers are more inclined to purchase from brands that personalize their offerings, while 89% of U.S. marketers assert that personalization in mobile applications leads to increased revenue. This underscores the significant impact of customized experiences on customer loyalty.
To effectively implement , companies must prioritize Understanding Healthcare Software Development: Key Insights for SaaS Owners, employing data analytics to inform design choices, and continuously refining their strategies based on client interactions. Moreover, addressing challenges such as data privacy concerns is paramount. By securing consumer consent and ensuring data transparency, businesses can forge a compelling app experience that keeps users returning.

Conclusion
Custom mobile app development represents a transformative opportunity for businesses, empowering them to create tailored solutions that address specific operational needs and elevate user engagement. By emphasizing customization, organizations can enhance their customer experience and secure a competitive edge in an increasingly digital marketplace.
Throughout this article, we have explored several key benefits of custom mobile app development. These advantages include:
- Enhanced security through personalized protocols
- Scalability to adapt to evolving business requirements
- Complete ownership of intellectual property
- Seamless integration with existing systems
Furthermore, custom apps promote personalization, enabling businesses to cater to individual customer preferences, ultimately resulting in higher satisfaction and loyalty.
The importance of investing in custom mobile applications cannot be overstated. As the market for these solutions continues to expand, it is essential for businesses to adopt tailored strategies that not only tackle current challenges but also prepare them for future advancements. By leveraging the unique advantages of custom mobile app development, organizations can drive growth, enhance operational efficiency, and cultivate lasting relationships with their customers. This makes it a crucial investment for success in the years ahead.
FAQ
What is the main focus of SDA in mobile app development?
SDA specializes in custom mobile app development tailored to meet the unique requirements of various industries, ensuring that each app enhances user experience and meets functional needs.
Why is customized mobile app development important for businesses?
Customized mobile app development provides businesses with a competitive edge by offering personalized features that off-the-shelf solutions lack, which is crucial as over 60% of consumers prefer using applications for their purchases.
Can you provide examples of successful custom mobile applications?
Successful custom mobile applications include food delivery apps like Swiggy and Zomato, which have transformed the food industry by enhancing user satisfaction and loyalty through features like push notifications and personalized content.
What trends should businesses be aware of in mobile app development?
Businesses should stay ahead of trends such as AI integration and cross-platform compatibility, as well as the anticipated shift towards low-code or no-code technologies, which are expected to dominate new software solutions by 2025.
How do custom apps enhance security for businesses?
Custom mobile app development allows for the integration of advanced security protocols tailored to an organization's needs, including encryption, secure authentication, and regular updates, which help protect sensitive data and build trust with clients.
How does custom mobile app development support business scalability?
Custom mobile app development is designed for scalability, allowing businesses to expand functionalities, accommodate increased traffic, and integrate seamlessly with other systems, thereby enhancing engagement and operational efficiency.
What is the projected growth of the global app market?
The global app market is projected to reach $756 billion by 2027, with a Compound Annual Growth Rate (CAGR) of 8.58% from 2022 to 2027, indicating substantial growth opportunities for organizations focusing on custom mobile app development.
What benefits do organizations gain from adopting scalable custom applications?
Organizations that adopt scalable custom applications can enhance operational efficiency, streamline processes, and drive revenue growth through innovative features tailored to their specific needs, preparing them for future advancements in a digital landscape.
