4 Key Steps for Customized Mobile App Development Success
August 15, 2025
Alex Shubin | Founder & CEO at SDA

Overview
To achieve customized mobile app development success, it is imperative to follow four key steps:
- Defining objectives and user needs
- Strategizing and designing effectively
- Selecting appropriate development methods and technologies
- Implementing rigorous testing and quality assurance
Understanding user requirements is crucial, as it lays the foundation for effective design practices. Choosing suitable development approaches ensures that the application is built on a robust framework, while comprehensive testing guarantees quality. Each of these steps is vital for creating a successful mobile application that meets user expectations and stands out in the market.
Introduction
Creating a successful mobile app is no small feat; it necessitates a strategic blend of understanding user needs, effective design, and robust development practices. As the mobile landscape evolves, developers encounter the formidable challenge of not only meeting user expectations but also distinguishing themselves in a saturated market. This article delineates four essential steps that can significantly elevate the prospects of success in customized mobile app development, ranging from defining clear objectives to implementing rigorous testing.
How can developers navigate these complexities to ensure their app not only meets but exceeds user demands?
Define Objectives and User Needs
To initiate the , defining clear objectives and comprehending the audience's needs is paramount. Begin with thorough market research to identify your target audience and their pain points. Employ surveys, interviews, and focus groups to gather insights directly from prospective participants. This information will be instrumental in developing personas that accurately reflect your audience's traits and preferences.
Next, align these client needs with your business objectives. Consider questions such as:
- What problem does the app solve?
- How does it enhance the experience for individuals?
By establishing measurable objectives—such as 10 Benefits of Dedicated Software Development for SaaS Success or boosting customer satisfaction—you can create a roadmap that directs the development process. Document these objectives meticulously and ensure that all 10 Benefits of Outsourcing Software Development for SaaS Owners to prevent scope creep later in the project.

Strategize and Design Effectively
Once objectives are defined, the next crucial step is to strategize and design the app effectively. Begin by creating wireframes and prototypes that outline the app's layout and functionality. This visual representation is instrumental in identifying potential usability issues early in the process, significantly impacting the app's success in 2025. Effective mobile app prototypes have demonstrated that detailed wireframing can lead to enhanced satisfaction and retention rates; for instance, one case study indicated that app participants accessed information on 140 million properties in the USA.
Incorporating feedback from individuals during the design phase is essential for . Employing 10 Benefits of Enterprise Mobile App Development for SaaS Owners fosters creativity and innovation, ensuring that the design is intuitive and adheres to user experience (UX) principles. Accessibility features must also be considered to cater to a broader audience, thereby enhancing engagement.
A 10 Benefits of Fintech Custom Software Development for SaaS Owners not only attracts individuals but also motivates them to engage with the content, ultimately propelling its success. By prioritizing these elements, developers can create applications that resonate with users and stand out in a competitive market. As observed by industry specialists, the integration of user input and iterative design methods can significantly enhance the overall efficiency of applications.

Select Appropriate Development Methods and Technologies
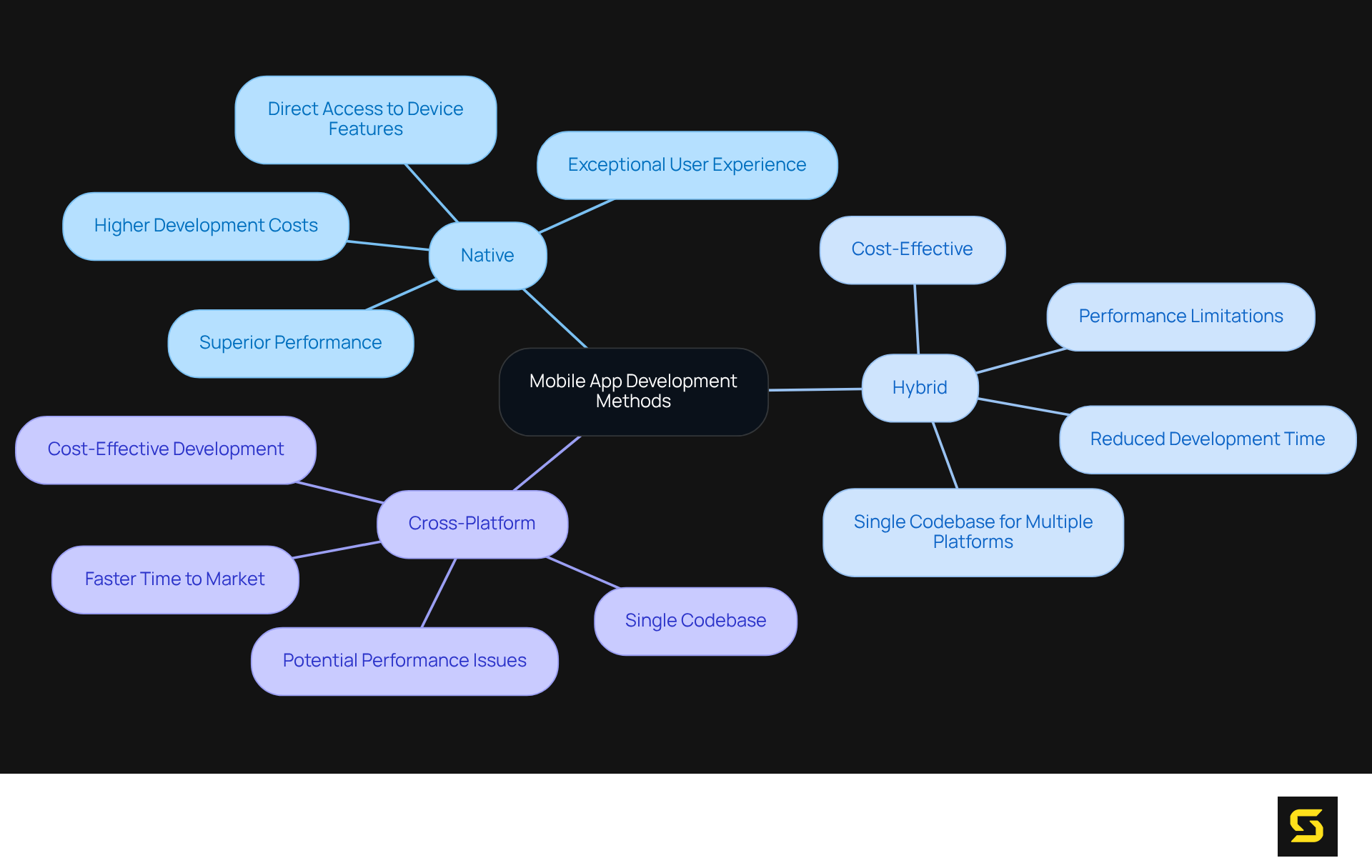
Selecting the appropriate creation techniques and technologies is essential for the triumph of your customized mobile app development. Begin by assessing various development methods—native, hybrid, or cross-platform—in the context of customized mobile app development tailored to your app's specific requirements and target audience.
- Native applications are renowned for delivering superior performance and an exceptional user experience.
- In contrast, hybrid applications can significantly reduce development time and costs.
- Notably, cross-platform development allows a single codebase to serve multiple platforms, leading to substantial time savings.
Consider the technology stack that aligns best with your project. For example, if your app necessitates real-time features, technologies such as WebSockets or Firebase may prove advantageous. Furthermore, it is crucial that your team possesses proficiency in the chosen technologies to circumvent delays and quality issues. Remarkably, only about are adept in languages for native app development, such as Swift and Kotlin, which can complicate the search for skilled developers.
Moreover, as Vinod Saratchandran emphasized, stakeholders must evaluate the long-term strategic potential of their selected application development methodologies. Referencing the case study on hybrid applications illustrates how they merge native libraries with web technologies, striking a balance between performance and flexibility. By making informed decisions regarding creation techniques and technology stacks, you can optimize the development process for customized mobile app development and construct a robust, scalable application that meets expectations.

Implement Rigorous Testing and Quality Assurance
Implementing rigorous testing and quality assurance is an indispensable step in mobile app development. Start with unit testing to confirm that individual components function as intended. Next, conduct integration testing to ensure that various parts of the app collaborate seamlessly.
End-user acceptance testing (UAT) is equally crucial; involve actual users to evaluate the app in a controlled environment. Collect their feedback and make necessary adjustments prior to the official launch. Furthermore, consider leveraging automated testing tools to streamline the process and enhance coverage. By prioritizing quality assurance in your customized mobile app development, you can deliver a dependable app that not only meets user expectations but also distinguishes itself in a competitive market.

Conclusion
Establishing a successful customized mobile app development journey is fundamentally rooted in a strategic approach that encompasses clear objectives, effective design, appropriate technology selection, and rigorous testing. By prioritizing these four pivotal steps, developers are empowered to create applications that not only meet user needs but also distinguish themselves in a competitive landscape.
Understanding user needs through thorough research and aligning them with business goals is paramount. Thoughtful design and user feedback play a critical role in crafting intuitive interfaces. Moreover, selecting the right development methods and technologies is essential for optimizing performance, while comprehensive testing guarantees a high-quality final product that resonates with users.
Ultimately, the success of a mobile app hinges on its capacity to deliver value and a seamless experience to its users. By adhering to these best practices in mobile app development, stakeholders can significantly enhance user satisfaction and drive engagement and retention. Embracing these principles will undoubtedly pave the way for innovative applications that genuinely cater to the evolving demands of users in the digital age.
FAQ
Why is it important to define objectives and user needs in mobile app development?
Defining clear objectives and understanding user needs is crucial as it guides the development process and ensures the app effectively addresses the target audience's pain points.
How can I identify my target audience and their needs?
You can identify your target audience and their needs through thorough market research, including surveys, interviews, and focus groups to gather direct insights from prospective users.
What is the purpose of creating personas in app development?
Creating personas helps in accurately reflecting the traits and preferences of your audience, which aids in designing an app that meets their specific needs.
What questions should I consider when aligning client needs with business objectives?
Consider questions such as: What problem does the app solve? How does it enhance the experience for individuals?
How can I ensure that my app development process stays on track?
Establish measurable objectives, such as increasing engagement or boosting customer satisfaction, and document them meticulously. Ensure all stakeholders are aligned to prevent scope creep later in the project.
