Custom Mobile App Development Company vs. Off-the-Shelf Solutions
August 21, 2025
Alex Shubin | Founder & CEO at SDA

Overview
This article provides a compelling comparison between custom mobile app development companies and off-the-shelf solutions.
- Custom development distinctly offers tailored functionality and seamless integration, catering specifically to unique business needs.
- In contrast, off-the-shelf options are appealing for their cost-effectiveness and rapid deployment.
By outlining the advantages and disadvantages of each approach, it becomes clear that the decision hinges on an organization’s specific requirements, budget constraints, and long-term strategic vision.
Ultimately, understanding these distinctions empowers businesses to make informed choices that align with their goals.
Introduction
In the dynamic realm of mobile app development, organizations encounter a crucial decision: should they invest in a custom solution meticulously tailored to their specific needs, or should they opt for off-the-shelf applications that promise swift deployment and reduced costs? Each avenue presents unique advantages and challenges, compelling businesses to carefully assess their distinct requirements against budget limitations and time-to-market pressures. As companies navigate this significant choice, the pressing question emerges: which option genuinely aligns with their long-term objectives and possesses the flexibility to adapt to the continuously evolving market landscape?
Understanding Custom Mobile App Development and Off-the-Shelf Solutions
A custom mobile app development company engages in a strategic process that involves creating 10 Benefits of Custom Software for SaaS Product Owners specifically designed to meet the unique needs of an organization or user. This approach offers 10 Benefits of Dedicated Software Development for SaaS Success, including:
- Enhanced flexibility
- Scalability
- Seamless integration with existing systems
Such attributes make it particularly suitable for organizations with specific requirements or those seeking to establish a distinctive presence in the market. Conversely, 10 Benefits of Custom Mobile App Development for Your Business are pre-built programs that can be acquired and implemented swiftly. While these solutions are generally more cost-effective and quicker to deploy, they often fall short in terms of customization and specific features that some businesses demand. Understanding these differences is crucial for organizations as they evaluate their options for mobile app creation. By choosing a custom mobile app development company, businesses can position themselves to not only meet their current needs but also adapt to future challenges.

Advantages and Disadvantages of Custom Mobile App Development
A custom mobile app development company presents numerous advantages that are essential for businesses aiming to excel in today's competitive landscape. Tailored functionality, enhanced user experience, and seamless integration with existing systems are just a few benefits that stand out. By collaborating with a custom mobile app development company to develop unique features specifically designed for their target audience, businesses can significantly boost user satisfaction and engagement.
However, it is crucial to acknowledge the potential drawbacks of 9 Benefits of Enterprise Mobile Application Development for SaaS Owners. This approach can often be more time-consuming and costly compared to Custom Mobile App Development Company vs. Off-the-Shelf Solutions, requiring a substantial investment of both time and resources. Moreover, the 10 Benefits of Outsourcing Software Development for SaaS Owners and necessary enhancements can escalate overall costs. Therefore, organizations must carefully evaluate their long-term needs and objectives before committing to a customized solution. In doing so, they can ensure that their investment aligns with their strategic goals.

Pros and Cons of Off-the-Shelf Mobile App Solutions
10 Benefits of Progressive Web App Development Services for SaaS Owners present a compelling opportunity for businesses, offering significant benefits such as:
- Reduced initial expenses
- Expedited implementation periods
- Established support structures
These solutions are meticulously designed to meet the needs of a broad audience, making them ideal for enterprises eager to enter the market swiftly and cost-effectively. However, it is essential to recognize the potential drawbacks of Develop App Cost: Key Factors and Strategies for SaaS Success. Often, they may lack the specific features or Why Choose a Software Development Outsource Company for SaaS?, resulting in critical gaps in functionality. Additionally, reliance on a third-party vendor for updates and support can pose challenges, particularly if the vendor fails to adapt to evolving organizational needs. Therefore, while ready-made apps can be advantageous, it is crucial for businesses to carefully evaluate their unique requirements before committing to such solutions.

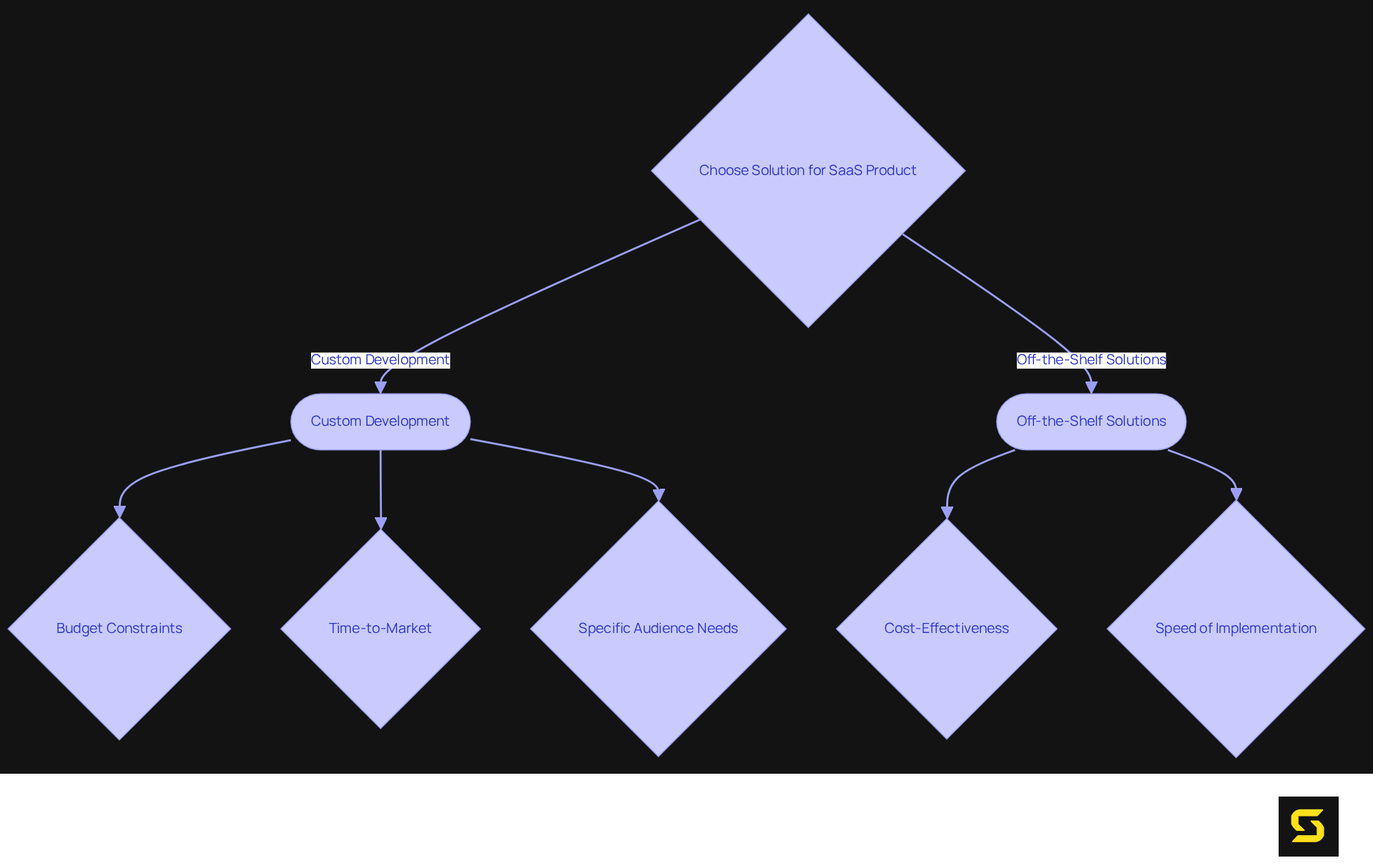
Choosing the Right Solution for Your SaaS Product: Custom vs. Off-the-Shelf
When selecting between tailored mobile app creation and 10 Benefits of Software Outsource for SaaS Product Owners for a SaaS product, companies must consider several critical factors.
- Budget constraints
- Time-to-market requirements
- 9 Benefits of IT Outsourcing for SaaS Product Owners
Organizations with unique requirements or those striving for a competitive edge will often find that investing in a custom mobile app development company is a worthwhile endeavor. On the other hand, businesses seeking a swift and cost-effective solution may benefit from off-the-shelf alternatives.
Ultimately, this decision should align with the organization's long-term strategy and operational goals, ensuring that the chosen solution effectively supports their vision for growth and innovation.

Conclusion
The decision between custom mobile app development and off-the-shelf solutions stands as a crucial juncture for organizations aiming to elevate their digital presence. Custom development provides tailored applications that specifically address unique business needs, offering flexibility and scalability that off-the-shelf solutions frequently lack. In contrast, ready-made applications serve as a cost-effective and rapid alternative, yet they may fall short in delivering the customization and features that certain businesses demand.
This discussion has meticulously outlined the advantages and disadvantages of both approaches. Custom mobile apps enhance user experiences and facilitate seamless integration, albeit requiring a more significant investment of time and resources. Conversely, off-the-shelf solutions attract attention due to their lower initial costs and quicker deployment, but they often fail to meet the specific needs of organizations. Ultimately, the decision rests on critical factors such as budget, time constraints, and the distinct requirements of the target audience.
In the rapidly evolving digital landscape, organizations must judiciously evaluate their options and align their choices with long-term strategic objectives. Whether selecting a custom solution or an off-the-shelf application, it is imperative to ensure that the chosen path fosters growth and innovation. Engaging in a comprehensive evaluation and understanding the implications of each option will empower businesses to make informed decisions that propel their success in a competitive market.
FAQ
What is custom mobile app development?
Custom mobile app development involves creating tailored applications specifically designed to meet the unique needs of an organization or user.
What are the advantages of custom mobile app development?
The advantages include enhanced flexibility, scalability, and seamless integration with existing systems.
Who should consider custom mobile app development?
Organizations with specific requirements or those seeking to establish a distinctive presence in the market should consider custom mobile app development.
What are off-the-shelf mobile app solutions?
Off-the-shelf mobile app solutions are pre-built programs that can be acquired and implemented quickly.
What are the benefits of off-the-shelf mobile app solutions?
These solutions are generally more cost-effective and quicker to deploy compared to custom apps.
What are the limitations of off-the-shelf mobile app solutions?
Off-the-shelf solutions often lack the customization and specific features that some businesses require.
Why is it important to understand the differences between custom and off-the-shelf solutions?
Understanding these differences is crucial for organizations as they evaluate their options for mobile app creation to ensure they meet their current needs and can adapt to future challenges.
