10 Benefits of Progressive Web App Development Services for SaaS Owners
September 26, 2025
Alex Shubin | Founder & CEO at SDA

Overview
The article highlights the significant advantages of progressive web app (PWA) development services specifically tailored for SaaS owners. It underscores enhancements in user experience, cost-effectiveness, and operational efficiency. By incorporating features such as:
- Offline functionality
- Accelerated loading times
- Responsive design
PWAs not only enhance customer retention and satisfaction but also drive business growth and maximize return on investment. The integration of these elements positions PWAs as a critical investment for SaaS businesses aiming to thrive in a competitive landscape.
Introduction
The rise of digital technology has fundamentally transformed business operations, with progressive web apps (PWAs) emerging as a revolutionary solution for SaaS owners. These innovative applications seamlessly integrate the best features of web and mobile platforms, delivering enhanced user experiences, increased accessibility, and substantial cost savings. Yet, amidst this array of benefits, the pressing question remains: how can SaaS providers leverage PWAs not merely to survive, but to thrive in an increasingly competitive landscape? By exploring the ten key advantages of progressive web app development services, we uncover the potential for improved customer engagement, retention, and overall business growth.
SDA: Tailored Progressive Web App Development for Business Growth
SDA excels in delivering progressive web app development services that are bespoke and specifically tailored for SaaS owners. By harnessing cutting-edge technologies and a user-centric design philosophy, SDA guarantees that its progressive web app development services are not only operationally robust but also strategically aligned with overarching business objectives. This customized approach empowers businesses to significantly enhance their digital footprint and catalyze growth effectively.
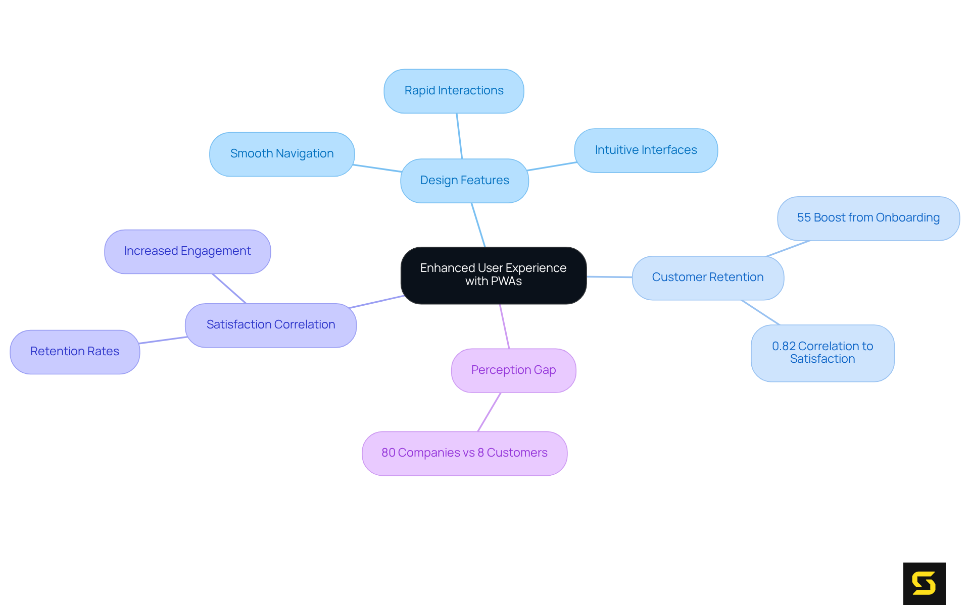
Enhanced User Experience: The Key Benefit of Progressive Web Apps
Progressive web apps (PWAs) are engineered to deliver a seamless experience by harnessing the strengths of both web and mobile applications. Their design features—smooth navigation, intuitive interfaces, and rapid interactions—are pivotal in enhancing user satisfaction.
For SaaS proprietors, this focus on client experience is not merely advantageous; it is essential for retaining customers and cultivating loyalty. Research indicates that effective onboarding can boost early product utilization by 55%. Furthermore, companies that prioritize experience observe a significant correlation between heightened customer satisfaction and repurchase rates, with a remarkable correlation coefficient of 0.82.
Notably, a striking statistic reveals that while 80% of companies believe they provide exceptional customer experiences, only 8% of clients agree, highlighting a critical perception gap that can be addressed through progressive web app development services. Real-world implementations of progressive web app development services have shown substantial improvements in satisfaction levels, with organizations reporting increased engagement and retention rates.
As UX designers assert, 'The experience of the individual is not one aspect of the design—it is the design.' This holistic approach to client experience is vital for software companies aiming to thrive in a competitive landscape, as it directly influences customer retention and long-term success.

Offline Functionality: Ensuring Continuous Access for Users
A prominent feature of progressive web apps is their ability to function offline. This crucial capability allows users to access essential features and content without the need for a constant internet connection. For SaaS owners, this means that users can continue to engage with the application seamlessly thanks to progressive web app development services, resulting in improved retention rates and heightened satisfaction. By leveraging this functionality, businesses can enhance user experiences and foster loyalty through progressive web app development services, ultimately driving success.
Faster Loading Times: Reducing Bounce Rates and Increasing Retention
Progressive web app development services are paramount for speed optimization, ensuring individuals encounter minimal loading times. This efficiency is vital in reducing bounce rates, as users are less inclined to abandon an application that loads quickly. For software as a service (SaaS) providers, this translates to enhanced client retention and improved engagement with their offerings. Research reveals that a mere 1-second delay in page load time can precipitate a 7% decline in conversion rates—a statistic corroborated by numerous sources—underscoring the imperative for SaaS owners to prioritize performance.
Industry leaders underscore the critical role of speed in consumer experience. Google advises that websites should load in under three seconds, with the ideal load time firmly within this benchmark. Surpassing this threshold can significantly escalate bounce rates; studies indicate that a 2-second delay in page load time can inflate bounce rates by 103%, highlighting the necessity for PWAs to uphold optimal performance.
Real-world examples further validate this trend. Walmart discovered that for every 1-second enhancement in page load time, their conversion rates surged by 2%. Likewise, Mobify reported that each 100ms improvement in homepage load time yielded a 1.11% uptick in conversions. These statistics illustrate that faster loading times not only elevate user satisfaction but also yield tangible business benefits.
In the fiercely competitive landscape of software services, where client retention is paramount, enhancing loading speeds with progressive web app development services can be transformative. By ensuring that applications load expeditiously, SaaS owners can utilize progressive web app development services to cultivate a more engaging experience, ultimately driving higher retention rates and bolstering customer loyalty. Consider implementing performance optimization tools like WP Rocket to enhance loading speeds and improve user retention.

Cost-Effectiveness: Maximizing ROI with Progressive Web Apps
Investing in progressive web app development services presents substantial cost advantages over traditional app development. By leveraging a single codebase for both mobile and web applications, progressive web app development services eliminate the necessity for separate development efforts, which can dramatically reduce both initial development and ongoing maintenance costs. This streamlined approach not only enhances efficiency but also empowers SaaS owners to allocate resources more effectively, ultimately maximizing their return on investment (ROI).
Statistics reveal that 67% of mid-size eCommerce companies are exploring or utilizing progressive web applications, acknowledging their potential to improve user engagement without the constraints of app store limitations. This trend signifies a broader shift towards web-based apps, which are preferred for their extensive reach and inclusivity. Noteworthy companies such as Alibaba, Flipkart, and Trivago have reported double-digit increases in conversion rates and session durations after adopting progressive web applications, underscoring the tangible benefits of this technology.
Furthermore, progressive web applications provide quick, offline-capable experiences with minimal data consumption, making them particularly appealing in developing markets where connectivity may be limited. This capability not only enhances user satisfaction but also drives higher engagement rates, resulting in increased revenue.
Financial analysts note that the ROI for companies utilizing progressive web app development services can significantly surpass that of those relying solely on conventional apps. By prioritizing client experience and accessibility, progressive web applications enable service providers to achieve their business goals more efficiently. To maximize ROI, software service providers should integrate progressive web app development services into their digital strategy, taking advantage of their cost-effectiveness and client engagement potential in today’s competitive landscape.

Increased Visibility: How Progressive Web Apps Enhance Discoverability
Progressive web applications (PWAs) are engineered for optimal indexing by search engines, markedly boosting their visibility relative to traditional mobile applications. This heightened visibility is crucial for SaaS owners, as it empowers them to attract a broader audience through organic search traffic.
By implementing effective SEO strategies tailored for PWAs, companies can refine their applications to secure superior rankings in search results, thereby amplifying customer acquisition efforts. Notably, firms that have adopted PWAs report significant improvements in their search rankings and engagement metrics, with leading pages achieving an impressive average click-through rate (CTR) of 27.4%.
As Tushar Thakur emphasizes, adapting to SEO changes and utilizing tools such as structured data can enhance visibility and user engagement. In a digital landscape where 68% of online experiences commence with a search engine, optimizing PWAs for discoverability is imperative.
By focusing on these strategies, including mobile-first indexing and Core Web Vitals, software-as-a-service companies can effectively bolster their market presence and drive substantial growth.

Responsive Design: Reaching a Broader Audience Across Devices
Progressive web apps exemplify cutting-edge technology, built with responsive design principles that ensure seamless functionality across a diverse array of devices, including desktops, tablets, and smartphones. This inherent flexibility empowers software-as-a-service providers to connect with a broader audience, effectively serving individuals regardless of their chosen device. As a result, overall engagement is significantly enhanced, establishing a compelling case for the adoption of progressive web app development services in today’s digital landscape.

Enhanced Security: Protecting User Data with Progressive Web Apps
Progressive web apps utilize HTTPS, ensuring that all data exchanged between users and the server is encrypted. This heightened security not only protects customer information but also cultivates trust—an essential element for software as a service providers striving to maintain a loyal customer base. By prioritizing security, businesses can effectively mitigate risks and bolster their reputation, positioning themselves as leaders in their field.

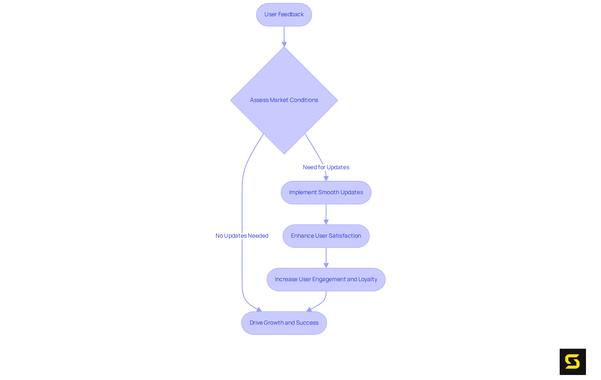
Easy Updates: Adapting to Market Changes with Progressive Web Apps
Progressive web applications empower SaaS owners to implement smooth updates without downloads, enabling rapid responses to feedback and shifting market conditions. This capability is essential for maintaining relevance and competitiveness in today's fast-paced digital landscape. Agile updates, informed by user insights, significantly enhance satisfaction by ensuring applications consistently meet evolving needs and preferences.
As Richard Branson aptly stated, adapting to technological innovations is vital for progress, and progressive web applications exemplify this adaptability. Moreover, Bill Gates underscores the necessity of learning from customer feedback for improvement, reinforcing the notion that responsive updates foster greater user engagement and loyalty.
Notably, a website's load time should ideally fall between 3-5 seconds to retain visitors, underscoring the critical nature of quick updates in sustaining performance. By leveraging the flexibility offered by progressive web app development services, software as a service companies can enhance operational efficiency and fortify their market position, ultimately driving growth and success. This aligns with case studies demonstrating how customer feedback can inform enhancements in web applications, further highlighting the significance of responsive updates.

Seamless Integration: Streamlining Operations with Progressive Web Apps
Progressive web app development services serve as a pivotal solution for seamlessly integrating with existing systems and APIs, thereby streamlining operations for SaaS owners. This integration not only enhances workflows but also significantly boosts overall efficiency. By utilizing progressive web app development services, organizations can construct a cohesive digital ecosystem that aligns with their operational goals. Embrace the transformative power of PWAs to elevate your business operations and achieve unparalleled efficiency.

Conclusion
Progressive web app development services represent a transformative opportunity for SaaS owners. By combining the best features of web and mobile applications, these services enhance user experience, operational efficiency, and overall business performance. Embracing PWAs enables businesses to significantly improve customer retention, engagement, and satisfaction, ensuring they remain competitive in a rapidly evolving digital landscape.
The key benefits of progressive web apps include:
- An enhanced user experience through seamless navigation and fast loading times, which directly impact customer loyalty and retention rates.
- The ability to function offline.
- Cost-effectiveness.
- Improved visibility in search engines, positioning PWAs as a strategic asset for SaaS providers.
- Responsive design that allows for broader audience reach across multiple devices.
- Robust security measures that protect user data, fostering trust and reliability.
In conclusion, adopting progressive web app development services is not merely a technological upgrade; it is a strategic imperative for SaaS owners aiming to thrive in today's market. By leveraging the unique advantages of PWAs, businesses can maximize their ROI, enhance user experiences, and adapt swiftly to market changes. Embracing this innovative approach will not only drive growth but also solidify a company's position as a leader in the software services industry.
FAQ
What services does SDA offer in relation to progressive web apps?
SDA offers bespoke progressive web app development services specifically tailored for SaaS owners, utilizing cutting-edge technologies and a user-centric design approach.
What are the key benefits of progressive web apps (PWAs)?
The key benefits of PWAs include enhanced user experience through smooth navigation, intuitive interfaces, and rapid interactions, which are essential for customer retention and loyalty.
How does user experience impact customer retention for SaaS businesses?
A focus on user experience is crucial for SaaS businesses as effective onboarding can boost early product utilization by 55%, and companies prioritizing experience see a strong correlation between customer satisfaction and repurchase rates.
What is the significance of the perception gap in customer experience?
There is a critical perception gap where 80% of companies believe they provide exceptional customer experiences, but only 8% of clients agree. This gap can be addressed through progressive web app development services.
How do progressive web apps improve user engagement and retention?
Real-world implementations of PWAs have shown substantial improvements in user satisfaction, engagement, and retention rates, making them a valuable tool for businesses.
What is the offline functionality of progressive web apps?
Progressive web apps can function offline, allowing users to access essential features and content without a constant internet connection, which improves retention rates and user satisfaction for SaaS owners.
