10 Key Strategies for Effective Enterprise Web Application Development
November 8, 2025
Alex Shubin | Founder & CEO at SDA

Overview
The article titled "10 Key Strategies for Effective Enterprise Web Application Development" addresses a pivotal question: What essential strategies can significantly enhance the development process of enterprise web applications? This inquiry is not just theoretical; it’s grounded in practical application and industry expertise.
To begin with, leveraging low-code platforms stands out as a transformative approach, allowing teams to accelerate development timelines while minimizing complexity. Integrating CRM systems further enriches the user experience, ensuring that customer interactions are seamless and data-driven. Prioritizing security is non-negotiable in today’s digital landscape, safeguarding sensitive information and building trust with users. Additionally, utilizing data analytics empowers organizations to make informed decisions, driving efficiency and enhancing user engagement.
These strategies collectively aim to improve project success rates in enterprise web application development. By adopting these methods, organizations can not only streamline their processes but also foster a more engaging and secure environment for users.
In conclusion, embracing these key strategies is essential for any organization looking to thrive in the competitive realm of enterprise web applications. Take action now—evaluate your current development practices and consider how these strategies can be integrated to elevate your projects to new heights.
Introduction
In today’s fast-paced technological landscape, developing enterprise web applications stands as a critical pillar for organizations eager to maintain a competitive edge. Tailored software solutions not only enhance operational efficiency but also catalyze significant growth. Yet, as the demand for innovative, user-centric applications surges, so do the complexities tied to their development.
How can organizations effectively navigate these challenges while maximizing their investment in custom software? This article delves into ten key strategies that empower enterprises to overcome obstacles and fully realize the potential of their web application development efforts.
SDA: Tailored Custom Software Development for Enhanced Business Growth
SDA stands at the forefront of enterprise web application development, delivering custom software solutions expertly tailored to meet the unique demands of various industries. By emphasizing user-focused design and integrating robust technology, SDA guarantees that each application not only fulfills technical requirements but also aligns perfectly with overarching organizational objectives. This strategic emphasis not only enhances user experiences but also drives measurable business growth.
As organizations increasingly acknowledge the critical role of tailored software solutions in enterprise web application development—especially in the realm of digital transformation—SDA emerges as a trusted partner. We empower clients to harness technology effectively for sustained success. Industry leaders assert that user-centric design is not merely an enhancement; it is a fundamental aspect of software development that fuels innovation and engagement across sectors.
The impact of these customized solutions is evident, with companies reporting improved operational efficiency and heightened customer satisfaction. This reinforces the necessity of investing in enterprise web application development. As the demand for flexible, secure, and data-driven solutions escalates, trends such as low-code and no-code platforms are becoming essential tools for organizations eager to innovate and thrive.
Are you ready to elevate your business with tailored software solutions? Partner with SDA and experience the difference.
Mendix: Accelerate Development with Low-Code Solutions
Mendix stands out as a powerful low-code creation platform, enabling companies to significantly accelerate their software development processes. By reducing reliance on extensive coding, teams can swiftly build operational software—a crucial advantage for businesses that must adapt to ever-changing market conditions. This streamlined approach not only enhances delivery speed but also fosters collaboration between technical and non-technical stakeholders, resulting in improved project efficiency.
Organizations leveraging Mendix report an impressive 56% faster software creation compared to traditional methods, with 71% of users experiencing at least a 50% increase in app development speed. Furthermore, firms utilizing low-code platforms can reduce app creation time by up to 90% for typical software, underscoring the effectiveness of these solutions.
Mendix has earned recognition as a leader in enterprise web application development, which highlights its pivotal role in driving digital transformation. As industry expert Kevin Shuler notes, 'Low-code can accelerate enterprise web application development by a factor of 10,' showcasing the transformative potential of these solutions in meeting the demands of modern enterprises.
However, organizations must also weigh potential challenges, such as scalability and vendor lock-in, when adopting low-code platforms. Notably, firms employing low-code solutions for customer-oriented applications have seen an average revenue increase of 58%, illustrating the tangible benefits of these technologies.
In conclusion, embracing Mendix and low-code platforms can revolutionize your software development process, but it's essential to navigate the associated challenges wisely.

Salesforce: Integrate CRM with Enterprise Applications for Enhanced User Engagement
Integrating robust CRM solutions with enterprise systems empowers businesses to leverage customer data effectively, significantly enhancing user engagement. This integration allows organizations to tailor their services, creating a more personalized experience that resonates with users. By aligning CRM capabilities with application functionalities, companies can foster a cohesive user experience that drives customer satisfaction and loyalty.
Consider this: companies utilizing CRM tools report a 27% increase in customer retention. This statistic highlights the effectiveness of personalized interactions. Furthermore, 94% of organizations that adopted CRM systems experienced improved sales productivity, and 97% of businesses using a CRM system met or exceeded their sales goals in the past year. These figures demonstrate the direct correlation between CRM integration and enhanced user engagement.
As noted by industry leaders, the ability to integrate CRM with existing technologies is a critical factor influencing purchasing decisions. In fact, 74.2% of buyers consider it a vital requirement. Integration stands out as the #1 most important factor for buyers purchasing partner technology. This underscores the necessity for enterprises to prioritize CRM integration as a strategic approach to elevate user engagement and achieve sustainable growth.

Kissflow: Automate Workflows to Streamline Enterprise Application Development
Kissflow stands out as a premier platform for automating workflows, fundamentally transforming the process of enterprise web application development. By automating repetitive tasks and approval workflows, teams can redirect their focus toward strategic initiatives, significantly reducing the time required to launch new solutions. This transition not only enhances productivity—73% of finance professionals affirm that automation boosts efficiency and allows for concentration on critical tasks—but also diminishes the risk of errors, with automated processes showing error reduction rates between 40-75% compared to manual processing.
With its advanced features, Kissflow empowers organizations to enhance collaboration and visibility throughout the project lifecycle, ultimately leading to superior project outcomes and faster delivery times. As Prasanna Rajendran, Vice President at Kissflow, aptly notes, "The traditional IT-only model for application creation can no longer keep pace with business demands."
For organizations eager to embrace automation, initiating a pilot project serves as an effective strategy to showcase the benefits and facilitate a smoother transition to more automated workflows. Don't wait—take the first step toward transforming your operations today.

GitHub: Enhance Collaboration and Version Control in Development
GitHub serves as a pivotal tool for enhancing collaboration and version control in software development. It provides a robust platform for teams to share code, track changes, and manage project versions, fostering a collaborative environment essential for successful enterprise web application development. This tool not only bolsters communication among team members but also meticulously documents all changes, significantly minimizing the risk of conflicts and errors.
As Microsoft emphasizes, "GitHub Copilot will evolve from an in-editor assistant to an agentic AI partner with a first-of-its-kind autonomous, asynchronous developer agent integrated into the GitHub platform." This statement underscores the platform's unwavering commitment to boosting developer productivity. Furthermore, case studies, such as the advancements in Microsoft Teams construction tools, illustrate how GitHub's features enhance teamwork and streamline workflows.
By leveraging GitHub's capabilities, SaaS Product Owners can achieve superior project outcomes and operational efficiency, ultimately leading to more successful enterprise web application development. Embrace GitHub today to transform your development processes and elevate your team's performance.

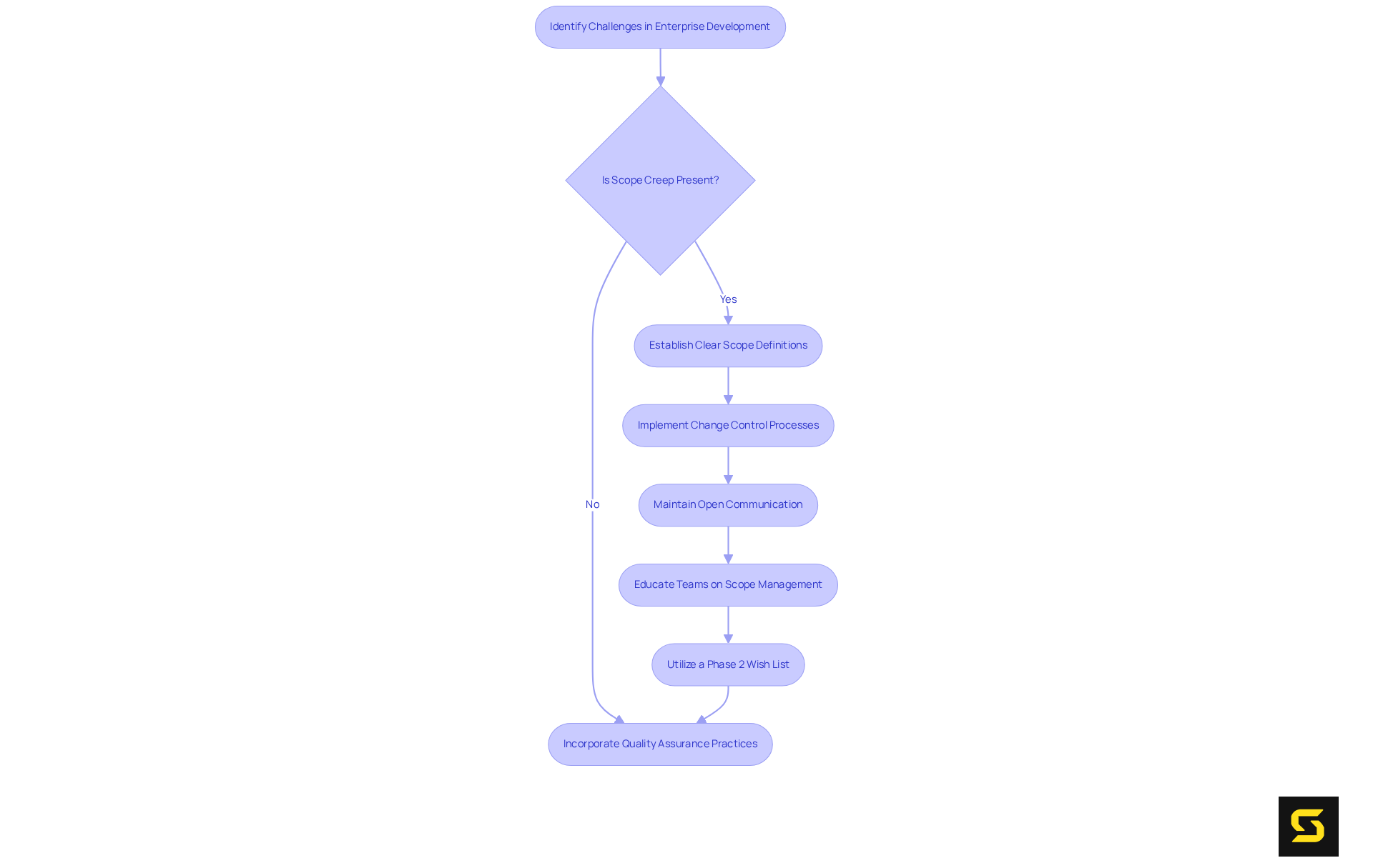
Identify Challenges: Navigate Common Pitfalls in Enterprise Application Development
Identifying challenges early in the enterprise web application development process is essential for successfully navigating potential pitfalls. Scope creep, defined as the uncontrolled growth of a project's scope through incremental client requests that exceed the original agreement, is a common issue. Statistics reveal that nearly 40% of agencies exceed their budgets due to unmanaged scope creep, underscoring the necessity for proactive management. Alarmingly, only 52% of entities mostly or always produce a scoping document during project planning, which can lead to misunderstandings and further scope creep.
To effectively mitigate these challenges, organizations should adopt several strategies:
- Establish Clear Scope Definitions: Start with a detailed project quote that outlines deliverables, timelines, and costs. This sets clear expectations for both the agency and the client.
- Implement Change Control Processes: Utilize formal change orders for significant scope changes. This reinforces that additional work incurs costs, helping maintain project profitability and credibility.
- Maintain Open Communication: Regular check-ins with clients foster transparency about project status and any potential out-of-scope requests. Clients appreciate projects that finish on time and within budget, making this communication vital.
- Educate Teams on Scope Management: Align developers and account managers on handling client requests that may lead to scope creep, creating a culture of scope awareness within the team.
- Utilize a Phase 2 Wish List: Capture new ideas and requests for future consideration. This allows the initial project to remain focused while acknowledging client input for later phases. Transforming scope creep into collaboration can enhance project outcomes, turning potential issues into opportunities for additional business.
- Incorporate Quality Assurance Practices: Integrating QA from the beginning of the development process helps identify and mitigate risks associated with scope changes, ensuring that the final product meets quality standards.
By proactively addressing these challenges and applying effective strategies, organizations can ensure smoother project execution and higher quality outcomes. This ultimately leads to increased client satisfaction and project success.

Leverage Cloud Access: Enhance Scalability and Flexibility in Applications
Cloud access is crucial for enhancing the scalability and adaptability of enterprise web application development. Organizations leveraging cloud solutions can dynamically adjust resources based on demand, ensuring applications manage varying workloads without sacrificing performance. This flexibility is vital for businesses aiming to thrive in a fast-paced environment. Industry leaders recognize that the ability to scale resources effectively not only supports growth but also fosters innovation, allowing teams to focus on progress rather than being hindered by infrastructure limitations.
Moreover, cloud access facilitates seamless collaboration among project teams, significantly boosting productivity and accelerating time-to-market for new features and updates. By embracing cloud solutions, organizations can ensure their enterprise web application development remains responsive and resilient, positioning themselves for success in an increasingly competitive landscape. Don't let infrastructure constraints hold you back; adopt cloud solutions today and empower your organization to reach new heights.

Prioritize Security: Ensure Data Protection and Compliance in Development
In the current digital landscape, prioritizing security in enterprise web application development is not just important—it's essential. Organizations must adopt a multi-faceted approach to safeguard sensitive data and comply with industry regulations. Key strategies include:
- Conducting regular security audits, which help identify vulnerabilities that automated tools may overlook.
- Implementing robust data encryption.
- Establishing stringent user access controls.
Research shows that a staggering 83% of programs exhibit at least one security issue during initial assessments. Moreover, 61% of systems tested had at least one vulnerability of high or critical severity that wasn't included in the OWASP Top 10 list. This underscores the necessity for proactive measures. Additionally, 95% of all data breaches involve some form of human error, highlighting the critical need for training and awareness in security practices.
By integrating security practices into the enterprise web application development lifecycle, companies enhance their resilience against cyber threats and foster trust with users, ensuring that their software remains secure and compliant. Experts emphasize that effective access control is vital for protecting sensitive data, reducing breach risks, and limiting insider threats. Furthermore, adopting a zero-trust policy can significantly enhance data safety.
As the cybersecurity landscape evolves, organizations must continuously refine their strategies to address emerging vulnerabilities and maintain a robust security posture. The time to act is now—secure your enterprise web application development to protect your sensitive data.

Integrate Reporting & Analytics: Gain Insights for Better Decision-Making
Incorporating reporting and analytics into enterprise applications is not just beneficial; it’s essential for firms aiming to gain critical insights that drive informed decision-making. By leveraging data analytics, organizations can effectively track performance metrics, uncover trends, and make strategic adjustments in real-time. This capability significantly boosts operational efficiency, empowering businesses to proactively respond to market fluctuations.
Consider Delta Air Lines, which invested in advanced analytics and achieved a remarkable 71% reduction in mishandled baggage. This example illustrates how data-driven insights can revolutionize operational processes. Similarly, JPMorgan Chase enhanced its loan underwriting accuracy through big data analytics, highlighting the widespread advantages of analytics across various industries.
Moreover, companies that embrace a data-driven culture report an impressive 127% return on investment from business intelligence implementations within just three years. However, it’s crucial for organizations to acknowledge the challenges associated with real-time data analytics, such as the necessity for efficient data capture and rapid decision-making.
As more entities recognize the immense value of real-time data, integrating robust reporting tools becomes imperative. This integration not only enhances decision-making capabilities but also paves the way for sustainable growth. Are you ready to elevate your organization’s decision-making process through data analytics?

Explore Application Types: Align Development with Business Needs
Understanding the various types of software—like web-based solutions, mobile applications, and enterprise web application development systems—is essential for aligning development efforts with business needs. Each software type serves unique purposes and addresses different user requirements. For example, organizations that successfully integrate AI into their ERP systems have seen significant improvements in project management metrics, with 33% of these organizations reporting enhanced outcomes. This illustrates the powerful impact of customized solutions. Furthermore, data indicates that 91% of companies with at least one stage of their ERP project operational for over a year achieved optimized inventory levels, underscoring the broader benefits of ERP systems and the importance of aligning software capabilities with operational goals.
By recognizing these distinctions, businesses can make informed decisions about which programs to prioritize, ensuring they not only meet user expectations but also drive overall success. Industry leaders emphasize that understanding the rationale behind software development is crucial; as one expert aptly stated, "Your enterprise is meant to expand, and so ought your software." This perspective highlights the need for a strategic approach to software development that aligns with both user needs and overarching organizational objectives. To enhance the effectiveness of application development, it’s advisable to conduct regular assessments of user needs and business goals, ensuring ongoing alignment.

Conclusion
The landscape of enterprise web application development is undergoing a significant transformation, driven by the urgent need for tailored solutions that not only meet technical demands but also align seamlessly with organizational goals. By embracing strategies such as low-code development, CRM integration, workflow automation, and cloud access, businesses can significantly enhance their operational efficiency and improve user engagement. The heightened focus on security and data analytics further underscores the necessity of a comprehensive approach to application development, empowering organizations to navigate challenges and seize opportunities in an increasingly competitive environment.
Key strategies highlighted throughout this article include:
- The undeniable benefits of custom software development
- The transformative power of low-code platforms like Mendix
- The critical role of integrating CRM systems to foster customer loyalty
Moreover, recognizing potential pitfalls early on and leveraging cloud solutions for scalability are vital for maintaining a competitive edge. These insights collectively reinforce the significance of a strategic, user-centric approach to enterprise application development.
Ultimately, the call to action is unmistakable: organizations must prioritize these best practices and innovative solutions to enhance their application development processes and drive sustainable growth. By investing in tailored software solutions and adopting a proactive stance towards emerging trends, businesses can ensure they are well-positioned to thrive in the digital age. The journey toward effective enterprise web application development starts now; take the necessary steps to elevate your business and unlock its full potential.
FAQ
What is SDA and what services does it provide?
SDA is a leader in enterprise web application development, offering custom software solutions tailored to meet the unique demands of various industries, focusing on user-centered design and robust technology integration.
How does SDA contribute to business growth?
By emphasizing user-focused design and aligning applications with organizational objectives, SDA enhances user experiences and drives measurable business growth.
Why are tailored software solutions important for organizations?
Tailored software solutions are critical for enterprise web application development, particularly in digital transformation, as they empower organizations to harness technology effectively for sustained success.
What trends are emerging in enterprise web application development?
Trends such as low-code and no-code platforms are becoming essential for organizations looking to innovate and thrive, as they offer flexible, secure, and data-driven solutions.
What advantages does Mendix offer for software development?
Mendix is a powerful low-code platform that accelerates software development processes, enabling teams to build operational software quickly and improve collaboration between technical and non-technical stakeholders.
How much faster can organizations develop software using Mendix?
Organizations using Mendix report a 56% faster software creation rate compared to traditional methods, with some reducing app creation time by up to 90%.
What challenges should organizations consider when adopting low-code platforms?
Organizations should consider potential challenges such as scalability and vendor lock-in when adopting low-code platforms like Mendix.
What benefits do organizations see from integrating CRM with enterprise applications?
Integrating CRM solutions with enterprise systems enhances user engagement by allowing businesses to leverage customer data effectively, leading to personalized experiences and increased customer satisfaction.
What impact does CRM integration have on customer retention and sales productivity?
Companies using CRM tools report a 27% increase in customer retention and 94% of organizations that adopted CRM systems experienced improved sales productivity.
Why is CRM integration critical for enterprises?
CRM integration is a vital factor for purchasing decisions, with 74.2% of buyers considering it essential, as it significantly enhances user engagement and supports sustainable growth.
