10 Essential DevOps Development Services for SaaS Success
August 26, 2025
Alex Shubin | Founder & CEO at SDA

Overview
This article delves into the crucial DevOps development services that are pivotal for the success of Software as a Service (SaaS) applications. It identifies ten essential services, featuring tools such as GitLab, Jenkins, Docker, and AWS DevOps. These tools are instrumental in facilitating automation, fostering collaboration, and significantly enhancing the efficiency of the software development lifecycle. By leveraging these services, organizations can streamline their processes and achieve remarkable results in their SaaS initiatives.
Introduction
In a rapidly evolving digital landscape, the success of Software as a Service (SaaS) companies hinges on their ability to deliver high-quality applications swiftly and efficiently. The integration of DevOps practices has emerged as a game-changer, providing organizations with the essential tools and methodologies to streamline development processes and enhance collaboration between teams. Yet, with a plethora of options available, how can companies pinpoint the critical DevOps services that will propel their success in 2025 and beyond? This article delves into ten vital DevOps development services that not only optimize workflows but also align with strategic business goals, ultimately positioning SaaS providers for sustained growth and innovation.
SDA: Custom Software Development Services for DevOps
SDA excels in delivering 10 Benefits of Dedicated Software Development for SaaS Success that are pivotal for successful devops development services implementations. By offering customized solutions, SDA guarantees that software products are not only technically sound but also strategically aligned with overarching business objectives. Their commitment to user-centric design and 10 Benefits of Enterprise Mobile App Development for SaaS Owners empowers organizations to 10 Benefits of Outsourcing Software Development for SaaS Owners with devops development services, fostering enhanced collaboration between development and operations teams. This is essential for achieving the rapid delivery and continuous improvement that characterize effective development and operations practices.

GitLab: Integrated DevOps Platform for Streamlined Delivery
GitLab stands out as a formidable platform for 10 Essential Elements of Custom Web Design for SaaS Success, significantly enhancing delivery speed through its comprehensive suite of tools. By merging version control, 10 Benefits of Choosing an Outsourcing Software Development Company, and project management into a single application, GitLab fosters seamless collaboration throughout the development lifecycle. Its integrated CI/CD pipelines and robust issue tracking capabilities empower organizations to automate workflows, thereby minimizing manual errors and accelerating time-to-market.
For instance, elite DevOps teams leveraging GitLab can deploy changes multiple times a day, achieving a change failure rate of less than 15%. This efficiency not only boosts productivity but also ensures 10 Benefits of Fintech Custom Software Development for SaaS Owners. Experts in the field recognize that implementing CI/CD practices within GitLab leads to faster product deliveries, with organizations reporting a 49% increase in release frequencies.
Moreover, 54% of engineers employ practices for deploying containerized applications, underscoring the relevance of GitLab's features in today's landscape. GitLab's designation as a Leader in Forrester's report further cements its status as a preferred choice for enterprises in search of a unified DevSecOps platform.
With the from $10.84 billion in 2023 to $24.71 billion by 2027, adopting GitLab enhances devops development services, enabling teams to navigate the complexities of modern application development while emphasizing innovation and quality. As David DeSanto, Chief Product Officer at GitLab, states, organizations are actively seeking opportunities to eliminate unnecessary complexity from their programming workflows, and GitLab is specifically designed to meet that need.

Jenkins: Automation Server for Continuous Integration and Delivery
Jenkins stands as a cornerstone in the realm of open-source automation servers, playing a pivotal role in continuous integration and delivery (CI/CD). It empowers developers to automate the building, testing, and deployment of applications, thereby significantly reducing the time and effort needed for these 10 Benefits of Progressive Web App Development Services for SaaS Owners.
With its , Jenkins seamlessly integrates with a multitude of tools and services, showcasing its adaptability across various programming environments. By implementing Jenkins, teams can ensure consistent and reliable 10 Benefits of Hiring iPhone App Developers for Your SaaS, effectively fostering a culture of continuous improvement and rapid iteration.
Embrace Jenkins today to elevate your 10 Essential Features for Effective Telemedicine App Development and achieve unparalleled efficiency.

Docker: Containerization Tool for Consistent Development Environments
Docker stands as a transformative containerization tool that empowers developers to create, deploy, and run applications within isolated environments. This methodology guarantees consistent application behavior across various stages, including development, testing, and production. By encapsulating applications along with their dependencies in containers, Docker effectively resolves the prevalent 'it works on my machine' dilemma, fostering improved collaboration among teams.
Furthermore, Docker's lightweight design and scalability render it especially suitable for microservices, significantly enhancing the agility of 10 Essential Features for Successful Fitness App Development and operations practices. Organizations leveraging containerization have reported a 40% reduction in deployment failures compared to traditional methods, underscoring Docker's pivotal role in 10 Benefits of Nearshore Application Development for SaaS Success and ensuring reliability.
Real-world implementations, such as those seen in companies like Etsy, illustrate how 10 Benefits of Custom Mobile App Development for Your Business by facilitating quicker deployment cycles and reducing conflicts. This ultimately leads to , urging organizations to embrace Docker for a competitive edge.

Kubernetes: Orchestration Tool for Managing Containerized Applications
Kubernetes stands as a pivotal open-source orchestration platform, expertly designed to automate the deployment, scaling, and management of containerized applications. It encompasses essential features such as:
- Load balancing
- Service discovery
- Automated rollouts and rollbacks
These elements are crucial for maintaining application availability and performance. By leveraging Kubernetes, organizations can adeptly manage intricate microservices architectures, ensuring that applications scale seamlessly in response to fluctuating demand. This orchestration capability not only underpins modern but also empowers teams to deliver high-quality software at an accelerated pace. Embrace Kubernetes to transform your 10 Benefits of Nearshore Software Development for Your SaaS Projects and drive efficiency in your operations.

Terraform: Infrastructure as Code for Automated Resource Provisioning
Terraform stands as a premier Infrastructure as Code (IaC) tool, empowering organizations to define and provision their infrastructure through declarative configuration files. This innovative approach across diverse cloud providers, guaranteeing consistency and repeatability in infrastructure management.
By embracing Terraform, teams can significantly reduce manual errors, foster collaboration, and accelerate deployment timelines. Its modularity, coupled with a vast ecosystem, positions it as the preferred choice for managing intricate infrastructure configurations in both development and operations environments.
Harness the power of Terraform to transform your infrastructure management today.

Ansible: Configuration Management Tool for Streamlined Deployments
Ansible stands out as a powerful open-source automation tool, excelling in configuration management, application deployment, and orchestration. Its agentless architecture facilitates seamless integration into existing environments, making it a favored choice among DevOps professionals. By leveraging Ansible, organizations can automate repetitive tasks, ensuring consistency across deployments while significantly mitigating the risk of configuration drift. The tool's human-readable YAML syntax enhances accessibility, empowering teams to define automation workflows that promote collaboration and improve efficiency in software delivery.
Industry leaders acknowledge the 10 AI Software Development Solutions for SaaS Product Owners through Ansible. For example, a team at LambdaTest reported that the implementation of Ansible streamlined their management processes, enabling them to automate repetitive deployment tasks effectively. This not only improved but also bolstered infrastructure health and observability.
Real-world applications of Ansible further underscore its benefits. In a healthcare project, Ansible automated configuration management, resulting in a significant reduction in errors and downtime. Such outcomes highlight the critical role of configuration management tools in maintaining deployment consistency and reliability.
Experts affirm that the simplicity and effectiveness of Ansible render it an ideal choice for organizations seeking to enhance their DevOps development services. By adopting Ansible, businesses can utilize devops development services to achieve a more agile and responsive deployment process, ultimately driving success in their 10 Benefits of Custom Software for SaaS Product Owners.

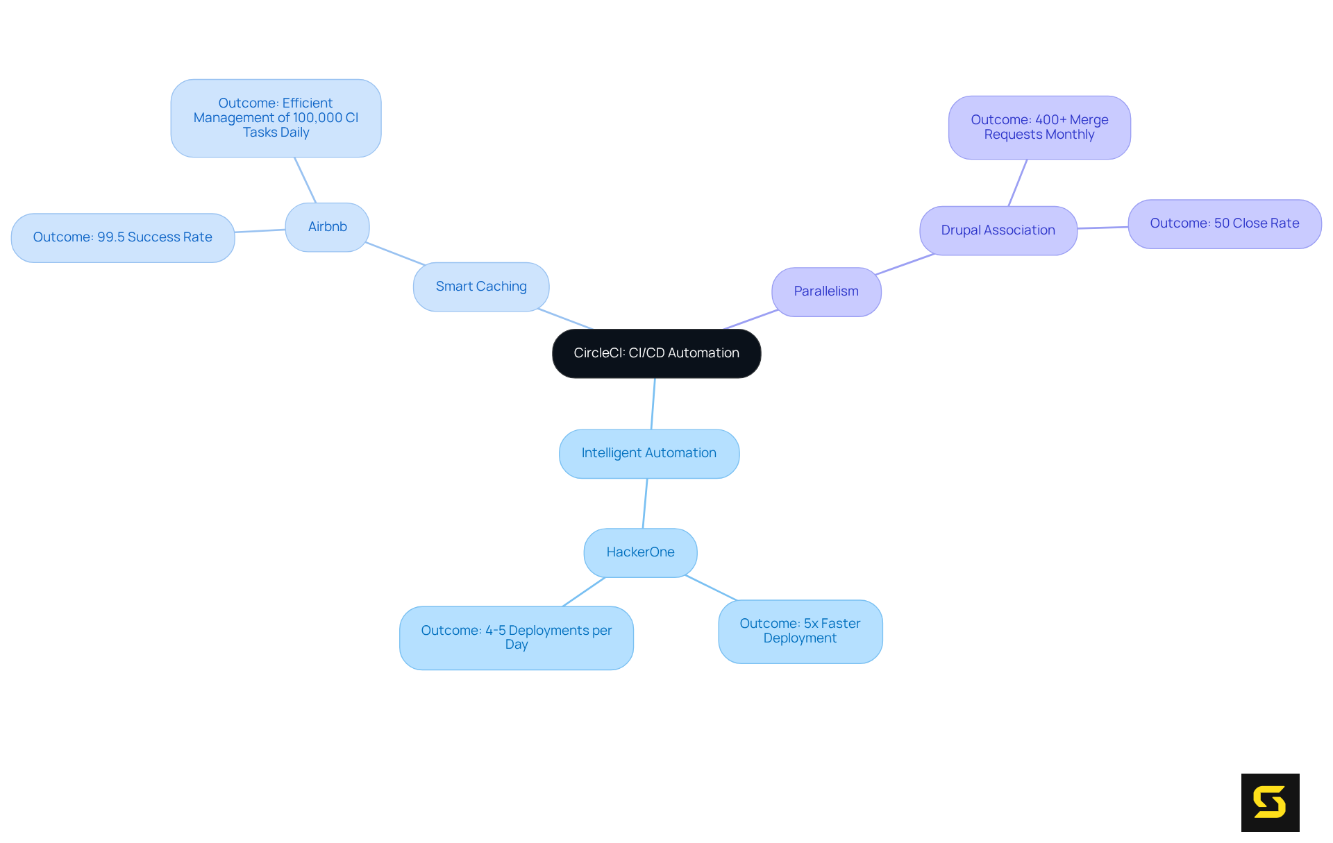
CircleCI: Continuous Integration and Delivery Platform for Automation
CircleCI stands as a formidable cloud-based continuous integration and delivery (CI/CD) platform, expertly automating the 10 Benefits of Software Outsource for SaaS Product Owners. This allows teams to build, test, and deploy code with remarkable speed and reliability. By harnessing intelligent automation features like smart caching and parallelism, CircleCI streamlines workflows and significantly cuts down build times. Such efficiency not only enhances collaboration among team members but also ensures that high-quality standards are consistently maintained throughout the development process.
The influence of CI/CD platforms like CircleCI on the pace of progress is substantial. For example, HackerOne, a global security platform, adopted CircleCI to centralize their tools and automate repository scanning, resulting in a fivefold increase in deployment speed—facilitating four to five deployments per day instead of just one. This transformation saved each engineer around four hours of work time weekly, illustrating how and boost productivity.
Industry leaders recognize the critical role of automation in accelerating progress. Hiren Dhaduk, CTO at Simform, notes that modern application development has found solutions to numerous challenges through automation, emphasizing that tools like Kubernetes and Docker have become essential for managing complex deployments. In a similar vein, the Drupal Association's implementation of GitLab CI resulted in over 400 merge requests monthly, with a close rate of approximately 50%, demonstrating how CI/CD cultivates innovation and teamwork.
Moreover, Airbnb encountered scaling challenges with over 1,000 engineers overseeing more than 100,000 continuous integration tasks daily. By utilizing Amazon EFS, they effectively mirrored their GitHub repository data, managing around 10,000 messages related to code changes with a 99.5% success rate. This approach enabled developers to concentrate on building new features while the infrastructure scaled to support tens of thousands of commits each day.
Incorporating CircleCI into their 10 Essential Features of Medical Software for Healthcare Providers allows organizations to enhance operational efficiency and accelerate their delivery cycles, positioning themselves for success in an increasingly competitive landscape.

AWS DevOps: Cloud-Based Tools for Enhanced DevOps Practices
AWS presents a formidable suite of development tools that significantly enhance automation and streamline application development processes, particularly through devops development services. With pivotal devops development services like AWS CodePipeline, CodeBuild, and CodeDeploy, teams can effectively adopt (CI/CD) practices, ensuring rapid and reliable application delivery.
By leveraging these AWS tools, organizations can enhance collaboration among teams, boost scalability, and reduce operational overhead by utilizing devops development services. The seamless integration of these tools with other AWS services offers a holistic solution for managing the entire application lifecycle in the cloud, ultimately driving efficiency and effectiveness in the delivery of devops development services.
As Meghan Neville aptly notes, 'the future of these tools resides in increased automation, smoother integrations, and improved functionalities that tackle the intricacies of contemporary application creation.'
Moreover, the case study on the 'Role of Tools in Enhancing Software Creation Practices' illustrates how these tools lead to faster delivery cycles and enhanced product quality, underscoring the importance of adopting devops development services and AWS solutions to meet modern development demands.

Azure DevOps: Collaborative Tools for Improved Software Delivery
Azure stands as a robust cloud-based service, offering an extensive range of tools designed for the planning, development, and delivery of applications. By seamlessly integrating project management, version control, and continuous integration/continuous delivery (CI/CD) features into a unified platform, Azure empowers teams to collaborate effortlessly throughout the software development lifecycle. This integration not only enhances communication but also streamlines workflows, leading to significant improvements in overall productivity.
Organizations leveraging 10 Essential Features of a Custom CRM for SaaS Success have reported remarkable increases in efficiency. Notably, 49% of participants in a recent survey indicated that adopting 10 Essential SaaS Apps for Product Owners in 2025 resulted in a quicker time to market, while 61% observed an enhancement in the quality of deliverables. The platform's flexible tools and integrated analytics provide teams with valuable insights, enabling informed decision-making and consistent improvement in delivery processes.
Industry leaders emphasize the critical role of teamwork within Azure. As Denis Vasiliev articulated, "Azure Services is intended to be a comprehensive solution for overseeing the full software lifecycle, facilitating collaboration and enabling the delivery of high-quality software." This perspective resonates with numerous organizations that have successfully embraced Azure, witnessing and streamlined project management.
By utilizing Azure DevOps and leveraging devops development services, teams can effectively integrate project management with CI/CD, ensuring alignment and optimization across every facet of the development process. Azure Pipeline, in particular, facilitates continuous integration and continuous delivery, enhancing 10 Essential Web Application Development Services for SaaS Owners and fostering a collaborative culture essential for driving innovation and achieving business objectives.

Conclusion
Embracing essential DevOps development services is crucial for achieving success in the fast-paced world of SaaS. The integration of tailored solutions, automation tools, and collaborative platforms not only streamlines development processes but also aligns them with business goals. By leveraging these services, organizations can enhance their operational efficiency, accelerate delivery cycles, and foster a culture of continuous improvement.
Throughout this discussion, key services such as SDA's custom software development, GitLab's integrated platform, Jenkins' automation capabilities, Docker's containerization, Kubernetes' orchestration, Terraform's infrastructure management, Ansible's configuration management, CircleCI's CI/CD automation, and the robust tools offered by AWS and Azure have been highlighted. Each of these services plays a pivotal role in optimizing workflows, reducing deployment failures, and ensuring high-quality software delivery.
In conclusion, the adoption of these DevOps practices is not merely a trend but a necessity for organizations aiming to thrive in a competitive landscape. By investing in these essential services, businesses can unlock their full potential, drive innovation, and ultimately achieve greater success in their SaaS endeavors. The future of application development lies in the hands of those who embrace these tools and practices, ensuring they remain agile and responsive to ever-evolving market demands.
FAQ
What services does SDA provide in the context of DevOps?
SDA offers custom software development services that are crucial for successful DevOps implementations. Their tailored solutions ensure that software products are technically sound and strategically aligned with business objectives.
How does SDA enhance collaboration between development and operations teams?
SDA's commitment to user-centric design and technology integration empowers organizations to optimize their development processes, fostering enhanced collaboration between development and operations teams.
What is GitLab, and how does it support DevOps?
GitLab is an integrated DevOps platform that enhances delivery speed through a comprehensive suite of tools, including version control, continuous integration and delivery (CI/CD), and project management, all within a single application.
What benefits do organizations experience when using GitLab?
Organizations using GitLab can automate workflows, minimize manual errors, and accelerate time-to-market. Elite DevOps teams can deploy changes multiple times a day, achieving a change failure rate of less than 15%.
How does GitLab impact release frequencies?
Implementing CI/CD practices within GitLab leads to faster product deliveries, with organizations reporting a 49% increase in release frequencies.
What is Jenkins, and what role does it play in DevOps?
Jenkins is an open-source automation server that plays a key role in continuous integration and delivery (CI/CD) by automating the building, testing, and deployment of applications, thereby reducing the time and effort required for these processes.
How does Jenkins support software delivery?
Jenkins has an extensive library of plugins that allow it to integrate seamlessly with various tools and services, ensuring consistent and reliable software delivery while fostering a culture of continuous improvement and rapid iteration.
