10 Essential Web Application Development Services for SaaS Owners
August 18, 2025
Alex Shubin | Founder & CEO at SDA

Overview
The article presents essential web application development services that are vital for SaaS owners, underscoring the necessity of tailored solutions to address specific business needs. It delineates key areas such as:
- Custom software development
- User experience design
- Security
- Scalability
- The implementation of agile methodologies
These elements collectively enhance the success and competitiveness of software-as-a-service products, demonstrating how strategic development can significantly impact market positioning. By prioritizing these services, SaaS owners can ensure their offerings are not only functional but also aligned with the evolving demands of their users.
Introduction
The rapid evolution of the software-as-a-service (SaaS) landscape necessitates that businesses remain at the forefront, harnessing innovative web application development services to thrive. As SaaS owners navigate this competitive terrain, a comprehensive understanding of the essential services available becomes a pivotal factor—offering tailored solutions that significantly enhance user experience and drive growth.
What strategies can these businesses implement to ensure their web applications not only meet client needs but also excel in both functionality and security?
SDA: Custom Software Development for Tailored SaaS Solutions
SDA stands at the forefront of custom software creation, delivering tailored SaaS solutions that precisely align with the unique requirements of SaaS owners. Leveraging advanced technologies and a user-centric design approach, SDA guarantees that the software not only functions effectively but also significantly enhances user engagement and satisfaction. Their 10 Best Companies to Outsource Software for SaaS Success collaborate closely with clients to gain a comprehensive understanding of their goals, resulting in innovative applications that drive business growth.
As the custom software creation market in the USA is projected to grow at a steady CAGR of 18.5% between 2024-2030, the importance of personalized solutions becomes increasingly clear. Moreover, incorporating robust security measures—such as secure coding practices and regular vulnerability assessments—is essential in today’s landscape. The trend of is also transforming the creation process, enhancing both efficiency and quality. This unwavering commitment to customization and security is vital, as successful 10 Benefits of Progressive Web App Development Services for SaaS Owners often hinge on comprehending user requirements and adapting to market demands.
Industry leaders assert that a strategic focus on web application development services and customized software creation can yield substantial competitive advantages, enabling software-as-a-service firms to thrive in an ever-evolving digital environment. Embrace the opportunity to elevate your business with SDA’s expertise in 10 Benefits of Dedicated Software Development for SaaS Success.

App-Scoop: Agile Web Application Development Services
App-Scoop stands at the forefront of flexible web application development services, enabling software-as-a-service owners to quickly adapt to the constantly changing market landscape. Their iterative approach fosters continuous feedback and enhancements, ensuring that the final product not only meets but exceeds customer expectations and aligns with 10 Benefits of Custom Mobile App Development for Your Business. This level of that seek to maintain a 10 Benefits of Enterprise Mobile App Development for SaaS Owners and respond effectively to client demands. By choosing App-Scoop, you are not just investing in a service; you are securing a partnership that prioritizes your success in a 10 Benefits of Software Outsource for SaaS Product Owners.
Brain Box Labs: Custom Web Application Development for Enhanced User Experience
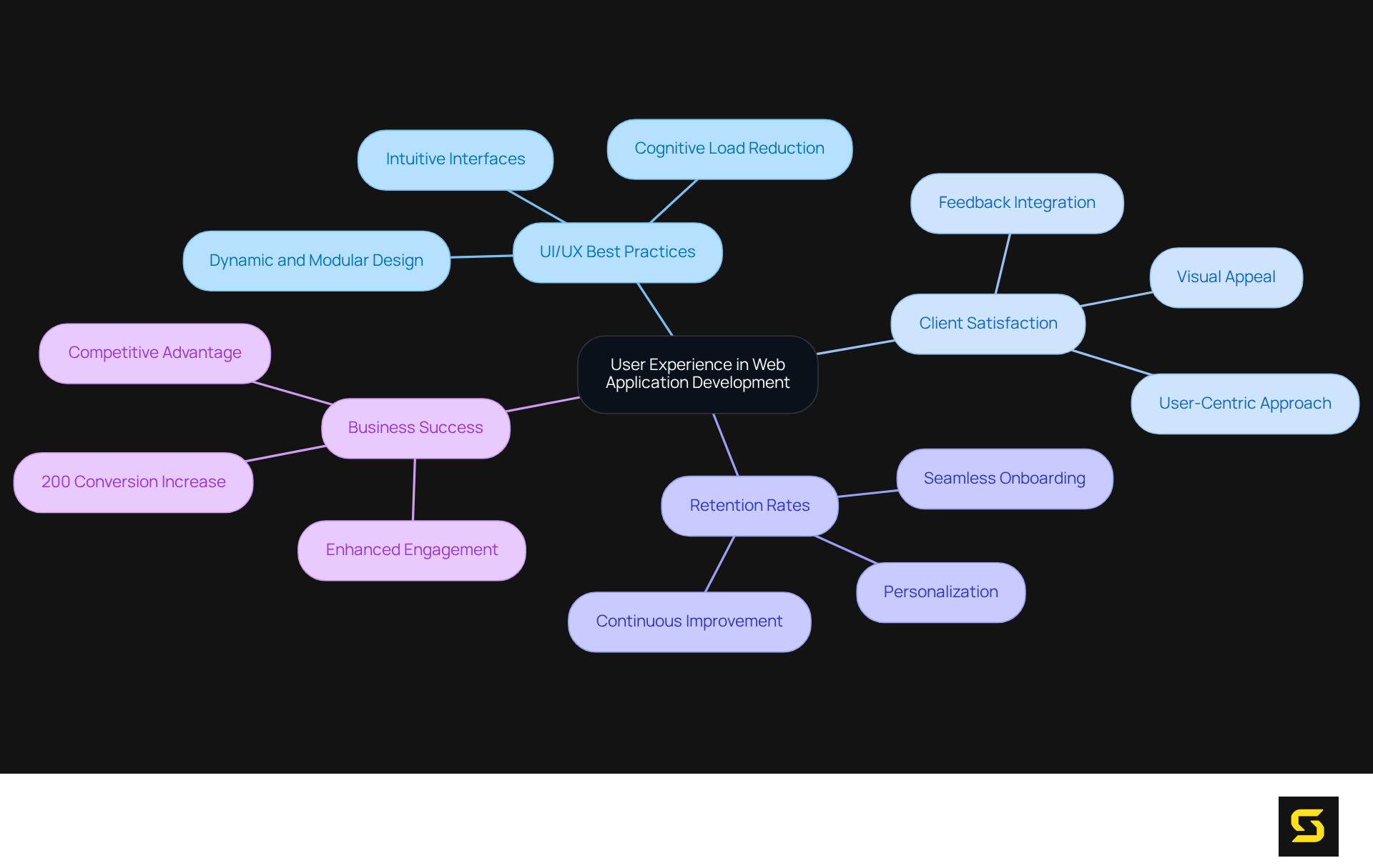
Brain Box Labs stands at the forefront of 10 Examples of Software and Application for Business Success, prioritizing user experience as a cornerstone of their approach. By adhering to best practices in UI/UX design, they craft intuitive interfaces that significantly elevate client satisfaction and retention. This ensures that software applications not only fulfill functional requirements but also deliver a seamless and engaging experience for end-users.
Experts in the field emphasize that effective UI/UX design is crucial for optimizing ease of perception and reducing cognitive load, which directly influences retention rates. Notably, a well-designed interface can result in a staggering 200% increase in conversions, highlighting the critical role of thoughtful design in driving business success.
Successful implementations, as evidenced by leading software platforms, demonstrate that a focus on customer experience fosters deeper engagement and loyalty, ultimately enhancing overall product value. By integrating feedback systems and leveraging 9 Benefits of Enterprise Mobile Application Development for SaaS Owners, Brain Box Labs ensures that their designs are not only visually striking but also practical and adaptable to client needs, setting a standard for excellence in the software as a service landscape.

Existek: Specialized SaaS Web Application Development Services
SDA delivers specialized web application development services meticulously crafted for SaaS companies, with a strong emphasis on the critical factors of scalability and security. In today's dynamic market, scalability is not just important; it is essential. As client numbers rise, systems must adeptly handle increased demand without compromising performance. A 10 Essential Web Application Development Services for SaaS Owners, for instance, allows different components of a system to scale independently, ensuring optimal resource allocation and responsiveness to evolving needs.
Equally vital is security in SaaS solutions. With rising concerns about data breaches and , the implementation of robust security measures becomes imperative. This encompasses:
- Powerful encryption protocols for data protection
- Regular 10 Essential DevOps Development Services for SaaS Success to pinpoint vulnerabilities
- Execution of scheduled security assessments to avert potential issues
As industry leaders assert, prioritizing security not only safeguards personal data but also fulfills mandatory requirements such as GDPR and HIPAA.
SDA's approach incorporates 10 Healthcare Technology Advances Transforming Patient Care and well-documented APIs, facilitating seamless integration with other services while enhancing overall software security. The integration of automated testing reduces manual testing demands, resulting in shorter release cycles and fewer bugs. By leveraging cloud-based infrastructure, businesses can dynamically adjust resources to meet fluctuating demands, ensuring both operational efficiency and cost-effectiveness. Notably, cloud services allow organizations to pay only for the resources they utilize, maintaining control over operational budgets.
In the words of industry experts:
- "Any software as a service product needs scalability to maintain success when its user numbers grow,"
- "Any software service requires security to be its highest priority."
These statements underscore the necessity of a strategic focus on these critical areas. By thoroughly addressing scalability and security, SDA empowers software owners to leverage web application development services to create robust solutions that not only meet current demands but are also poised for future growth.

Bluelight Consulting: Comprehensive Web Development Services Guide
Navigating the intricacies of web application creation is paramount for software-as-a-service proprietors, and a comprehensive guide can be transformative. Effective web application development services encompass everything from initial planning to deployment and ongoing maintenance, ensuring that each phase aligns seamlessly with strategic business goals. By leveraging web application development services, software-as-a-service companies can 10 Benefits of Outsourcing Software Development for SaaS Owners, 10 Benefits of Hiring iPhone App Developers for Your SaaS, and ultimately drive growth.
Industry leaders emphasize the critical importance of meticulous planning in web application creation. This involves conducting thorough market research and competitor analysis to validate software-as-a-service concepts and identify unique selling propositions. A well-structured development team, comprising roles such as business analysts, project managers, and developers, is essential for effectively addressing both technical and client-oriented features. As noted by SapientPro, "A complete team will cover frontend workflows, backend logic, cloud infrastructure, QA testing, and release pipelines while focusing on 10 Best Online Business Ideas for SaaS Product Owners in 2025."
Successfully navigating these complexities hinges on a deep understanding of the specific needs of the software-as-a-service model, which includes:
- User management
- Subscription management
- Integration capabilities
- Web application development services
By focusing on these critical domains, software businesses can create scalable, secure, and user-friendly solutions that not only meet but exceed customer expectations. This strategic approach and positions companies for long-term success in a rapidly evolving digital landscape.
Furthermore, with the software-as-a-service market projected to reach $390.50 billion by 2025, the importance of efficient web software creation cannot be overstated. The anticipated cost for developing a software-as-a-service product ranges from $100K to $1 million, underscoring the necessity for software owners to fully grasp the financial implications of their development choices.

Mobidev: Essential Web Application Development Guide and Tools
Mobidev serves as an essential guide for software-as-a-service owners navigating the landscape of web application development services and tools. By leveraging the right tools—such as project management software, version control systems, and testing frameworks—companies can significantly 10 Benefits of Nearshore Application Development for SaaS Success, 10 Benefits of a Dedicated Development Team for SaaS Success, and expedite time-to-market. 10 Benefits of Choosing an Outsourcing Software Development Company to make , driving their progress forward with confidence. Embrace the tools that can transform your development process and elevate your web application development services.

TechMagic: Full-Cycle Web Application Development Services
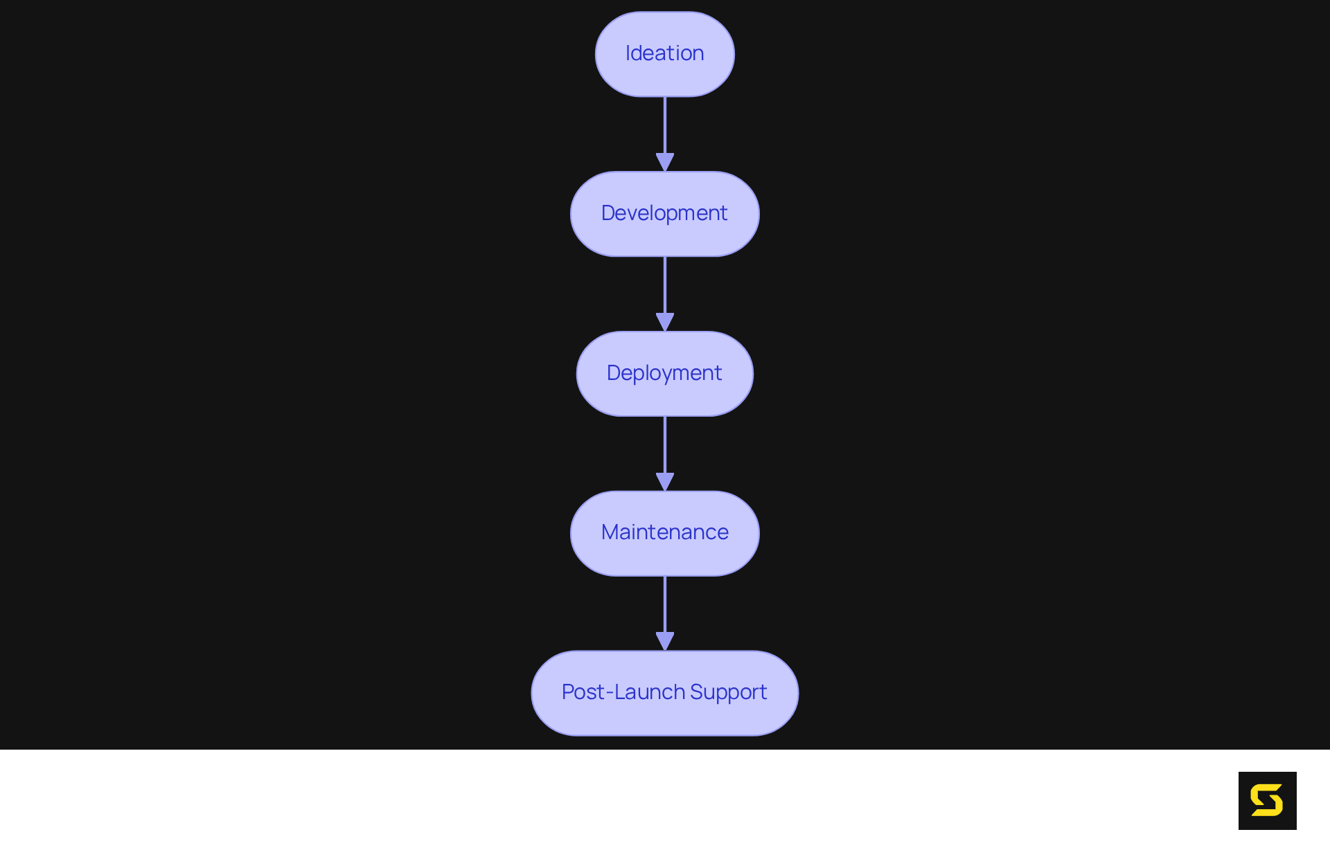
TechMagic provides comprehensive 10 Innovative Marketplace Ideas for SaaS Product Owners that encompass every phase, from ideation to deployment and ongoing maintenance. This all-encompassing approach is particularly advantageous for software as a service owners seeking a single partner to manage their entire web application development services creation journey. By delivering end-to-end solutions, 10 Benefits of Nearshore Software Development for Your SaaS Projects that all project components are seamlessly aligned with the client's vision and business objectives.
The advantages of such extensive services are numerous. Firstly, they streamline communication, minimizing the risk of misalignment and delays that can arise when multiple vendors are involved. Secondly, a unified growth process fosters enhanced innovation, as insights gained during one phase can be effortlessly integrated into subsequent stages. This adaptability is crucial in the fast-paced software-as-a-service landscape, where responsiveness to market changes can dictate success.
Industry leaders have consistently underscored the significance of end-to-end creation solutions. For instance, a prominent figure in the software as a service sector noted that maintaining a dedicated team throughout the project lifecycle not only elevates product quality but also accelerates time-to-market. This sentiment is echoed by numerous successful software-as-a-service companies that have leveraged to achieve remarkable growth and operational efficiency.
Successful end-to-end creation projects, such as those undertaken by TechMagic, exemplify the efficacy of this model. By managing all aspects from initial idea validation to post-launch support, TechMagic has empowered many clients to navigate the complexities of software as a service creation with confidence. This results in robust solutions that not only meet but often exceed user expectations, enhancing engagement and satisfaction.
In summary, the integration of end-to-end solutions in software as a service not only simplifies the process for owners but also enhances the overall quality and success of the final product, establishing it as a strategic choice for companies aiming to excel in a competitive digital landscape.

Fingent: Detailed Guide to Web Application Development for SaaS
Fingent presents an authoritative manual for web application development services specifically tailored for software-as-a-service enterprises. This essential resource delves into 10 Key Benefits of Blockchain App Development for SaaS Owners such as:
- Architecture design
- Technology stack selection
- User experience considerations
By leveraging Fingent's 10 Custom PHP Development Solutions for SaaS Success, software-as-a-service proprietors can gain invaluable insights into 10 Custom CRM Development Services to Boost Your SaaS Efficiency that significantly enhance their web application development services, ultimately leading to successful outcomes. Equip yourself with the knowledge that can transform your approach and elevate your business to new heights.

Upsilon IT: Custom Web Application Development for Unique SaaS Solutions
Upsilon IT stands as a leader in providing , specifically tailored for the unique demands of 10 Benefits of Outsourcing Software Development Services for SaaS. Their methodology prioritizes a profound understanding of 10 Essential Android Application Development Services for Success, empowering them to deliver bespoke solutions that thrive in a competitive marketplace. By focusing on personalization, Upsilon IT enables application owners to craft solutions that not only fulfill client needs but also drive business growth.
In the rapidly evolving software-as-a-service landscape, where both startups and established firms face the imperative for agility and innovation, Upsilon IT's approach is particularly relevant. They recognize that effective customization strategies are vital for addressing the diverse requirements of users and ensuring compliance with industry standards. For instance, while many software-as-a-service platforms provide integrated compliance features, they often fall short of specific regulatory demands, making customized solutions indispensable.
Moreover, Upsilon IT's commitment to understanding client challenges allows them to implement effective customization strategies that enhance client experience and operational efficiency. This capability is essential in a landscape where the ability to adapt swiftly without sacrificing quality can significantly influence a company's success. As industry leaders emphasize, personalization in software-as-a-service is not merely an advantage; it is a necessity for achieving a competitive edge and meeting the intricate needs of users.
By leveraging their expertise, Upsilon IT aids clients in navigating the complexities of software solutions, ensuring that their offerings are not only functional but also strategically aligned with business objectives. This focus on customized 10 Key Steps for Custom Retail Software Development Success positions Upsilon IT as a trusted partner for software owners who are seeking to innovate and excel in the digital landscape.

Space-O Technologies: Comprehensive Custom Web Application Development Services
SDA provides a comprehensive suite of personalized web application development services tailored specifically for software-as-a-service enterprises. Their expert team collaborates intimately with clients, ensuring that solutions are not only technically robust but also strategically aligned with overarching business objectives.
In today's competitive landscape, this cooperative strategy is vital; the success of software products hinges on 10 Essential Tips for Custom ERP Development Success and a clear alignment of objectives. Industry leaders underscore that strategic alignment in software as a service initiatives is essential for maximizing returns and achieving 10 Essential Features of Custom CRM Software for SaaS Success.
By leveraging their extensive experience and a 10 Essential Features of Medical Software for Healthcare Providers, SDA empowers SaaS owners to navigate the complexities of development, positioning every project for success. This unwavering commitment to collaboration and strategic alignment distinguishes SDA as a for businesses aiming to innovate and excel through web application development services in the digital realm.
Conclusion
The landscape of web application development for software-as-a-service (SaaS) owners is increasingly defined by the necessity for tailored solutions that address unique business challenges. This article underscores the essential services that empower SaaS enterprises to thrive in a competitive environment, emphasizing the critical importance of:
- Customization
- Security
- User experience
- Comprehensive development strategies
By leveraging specialized services, SaaS owners can not only enhance their product offerings but also ensure alignment with their strategic business goals.
Key insights from the discussion highlight the significance of:
- Agile methodologies
- User-centric design
- Robust security measures in the development process
Companies such as SDA, App-Scoop, and TechMagic exemplify how a focus on these elements can lead to improved user engagement, operational efficiency, and ultimately, business growth. Moreover, the integration of tools and best practices in web application development can streamline processes, mitigate risks, and foster innovation.
In a rapidly evolving digital landscape, the ability to adapt and customize solutions is paramount for SaaS success. As the market continues to expand, embracing these essential web application development services will not only enhance the quality of offerings but also position companies to meet the intricate demands of their users. The call to action is unequivocal: prioritize strategic partnerships and invest in tailored development solutions that drive long-term success in the SaaS arena.
FAQ
What is SDA and what services do they offer?
SDA is a custom software development company that specializes in creating tailored SaaS solutions. They focus on understanding the unique requirements of SaaS owners and deliver software that enhances user engagement and satisfaction.
What is the projected growth rate for the custom software creation market in the USA?
The custom software creation market in the USA is projected to grow at a steady compound annual growth rate (CAGR) of 18.5% between 2024 and 2030.
Why are security measures important in custom software development?
Robust security measures, such as secure coding practices and regular vulnerability assessments, are essential in today’s landscape to protect software from potential threats and ensure user trust.
How does App-Scoop approach web application development?
App-Scoop utilizes a flexible, iterative approach to web application development, allowing for continuous feedback and enhancements to ensure the final product meets customer expectations and aligns with business objectives.
What is the focus of Brain Box Labs in their web application development services?
Brain Box Labs prioritizes user experience by adhering to best practices in UI/UX design, creating intuitive interfaces that enhance client satisfaction and retention.
How does UI/UX design impact software applications?
Effective UI/UX design optimizes ease of perception and reduces cognitive load, which can significantly influence retention rates. A well-designed interface can lead to a 200% increase in conversions.
What strategies does Brain Box Labs use to enhance user experience?
Brain Box Labs integrates feedback systems and utilizes data visualization tools to ensure their designs are visually appealing, practical, and adaptable to client needs.
What competitive advantages can customized software solutions provide for SaaS firms?
A strategic focus on web application development services and customized software creation can yield substantial competitive advantages, enabling SaaS firms to thrive in a rapidly evolving digital environment.
