10 Key Benefits of Blockchain App Development for SaaS Owners
September 28, 2025
Alex Shubin | Founder & CEO at SDA

Overview
The article elucidates the essential benefits of blockchain app development for SaaS owners, underscoring advantages such as:
- Enhanced security
- Decentralization
- Transparency
- Cost reduction
- User empowerment
These benefits are substantiated by compelling examples and statistics that demonstrate how blockchain technology can:
- Elevate operational efficiency
- Mitigate risks
- Cultivate customer trust across diverse industries
As a result, SaaS companies are strategically positioned for innovation and competitive advantage. Embrace the transformative potential of blockchain to redefine your business landscape.
Introduction
Blockchain technology is fundamentally reshaping the landscape of software as a service (SaaS), delivering a multitude of benefits that extend well beyond mere innovation. SaaS owners have much to gain from integrating blockchain app development, as it significantly enhances security, transparency, and operational efficiency, while also empowering users with greater control over their data. However, as this transformative technology gains momentum, critical questions emerge:
- How can SaaS businesses effectively leverage blockchain to streamline operations?
- How can they tackle the inherent challenges associated with its implementation?
This article explores ten key benefits of blockchain app development, illuminating its potential to revolutionize SaaS business models and cultivate a more secure, efficient, and user-centric digital environment.
SDA: Tailored Blockchain App Development Solutions
SDA specializes in delivering 10 Benefits of Dedicated Software Development for SaaS Success tailored specifically for software as a service (SaaS) owners. Leveraging extensive expertise in blockchain app development, SDA ensures that each distributed ledger application is meticulously crafted to fulfill the distinct requirements of various sectors. This tailored approach not only enhances functionality but also aligns seamlessly with the they support.
For example, a Canadian e-commerce startup successfully integrated a decentralized ledger SaaS platform, avoiding $100,000 in server expenses while scaling operations to serve customers in both the USA and Europe.
Furthermore, the global distributed ledger market, valued at $17.46 billion in 2023, is projected to grow by 87.7% by 2030, underscoring the increasing demand for secure and transparent solutions. As industry leaders recognize the transformative potential of distributed ledger systems, SDA stands out as a preferred partner for organizations eager to innovate and effectively leverage blockchain app development.
Irina Lysenko, a key figure in the field, asserts, 'Innovation is driven by businesses that are not afraid to embrace it,' encapsulating the ethos that propels SDA's 10 Benefits of Progressive Web App Development Services for SaaS Owners.

Enhanced Security: Tamper-Proof Data Storage
Blockchain technology significantly enhances security through its 10 Benefits of Fintech Custom Software Development for SaaS Owners. Every transaction is meticulously documented in a decentralized ledger, making it nearly impossible for unauthorized individuals to modify or remove information. This robust level of security is critical for software as a service (SaaS) owners who handle sensitive information. Traditional storage methods are centralized and exhibit limited tamper resistance, whereas blockchain-based storage is decentralized and offers superior tamper resistance. By embracing distributed ledger technology, companies can drastically reduce the risk of 10 Benefits of Outsourcing Software Development for SaaS Owners among their users.
Moreover, a staggering 46% of software-as-a-service breaches stem from weak or nonexistent multifactor authentication (MFA), underscoring the necessity of implementing strong security measures, including distributed ledger technology, to safeguard sensitive information. Furthermore, distributed ledger technology facilitates compliance with regulations such as GDPR and HIPAA by providing a 10 Benefits of Custom Software for SaaS Product Owners, which is vital for SaaS operators managing regulatory obligations.
While the advantages of distributed ledger technology are considerable, it is essential to consider potential for large SaaS platforms. Additionally, distributed ledger systems can preserve an unaltered record of information prior to a breach, which is crucial for incident response and legal documentation. As the demand for secure information management escalates, the integration of blockchain app development becomes increasingly vital for SaaS platforms aiming to protect their information integrity and maintain customer trust.

Decentralization: Eliminate Single Points of Failure
Decentralization stands as a cornerstone of distributed ledger technology, effectively eliminating single points of failure. In stark contrast to traditional systems that depend on a central server, blockchain technology distributes data across a vast network of nodes. This architecture ensures that even if one node encounters a failure, the entire system continues to function seamlessly, thereby significantly .
For software-as-a-service providers, this translates into improved uptime and fortified defenses against potential attacks, assuring that their services remain consistently accessible to users.
Embrace the 10 Benefits of Software Outsource for SaaS Product Owners to elevate your 10 Benefits of Hiring iPhone App Developers for Your SaaS.

Greater Transparency: Built-In Audit Trails
Blockchain technology delivers unparalleled transparency through its inherent audit trails, ensuring that every transaction is recorded in a manner that is both accessible and verifiable by all stakeholders. This capability empowers SaaS owners to seamlessly , which is crucial for compliance and auditing.
Statistics indicate that organizations utilizing distributed ledger technology for audit trails typically achieve a positive ROI within 12 to 24 months, significantly reducing fraud and bolstering 10 Benefits of Outsourcing Software Development Services for SaaS, as clients can independently verify the integrity of transactions.
Compliance officers have noted that the immutable nature of distributed ledger records enhances accountability, with Brett Patrontasch asserting, "Distributed ledgers enhance compliance by establishing verifiable, unalterable records of all scheduling activities that can be easily audited."
Leading software as a service companies, such as Walmart, are already leveraging distributed ledger systems to streamline their 10 Benefits of Nearshore Application Development for SaaS Success, showcasing the potential of this innovation to forge stronger connections with users and enhance overall trustworthiness.

Instant Traceability: Real-Time Data Processing
Blockchain technology enables immediate traceability by facilitating real-time information processing, allowing SaaS owners to observe transactions as they occur. This capability is particularly 10 Key Steps for Custom Retail Software Development Success, where businesses can track the movement of goods in real-time, ensuring they can swiftly address any discrepancies or delays.
For instance, Deloitte's solution has significantly increased transparency for all participants in the clinical supply chain, demonstrating how this technology 10 Benefits of Choosing an Outsourcing Software Development Company. This responsiveness not only boosts operational efficiency but also substantially elevates customer satisfaction through timely updates and resolutions.
Experts in the field assert that such transparency is crucial for 10 Benefits of Nearshore Software Development for Your SaaS Projects. Nate Holiday, CEO of Space and Time, emphasizes, "This collaboration democratizes access to distributed ledger data," underscoring the importance of transparency in supply chains.
By leveraging distributed ledger technology, blockchain app development can provide software-as-a-service firms with immediate traceability, enhancing their operations and securing a competitive advantage in the marketplace. To implement this, software-as-a-service product owners should consider blockchain app development to integrate solutions that provide into their supply chain processes.

Cost Reduction: Automation and Smart Contracts
Blockchain app development facilitates substantial cost savings through automation and the implementation of smart contracts. These self-executing agreements automatically enforce contract terms when predefined conditions are satisfied, effectively 10 Best Online Business Ideas for SaaS Product Owners in 2025. This reduction in intermediaries not only but also accelerates processes. For SaaS owners, engaging in blockchain app development with smart contracts can result in significant operational cost savings, enabling more effective resource allocation and 10 Custom CRM Development Services to Boost Your SaaS Efficiency.

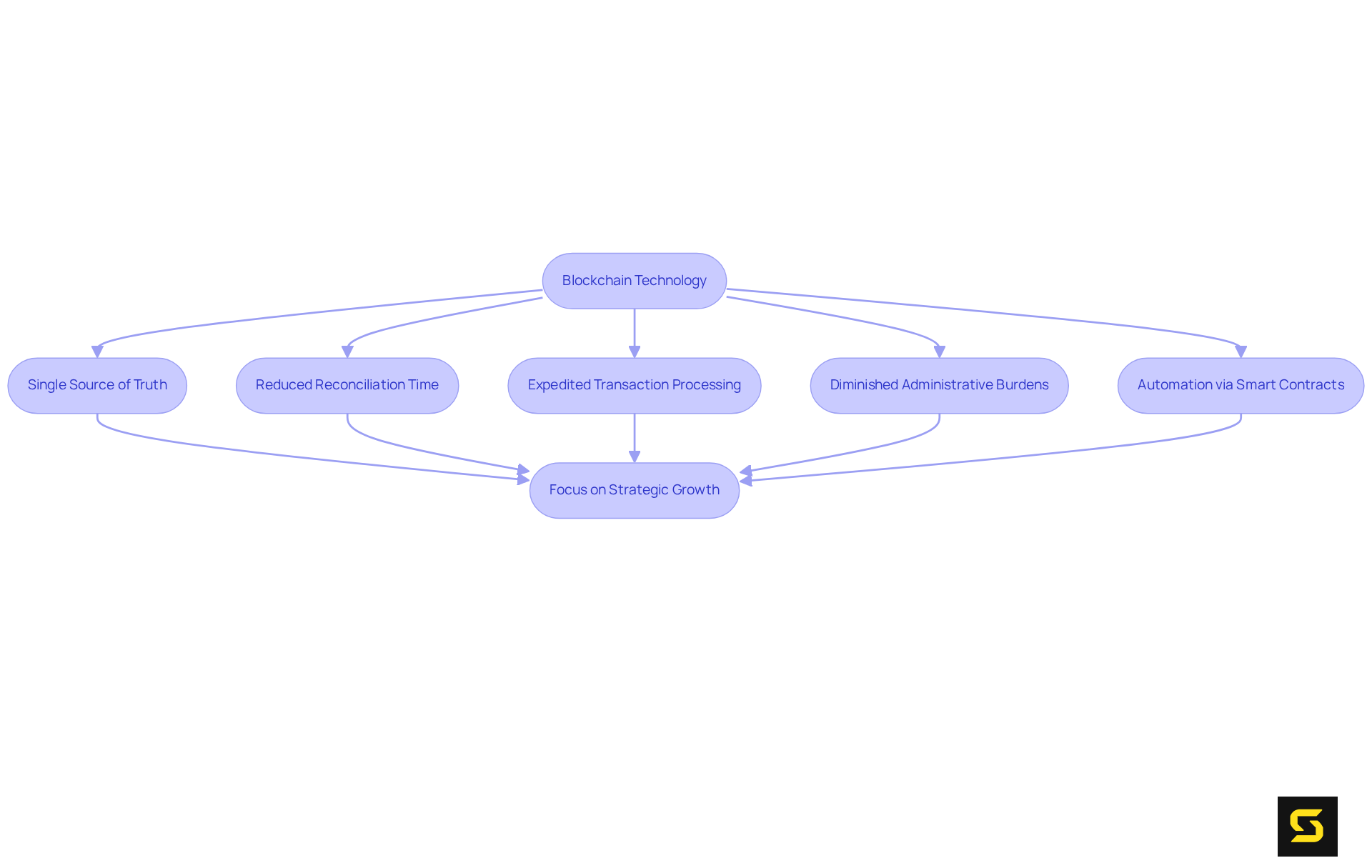
Improved Efficiency: Streamlined Processes
Blockchain technology significantly enhances efficiency by streamlining processes across diverse business functions. By providing a 10 AI Software Development Solutions for SaaS Product Owners, blockchain reduces the time necessary for reconciliation and verification. For SaaS owners, this translates to expedited transaction processing and 10 Custom PHP Development Solutions for SaaS Success. Moreover, the through smart contracts empowers teams to concentrate on more strategic initiatives, ultimately fostering growth and innovation. Embracing blockchain app development is not merely an upgrade; it is a strategic imperative for those seeking to thrive in a competitive landscape.

User Empowerment: Control Over Data Ownership
Blockchain technology empowers users by granting them authority over their information ownership—a crucial aspect in today's digital landscape, where 86% of Americans express significant concerns about privacy. Furthermore, 94% of clients refuse to engage in transactions lacking secure information handling practices, underscoring the importance of information security in building customer trust. Decentralized systems allow users to manage their personal information and control access, fostering a sense of security and autonomy. For SaaS owners, facilitating this level of control can substantially enhance 10 Essential DevOps Development Services for SaaS Success. When users feel , they are more inclined to engage with the platform, resulting in 10 Essential Tips for Custom ERP Development Success. 10 Essential Features for Successful Fitness App Development that such empowerment not only protects user information but also aligns with the growing demand for transparency in handling practices.
Companies like VANA exemplify this shift by enabling individuals, particularly in developing markets, to manage and profit from their information, illustrating how blockchain app development can transform user relationships and bolster loyalty within the SaaS industry. Additionally, the Ownership Protocol (DOP) introduces selective transparency, allowing users to dictate what information they share and with whom, further enhancing privacy. As organizations increasingly adopt distributed ledger technologies, they not only address privacy concerns but also position themselves as leaders in user-centric information management.

Diverse Use Cases: Blockchain Across Industries
10 Key Strategies for Custom Fintech Software Development Success is revolutionizing various industries, particularly finance and healthcare, offering SaaS owners a wealth of opportunities to innovate and enhance their services. In healthcare, distributed ledger technology significantly improves patient information management by offering a secure, unchangeable record that permits 10 Essential Features of Custom CRM Software for SaaS Success to medical files. This advancement not only enhances data integrity but also empowers patients to control their health information, fostering trust between patients and providers. For instance, distributed ledger technology simplifies the exchange of electronic health records, ensuring that healthcare professionals have a comprehensive view of a patient's history. This comprehensive access results in more precise diagnoses and improved treatment plans.
In the finance sector, distributed ledger technology streamlines transactions by enabling quicker, borderless payments and automating compliance processes. This innovation reduces the risk of fraud and , making 10 Essential Features of Medical Software for Healthcare Providers more efficient. Statistics indicate that the adoption of distributed ledger technology in finance is accelerating, with many institutions leveraging its capabilities to improve operational efficiency and customer trust. A recent report emphasized that over 60% of financial organizations are investigating distributed ledger technology to enhance their services.
Moreover, the potential of this technology extends beyond finance and healthcare; it enhances transparency and reduces corruption in government and public services, which is crucial for building trust in digital solutions. Industry analysts stress that the incorporation of distributed ledger technology in these sectors not only addresses current challenges but also creates new opportunities for expansion. As distributed ledger technology continues to advance, software-as-a-service companies that focus on blockchain app development can distinguish themselves in a competitive market, fostering innovation and improving user experiences.

Development Process: Challenges and Solutions in Blockchain Apps
The unique challenges of blockchain app development include scalability, integration with existing systems, and navigating regulatory compliance. To effectively address these challenges, software as a service proprietors must collaborate with who can guide them through the intricacies of implementation.
By adopting best practices—such as conducting thorough assessments to identify integration points and leveraging 10 Essential Web Application Development Services for SaaS Owners—businesses can significantly enhance the scalability of their blockchain app development solutions. For instance, an Australian logistics firm successfully integrated distributed ledger technology SaaS with its ERP system, resulting in a 30% decrease in shipment delays and improved transparency. This integration not only streamlined operations but also exemplified how distributed ledger technology can foster trust among partners.
Furthermore, employing cross-chain protocols enables seamless data transfer across various distributed ledger platforms, thereby enhancing operational efficiency. The distributed ledger market is projected to reach a minimum of USD 12,895 billion by 2032, underscoring the growing significance and potential of this innovation for 10 Leading Automotive Software Companies Driving Innovation.
By proactively addressing these challenges, including the regulatory compliance issues highlighted in recent developments, organizations can unlock the full potential of blockchain technology, driving innovation and securing a competitive advantage in their respective markets.

Conclusion
The transformative potential of blockchain app development for SaaS owners is profound. By integrating this innovative technology, businesses can significantly enhance security, increase transparency, and empower users, all while streamlining operations and reducing costs. The shift towards decentralized systems not only mitigates risks associated with central points of failure but also fosters a more resilient and trustworthy environment for both service providers and their customers.
Throughout this discussion, various key benefits of blockchain have been underscored, including:
- Tamper-proof data storage
- Real-time traceability
- Implementation of smart contracts that automate processes and reduce expenses
Furthermore, the ability to maintain compliance with regulatory standards and improve operational efficiency through streamlined processes is essential for SaaS owners aiming to remain competitive in a rapidly evolving market.
As industries increasingly embrace blockchain technology, the call to action is unmistakable: SaaS owners must prioritize the adoption of blockchain app development to unlock new opportunities for innovation and growth. By doing so, they not only tackle pressing challenges but also position themselves as frontrunners in a digital landscape that is progressively defined by transparency, security, and user empowerment.
FAQ
What services does SDA provide?
SDA specializes in delivering personalized application development solutions tailored specifically for software as a service (SaaS) owners, leveraging expertise in blockchain app development.
How does SDA's approach benefit businesses?
SDA's tailored approach enhances functionality and aligns with the strategic objectives of businesses, ensuring that each distributed ledger application meets the distinct requirements of various sectors.
Can you provide an example of SDA's impact?
A Canadian e-commerce startup integrated a decentralized ledger SaaS platform through SDA, avoiding $100,000 in server expenses while successfully scaling operations to serve customers in both the USA and Europe.
What is the current market outlook for distributed ledger technology?
The global distributed ledger market was valued at $17.46 billion in 2023 and is projected to grow by 87.7% by 2030, indicating increasing demand for secure and transparent solutions.
How does blockchain technology enhance security for SaaS owners?
Blockchain technology provides tamper-proof information storage, making it nearly impossible for unauthorized individuals to modify or remove information, which is critical for handling sensitive data.
What are the risks associated with traditional storage methods?
Traditional storage methods are centralized and exhibit limited tamper resistance, making them more vulnerable to breaches compared to decentralized blockchain-based storage.
Why is multifactor authentication important for SaaS?
A significant 46% of software-as-a-service breaches stem from weak or nonexistent multifactor authentication (MFA), highlighting the necessity of implementing strong security measures, including distributed ledger technology.
How does distributed ledger technology assist with regulatory compliance?
Distributed ledger technology facilitates compliance with regulations such as GDPR and HIPAA by providing a verifiable record of all interactions, which is essential for SaaS operators managing regulatory obligations.
What are the scalability challenges of distributed ledger technology?
While distributed ledger technology offers considerable advantages, potential scalability challenges may arise for large SaaS platforms that need to accommodate a high volume of transactions.
How does decentralization improve service reliability?
Decentralization eliminates single points of failure by distributing data across a network of nodes, ensuring that the system continues to function even if one node fails, thus enhancing uptime and reliability for SaaS providers.
