10 Benefits of Hiring iPhone App Developers for Your SaaS
September 30, 2025
Alex Shubin | Founder & CEO at SDA

Overview
Hiring iPhone app developers for your SaaS is a strategic move that can significantly enhance user experience, increase revenue potential, and ensure robust security for enterprise data.
Skilled developers are adept at creating tailored applications that engage a loyal customer base while streamlining testing and maintenance processes. This expertise ultimately leads to faster market launches and sustained user satisfaction.
By investing in top-tier development talent, you position your SaaS for success in a competitive landscape.
Introduction
The rapid evolution of mobile technology has fundamentally transformed how businesses engage with their customers, establishing iPhone app development as an essential component for success within the SaaS landscape. By hiring specialized iPhone app developers, organizations can unlock numerous benefits, including enhanced user experiences and increased revenue potential.
However, navigating the complexities of app development raises a critical question: how can businesses ensure they are fully leveraging the capabilities of iPhone applications to meet user expectations and drive sustainable growth?
This article explores ten compelling advantages of collaborating with expert iPhone app developers, revealing strategies that can elevate SaaS offerings and foster long-term success.
SDA: Custom Software Development for iPhone Apps
SDA stands at the forefront of custom software development, particularly in the realm of mobile applications, leveraging 10 Benefits of Dedicated Software Development for SaaS Success like React and Angular. Our 10 Benefits of Enterprise Mobile App Development for SaaS Owners prioritizes user-centric design, ensuring that each application not only meets technical specifications but also aligns seamlessly with the strategic objectives of businesses. This unwavering commitment to quality and innovation has positioned SDA as a , making us the preferred partner for organizations looking to enhance their SaaS offerings.
Industry leaders affirm that investing in user-centric design can yield remarkable returns; for every dollar spent, businesses can anticipate a return of up to $100. Furthermore, statistics reveal that:
- 88% of individuals are less likely to return after a negative experience
- 60% discontinue using an app within the first week
These figures underscore the critical necessity for effective UX strategies. By partnering with SDA, companies can harness these insights to create impactful applications that significantly enhance user engagement and satisfaction.

Increased Revenue Potential with iPhone Apps
Engaging 10 Benefits of Nearshore Software Development for Your SaaS Projects is essential for dramatically enhancing revenue potential for SaaS businesses. Individuals with Apple smartphones exhibit a strong propensity to spend on applications, with average conversion rates for Apple software frequently surpassing those of alternative platforms. For instance, studies reveal that iPhone apps can achieve conversion rates as high as 25%, compared to 15% for Android apps. A well-crafted app not only enriches user experience but also fosters 10 Benefits of Fintech Custom Software Development for SaaS Owners, leading to improved retention rates.
By incorporating features that drive engagement—such as in-app purchases, subscription models, and personalized content—businesses can establish diverse revenue streams. Successful 10 Benefits of Custom Software for SaaS Product Owners, including tiered pricing and exclusive content access, further amplify financial returns.
As noted by a co-founder of a leading app development company, "The crucial factor in enhancing conversion rates is comprehending consumer behavior and customizing app features to fulfill their requirements."
The substantial impact of iPhone app developers on smartphone applications contributes to , enabling businesses to tap into the lucrative market of mobile consumers and ultimately resulting in significant profit increases. However, challenges such as cross-platform adaptability must be addressed to ensure a seamless experience across devices.

Enhanced Security for Enterprise Data
Mobile application developers must prioritize security, implementing robust measures to protect enterprise data. With features such as , secure APIs, and strict compliance with industry standards, businesses can confidently trust that their 10 Benefits of Outsourcing Software Development Services for SaaS. This unwavering focus on security not only protects the organization but also 10 Benefits of Outsourcing Software Development for SaaS Owners, significantly enhancing the overall reputation of the SaaS product.
As cyber threats escalate—data breaches have surged by 54% over the past year, with 31% of organizations reporting that they have experienced a breach—the necessity for robust security in mobile applications has never been more critical. Alarmingly, over 75% of mobile applications neglect fundamental security measures, such as password protection for stored data, highlighting common pitfalls in app security practices.
Regular updates and 10 Benefits of Hiring iPhone App Developers for Your SaaS to maintaining app security, ensuring that applications remain resilient against evolving threats. Experts assert that prioritizing data protection is non-negotiable; integrating security from the outset is crucial for safeguarding enterprise applications.

Versatile Solutions for Diverse Business Needs
iPhone applications provide versatile solutions tailored to meet the distinct needs of various sectors, notably healthcare and fitness. 10 Benefits of Progressive Web App Development Services for SaaS Owners can implement customized features that directly address the challenges faced by these sectors, ensuring that each app effectively fulfills its intended purpose. For instance, mobile health applications facilitate 24/7 communication between patients and doctors, which significantly enhances 10 Innovative Marketplace Ideas for SaaS Product Owners and reduces preventable medical errors. The constant availability of communication channels is crucial for making timely medical decisions. In the fitness domain, platforms that gamify exercise routines not only enhance enjoyment but also promote consistent engagement, assisting individuals in maintaining their fitness habits. Research indicates that gamified fitness applications help individuals cultivate regular exercise routines, making physical activity more appealing and sustainable.
The ability of iPhone app developers to customize app features empowers businesses to leverage technology in alignment with their operational goals. iPhone app developers emphasize the importance of understanding diverse business requirements, asserting that their tailored solutions can lead to improved client experiences and operational efficiencies. For example, fitness applications that incorporate social media features foster community involvement, motivating users to share their achievements and remain committed to their fitness journeys.
By addressing specific business challenges through tailored mobile app features, companies can enhance their 10 Benefits of Custom Mobile App Development for Your Business and stimulate growth within their respective markets. The is projected to generate approximately $31 billion by 2020, underscoring the significance and potential of investing in customized solution software. This adaptability is vital as industries continue to evolve and embrace technological advancements.

Access to a Large and Loyal Customer Base
Creating smartphone applications provides companies with access to a substantial and devoted clientele. Smartphone owners exhibit remarkable brand loyalty and a willingness to engage with premium applications. This demographic is typically more affluent and tech-savvy, making them . Engaging this audience can significantly 10 Benefits of Software Outsource for SaaS Product Owners and foster customer loyalty, 10 Best Companies to Outsource Software for SaaS Success.
According to data from the Shell App, mobile offers boast an activation rate of 25 to 35 percent, indicating strong involvement among participants. Marketing specialists emphasize that understanding the 10 Benefits of a Dedicated Development Team for SaaS Success is crucial for devising strategies that resonate with them.
As Andrew Davis aptly states, 'Content builds relationships. Relationships are built on trust. Trust drives revenue.' By incorporating features such as personalized offers and loyalty programs, businesses can further elevate engagement, ensuring they not only attract but also retain this valuable segment.

Exemplary User Experience Design
10 Essential Web App Development Services for SaaS Success is vital for retaining individuals in today's competitive application market. Experienced iPhone app developers focus on creating intuitive interfaces that enable seamless navigation and promote engaging interactions. Research indicates that enhancing customer experience to retain just 5% more clients can lead to a 25% increase in profits, underscoring the 10 Best Online Business Ideas for SaaS Product Owners in 2025. Moreover, 97% of individuals regard 'ease of use' as the most crucial attribute for mobile applications, emphasizing the necessity of a 10 Essential Features of Medical Software for Healthcare Providers. Furthermore, every $1 invested in UX design can generate a return of $100, reinforcing the importance of prioritizing experience for the audience.
Best practices for enhancing audience experience in 2025 include:
- Simplifying navigation
- Ensuring fast load times
- Employing minimalistic design principles
A tidy interface not only attracts individuals but also motivates them to return, ultimately fostering customer loyalty. Successful mobile applications, like Airbnb and Spotify, exemplify these principles by focusing on and engaging design, which contribute to their high satisfaction ratings. By investing in exceptional experiences for individuals, developers can create apps that not only meet but surpass expectations, leading to sustained engagement and growth.

Engagement with a Tech-Ready Audience
The role of 10 Benefits of Choosing an Outsourcing Software Development Company is pivotal in empowering businesses to connect with a 10 Custom CRM Development Services to Boost Your SaaS Efficiency that prioritizes innovation and quality. This demographic not only embraces new technologies but also , which is essential for 10 Custom PHP Development Solutions for SaaS Success.
By meticulously examining audience preferences and behaviors, businesses can craft applications that genuinely resonate with their clientele, nurturing deeper relationships and amplifying engagement. Research indicates that products responding to customer reviews can experience a remarkable 70% increase in loyalty, underscoring the critical importance of integrating customer insights into the development process.
Furthermore, continuous feedback from users is vital for iPhone app developers to identify bugs and technical issues, ensuring that their applications evolve in alignment with consumer expectations and market trends. Engaging with this audience not only enhances user satisfaction but also strategically positions businesses to thrive in a competitive landscape.
Notably, platforms that embrace continuous sentiment tracking boast average monthly active user rates that are 26% higher, emphasizing the substantial benefits of proactive engagement.

Simplified Testing with Low Fragmentation
One of the significant advantages of developing iPhone applications lies in the low fragmentation of the iOS ecosystem. This characteristic allows developers to assess their software across fewer devices and operating system versions, thereby streamlining the testing process. Consequently, businesses can achieve quicker iterations and ensure 10 Essential Features of Custom CRM Software for SaaS Success universally. This leads to and a reduced time to market, reinforcing the strategic value of 10 Essential Android Application Development Services for Success for 10 Essential CRM Integration Services for SaaS Product Owners.

Reduced Development Time for Faster Launches
Engaging iPhone app developers significantly shortens 10 Essential DevOps Development Services for SaaS Success, enabling businesses to bring their products to market more swiftly. Specialized teams, adept in the intricacies of iOS development, navigate the development lifecycle with remarkable efficiency. This expedited speed to market is crucial in today's competitive digital landscape, where being the first to launch secures a significant advantage.
For instance, Google Pay achieved a 70% reduction in engineering effort and a 35% reduction in lines of code by utilizing Flutter, showcasing how effective development practices lead to 10 Essential Tips for Custom ERP Development Success.
Moreover, project managers emphasize that within dedicated teams are vital for maintaining momentum and ensuring timely delivery. As industry experts assert, streamlined workflows and effective communication are essential for project success among iPhone app developers in iOS development.
By investing in skilled mobile app developers, organizations not only enhance their 9 Benefits of Enterprise Mobile Application Development for SaaS Owners but also position themselves favorably against competitors in a rapidly evolving market.

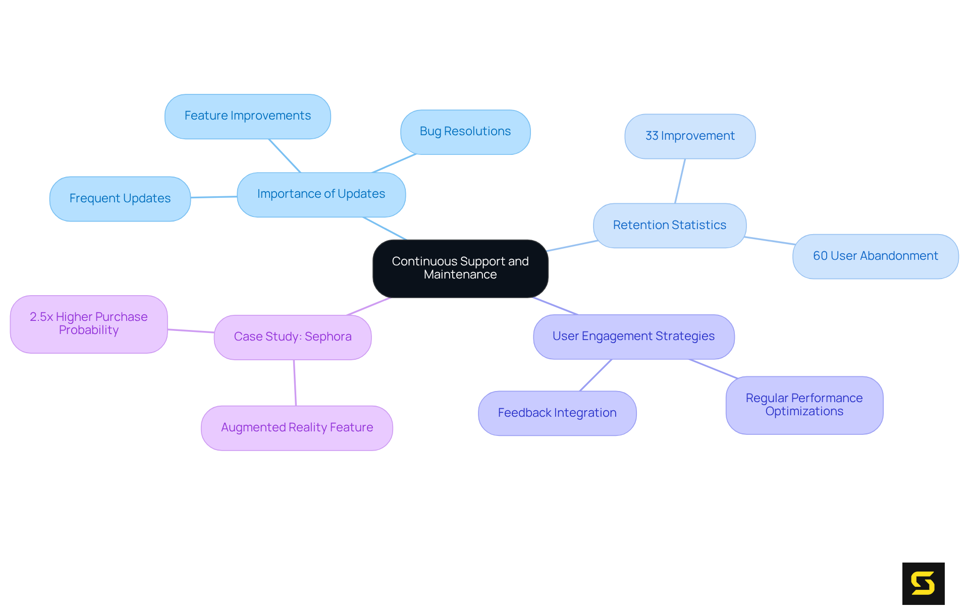
Continuous Support and Maintenance
Engaging with 10 Essential Web Application Development Services for SaaS Owners is essential for businesses that seek ongoing support and maintenance, which is a critical component for ensuring applications remain functional and up-to-date. Frequent updates, bug resolutions, and feature improvements are not merely advantageous; they are vital for sustaining user engagement and satisfaction.
In fact, applications refreshed every 14-21 days experience a 33% improvement in retention rates compared to those updated less frequently. Furthermore, apps updated monthly achieve three times higher engagement rates than those with less frequent updates. This 10 Top AI Consultants to Elevate Your SaaS Product Strategy not only safeguards the initial investment but also empowers businesses to and consumer expectations.
Developers assert that a proactive maintenance strategy, which includes regular performance optimizations and feedback integration, can significantly enhance user experience and foster loyalty for iPhone app developers. Companies like Sephora exemplify this, having effectively integrated augmented reality features into their applications, resulting in a 2.5x increase in purchase probability among customers.
As Sephora notes, "consumers who used the augmented reality function had a 2.5x higher chance of making a purchase." By prioritizing 5 Essential Steps for Successful Marketplace Creation and user-centric enhancements, SaaS applications can achieve sustained growth and a competitive edge in the marketplace.
Moreover, it is crucial to acknowledge that 60% of users abandon an app within the first week without strategic retention tools, highlighting the necessity of ongoing maintenance and updates to effectively retain users.

Conclusion
Hiring iPhone app developers can significantly transform SaaS businesses by unlocking a multitude of benefits that drive growth and enhance user satisfaction. The expertise of these developers not only contributes to creating high-quality applications but also ensures that these apps are tailored to meet the specific needs of diverse industries. By prioritizing user experience, security, and innovative features, businesses can effectively engage their target audience and foster long-term loyalty.
The advantages are compelling:
- Increased revenue potential through higher conversion rates
- Enhanced security for protecting sensitive data
- Versatile solutions that cater to various business challenges
Furthermore, the ability to access a large, loyal customer base and deliver exemplary user experiences underscores the importance of hiring skilled developers. Streamlined testing processes and reduced development times highlight how partnering with iPhone app developers can lead to quicker market launches and improved operational efficiency.
In a rapidly evolving digital landscape, the significance of investing in iPhone app development cannot be overstated. Businesses must seize the opportunity to engage with tech-savvy audiences, leverage customization to meet unique requirements, and stay ahead of competitors through continuous support and maintenance. By doing so, organizations can enhance their SaaS offerings and ensure sustained growth and success in an increasingly competitive marketplace. Embracing these strategies will empower businesses to thrive and adapt to the ever-changing demands of their customers.
FAQ
What is SDA's approach to custom software development for iPhone apps?
SDA focuses on user-centric design and leverages technologies like React and Angular to ensure that applications meet technical specifications and align with business objectives.
Why is user-centric design important in app development?
User-centric design can yield significant returns, with businesses potentially seeing up to $100 for every dollar spent. It also helps improve user engagement and satisfaction, as 88% of users are less likely to return after a negative experience.
What are the conversion rates for iPhone apps compared to Android apps?
iPhone apps can achieve conversion rates as high as 25%, while Android apps typically have conversion rates around 15%.
How can businesses enhance revenue through iPhone apps?
Businesses can enhance revenue by incorporating features like in-app purchases, subscription models, and personalized content, as well as employing successful monetization strategies such as tiered pricing and exclusive content access.
What security measures should mobile application developers implement?
Developers should implement robust security measures such as end-to-end encryption, secure APIs, and compliance with industry standards to protect enterprise data.
Why is app security increasingly critical?
With a 54% surge in data breaches over the past year and many applications neglecting basic security measures, prioritizing app security is essential to protect sensitive information and build trust with users.
What are common pitfalls in mobile app security?
Over 75% of mobile applications fail to implement fundamental security measures, such as password protection for stored data, highlighting significant vulnerabilities in app security practices.
How can businesses maintain app security over time?
Regular updates and security patches are essential to maintaining app security, ensuring that applications remain resilient against evolving cyber threats.
