10 Custom CRM Development Services to Boost Your SaaS Efficiency
September 28, 2025
Alex Shubin | Founder & CEO at SDA

Overview
This article presents a comprehensive overview of custom CRM development services that can significantly enhance the efficiency of Software as a Service (SaaS) businesses. Tailored CRM solutions, characterized by user-centered design and robust integration, are shown to improve operational efficiency and client engagement. Statistics reveal that these services lead to increased customer retention and satisfaction, ultimately driving growth. As such, investing in custom CRM development is not just a strategic move, but a necessary step for SaaS businesses aiming to thrive in a competitive landscape.
Introduction
In an environment where businesses must continually adapt to the shifting demands of customers, the significance of custom CRM development services has reached unprecedented heights. These bespoke solutions not only improve operational efficiency but also enable organizations to cultivate deeper client relationships and stimulate growth. As companies endeavor to optimize their SaaS capabilities, a pressing question emerges: how can they successfully implement and harness custom CRM systems to maintain a competitive edge? This article delves into ten innovative custom CRM development services that are set to revolutionize business operations and enhance customer engagement.
SDA: Tailored Custom CRM Development Services for Business Efficiency
SDA stands as a leader in delivering 10 Benefits of Dedicated Software Development for SaaS Success services that are meticulously crafted to meet the distinct operational needs of diverse industries. By prioritizing user-centered design and robust technology integration, SDA empowers enterprises to optimize their processes, elevate client engagement, and ultimately catalyze growth. Their 10 Best Companies to Outsource Software for SaaS Success collaborate closely with clients to engineer custom CRM development services that not only fulfill but , securing a formidable advantage in the marketplace. Engage with SDA today to Why PHP Developers Are in High Demand: Key Insights for SaaS Owners and drive your business forward.
Reliasoftware: In-Depth Custom CRM Software Development for Unique Business Needs
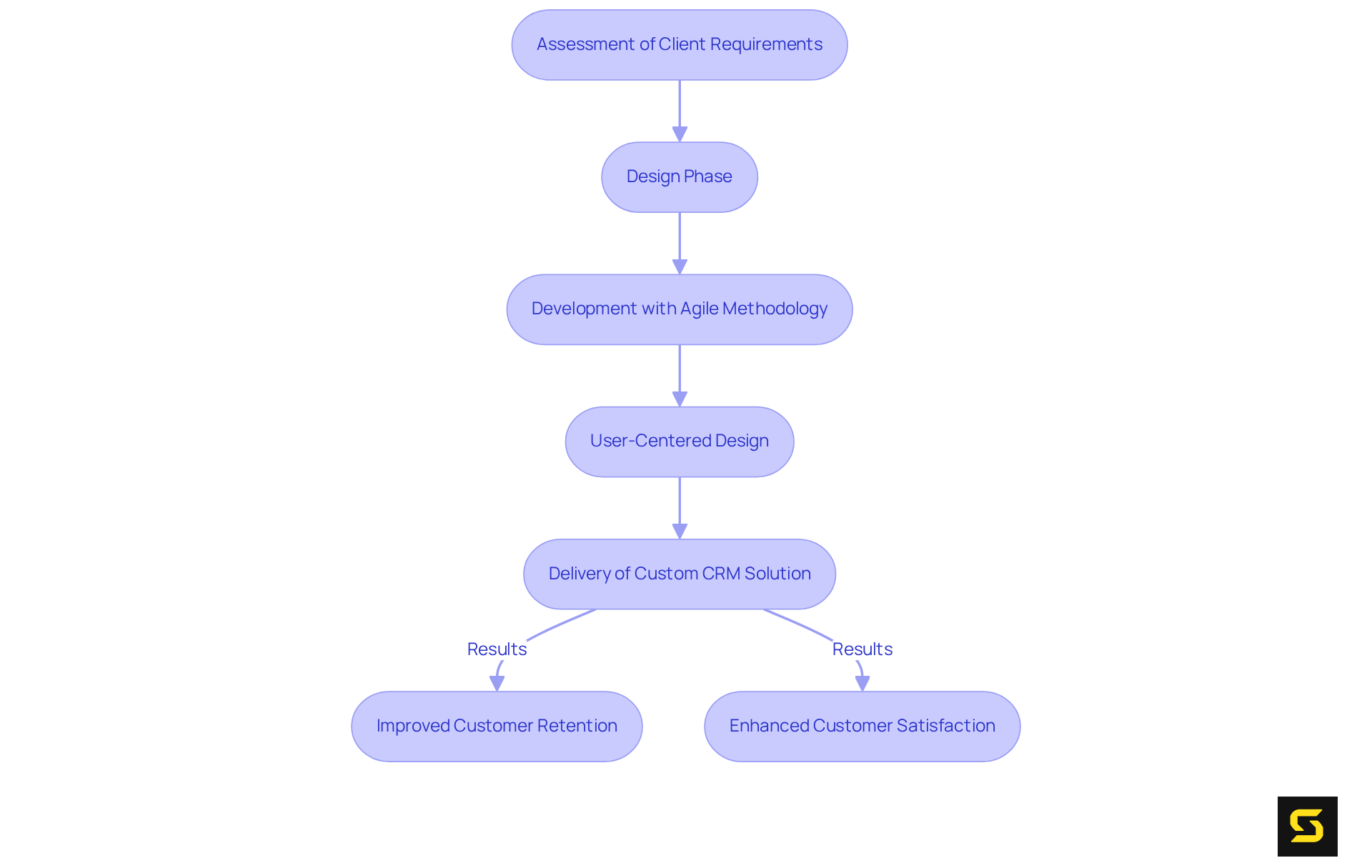
Reliasoftware stands as a leader in Why Partnering with a Front End Development Company Boosts SaaS Success services, meticulously tailored to meet the unique demands of businesses across diverse sectors. Their method begins with a comprehensive assessment of client requirements, ensuring that the final product is expertly designed to enhance operational efficiency and elevate client satisfaction. By harnessing cutting-edge technologies and established methodologies, including agile development and user-centered design, Reliasoftware equips organizations with CRM solutions that deliver measurable outcomes.
10 Benefits of Enterprise Mobile App Development for SaaS Owners not only optimize workflows but also improve data management, resulting in a 27% increase in customer retention and a remarkable 75% enhancement in customer satisfaction, as highlighted in extensive CRM usage studies. Industry experts have noted that custom CRM development services significantly 10 Benefits of Outsourcing Software Development for SaaS Owners, making them essential for organizations aiming to thrive in competitive landscapes.
"Our tailored CRM solutions are crafted to address the unique challenges faced by our clients, ensuring they can effectively leverage CRM capabilities to foster growth and enhance overall performance," asserts a representative from Reliasoftware. This unwavering commitment to delivering bespoke solutions guarantees that clients can adeptly to propel growth and improve their overall performance.

SDH Global: Custom CRM Development Services to Enhance Operational Efficiency
SDH Global is leading the way in custom CRM development services, significantly enhancing operational efficiency for enterprises. Their solutions are meticulously crafted to automate processes, streamline workflows, and improve data management, empowering organizations to focus on their core activities.
As noted, custom CRM development services are crafted to enhance operational efficiency by automating routine tasks and integrating with existing software. By incorporating 10 Benefits of Fintech Custom Software Development for SaaS Owners and reporting capabilities, SDH Global equips organizations to make informed, data-driven decisions that strengthen relationships and foster growth.
In fact, "92% of organizations report that CRM usage is crucial for achieving their revenue goals," underscoring the vital role of data-driven decision-making in CRM systems. Automation through 10 Essential MVP Software Development Services for SaaS Success not only minimizes manual tasks but also boosts productivity, allowing teams to concentrate on strategic initiatives.
Furthermore, the application of tailored data management techniques ensures that enterprises can effectively capture and utilize 10 Essential DevOps Development Services for SaaS Success, leading to enhanced service delivery and customer satisfaction. With these advancements, organizations can expect a , ultimately resulting in improved organizational outcomes.
Additionally, mobile CRM access can elevate sales productivity by up to 26%, further illustrating the comprehensive benefits of these solutions.

Syndicode: Comprehensive CRM Development and Integration Services
Syndicode stands at the forefront of custom CRM development services and integration, providing robust solutions that ensure seamless connectivity across diverse corporate systems. Their strategy is anchored in the creation of unified platforms that significantly enhance data flow and communication between departments, 10 Benefits of Hiring iPhone App Developers for Your SaaS.
By leveraging their extensive expertise in software development and integration, Syndicode provides custom CRM development services that empower businesses to fully harness the 10 Custom PHP Development Solutions for SaaS Success. This empowerment translates into remarkable improvements in and operational performance.
For instance, organizations that implement integrated CRM solutions often report a:
- 42% increase in sales forecast accuracy
- 27% boost in client retention
Such metrics underscore the transformative impact that effective CRM integration can have on organizational outcomes. As industry experts emphasize, maximizing CRM potential through strategic integration is vital for Why Partnering with a Medical Software Company Enhances SaaS Success and achieving sustainable growth.

Requirement Definition: A Critical Step in Custom CRM Development
Requirement definition stands as a pivotal phase in custom CRM development, serving as the cornerstone for the entire project. A comprehensive understanding of the specific needs and goals of the organization empowers development teams to craft a 10 Benefits of Nearshore Application Development for SaaS Success with strategic objectives. Engaging stakeholders throughout this process is not just beneficial; it is essential. This engagement ensures that diverse perspectives are incorporated, resulting in a more effective and user-friendly system.
Statistics reveal that organizations with robust stakeholder engagement in software development experience a , underscoring the importance of collaboration. Furthermore, successful stakeholder engagement during CRM requirement gathering not only clarifies project goals but also fosters a sense of ownership among users, which is crucial for adoption. By prioritizing open communication and collaboration, organizations can significantly enhance the 10 Best Online Business Ideas for SaaS Product Owners in 2025, ultimately driving greater efficiency and satisfaction.
Additionally, the discovery phase typically accounts for 5-10% of the total project cost, highlighting the financial implications of investing in stakeholder engagement. As we look towards 2025, the anticipated integration of AI features in CRMs will further emphasize the need for stakeholder involvement to ensure these 10 Benefits of Progressive Web App Development Services for SaaS Owners. Insights from industry leaders reinforce the importance of stakeholder engagement in CRM projects, providing valuable perspectives on best practices and strategies for success.

Development Methodology Selection: Ensuring Effective Custom CRM Implementation
Choosing the right development methodology is essential for the successful implementation of custom CRM development services. Agile and Waterfall methodologies each present distinct advantages tailored to different project scopes and complexities. Agile's iterative approach fosters flexibility, ongoing collaboration, and continuous feedback, allowing teams to adapt to changing requirements and deliver incremental value throughout the project. This adaptability is particularly beneficial in dynamic environments, where 10 Benefits of Software Outsource for SaaS Product Owners. In contrast, Waterfall offers a structured, linear process that excels in projects with well-defined requirements and strict deadlines, ensuring thorough documentation and adherence to established processes.
Recent trends indicate a significant shift towards Agile methodologies, with 68% of companies adopting some form of Agile in their development processes. 10 Benefits of Custom Mobile App Development for Your Business of 64%, compared to 49% for Waterfall, underscoring its effectiveness in delivering successful outcomes. 10 Benefits of Nearshore Software Development for Your SaaS Projects using demonstrate its capacity to provide ongoing visibility and timely adjustments, enhancing user satisfaction and project alignment. However, Agile can face challenges such as scope creep and the need for active stakeholder involvement, necessitating clear communication and effective risk management to address potential issues.
As organizations increasingly recognize the benefits of Agile, understanding the nuances between these methodologies becomes crucial. By aligning the chosen approach with the specific needs of the organization and the capabilities of the development team, companies can ensure a smoother development process and a more effective final product.

Ongoing Maintenance and Support: Key to Sustaining Custom CRM Performance
Ongoing maintenance and support are essential for the sustained performance of custom CRM development services. Frequent updates, bug corrections, and user assistance not only ensure functionality but also adapt the CRM to evolving organizational needs. Organizations that emphasize a can significantly enhance their CRM's value by utilizing custom CRM development services, ensuring it consistently meets user expectations.
For instance, businesses that implement routine updates report improved system reliability and user satisfaction, which leads to an average 29% increase in sales revenue for those utilizing CRM systems. Industry leaders assert that a 10 Benefits of a Dedicated Development Team for SaaS Success is crucial; as Tony Hsieh remarked, "service should permeate the entire organization," underscoring the importance of fostering strong client relationships through effective CRM use.
Moreover, regular updates can enhance CRM performance by streamlining processes and integrating new features, ultimately creating a more efficient and user-friendly experience. Additionally, 47% of CRM users report a significant positive impact of CRM on customer satisfaction, highlighting the advantages of effective maintenance.
By committing to ongoing support, organizations can not only sustain but also 10 Essential SaaS Apps for Product Owners in 2025, driving long-term success.

System Integration: Overcoming Challenges in Custom CRM Development
System integration in custom CRM development services presents significant challenges, particularly concerning data silos, compatibility issues, and user adoption. Data silos can significantly obstruct 10 Custom CRM Development Services to Boost Your SaaS Efficiency; 17% of users encounter tool integration challenges, while 40% of organizations experience strategy and deployment problems. Furthermore, 35% of businesses face technology-related challenges in CRM implementation. To combat these obstacles, organizations should implement a strategic approach that includes:
- Thorough Planning: Establish a clear roadmap that outlines integration goals and timelines.
- Stakeholder Engagement: Involve key stakeholders early in the process to ensure their needs and concerns are addressed, fostering a sense of ownership and collaboration.
- Utilization of 10 Essential Elements of Custom Web Design for SaaS Success: Leverage advanced integration tools that facilitate seamless information flow between systems, reducing the risk of silos. Notably, 53% of users experienced better collaboration across departments with CRM.
- Training and Change Management: Implement 10 Essential Features of Medical Software for Healthcare Providers to enhance user adoption and ensure that all team members are equipped to utilize the new system effectively.
By proactively tackling these challenges, organizations can leverage custom CRM development services to establish a unified CRM ecosystem that enhances information accessibility and drives better decision-making. Effective integration not only simplifies operations but also enables teams to concentrate on developing significant client relationships, ultimately resulting in enhanced sales and operational efficiency. As Michael Scheiner notes, "Businesses using a CRM platform can see their revenue increase by up to 245%, making it a powerful tool for driving sales and boosting profitability.

Data Security: Essential Feature in Custom CRM Development Services
Information security is a cornerstone of custom CRM development services, especially in an era characterized by increasing breaches and strict regulatory requirements. Organizations must prioritize security measures, including advanced encryption, strict access controls, and regular audits, to protect sensitive client information. The implementation of 10 Essential Features of a Custom CRM for SaaS Success not only 10 Essential Steps in Product Development Software for SaaS Owners but also fosters trust with clients—a crucial element in sustaining long-term relationships.
Encryption plays a vital role in CRM systems, ensuring that customer information remains confidential and secure from unauthorized access. Furthermore, access controls enhance security by restricting information access to authorized personnel only, thereby minimizing the risk of insider threats. Regular audits enable organizations to identify vulnerabilities and ensure compliance with evolving information protection regulations.
Industry leaders underscore the necessity of these measures. As one specialist noted, 'Advanced information security measures, including compliance and encryption standards, are essential for preserving customer trust and preventing legal repercussions.' This perspective emphasizes the growing recognition that is not merely a technical requirement but a strategic priority for enterprises striving for success in a competitive landscape.
The financial ramifications of inadequate security measures are significant, with the average overall cost of a breach for medium to large enterprises estimated at £12,560, and for large-scale organizations at $5.11 million. Moreover, 67% of medium businesses reported experiencing a cyber breach or attack in the past 12 months, underscoring the prevalence of security threats confronting organizations.
Optimal strategies for safeguarding customer information in CRM systems include:
- Conducting thorough vendor evaluations
- Instituting continuous monitoring of security measures
- Cultivating a culture of cybersecurity awareness among staff
By adopting these strategies, organizations can substantially reduce the risk of breaches and enhance their overall 10 Essential Android Application Development Services for Success, ensuring resilience against the ever-evolving threat landscape.

Scalability Solutions: Future-Proofing Your Custom CRM Development
Scalability solutions are crucial for the future-proofing of custom CRM development services. As organizations expand, their CRM systems must adeptly adjust to increasing data volumes, user counts, and functionality demands. By implementing scalable architectures and leveraging cloud technologies, organizations can sustain the effectiveness and relevance of their custom CRM development services over time.
Cloud technologies enable seamless scalability, allowing for the addition of users and features without significant disruptions. This adaptability is essential; studies indicate that companies utilizing experience a 29% 10 Essential CRM Integration Services for SaaS Product Owners and a 34% enhancement in sales productivity. Moreover, the global CRM market is projected to grow significantly, reaching approximately $262.74 billion by 2032, underscoring the necessity for systems that can evolve alongside market demands.
Successful examples of future-proof CRM architectures often incorporate modular designs, allowing businesses to leverage custom CRM development services tailored to their specific operational workflows. For instance, the partnership between Elevate Fitness Coaching and ClubReady exemplifies how custom CRM development services can enhance operational efficiency and scalability.
It is also critical to acknowledge that 20-70% of CRM projects fail, primarily due to poor user adoption and lack of integration with other tools. Prioritizing scalability, flexibility, and compliance with data privacy regulations is vital for ensuring 10 Essential Tips for Custom ERP Development Success and operational efficiency. By embracing these principles, organizations can effectively navigate the complexities of customer relationship management in an ever-changing digital landscape.

Conclusion
Custom CRM development services are essential for enhancing the efficiency and effectiveness of SaaS businesses. By offering tailored solutions that align with specific organizational needs, these services empower companies to streamline operations, improve client engagement, and ultimately drive growth. The focus on user-centered design and robust technology integration ensures that businesses can leverage CRM capabilities to secure a competitive edge in their respective markets.
Throughout this discussion, we have highlighted various key services and strategies, including:
- The significance of requirement definition
- The selection of suitable development methodologies
- The necessity of ongoing maintenance and support
Each of these elements plays a crucial role in the successful implementation and sustained performance of custom CRM systems. Furthermore, the importance of data security and scalability solutions cannot be overstated, as they are vital for protecting sensitive client information and adapting to the evolving demands of the market.
In conclusion, investing in custom CRM development services transcends a mere technical upgrade; it represents a strategic initiative that can yield substantial benefits for organizations. By prioritizing tailored solutions that address unique business challenges, companies can enhance operational efficiency, foster stronger client relationships, and position themselves for long-term success in an increasingly competitive landscape. Embracing advancements in CRM technology is imperative for businesses aspiring to thrive and maintain relevance in the future.
FAQ
What is the primary focus of SDA's custom CRM development services?
SDA's custom CRM development services are focused on meeting the distinct operational needs of diverse industries by prioritizing user-centered design and robust technology integration.
How does Reliasoftware ensure their CRM solutions meet client needs?
Reliasoftware begins with a comprehensive assessment of client requirements to tailor their CRM solutions, ensuring they enhance operational efficiency and elevate client satisfaction.
What measurable outcomes can businesses expect from using Reliasoftware's CRM systems?
Businesses can expect a 27% increase in customer retention and a 75% enhancement in customer satisfaction from using Reliasoftware's tailored CRM systems.
What advantages do custom CRM development services provide according to industry experts?
Custom CRM development services significantly boost operational efficiency, making them essential for organizations aiming to thrive in competitive landscapes.
How does SDH Global enhance operational efficiency through their CRM services?
SDH Global enhances operational efficiency by automating processes, streamlining workflows, and improving data management, allowing organizations to focus on their core activities.
What percentage of organizations report that CRM usage is crucial for achieving revenue goals?
92% of organizations report that CRM usage is crucial for achieving their revenue goals.
What benefits do tailored data management techniques offer?
Tailored data management techniques ensure that enterprises can effectively capture and utilize customer information, leading to enhanced service delivery and customer satisfaction.
How can mobile CRM access impact sales productivity?
Mobile CRM access can elevate sales productivity by up to 26%.
