10 Essential Steps in Product Development Software for SaaS Owners
September 18, 2025
Alex Shubin | Founder & CEO at SDA

Overview
This article outlines the critical steps that SaaS owners must undertake in product development software to achieve successful outcomes. It underscores the significance of meticulous planning, comprehensive user requirements analysis, intuitive UI/UX design, robust development practices, stringent quality assurance, strategic implementation, ongoing maintenance, Agile methodologies, and the integration of continuous feedback.
By emphasizing these elements, it presents a thorough approach to crafting effective software solutions that not only meet user needs but also drive business success.
Introduction
The software-as-a-service (SaaS) landscape is evolving at an unprecedented pace, compelling businesses to recognize the critical need for tailored solutions that not only enhance efficiency but also elevate user experience. As the market expands, SaaS owners confront the formidable challenge of navigating a complex product development journey while ensuring their offerings remain competitive.
This article delineates ten essential steps in product development software designed to empower SaaS owners to streamline their processes, harness invaluable user feedback, and ultimately drive long-term success in a crowded marketplace.
How can these strategies not only transform the development process but also significantly enhance the overall customer experience?
SDA: Tailored Custom Software Development for SaaS
SDA stands out as a premier provider of 10 Benefits of Dedicated Software Development for SaaS Success specifically designed for software-as-a-service applications. As we look to 2025, the software-as-a-service market is poised for rapid growth, with a significant uptick in adoption among both startups and established enterprises. This surge is driven by the increasing demand for speed, cost-effectiveness, and reduced IT overhead.
Industry insights reveal that software-as-a-service typically costs between £10 and £300 per user per month, making it an attractive option for numerous businesses. However, while custom software development may entail higher initial costs, it can yield substantial long-term ROI when aligned with business growth, offering tailored functionality and enhanced security control.
SDA's strategy is centered on the unique needs of 10 Benefits of Enterprise Mobile App Development for SaaS Owners, leveraging advanced technologies and user-centered design principles to develop scalable and efficient software solutions. Our expertise extends across critical sectors such as healthcare and fitness, facilitating the delivery of innovative applications that elevate user experiences and drive business growth.
With dedicated engineering teams and a steadfast commitment to , SDA empowers software companies to effectively realize their strategic objectives. Moreover, as businesses evolve, the 10 Benefits of Progressive Web App Development Services for SaaS Owners becomes increasingly feasible, providing greater control over features and data management. This tailored approach not only meets the immediate needs of clients but also positions them for enduring success in a competitive landscape.

Define Your Vision: Establish a Comprehensive Planning Stage
10 Benefits of Fintech Custom Software Development for SaaS Owners is paramount in the product creation process. This essential first step involves crafting a that delineates your goals, identifies your target audience, and highlights key features. By involving stakeholders during this initial phase, you ensure that the vision 10 Benefits of Software Outsource for SaaS Product Owners and client needs. A thorough planning stage not only clarifies expectations but also aids in effective resource allocation and risk management, ultimately setting the stage for a 10 Benefits of Outsourcing Software Development for SaaS Owners.

Conduct In-Depth User Requirements Analysis
A comprehensive requirements analysis is essential for the success of any product development software in the SaaS industry. This critical process involves through surveys, interviews, and usability testing, allowing for a thorough understanding of client needs and preferences. By identifying 10 Benefits of Hiring iPhone App Developers for Your SaaS, companies can prioritize features that significantly enhance satisfaction and engagement.
Notably, nearly 90% of IT experts emphasize that automation is vital for managing software-as-a-service operations, with 64% reporting a substantial reduction in manual labor. However, many SaaS firms face challenges in efficiently collecting and integrating client feedback, which can hinder their ability to adapt to evolving client demands through product development software.
Therefore, this analysis should not be a one-time effort; it must be a continuous initiative that evolves based on feedback throughout the development lifecycle. By implementing 10 Essential Features of Medical Software for Healthcare Providers, software companies can ensure their product development software aligns with client expectations, ultimately fostering 10 Best Companies to Outsource Software for SaaS Success.

Create an Engaging User Interface and Experience Design
Developing an 10 Benefits of Nearshore Application Development for SaaS Success (UI) and experience (UX) design is paramount for the success of SaaS products. A well-crafted interface not only attracts users but also enhances usability, encouraging deeper exploration of the application. Key elements of effective design encompass:
- 10 Essential Features for Effective Telemedicine App Development
- Responsive layouts
- 10 Essential Features of a Custom CRM for SaaS Success
For example, companies that prioritize UX can witness conversion rates soar by up to 400%, underscoring the financial advantages of investing in design. Furthermore, research indicates that organizations enhancing customer experience can realize a 33% increase in customer satisfaction. Incorporating participant feedback during the design phase is essential, as it fosters a personalized experience that boosts retention and satisfaction. Notably, 88% of internet visitors are less likely to return to a website following a negative experience, highlighting the critical need for a seamless and enjoyable interface. Additionally, the statistic revealing that 70% of online businesses fail due to poor usability emphasizes the potential adverse effects of neglecting UX. Successful examples in the software-as-a-service sector, such as Dropbox and HubSpot, demonstrate how meticulous UI design can significantly elevate engagement and retention. To ensure ongoing improvement, software owners must implement throughout the design process.

Implement Robust Development Practices
Establishing robust practices for product development software is paramount for the success of any SaaS product. This necessitates the implementation of 10 Benefits of Nearshore Software Development for Your SaaS Projects that guarantee consistency and clarity within the codebase, significantly influencing software quality. The Consortium for IT Software Quality (CISQ) reports that poor software quality in the U.S. incurred a financial burden of at least $2.41 trillion in 2022, highlighting the urgent need for high-quality coding practices.
Employing version control systems, such as Git, facilitates systematic tracking of changes, enhances collaboration among developers, and minimizes the risk of errors during updates. The Standish Group's CHAOS Report reveals that only 31% of software projects are , underscoring the necessity for strong practices to avert costly mistakes.
Adopting 10 Benefits of Choosing an Outsourcing Software Development Company in product development software fosters iterative progress, allowing teams to swiftly respond to client feedback and market demands. Regular code evaluations and automated testing are vital components of this process, assisting in the early identification and rectification of issues, thus ensuring the outcome remains reliable and scalable.
As Linus Torvalds aptly states, 'Talk is cheap. Show me the code.' By prioritizing quality at every stage of development, organizations can mitigate the risk of costly errors and enhance the overall 10 Benefits of a Dedicated Development Team for SaaS Success, ultimately driving satisfaction and loyalty.

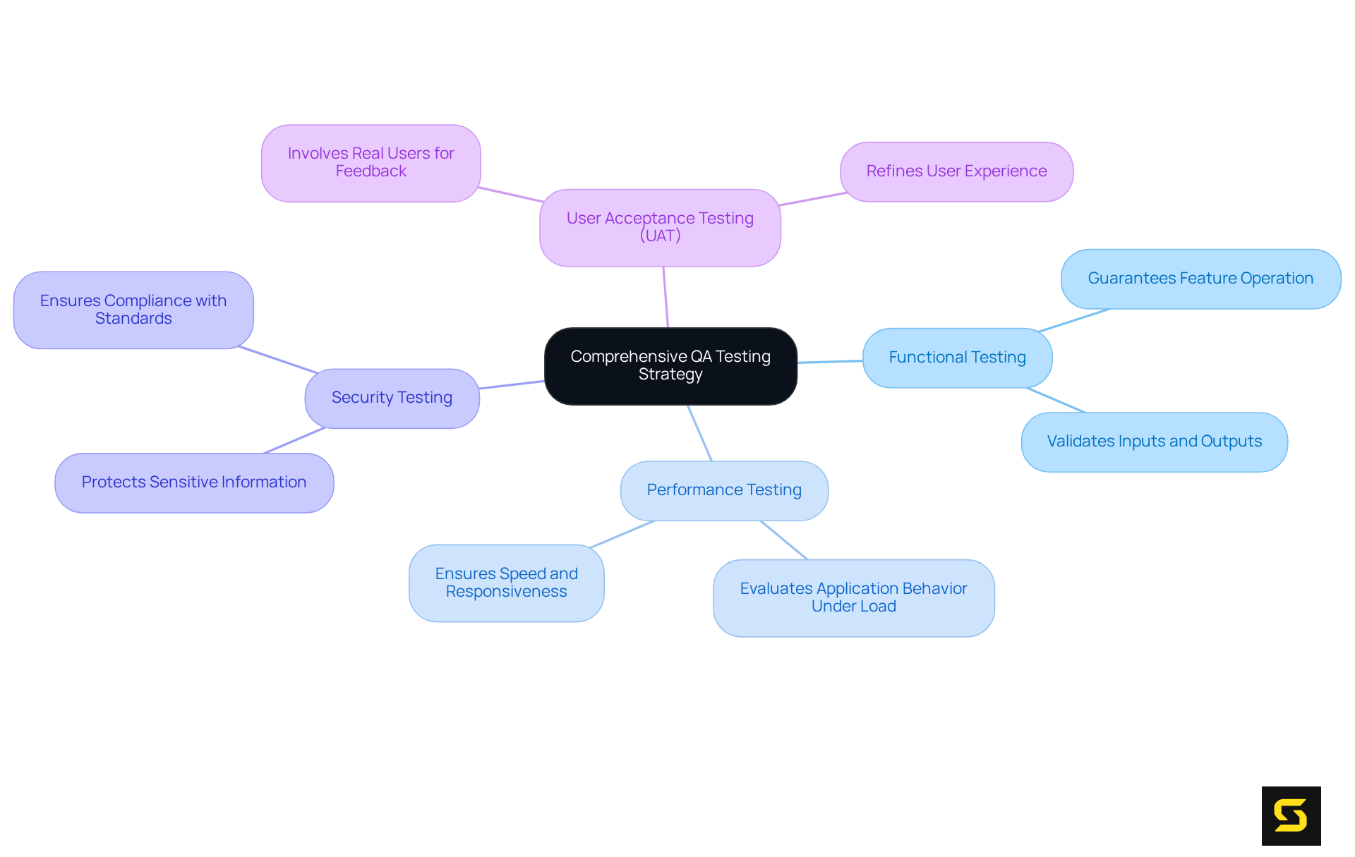
Execute Comprehensive Quality Assurance Testing
Implementing a robust quality assurance (QA) testing strategy is not just beneficial; it is essential in the 10 Benefits of Custom Mobile App Development for Your Business for SaaS applications. This strategy encompasses a variety of testing methods, including:
- Functional testing
- Performance testing
- Security testing
- User Acceptance Testing (UAT)
All designed to verify that the software meets its intended requirements. Functional testing guarantees that each feature operates correctly under defined conditions, while performance testing evaluates the application's behavior under varying loads—critical for preserving 10 Benefits of Outsourcing Software Development Services for SaaS. is indispensable for protecting sensitive information and ensuring adherence to industry standards, thereby safeguarding both the application and its clients.
Incorporating automated testing into your QA strategy significantly enhances efficiency and accuracy. Automation facilitates rapid execution of regression tests and API checks, allowing teams to concentrate on more complex issues and feature enhancements. By proactively identifying and resolving potential problems prior to launch, you not only elevate user satisfaction but also mitigate the risk of post-launch defects that could tarnish your brand's reputation. Untested flaws, particularly in billing software, can lead to incorrect calculations and financial repercussions, highlighting the necessity of thorough testing.
Effective QA approaches for software applications must also include continuous integration and testing practices, which enable early bug detection and optimize the creation process. Addressing challenges such as licensing requirements is crucial, as different components may have distinct licensing agreements that complicate testing. By leveraging these 10 Top AI Consultants to Elevate Your SaaS Product Strategy, software companies can ensure their offerings are dependable, secure, and poised to meet customer expectations, ultimately facilitating successful launches. As Aristotle wisely stated, 'Quality is not an act, it is a habit,' underscoring the ongoing commitment required to maintain high standards in software development.

Develop a Strategic Implementation Plan
Developing a 10 Benefits of Custom Software for SaaS Product Owners is essential for a successful service launch in the software landscape. This plan must clearly define key milestones, effectively allocate resources, and establish timelines for each phase of the launch process. Involving all relevant stakeholders during this planning stage fosters collaboration and ensures alignment across teams.
Research indicates that projects with strong stakeholder engagement succeed 78% of the time, compared to just 40% for those with less involvement. Furthermore, projects with well-structured 10 Custom CRM Development Services to Boost Your SaaS Efficiency succeed 83% of the time, underscoring the effectiveness of a meticulous approach. A carefully executed implementation plan significantly boosts the likelihood of a 10 Best Online Business Ideas for SaaS Product Owners in 2025 and enhances adoption, ultimately driving growth and satisfaction.
To maximize stakeholder engagement, establish clear KPIs such as:
- Communication quality
- Task completion rates
to track progress and ensure all voices are heard.

Establish Ongoing Maintenance and Support
Establishing ongoing maintenance and support is essential for the longevity of your 10 Custom PHP Development Solutions for SaaS Success in the SaaS environment. This encompasses:
- Regular updates
- Bug fixes
- Responsive support to promptly address any emerging issues
By implementing 10 Trends in Health Care and Information Technology You Must Know, you empower users to report problems and suggest improvements, thereby fostering a sense of community and involvement. By utilizing product development software, prioritizing maintenance and support enhances client satisfaction and cultivates loyalty, significantly contributing to the overall success of your offering.
Frequent updates are particularly critical, as they ensure the software aligns with client needs and industry standards, ultimately boosting retention rates. Research indicates that 93% of customers are likely to make repeat purchases from companies that deliver exceptional customer service.
By embracing best practices in client support—such as prompt responses and personalized interactions—you can craft a positive experience that encourages 10 Essential Steps in Product Development Software for SaaS Owners to your product. As Stan Phelps asserts, 'Always delivering more than expected creates memorable customer experiences.' This approach not only meets expectations but also nurtures the vital for retention.

Adopt Agile Methodologies for Enhanced Development
Implementing Agile methodologies can profoundly transform the 10 Essential Web Application Development Services for SaaS Owners when using 10 Essential Android Application Development Services for Success. Agile promotes a repetitive method, allowing teams to swiftly adapt to changes and integrate feedback from stakeholders throughout the lifecycle of the offering. This methodology enhances collaboration among cross-functional teams, fostering a culture of continuous improvement. By adopting 10 Trends in Health Technology Transforming Patient Care, organizations can ensure their offerings remain closely aligned with user needs and evolving market trends, ultimately driving greater success.
Recent trends reveal that:
- 94% of organizations have embraced Agile, with 64% reporting improved software delivery as a direct result.
- Agile practices are associated with a 60% increase in revenue growth compared to traditional methodologies, as highlighted by Rohit Akiwatkar, underscoring their effectiveness in enhancing operational efficiency and quality.
- 34% of organizations encounter resistance to Agile adoption, which can present challenges during implementation.
Utilizing tools like , employed by 58% of companies for agile management, can significantly facilitate the adoption of Agile methodologies. As the software creation landscape continues to evolve, product development software that leverages Agile principles will be essential for SaaS product owners aiming to thrive in a competitive environment.

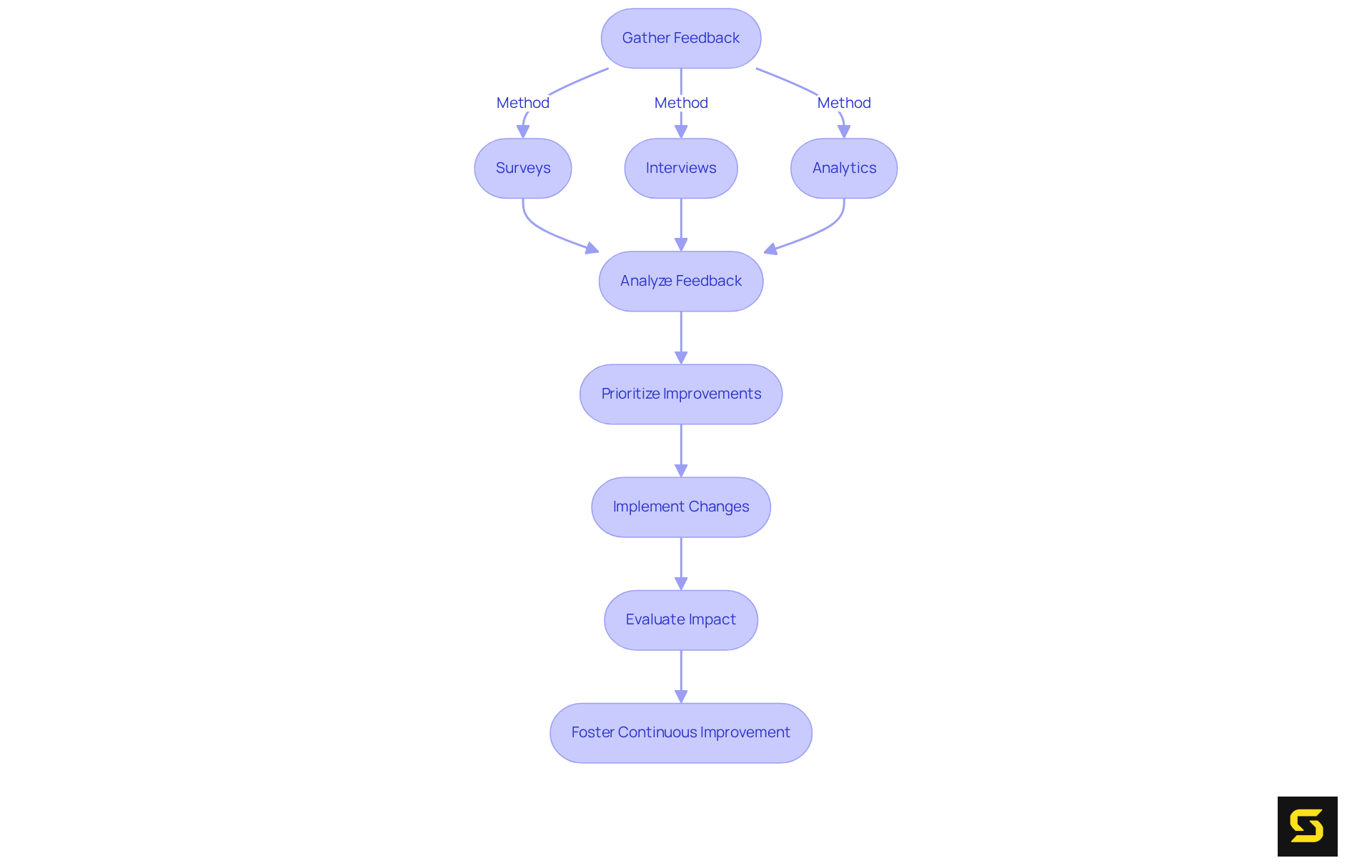
Integrate Feedback Loops for Continuous Improvement
Integrating feedback loops into your development process is not just beneficial; it is essential for fostering continuous improvement. By consistently gathering feedback from participants through various methods, such as surveys, interviews, and analytics, you can obtain invaluable insights into their experiences and needs. This examination of feedback reveals opportunities for improvement and helps that deliver genuine benefits to your audience.
Frameworks like the RICE method and MoSCoW method serve as powerful tools for categorizing and prioritizing feedback based on impact and feasibility. Creating a culture of continuous improvement not only enhances 10 Essential Elements of Custom Web Design for SaaS Success but also ensures your product remains competitive in the rapidly evolving 10 Essential Tips for Custom ERP Development Success. Organizations that actively listen to their clients can anticipate market trends and innovate effectively.
For instance, Slack exemplifies this approach; by analyzing feedback from diverse channels, they consistently enhance their offerings and maintain their leadership position. By incorporating feedback systems into your product lifecycle with 10 Essential CRM Integration Services for SaaS Product Owners, you establish a dynamic environment that adapts to customer needs, ultimately fostering loyalty and reducing churn rates.
Regular modifications based on user feedback are crucial in lowering churn rates and keeping users satisfied, underscoring the critical role of feedback in driving business success.

Conclusion
The journey of developing a successful SaaS product is anchored in a series of essential steps that ensure alignment with user needs and market demands. Defining a clear vision and integrating feedback loops for continuous improvement are not just tasks; they are pivotal roles in crafting software that not only meets but exceeds client expectations. By embracing tailored software solutions and robust development practices, SaaS owners can navigate the complexities of product development with both confidence and agility.
Key insights underscore the importance of:
- Comprehensive planning
- User requirements analysis
- Engaging UI/UX design
- Rigorous quality assurance testing
Each of these elements contributes to a well-rounded development strategy that prioritizes user satisfaction and operational efficiency. Furthermore, adopting agile methodologies and establishing ongoing maintenance and support are crucial for sustaining growth and adapting to an ever-evolving industry landscape.
Ultimately, the significance of these steps cannot be overstated. By committing to a structured approach that emphasizes quality, user engagement, and continuous improvement, SaaS companies position themselves for long-term success. As the software-as-a-service market continues to expand, leveraging these best practices will not only enhance product offerings but also foster lasting relationships with clients, driving loyalty and business growth.
FAQ
What is SDA and what services does it provide?
SDA is a premier provider of customized software development specifically designed for software-as-a-service (SaaS) applications, focusing on creating tailored solutions that meet the unique needs of software service owners.
Why is the SaaS market expected to grow rapidly by 2025?
The SaaS market is poised for rapid growth due to increasing adoption among startups and established enterprises, driven by the demand for speed, cost-effectiveness, and reduced IT overhead.
What are the typical costs associated with SaaS?
Software-as-a-service typically costs between £10 and £300 per user per month, making it an attractive option for many businesses.
What are the benefits of custom software development despite its higher initial costs?
Custom software development can yield substantial long-term ROI when aligned with business growth, offering tailored functionality and enhanced security control.
What is the importance of defining a vision in the software development process?
Defining a vision is crucial as it involves crafting a detailed roadmap that outlines goals, identifies the target audience, and highlights key features, ensuring alignment with business objectives and client needs.
How can user requirements analysis impact product development in the SaaS industry?
A comprehensive user requirements analysis helps gather insights into client needs and preferences, allowing companies to prioritize features that enhance satisfaction and engagement, ultimately leading to successful product development.
What role does automation play in managing SaaS operations?
Automation is vital for managing SaaS operations, with 64% of IT experts reporting a substantial reduction in manual labor due to its implementation.
Why is continuous feedback important in the product development lifecycle?
Continuous feedback is essential as it allows software companies to adapt to evolving client demands, ensuring that their product development aligns with client expectations and fosters customer loyalty.
