10 Essential MVP Software Development Services for SaaS Success
September 20, 2025
Alex Shubin | Founder & CEO at SDA

Overview
This article underscores the pivotal role of MVP (Minimum Viable Product) software development services in ensuring the success of SaaS (Software as a Service) startups. By leveraging MVP strategies, startups can significantly reduce development costs, accelerate their time-to-market, and enhance product-market fit. This strategic approach not only increases the likelihood of startup success but also facilitates informed feedback and iterative improvements. Embracing MVP services is not merely a choice; it is a critical step towards achieving sustainable growth and competitive advantage in today’s dynamic market.
Introduction
The rapid evolution of the tech landscape has rendered Minimum Viable Products (MVPs) an indispensable strategy for startups striving for success in the fiercely competitive Software as a Service (SaaS) market. By concentrating on essential features and leveraging user feedback, MVP development services not only streamline the product launch process but also significantly mitigate risks and reduce costs. Yet, the challenge persists: how can new ventures adeptly navigate the multitude of MVP development options to ensure their product resonates with users and distinguishes itself in a saturated marketplace? This article delves into ten essential MVP software development services that can empower startups to thrive and adapt in an ever-changing environment.
SDA: Comprehensive MVP Development Services for Startups
SDA offers a comprehensive selection of MVP software development services specifically designed for new businesses, highlighting the essential role of market research in the development process. Their offerings encompass:
- Thorough market analysis
- Strategic product formulation
- Iterative improvement methodologies
By leveraging their expertise in MVP software development services and custom software solutions, 10 Essential SaaS Apps for Product Owners in 2025 to 10 Benefits of Enterprise Mobile App Development for SaaS Owners that meet market demands, significantly mitigating the risks associated with new ventures. Remarkably, MVPs can reduce development costs by as much as 60% compared to traditional comprehensive builds. This approach not only addresses the unique challenges faced by new businesses but also and adaptation, ensuring that products resonate with target audiences.
Companies that utilize MVPs are statistically 70% more likely to succeed, and those focused on MVPs are three times more likely to secure follow-on funding than their counterparts, highlighting the effectiveness of SDA's customized strategies in facilitating successful product launches. As Vasyl Kuchma, CEO & Co-Founder, aptly states, 'An MVP helps you understand what customers really want.

DistantJob: Remote MVP Development Solutions for Agile Startups
DistantJob specializes in providing 10 Benefits of Outsourcing Software Development for SaaS Owners that are tailored for agile businesses. This innovative model empowers new enterprises to access a global talent pool, ensuring they can leverage specialized skills without the burdens of local hiring. Such flexibility enables startups to 10 Benefits of Progressive Web App Development Services for SaaS Owners swiftly and effectively, adapting to changing market conditions while maintaining high standards in their MVPs.
Startups leveraging MVP software development services can enter the market approximately 35% faster than those developing full products, significantly boosting their competitive advantage. A prime example is Airbnb, which commenced with a simple MVP that successfully attracted users and laid the groundwork for its future expansion.
As Vasyl Kuchma, CEO & Co-Founder, asserts, 'The 10 Benefits of Fintech Custom Software Development for SaaS Owners allows startups to test their ideas and gauge demand.' It mitigates the risk of failure while conserving time and resources throughout the process. This strategy not only but also aligns development with actual needs, ensuring that MVPs are both functional and effective.

UI/UX Design: Crafting User-Centric MVPs for Maximum Engagement
UI/UX design is essential in crafting MVP software development services that effectively resonate with users. By prioritizing user-centric design principles, SDA guarantees that the MVPs they create are not only functional but also 10 Benefits of Hiring iPhone App Developers for Your SaaS. This strategic approach significantly boosts participant engagement, resulting in increased adoption rates and favorable feedback.
Effective UI/UX design empowers startups to 10 Best Companies to Outsource Software for SaaS Success in a crowded marketplace, making it a vital aspect of MVP software development services. As we look ahead to 2025, the demand for responsive design will be critical, particularly given that by 2022, 70% of all websites had transitioned to mobile-indexing.
Consider this: for every dollar invested in UX, there is a potential return of up to $100, and exceptional UX can elevate conversion rates by as much as 400%. Moreover, meticulously designed MVP software development services enhance retention rates, as research indicates that 94% of individuals form their initial impressions based on design, underscoring its pivotal role in product success.
Therefore, is not just beneficial; it is essential for evaluating MVP performance and guiding future improvements.

Quality Assurance: Ensuring MVP Reliability and Performance
Quality assurance (QA) is indispensable for ensuring the reliability and performance in MVP software development services. By implementing comprehensive QA processes throughout the development lifecycle, SDA significantly enhances product quality through automated testing, 10 Benefits of Choosing an Outsourcing Software Development Company, and performance evaluations. This proactive approach empowers teams to , ensuring that the final product not only meets technical specifications but also aligns with client expectations.
Industry leaders assert that 10 Benefits of Software Outsource for SaaS Product Owners from the outset is vital for delivering functional and usable MVP software development services, thereby fostering user trust and investor confidence. Successful MVP software development services frequently incorporate rigorous QA processes, illustrating that a commitment to quality mitigates risks while accelerating time-to-market.
As new ventures prioritize QA, they can confidently launch MVPs using mvp software development services, assured that they are providing reliable solutions that meet the needs of their target audience. Remarkably, 70% of organizations acknowledge the critical role of QA and testing in managing business disruptions. Furthermore, manual testing proved essential for companies like Popr.ai and Fluint to launch their MVPs within just 90 days, underscoring the tangible impact of effective QA practices.
As Konstantin Karpushin, Co-Founder & CEO of Codebridge, asserts, 'investing in QA from the beginning helps ensure that MVP software development services provide functional and usable experiences.' Additionally, QA and testing typically account for 26% of software budgets, highlighting the financial commitment required for efficient QA processes.

IT Outstaffing: Accessing Specialized Talent for MVP Success
IT outstaffing empowers new ventures to tap into specialized talent without the long-term obligations associated with full-time hires. By 10 Benefits of Nearshore Software Development for Your SaaS Projects, these ventures can quickly bolster their development teams with skilled professionals adept in diverse technologies. This strategic flexibility not only allows them to concentrate on their 10 Benefits of Custom Software for SaaS Product Owners but also ensures that their are crafted by specialists who are well-versed in the 10 Benefits of Custom Mobile App Development for Your Business and best practices.
Remarkably, companies that pursue IT outsourcing experience an average annual savings of $77,688, underscoring the financial benefits of this strategy. Furthermore, as Anna Maricheva notes, understanding the target audience is crucial for MVP success, and utilizing MVP software development services enables new ventures to leverage varied experiences from numerous projects across different sectors.
This ability to adjust resources as necessary not only accelerates the MVP software development services creation process but also enhances the quality of the final product, positioning new ventures for triumph in competitive markets.

No-Code Development: Accelerating MVP Launches for Startups
No-code creation platforms are fundamentally transforming how new businesses utilize MVP software development services for their launches. By leveraging these tools, new ventures can rapidly prototype and refine their concepts without requiring extensive coding skills. This method not only accelerates the creation process of MVP software development services—enabling MVPs to be launched in as little as seven days—but also fosters greater experimentation and adaptability. For example, businesses employing no-code solutions report a 26% faster time-to-market for their applications, significantly enhancing their competitive edge. Furthermore, organizations utilizing no-code platforms save an average of $1.7 million annually, highlighting the financial advantages of adopting these tools.
10 Best Online Business Ideas for SaaS Product Owners in 2025 no-code platforms to swiftly validate their concepts, utilizing MVP software development services to minimize the time and resources typically associated with 10 Benefits of a Dedicated Development Team for SaaS Success. Industry leaders assert that no-code solutions are not merely a trend; they signify a paradigm shift in product development. As one expert remarked, "the ability to build applications 90% faster at 70% less cost while achieving an impressive ROI of 362% transforms digital products from luxuries into necessities."
Moreover, the democratization of app development through no-code tools empowers non-technical founders to engage actively in the creation process, further propelling innovation. With by 2025, it is evident that these platforms are indispensable for startups striving to excel in a fast-paced digital landscape.

Essential Features: Defining What Every MVP Must Have
Every MVP must encompass essential features that effectively address core client needs and align with business objectives. These attributes typically include:
- An intuitive interface
- Critical functionalities that tackle specific issues
- Analytical capabilities to monitor user engagement
Startups utilizing MVPs experience compared to those employing traditional methods, underscoring the iterative nature of MVP development and the necessity for adaptability. By focusing on these fundamental components, new ventures can ensure that their MVPs provide 10 Essential Features of Custom CRM Software for SaaS Success while simultaneously 10 Essential Web App Development Services for SaaS Success.
As Vasyl Kuchma aptly states, "The goal of an MVP is to test the main benefits of a product in real markets." SDA empowers new businesses to identify and implement these essential features through MVP software development services, 10 Essential MVP Software Development Services for SaaS Success. For practical application, conducting a thorough needs assessment and iterating based on user feedback can significantly bolster the effectiveness of the MVP.

Early Adopter Testing: Gaining Insights for MVP Refinement
Involving early adopters is essential in the process of MVP software development services. This engagement allows new ventures to collect from actual participants prior to a full-scale launch. Such interaction not only identifies strengths but also uncovers weaknesses within the MVP, enabling 10 Custom CRM Development Services to Boost Your SaaS Efficiency.
As emphasized by Tope Longe, a Growth Marketing Manager, "Through well-executed MVP testing, you gather valuable insights about user preferences and behavior, which guide your design decisions and enhance customer satisfaction."
By fostering a community of advocates through this iterative approach, new ventures can generate buzz and support for their MVP upon its official release. Notably, Dropbox's explainer MVP resulted in an astonishing increase from 5,000 to 75,000 signups for a product that had yet to launch, underscoring the profound impact of early feedback.
SDA specializes in crafting and implementing 10 Essential Web Application Development Services for SaaS Owners, ensuring startups maximize their learning and improvement opportunities. Industry leaders consistently highlight that feedback and clear usage patterns are crucial for confirming product-market fit, making early adopter engagement a cornerstone of successful MVP software development services.

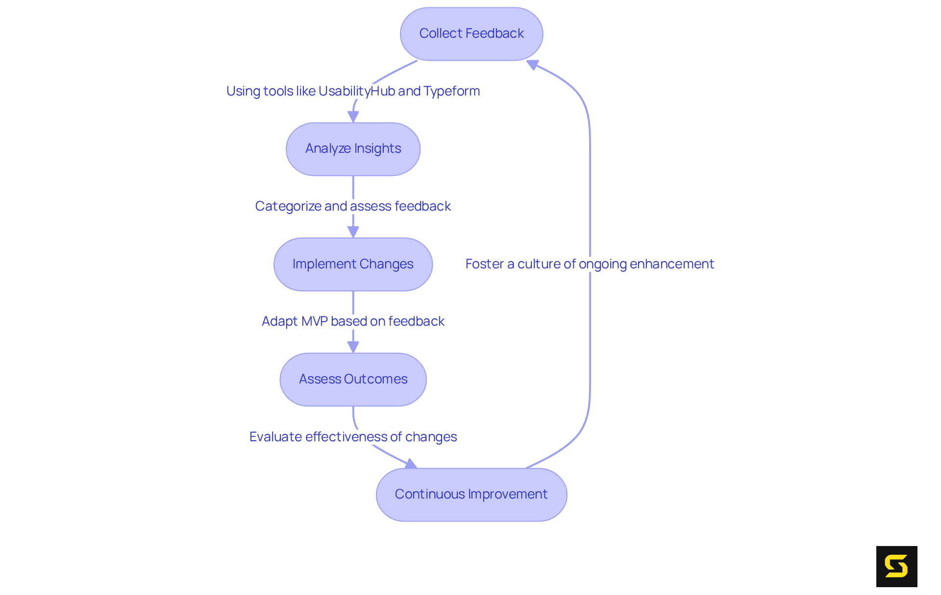
Feedback Integration: Enhancing MVPs Through User Insights
Incorporating feedback from individuals into the MVP software development services process is crucial for promoting ongoing enhancement. Startups must implement robust mechanisms for collecting and analyzing insights, utilizing tools like UsabilityHub and Typeform, which can significantly inform future product iterations. Actively listening to clients and adapting based on their feedback not only enhances the overall experience but also ensures that our MVP software development services remain relevant and valuable in a competitive market.
A compelling case study on examining customer feedback for iterations emphasizes that organizations that centralize feedback collection and categorize it can utilize MVP software development services to create a more 10 Examples of Software and Application for Business Success that meets the expectations of its target audience. Successful new ventures have demonstrated that can yield a 64% success rate in projects managed with 10 Essential CRM Integration Services for SaaS Product Owners, compared to only 49% with conventional methods.
SDA provides 10 Custom PHP Development Solutions for SaaS Success, utilizing MVP software development services to assist new businesses in enhancing their products over time and aligning them with customer requirements. As Benjamin Franklin noted, 'Without continual growth and progress, such words as improvement, achievement, and success have no meaning.'
By fostering a culture of ongoing enhancement and routinely assessing and classifying feedback to prioritize significant changes, organizations can convert initial insights into actionable improvements, ultimately promoting greater satisfaction and loyalty.

MVP vs. Prototype vs. Full Product: Clarifying Development Pathways
Navigating the development pathways of new ventures necessitates a comprehensive understanding of the . An MVP, or Minimum Viable Product, is crafted with just enough features to meet the needs of initial participants, facilitating valuable feedback that informs subsequent iterations. In contrast, a prototype acts as a preliminary model, predominantly aimed at testing concepts and design ideas without full functionality. A full product, however, signifies a complete offering poised for market launch.
By elucidating these distinctions, SDA empowers new ventures to select the most suitable method tailored to their specific objectives, thereby establishing a 10 Leading Automotive Software Companies Driving Innovation. Industry leaders emphasize that choosing the right growth trajectory is crucial; successful new ventures frequently leverage MVPs to validate their concepts and adapt based on feedback from users, significantly enhancing their chances of market success.
For instance, research indicates that new ventures employing MVPs experience a higher success rate compared to those relying solely on prototypes, as they can swiftly iterate based on actual user feedback. Furthermore, industry experts such as Evan Williams, co-founder of Twitter, underscore the significance of user-centered design in fostering sustainable growth.
By addressing the prevalent challenges encountered by startups in MVP software development services—such as 10 Essential Android Application Development Services for Success—SDA provides 10 Healthcare Technology Advances Transforming Patient Care and methodologies in software development.

Conclusion
The journey to SaaS success is significantly enhanced through the strategic implementation of MVP software development services. By focusing on the essential components of MVPs, startups can effectively test their ideas, minimize risks, and engage with their target audience. These services not only streamline the development process but also foster a culture of continuous improvement, ensuring that products evolve in alignment with market demands.
Key insights from the article illustrate the multifaceted nature of MVP development. From comprehensive market analysis and user-centric design to quality assurance and feedback integration, each aspect plays a pivotal role in shaping a successful MVP. The benefits of utilizing specialized talent through IT outstaffing and embracing no-code solutions further amplify the potential for rapid market entry and cost efficiency. Moreover, the importance of early adopter testing cannot be overstated, as it provides invaluable insights that guide product refinement.
Ultimately, embracing these essential MVP software development services equips startups with the tools and strategies necessary to thrive in a competitive landscape. By prioritizing user feedback and iterating based on real-world insights, new ventures can not only enhance their product offerings but also solidify their market presence. The commitment to developing a robust MVP is not just a step in the process; it is a crucial investment in the future success of any SaaS endeavor.
FAQ
What services does SDA offer for MVP development?
SDA offers a comprehensive selection of MVP software development services, including thorough market analysis, strategic product formulation, and iterative improvement methodologies.
How does market research play a role in MVP development according to SDA?
Market research is essential in the development process as it helps ensure that the products launched meet market demands, thereby significantly mitigating the risks associated with new ventures.
What are the cost benefits of developing an MVP compared to traditional builds?
Developing an MVP can reduce costs by as much as 60% compared to traditional comprehensive builds.
What advantages do companies gain by using MVPs?
Companies that utilize MVPs are statistically 70% more likely to succeed and are three times more likely to secure follow-on funding compared to those that do not focus on MVPs.
How does DistantJob support agile startups in MVP development?
DistantJob provides MVP software development services tailored for agile businesses, allowing startups to access a global talent pool and specialized skills without the burdens of local hiring.
What is the time advantage of developing an MVP?
Startups leveraging MVP software development services can enter the market approximately 35% faster than those developing full products.
Why is UI/UX design important in MVP development?
UI/UX design is crucial as it ensures that MVPs are not only functional but also visually engaging and intuitive, significantly boosting participant engagement and adoption rates.
What is the potential return on investment for UX design?
For every dollar invested in UX, there is a potential return of up to $100, and exceptional UX can elevate conversion rates by as much as 400%.
How does design impact user retention and initial impressions?
Meticulously designed MVP software development services enhance retention rates, as 94% of individuals form their initial impressions based on design, highlighting its pivotal role in product success.
Why is monitoring engagement metrics important for MVPs?
Monitoring engagement metrics is essential for evaluating MVP performance and guiding future improvements, ensuring that the products resonate with target audiences.
