10 Strategies for Effective Software Product Development
August 25, 2025
Alex Shubin | Founder & CEO at SDA

Overview
This article presents ten strategies for effective software product development, underscoring the critical role of structured processes, quality assurance, collaboration, and user feedback. Each strategy, including the adoption of Agile methodologies and the establishment of clear product roadmaps, is backed by compelling evidence that illustrates how these practices enhance project outcomes and align products with user needs. Ultimately, these strategies drive business success, making them essential for any organization aiming to excel in the competitive software landscape.
Introduction
In an era where technology underpins business success, the complexities of software product development can decisively influence an organization's fate. Effective strategies are not merely advantageous; they are crucial for navigating the intricate landscape of user demands, market fluctuations, and technological innovations. This article explores ten pivotal strategies designed to elevate software product development, providing insights into how teams can enhance efficiency, foster collaboration, and prioritize user needs.
However, what transpires when traditional methods collide with the dynamic nature of the tech landscape? Investigating this tension unveils the essential elements for thriving in an ever-evolving industry.
SDA: Tailored Custom Software Development for Success
SDA excels in delivering personalized solutions for software product development that are tailored to the unique requirements of diverse industries. By prioritizing user-centric design and robust technology integration, SDA ensures that its software product development not only meets but exceeds client expectations. This tailored approach is essential for organizations aiming to leverage technology effectively in software product development to attain their business objectives.
SDA's unwavering commitment to innovation and quality in software product development establishes it as a strategic partner for businesses in sectors such as:
- healthcare
- fitness
- SaaS
This empowers them to navigate technological challenges and secure a competitive advantage. Discover how partnering with SDA can transform your business landscape.

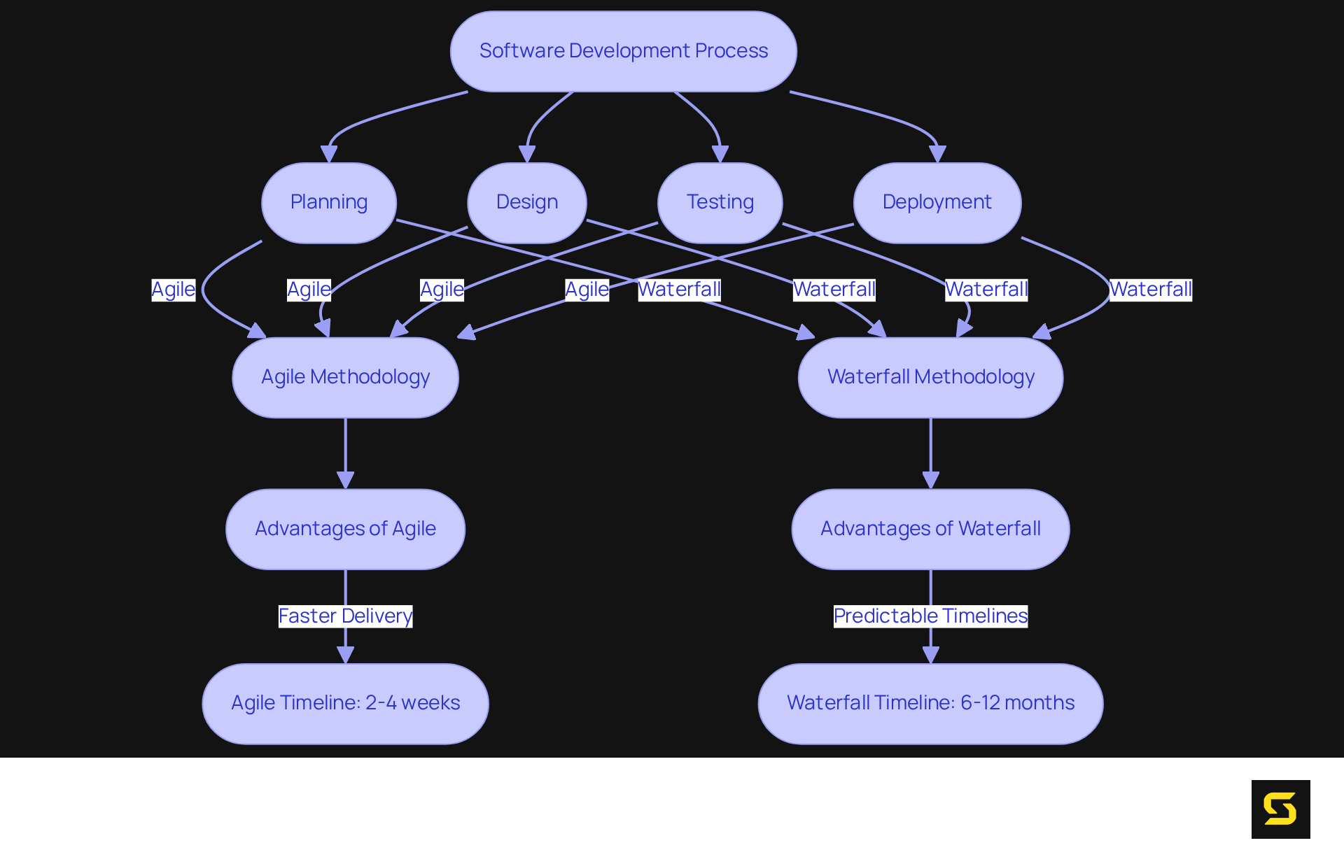
Adopt a Structured Software Development Process
Adopting a structured approach to software product development is vital for delivering high-quality products. This entails outlining distinct phases such as:
- Planning
- Design
- Testing
- Deployment
By adhering to a structured method, teams can ensure that all elements of the project are addressed systematically, minimizing the likelihood of mistakes and miscommunication. Employing methodologies such as Agile or Waterfall assists teams in maintaining focus and adapting to changes efficiently throughout the software product development lifecycle.
Agile, recognized for its flexibility and iterative nature, empowers teams to quickly adapt to changes and integrate client feedback throughout the software product development lifecycle. Agile delivers functioning software every 2-4 weeks, supporting over 100 iterations, which can lead to faster delivery times and heightened client satisfaction. Notably, Agile initiatives achieve a 30% faster delivery rate and an 80% satisfaction score. In contrast, Waterfall provides a linear, sequential approach that is advantageous for projects with clearly defined requirements and strict deadlines. Waterfall ensures comprehensive products after 6-12 months, finalizing each phase before proceeding to the next, which is beneficial for projects requiring extensive documentation and regulatory compliance.
The choice between Agile and Waterfall in software product development often depends on the characteristics of the project. Agile is ideal for innovative and unpredictable endeavors, while Waterfall suits stable initiatives with defined scopes. Organizations are increasingly recognizing the value of hybrid methodologies in software product development that blend elements of both approaches, with nearly half of large companies (49%) and medium-sized companies (45%) adopting this trend. This reflects a growing awareness that no single methodology fits all projects, and a tailored strategy can enhance overall success. As Michael Singer notes, "Agile projects have a success rate of 64% compared to Waterfall's 49%, highlighting the effectiveness of Agile in delivering results.

Implement Rigorous Quality Assurance Practices
Implementing rigorous quality assurance (QA) practices is essential for ensuring that software product development achieves the utmost standards of reliability and user satisfaction. A comprehensive QA strategy encompasses automated testing, code reviews, and continuous integration processes, which collectively enhance the software lifecycle.
Automated testing, for instance, boasts an impressive 85% adoption rate over the past decade, significantly improving the speed and accuracy of bug detection. By identifying and correcting issues early in the project cycle, teams can mitigate the risk of defects that may arise later.
Studies indicate that:
- 56% of defects originate from the design stage
- 48% stem from mistakes in the requirement analysis phase
Regular testing and feedback loops are critical for maintaining quality throughout the software product development process, facilitating continuous improvement and adaptation to user needs. Testing consumes approximately 25% of project time, underscoring the resource allocation necessary for effective QA.
Successful case studies reveal that organizations integrating automated testing with continuous integration practices in software product development experience faster release cycles and improved software reliability, ultimately leading to enhanced user experiences and satisfaction.
As Joe Colantonio, founder of TestGuild, emphasizes, "Invest in Skills Development: Equip your group with knowledge in AI, automation, and DevOps to stay competitive.

Foster Collaboration Among Cross-Functional Teams
Encouraging cooperation among diverse groups is not just beneficial; it is essential for successful software product development. By uniting members from various departments—such as development, design, marketing, and sales—organizations can harness a wealth of perspectives and expertise. This collaborative environment fosters open communication, paving the way for innovative solutions and expedited decision-making. Tools like Slack and Microsoft Teams can significantly enhance this collaboration, ensuring that all team members remain coordinated and informed throughout the project.
However, establishing structured communication channels is critical, as miscommunication accounts for 28% of missed deadlines. Research reveals that groups aligned with a shared vision are 1.9 times more likely to exceed financial goals (McKinsey), highlighting the pivotal role of effective communication in driving project success. Furthermore, 73% of employees engaged in collaborative work report improved performance (Salesforce), underscoring the tangible benefits of cross-departmental collaboration in software product development.
It is also crucial to recognize that 41% of employees find cross-department collaboration more challenging than collaboration within their own teams. This statistic points to a pressing need for strategies that address these obstacles. To implement these collaborative strategies effectively, organizations must regularly evaluate their communication tools and practices, ensuring they meet the diverse needs of all members.

Prioritize Features Based on Customer Needs
Prioritizing features based on customer needs is essential for the success of software product development. Collecting user feedback via surveys, interviews, and usability testing enables teams to determine what users appreciate most. Employing prioritization frameworks like the MoSCoW method, the Kano model, and the Impact/Effort Matrix allows teams to concentrate on features that provide the greatest advantage.
For instance, the Kano model categorizes features into:
- 'must-be'
- 'performance'
- 'attractive'
This helps teams understand which features will enhance user satisfaction and drive loyalty. Additionally, the Buy a Feature method allows customers to select features they want, providing insights into their preferences.
This customer-focused strategy not only enhances user satisfaction—93% of clients are likely to make repeat purchases with businesses that provide outstanding customer support—but also encourages adoption, as 89% of consumers are likely to make repeat purchases after a favorable experience.
As Bill Gates notes, "unhappy customers provide valuable learning opportunities." By actively listening to user feedback and adapting features accordingly, organizations can enhance their software product development to create solutions that resonate with their audience, ultimately leading to improved operational efficiency and competitive advantage.

Leverage Agile Methodologies for Flexibility
Leveraging Agile methodologies is crucial for maintaining flexibility in software development. Agile methods, such as Scrum and Kanban, empower teams to function in iterative cycles, enabling regular evaluation of project objectives and priorities. This adaptability is especially advantageous in fast-paced environments where customer needs and market conditions can shift rapidly. By adopting Agile practices in software product development, teams can respond to feedback with greater efficiency, delivering high-quality offerings that align with user expectations. Embrace Agile to enhance your development processes and stay ahead in a competitive landscape.

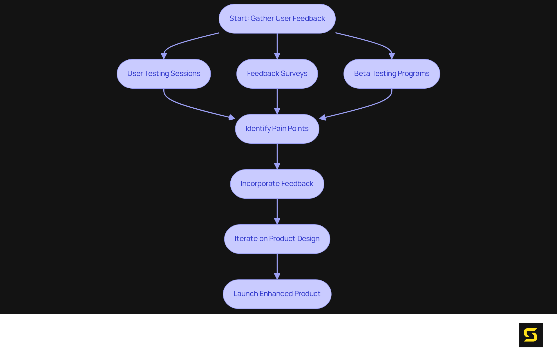
Incorporate User Feedback Throughout Development
Integrating user input during the creation process is essential for designing an offering that genuinely addresses user needs. Regular user testing sessions, feedback surveys, and structured beta testing programs serve as effective methods for gathering insights. Actively pursuing and incorporating user feedback enables teams to identify pain points and recognize areas for enhancement early in the creation cycle, culminating in a more refined and user-friendly outcome. Establishing a continuous feedback loop ensures that user voices are prioritized and considered at every phase, ultimately enhancing success.
Companies that implement comprehensive beta testing strategies report a 30% increase in user satisfaction and a 25% higher launch success rate, underscoring the critical role of user insights in driving product innovation. Best practices include:
- Defining clear testing objectives
- Engaging diverse user groups to uncover a broader range of issues
- Utilizing a priority matrix for effective feedback management
As industry veteran Karen Thompson noted, "Being able to quickly act on user feedback is what makes modern dev approaches so successful." By embedding user feedback into the software product development life cycle (SDLC), organizations can craft solutions that resonate with their target audience and foster long-term engagement.

Utilize Project Management Tools for Efficiency
Utilizing management tools is not just beneficial; it is essential for enhancing efficiency in software development. Platforms such as Jira, Trello, and Asana streamline task organization, progress tracking, and deadline management, providing teams with a centralized hub for communication and collaboration. This integration promotes alignment and focus on goals, significantly reducing the risk of miscommunication.
In fact, organizations that utilize effective management practices report an impressive 92% success rate in achieving their goals. Furthermore, 44% of managers identify a shortage of resources as one of their primary challenges, underscoring the critical role these tools play in addressing resource management issues.
By ensuring that all team members are aware of their responsibilities and timelines, these tools not only boost overall productivity but also lead to successful outcomes. Additionally, establishing clear communication guidelines and embracing asynchronous communication methods can further enhance collaboration across different time zones, making project management tools even more effective in today’s dynamic work environment.

Embrace Continuous Learning and Adaptation
In today’s rapidly evolving tech landscape, it is imperative for teams engaged in software product development to embrace continuous learning and adaptability to maintain a competitive edge. Encouraging team members to engage in professional development opportunities, attend workshops, and stay updated on the latest industry trends and technologies is vital. Organizations that cultivate a learning culture not only enhance their teams’ skills but also drive innovation and improve project outcomes in software product development.
For example, companies that prioritize ongoing education experience a 25% higher retention rate among developers, highlighting the critical nature of investing in their growth. Furthermore, developers who adopt a growth mindset are 47% more likely to innovate, making it essential for teams to foster an environment that encourages curiosity and exploration.
Implementing regular training sessions and knowledge-sharing initiatives, akin to Amazon's upskilling programs, proves to be an effective strategy for sustaining high levels of expertise within the team. Additionally, networking opportunities arising from professional development activities can lead to new partnerships and insights, further enhancing the team’s capabilities.
By integrating these practices into software product development, organizations can strategically position themselves for success in an ever-changing market.

Establish a Clear Product Roadmap
Establishing a clear roadmap for steering software creation initiatives is paramount. A well-structured plan articulates the vision, objectives, and key milestones, ensuring that all team members are aligned and focused on shared goals. It serves as a vital communication tool for stakeholders, providing transparency into the development process and facilitating the prioritization of tasks based on business needs.
Research indicates that effective roadmaps significantly enhance project management outcomes, with teams reporting increased success rates when employing structured roadmaps. For example, STL Partners' collaboration with a Tier 1 European operator resulted in the identification of key opportunities and a refined go-to-market strategy, underscoring the tangible benefits of a well-defined roadmap.
Regularly updating the roadmap in response to feedback and shifting market conditions is crucial for maintaining the relevance and competitiveness of software product development. This ongoing refinement ultimately drives better alignment between team objectives and the overarching product vision.

Conclusion
Embracing effective software product development strategies is essential for organizations striving to thrive in a competitive landscape. Tailored approaches, structured processes, and continuous improvement are critical in achieving successful outcomes in software development. By focusing on user needs, leveraging Agile methodologies, and fostering collaboration across teams, businesses can significantly enhance product quality and user satisfaction.
Key insights discussed include:
- The necessity of a structured development process that minimizes errors
- The critical role of rigorous quality assurance practices
- The value of prioritizing features based on customer feedback
Moreover, utilizing project management tools and embracing a culture of continuous learning ensures that teams remain adaptable and innovative in the face of evolving market demands.
Ultimately, the strategies outlined serve as a roadmap for organizations aiming to elevate their software product development efforts. By implementing these best practices, businesses can not only meet but exceed user expectations, paving the way for long-term success. The call to action is clear: invest in these strategies to harness the full potential of software development and secure a competitive edge in the ever-changing tech landscape.
FAQ
What is SDA's approach to software product development?
SDA specializes in delivering personalized software solutions tailored to the unique requirements of various industries, focusing on user-centric design and robust technology integration to exceed client expectations.
Which industries does SDA serve?
SDA serves diverse sectors including healthcare, fitness, and SaaS, helping organizations navigate technological challenges and gain a competitive advantage.
Why is a structured software development process important?
A structured approach is vital for delivering high-quality products by outlining distinct phases such as planning, design, testing, and deployment, which minimizes mistakes and miscommunication.
What methodologies can be used in software product development?
Methodologies such as Agile and Waterfall can be employed. Agile is flexible and iterative, while Waterfall is linear and sequential, suitable for projects with clearly defined requirements.
What are the benefits of using Agile in software development?
Agile allows teams to adapt quickly to changes and integrate client feedback, delivering functioning software every 2-4 weeks, which leads to faster delivery times and higher client satisfaction.
When is the Waterfall methodology advantageous?
Waterfall is beneficial for projects with clearly defined requirements and strict deadlines, ensuring comprehensive products after 6-12 months and extensive documentation.
What is the trend regarding hybrid methodologies in software development?
Many organizations are adopting hybrid methodologies that blend elements of both Agile and Waterfall, recognizing that a tailored strategy can enhance overall success.
Why are rigorous quality assurance practices essential?
Rigorous QA practices ensure software reliability and user satisfaction, encompassing automated testing, code reviews, and continuous integration processes to enhance the software lifecycle.
What role does automated testing play in software development?
Automated testing improves the speed and accuracy of bug detection, with an 85% adoption rate, enabling teams to identify and correct issues early in the project cycle.
How significant is testing in the software development process?
Testing consumes approximately 25% of project time, highlighting the resource allocation necessary for effective quality assurance and maintaining quality throughout the development process.
