5 Key Practices for Effective SaaS Application Development
August 21, 2025
Alex Shubin | Founder & CEO at SDA

Overview
This article delineates five essential practices for effective SaaS application development:
- Understanding SaaS fundamentals
- Adhering to a structured development process
- Prioritizing user-centric design
- Implementing robust security measures
- Embracing continuous improvement through user feedback
Each practice is underpinned by relevant strategies and insights. For instance, multi-tenancy is crucial for resource optimization, user research significantly enhances satisfaction, and regular audits are vital for maintaining security compliance. These practices are critical in achieving successful software outcomes, and their implementation is imperative for any organization aiming to excel in the SaaS landscape.
Introduction
In today's rapidly evolving tech landscape, understanding the intricacies of Software as a Service (SaaS) application development is paramount. With the surging demand for cloud-based solutions, developers encounter the dual challenge of constructing robust applications that not only meet user expectations but also adhere to compliance standards. This article explores five essential practices that can significantly enhance SaaS development:
- Optimize processes
- Prioritize user experience
- Implement effective security measures
By following these practices, teams can navigate the complexities of this competitive market. What strategies can developers adopt to ensure sustained growth and customer satisfaction?
Understand SaaS Application Development Fundamentals
Software as a Service (SaaS) offerings represent cloud-based solutions that empower users to access software via the internet without the need for local installation. Understanding the key fundamentals of SaaS is essential for leveraging its full potential:
- Multi-Tenancy: This architectural model enables a single instance of software to serve multiple customers, optimizing resource usage and significantly lowering operational costs. By 2025, the vertical SaaS market is projected to reach $157.4 billion, with a compound annual growth rate (CAGR) of 23.9%. This underscores the increasing importance of 10 Benefits of Enterprise Mobile App Development for SaaS Owners. Additionally, it is anticipated that by 2025, 85% of all commercial software will operate on cloud services, highlighting our growing reliance on these innovative solutions.
- Scalability: 10 Benefits of Dedicated Software Development for SaaS Success are designed to scale seamlessly as demand increases, ensuring consistent performance even during peak usage. Successful platforms like Zoom exemplify this capability, having developed backend infrastructures that prioritize efficiency and low latency, enabling them to handle varying user loads without sacrificing service quality.
- Subscription Model: Typically, users engage with a recurring fee structure, which necessitates robust customer retention strategies. With an industry average churn rate for software services at 5.2%, maintaining high levels of is critical for sustained growth. Furthermore, prioritizing data security and compliance with regulations is essential for building trust and retaining customers.
Grasping these fundamentals is vital for SaaS application development, which not only meets market demands but also enhances user experiences and drives business success.

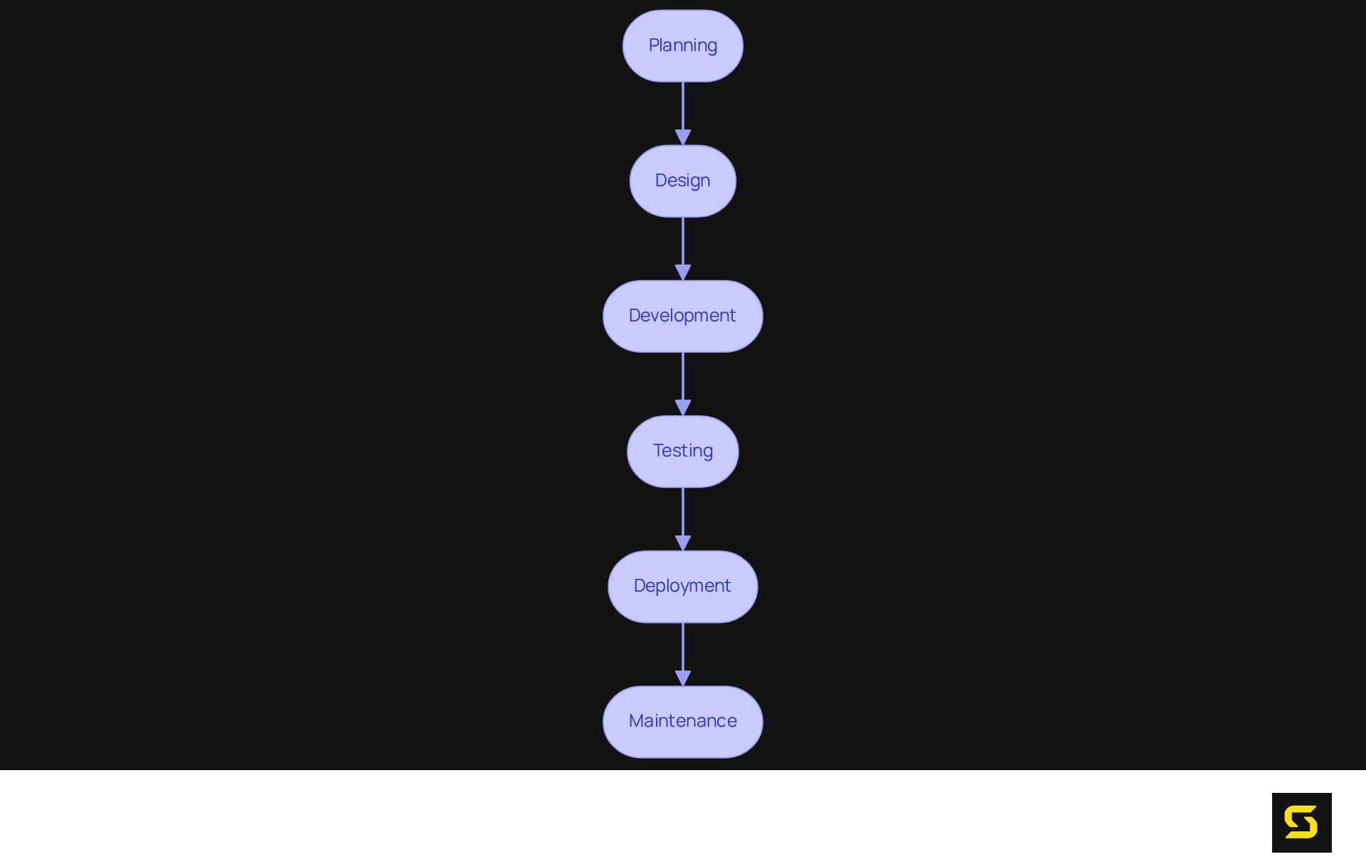
Follow a Structured SaaS Development Process
Implementing a structured SaaS development process is essential for success in a rapidly growing market, projected to reach $1,228.87 billion by 2032. This process encompasses several key stages:
- Planning: Clearly define the project scope, objectives, and key performance indicators (KPIs) to guide the development process. This foundational step is crucial as it sets the direction for the entire project.
- Design: Create wireframes and prototypes to visualize the system, ensuring alignment with user needs and expectations. This phase is critical for identifying potential issues early on.
- Development: Utilize agile methodologies to build the application iteratively. With 50% of SaaS companies expected to by 2025, flexibility in development processes is increasingly important.
- Testing: Conduct thorough testing to identify and resolve issues before launch, ensuring a high-quality product. This step is vital for preserving client trust and satisfaction.
- Deployment: Roll out the software to individuals, ensuring a smooth transition. A 10 Benefits of Progressive Web App Development Services for SaaS Owners and adoption rates.
- Maintenance: Continuously monitor and update the application based on feedback from individuals and performance metrics. This ongoing improvement fosters 10 Benefits of Fintech Custom Software Development for SaaS Owners.
Adhering to this organized method assists teams in remaining structured and focused, ultimately resulting in a more successful software product. As industry experts assert, "Software as a Service is considered the most important tech in business success," underscoring the significance of a 10 Best Companies to Outsource Software for SaaS Success.

Prioritize User-Centric Design and Experience
To prioritize user-centric design, it is essential to adopt best practices in SaaS application development.
- User Research: Employ a combination of surveys, interviews, and usability tests to gather comprehensive insights into user needs and preferences. SaaS companies that integrate research into their DNA surpass rivals, rendering this method essential for aligning product features with client expectations and improving satisfaction and retention.
- 10 Benefits of Hiring iPhone App Developers for Your SaaS: Create a clear and straightforward navigation structure that facilitates ease of use. A well-structured interface minimizes cognitive burden, enabling individuals to engage with the software more effectively.
- 10 Benefits of Custom Software for SaaS Product Owners: Ensure that the application is accessible across various devices and screen sizes. With mobile individuals being five times more likely to abandon tasks on non-optimized websites, is essential for preserving engagement and satisfaction.
- 10 Top AI Consultants to Elevate Your SaaS Product Strategy: Integrate in-app feedback tools to continuously collect input from individuals. Regularly collecting feedback not only helps in understanding brand perception but also informs iterative improvements, fostering a cycle of innovation. As noted, the software winners of the next decade will be those that transform client feedback into a self-reinforcing cycle of innovation and loyalty.
By concentrating on these client-centered design principles, SaaS application development can create seamless experiences that boost engagement and satisfaction, ultimately fostering success in a competitive market. Furthermore, it is essential to recognize that 88% of individuals wouldn’t revisit a website after encountering a negative experience, highlighting the crucial importance of experience in retaining visitors. Moreover, 40% of visitors will abandon a website if it takes longer than three seconds to load, emphasizing the importance of performance enhancement as a component of customer-focused design.

Implement Robust Security and Compliance Measures
To ensure robust security and compliance, SaaS developers must prioritize the following measures:
- Data Encryption: Strong encryption protocols are essential for both data at rest and in transit. This crucial step shields sensitive information from unauthorized access and breaches, establishing a fundamental layer of protection in safeguarding data.
- Access Controls: Role-based access controls (RBAC) should be established to limit data access based on individual roles. By ensuring that only authorized personnel can access sensitive information, this measure significantly reduces the risk of data exposure and enhances overall protection.
- Zero Trust Network Access (ZTNA): A Zero Trust approach requires continuous verification of identity and context. This guarantees that individuals have access solely to the resources essential for their roles, further strengthening security measures.
- 4 Essential Steps for Integrating AI and RPA in SaaS: Implementing a dynamic authorization model in Identity and Access Management (IAM) is vital to applying the principle of least privilege. This practice ensures that users have access only to the resources they need, effectively reducing the risk of unauthorized access.
- Threat Modeling: Conducting threat modeling during the design phase outlines an entity's attack surface. This proactive method enables developers to prioritize protection for essential data flows and vulnerabilities, ultimately improving overall system safety.
- 10 Benefits of Choosing an Outsourcing Software Development Company: Utilizing automated secrets management and defining fine-grained rotation policies is crucial to mitigate risks associated with stale credentials. This practice is vital for preserving safety in SaaS application development.
- 10 Trends in Health Care and Information Technology You Must Know: Frequent inspections and vulnerability evaluations are necessary to proactively identify and reduce potential risks. Regular evaluations maintain a secure environment by addressing vulnerabilities before they can be exploited.
- Compliance Standards: Adhering to relevant regulations such as GDPR, HIPAA, and PCI DSS not only guarantees legal compliance but also fosters trust with individuals, showcasing a dedication to data protection.
By prioritizing these security and compliance measures, software applications can effectively protect individual data and uphold the required regulatory standards.

Embrace Continuous Improvement and User Feedback
To cultivate a culture of continuous improvement, SaaS teams must implement 5 Key Practices for Effective SaaS Application Development:
- Collect Feedback: Regularly gathering user insights through surveys, interviews, and analytics not only captures sentiment but also highlights critical areas needing attention. The case study on the shift from acquisition to retention in SaaS underscores the necessity of enhancing customer experiences through consistent updates.
- Iterate on Features: Prioritizing updates based on feedback and performance metrics is crucial. By aligning development efforts with client needs, teams can significantly enhance functionality and satisfaction. Notably, the typical customer turnover rate for SaaS firms hovers around 5%, emphasizing the urgent need for ongoing enhancements to retain clients.
- Monitor Performance: Continuously tracking software performance and participant engagement metrics is vital. This ongoing evaluation helps identify 10 Essential Tips for Custom ERP Development Success and ensures the application meets audience expectations. As McKinsey highlights, effectively addressing challenges is essential for leveraging the advantages of SaaS.
- Adapt to Trends: Staying informed about 10 Must-Have Features for E-Commerce Application Development is a proactive strategy that keeps programs competitive in a fast-paced market. However, teams must remain vigilant against common pitfalls, such as failing to monitor software-as-a-service environments for data leaks, which can erode trust among users.
By embracing these continuous improvement practices, SaaS application development can adeptly respond to shifting user needs and market dynamics, paving the way for sustained success.

Conclusion
In the realm of Software as a Service (SaaS) application development, mastering key practices is essential for achieving success. This article delineates crucial strategies that not only optimize the development process but also guarantee that applications effectively address user needs and market demands. By prioritizing multi-tenancy, scalability, and a structured development process, developers lay the groundwork for creating efficient, user-friendly applications that distinguish themselves in a competitive landscape.
Key insights underscore the significance of user-centric design and robust security measures. By concentrating on:
- Intuitive navigation
- Responsive design
- Continuous user feedback
developers can craft engaging experiences that cultivate loyalty and satisfaction. Furthermore, emphasizing security and compliance through initiatives such as:
- Data encryption
- Regular audits
is vital for establishing trust with users and protecting sensitive information.
Ultimately, the journey of SaaS application development is characterized by continuous improvement and adaptation. Embracing user feedback and remaining attuned to industry trends will empower developers to refine their offerings and sustain relevance in a rapidly evolving market. By implementing these best practices, SaaS teams can not only enhance their products but also drive long-term success and customer retention in the dynamic world of cloud-based solutions.
FAQ
What is Software as a Service (SaaS)?
Software as a Service (SaaS) refers to cloud-based solutions that allow users to access software via the internet without requiring local installation.
What is multi-tenancy in SaaS?
Multi-tenancy is an architectural model that enables a single instance of software to serve multiple customers, optimizing resource usage and lowering operational costs.
What is the projected growth of the vertical SaaS market by 2025?
The vertical SaaS market is projected to reach $157.4 billion by 2025, with a compound annual growth rate (CAGR) of 23.9%.
How does scalability affect SaaS applications?
Scalability ensures that cloud-based applications can handle increasing demand without sacrificing performance, even during peak usage, as demonstrated by successful platforms like Zoom.
What is the typical pricing model for SaaS applications?
SaaS applications typically operate on a subscription model, where users pay a recurring fee.
Why is customer retention important in SaaS?
Customer retention is crucial due to the industry average churn rate of 5.2%, making high levels of customer satisfaction essential for sustained growth.
What are the key stages in a structured SaaS development process?
The key stages include Planning, Design, Development, Testing, Deployment, and Maintenance.
What is the importance of the planning stage in SaaS development?
The planning stage is vital for defining the project scope, objectives, and key performance indicators (KPIs), which sets the direction for the entire project.
How does agile methodology contribute to SaaS development?
Agile methodology allows for iterative development, enabling flexibility and responsiveness, which is increasingly important as 50% of SaaS companies are expected to integrate AI into their platforms by 2025.
Why is testing critical before launching a SaaS application?
Testing is essential to identify and resolve issues prior to launch, ensuring a high-quality product that preserves client trust and satisfaction.
What is the role of maintenance in SaaS applications?
Maintenance involves continuously monitoring and updating the application based on user feedback and performance metrics to foster long-term success and user engagement.
