4 Essential Steps for Integrating AI and RPA in SaaS
September 30, 2025
Alex Shubin | Founder & CEO at SDA

Overview
Integrating AI and RPA in SaaS requires a systematic approach that begins with defining both technologies. Identifying suitable processes for automation is paramount, as it sets the foundation for operational efficiency. Furthermore, evaluating the current technology infrastructure ensures that existing systems can support these innovations. Engaging stakeholders effectively is crucial; understanding the distinct roles of AI and RPA, assessing existing workflows, and ensuring technological compatibility are all vital components of this integration process. Ultimately, fostering communication among stakeholders not only enhances collaboration but also drives successful integration and maximizes operational efficiency.
Introduction
The rapid evolution of technology marks a pivotal shift towards unprecedented efficiency, with Artificial Intelligence (AI) and Robotic Process Automation (RPA) leading this transformative charge. As businesses intensify their efforts to enhance productivity and streamline operations, it becomes imperative to understand how to effectively integrate these formidable tools within Software as a Service (SaaS) platforms. Yet, the path to seamless integration is laden with challenges—defining the roles of AI and RPA, pinpointing suitable processes, and engaging stakeholders are just a few hurdles that organizations must overcome.
What essential steps must organizations undertake to fully harness the potential of AI and RPA? How can they adeptly navigate the complexities inherent in this integration?
Define AI and RPA: Establish Clear Definitions
Artificial Intelligence (AI) represents a transformative technology that emulates human cognitive functions, including learning, reasoning, and self-correction. This capability empowers systems to analyze data, recognize patterns, and make informed decisions, thereby across various sectors. For example, 3 Steps to Choose the Right AI Development Company, utilizing natural language processing, can effectively engage with customers, gather pertinent information, and address inquiries, significantly elevating customer service standards. Industry insights reveal that AI can save an employee an average of 2.5 hours per day, underscoring its potential to enhance productivity.
Conversely, 10 Benefits of Dedicated Software Development for SaaS Success (RPA) is specialized software designed to automate repetitive, rule-based tasks typically executed by humans. RPA excels in performing predefined tasks such as data entry and invoice processing, leading to reduced manual workloads and fewer errors. A pertinent illustration of RPA in practice is its implementation in healthcare billing, where bots automate the verification of insurance eligibility and the submission of prior authorizations, thereby streamlining operations and enhancing accuracy. The RPA market is projected to surpass $14 billion by 2029, highlighting its increasing significance across diverse industries.
The fundamental distinction between AI and RPA lies in their core focus: AI and RPA have different priorities, with AI emphasizing decision-making and learning capabilities, whereas RPA concentrates on task execution. This differentiation is vital for organizations striving to effectively harness both technologies. By grasping these definitions and their functionalities, businesses can strategically plan the integration of AI and RPA to enhance productivity and foster innovation. Furthermore, the synergy between AI and RPA is becoming increasingly essential, as it enables 10 Benefits of Outsourcing Software Development for SaaS Owners that deliver faster, smarter, and more precise automated tasks.

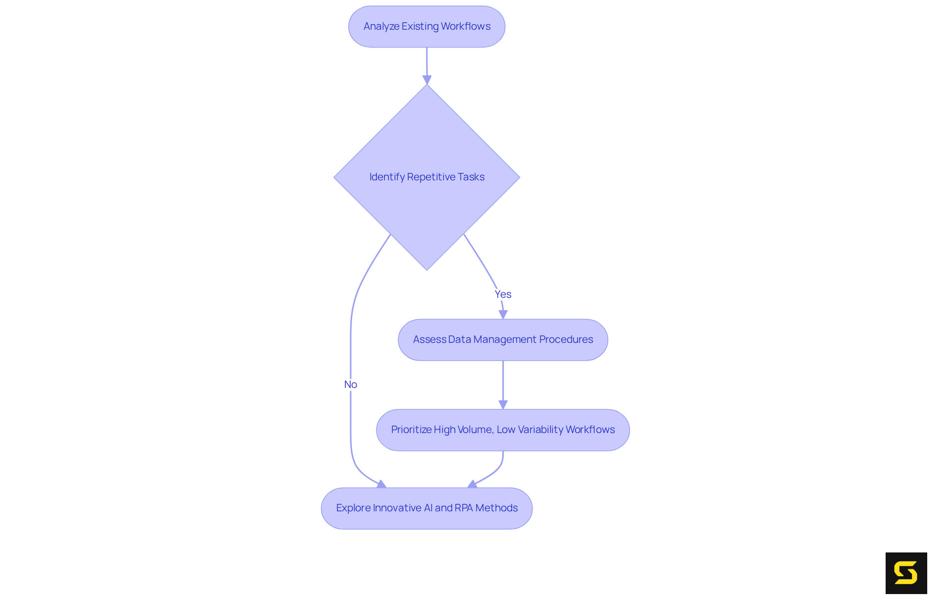
Identify Suitable Processes for Integration
Begin by analyzing existing workflows to pinpoint 10 Benefits of Enterprise Mobile App Development for SaaS Owners that consume valuable time. Next, assess procedures necessitating data management, including:
- Data entry
- Invoice processing
- Customer service inquiries
It is crucial to prioritize workflows characterized by 10 Benefits of Progressive Web App Development Services for SaaS Owners for effective RPA implementation. Finally, explore innovative methods that can leverage the 10 Benefits of Choosing an Outsourcing Software Development Company of AI and RPA, particularly in areas such as:
- Predictive analytics
- Customer insights

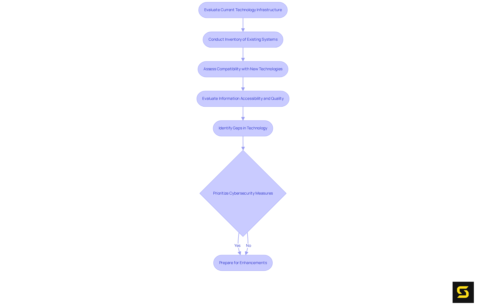
Evaluate Current Technology Infrastructure
To effectively integrate AI and RPA technologies, conducting a thorough inventory of existing software and hardware systems is crucial. This assessment determines compatibility with new technologies, ensuring a seamless transition. Organizations must evaluate information accessibility and quality, as the success of 3 Strategies for Success in Online Marketplaces and RPA processes heavily relies on the availability of precise and pertinent information. Notably, 81% of professionals in analytics and AI acknowledge the necessity for enhancement in information quality, underscoring its essential role in successful implementations.
Identifying gaps in existing technology is vital for addressing potential connectivity challenges. Organizations like General Electric have successfully established robust information governance strategies to uphold high-quality standards, serving as a model for others. Preparing for will facilitate smoother assimilation.
Moreover, organizations must prioritize 10 Benefits of Fintech Custom Software Development for SaaS Owners to protect sensitive information during the merging process. As AI and RPA become increasingly intertwined, safeguarding against unauthorized access and data corruption is paramount. By addressing these critical areas, businesses can position themselves for 10 Best Companies to Outsource Software for SaaS Success, ultimately enhancing operational efficiency and driving growth.

Engage Stakeholders and Communicate Objectives
- Identify key stakeholders across departments affected by the 10 Benefits of Hiring iPhone App Developers for Your SaaS. This approach ensures that all relevant perspectives are considered, fostering a collaborative environment crucial for success.
- Arrange workshops or gatherings to discuss the goals and anticipated results of the merger. These sessions aim to align everyone on the vision and goals, creating a shared understanding of the project's importance.
- Use clear, jargon-free language to explain the benefits of AI and RPA, addressing any concerns that stakeholders may have. Simplifying complex concepts demystifies the technology and encourages buy-in from all parties involved.
- Create a feedback loop to collect input from stakeholders during the merging phase. This ongoing dialogue ensures that their needs are met and to the project. 10 Benefits of Software Outsource for SaaS Product Owners are vital for responding to stakeholder input and fine-tuning the assembly.
- Highlight that businesses that integrate AI and RPA can achieve up to 70% reductions in processing times for routine tasks, emphasizing the significant efficiency gains from this combination.
- Recognize the difficulties companies might encounter during the adoption of AI and RPA, such as implementation complexity and user behavior issues, to provide a balanced perspective on the adoption process.
- Incorporate quotes from industry leaders to enhance credibility, emphasizing the importance of 10 Benefits of Custom Software for SaaS Product Owners.
- Mention the significance of security and governance in AI adoption, as these considerations are critical for successful integration.

Conclusion
Looking for a practical way to start? Explore how AI automation integrates into your existing systems — from PIM and ERP to CRM — without requiring new tools or employee retraining.
Integrating Artificial Intelligence (AI) and Robotic Process Automation (RPA) into Software as a Service (SaaS) is not just a strategic move; it is an imperative for organizations seeking to enhance operational efficiency and drive innovation. Understanding the distinct roles of AI and RPA, as well as their synergies, is crucial for effectively leveraging these technologies. By clearly defining these concepts, businesses can establish a robust foundation for successful integration, ensuring that both technologies work in unison to optimize processes.
This article outlines essential steps for integration, beginning with the identification of suitable processes for automation. A comprehensive evaluation of current technology infrastructure follows, setting the stage for effective implementation. Engaging stakeholders is equally vital, as it fosters collaboration and ensures that diverse perspectives are considered throughout the integration process. The insights shared underscore the significance of clear communication, addressing potential concerns, and creating a feedback loop that enhances trust and commitment among all parties involved.
Ultimately, the integration of AI and RPA presents a transformative opportunity for organizations to achieve remarkable efficiency gains, with potential reductions in processing times by as much as 70%. Embracing these technologies not only streamlines operations but also positions businesses for future growth in an increasingly competitive landscape. As organizations embark on this journey, they are urged to prioritize stakeholder engagement, assess their technology readiness, and remain vigilant regarding security and governance to fully realize the benefits of AI and RPA integration.
FAQ
What is Artificial Intelligence (AI)?
Artificial Intelligence (AI) is a transformative technology that emulates human cognitive functions, including learning, reasoning, and self-correction. It enables systems to analyze data, recognize patterns, and make informed decisions, thereby enhancing operational efficiency across various sectors.
How does AI improve customer service?
AI improves customer service through tools like chatbots that utilize natural language processing to engage with customers, gather information, and address inquiries, significantly elevating service standards.
What productivity benefits does AI offer?
AI can save an employee an average of 2.5 hours per day, highlighting its potential to enhance productivity in the workplace.
What is Robotic Process Automation (RPA)?
Robotic Process Automation (RPA) is specialized software designed to automate repetitive, rule-based tasks typically executed by humans, such as data entry and invoice processing.
How is RPA applied in healthcare?
In healthcare, RPA is used to automate tasks like verifying insurance eligibility and submitting prior authorizations, which streamlines operations and enhances accuracy.
What is the projected market size for RPA?
The RPA market is projected to surpass $14 billion by 2029, indicating its increasing significance across various industries.
What is the main difference between AI and RPA?
The fundamental distinction between AI and RPA lies in their focus: AI emphasizes decision-making and learning capabilities, while RPA concentrates on task execution.
Why is understanding AI and RPA important for businesses?
Understanding AI and RPA is crucial for businesses as it allows them to strategically plan the integration of both technologies to enhance productivity and foster innovation.
How do AI and RPA work together?
The synergy between AI and RPA enables intelligent automation solutions that deliver faster, smarter, and more precise automated tasks, making their integration increasingly essential for organizations.
