3 Strategies for Success in Online Marketplaces
July 29, 2025
Alex Shubin | Founder & CEO at SDA

Overview
Success in online marketplaces hinges on three pivotal strategies:
- Defining your target audience
- Optimizing product listings for visibility
- Utilizing customer feedback for continuous improvement
Understanding customer demographics is essential; it allows businesses to tailor their offerings effectively. Moreover, enhancing listings through keyword optimization significantly boosts search rankings, ensuring products are easily discoverable. Finally, leveraging customer insights not only fosters loyalty but also drives product enhancements.
These strategies culminate in increased sales and improved customer retention, underscoring the necessity of a strategic approach in today's competitive landscape.
Introduction
Navigating the bustling world of online marketplaces presents a formidable challenge for sellers striving for success. To stand out in this crowded digital landscape, it is essential to grasp the intricacies of consumer behavior and market dynamics. This article explores three vital strategies that empower sellers to:
- Define their target audience
- Optimize product listings for maximum visibility
- Leverage customer feedback for continuous improvement
How can businesses adeptly adapt to the ever-evolving preferences of their customers while ensuring their offerings remain relevant and compelling?
Define Your Target Audience and Market Needs
To thrive in online marketplaces, it is essential to first clearly define your 10 Key Strategies for Custom Fintech Software Development Success. Conduct comprehensive 10 Top AI Consultants to Elevate Your SaaS Product Strategy to uncover demographics, preferences, and pain points. Utilize tools such as surveys, social media analytics, and to gather valuable insights. For instance, if your marketplace focuses on health and wellness items, target health-conscious consumers aged 25-40 in the U.S. who value quality and sustainability. Comprehending your audience enables you to customize your offerings and marketing messages to meet their specific needs, ultimately enhancing engagement and sales.
Moreover, developing detailed 10 Custom PHP Development Solutions for SaaS Success that encapsulate the traits of your ideal customers can significantly enhance your marketing strategies. Almost one in five U.S. consumers favor tailored offerings and services, highlighting the significance of customization in your strategy. Furthermore, with 71% of consumers ready to spend more for eco-friendly and ethically made health and wellness items, utilizing these insights can position your online marketplace for success in a competitive environment. However, be cautious of common pitfalls in market research, such as misinterpreting data or failing to adapt to changing consumer preferences, as these can hinder your marketing efforts.

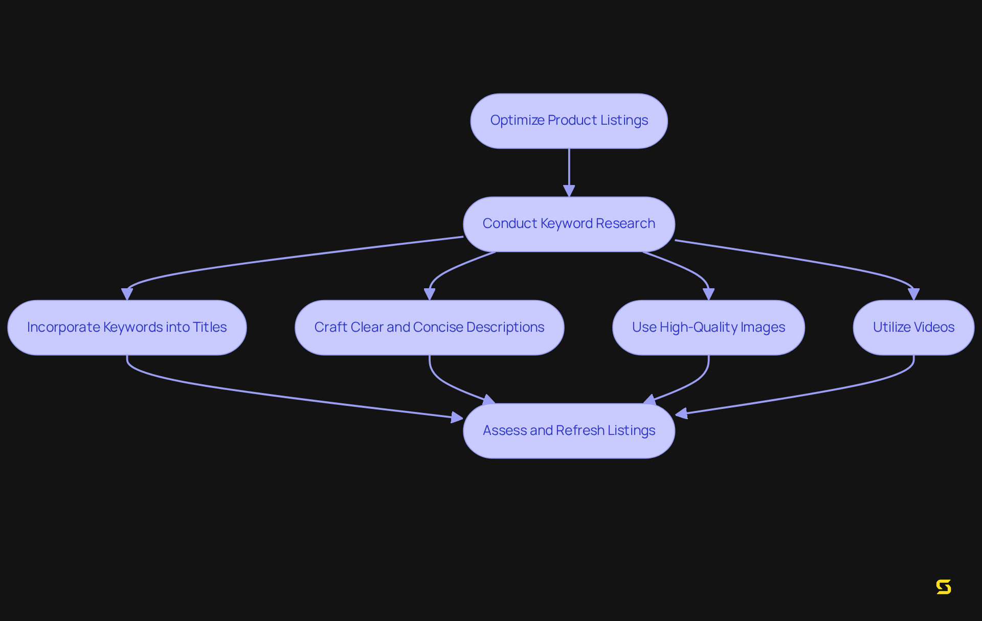
Optimize Your Product Listings for Maximum Visibility
To 10 Strategies for Effective Software Product Development, it is crucial to by concentrating on key elements such as titles, descriptions, and images. Begin with thorough keyword research to identify the terms that potential customers are actively searching for. By incorporating these keywords naturally into your item titles and descriptions, you can significantly improve search rankings.
For instance, if you specialize in fitness equipment, utilize specific keywords like 'adjustable dumbbells' or 'resistance bands for home workouts.' It is essential that your item titles are both clear and concise, effectively highlighting the main features and advantages. Moreover, high-quality images are indispensable; include multiple angles and lifestyle shots to showcase your items in use. Consider utilizing videos to demonstrate product functionality, as this can greatly enhance user engagement and build trust.
Consistently assess and refresh your listings based on performance metrics and 10 Benefits of Outsourcing Software Development for SaaS Owners to ensure they remain competitive and appealing.

Utilize Customer Feedback and Analytics for Continuous Improvement
Establishing an organized approach for gathering and evaluating client insights is essential for fostering ongoing enhancement in online marketplaces. Utilize resources such as surveys, reviews, and social media interactions, along with CRM systems and social listening applications, to collect and preferences. For instance, if feedback consistently emphasizes a cherished feature or a frequent problem, prioritize these insights in your development roadmap to enhance 10 Benefits of Enterprise Mobile App Development for SaaS Owners.
Analytics tools play a pivotal role in tracking 10 Essential MVP Software Development Services for SaaS Success and identifying trends over time. By analyzing data on buying habits and website engagements, informed decisions can be made regarding improvements and marketing strategies. For example, if analytics indicate that a particular category is underperforming, it’s crucial to investigate potential reasons—be it pricing, visibility, or consumer perception—and adjust your strategy accordingly. Businesses that incorporate client insights into their market analysis strategies report up to a 40% reduction in research expenses, illustrating the efficiency of these resources.
Creating a responsive system is vital; not only should opinions be gathered, but it is equally important to inform clients about how their contributions have influenced product modifications. This practice cultivates loyalty and encourages 10 Benefits of Custom Software for SaaS Product Owners, fostering a community that feels valued and heard. As Aditi Shah, Product Manager at Beamer, asserts, "Beamer is the perfect tool for SaaS companies to engage users and reduce churn." Integrating feedback into the decision-making process can lead to a 25-30% increase in customer retention, emphasizing the tangible benefits of a customer-centric approach.

Conclusion
Defining a clear strategy for success in online marketplaces is pivotal for businesses aiming to thrive in a competitive landscape. By understanding the target audience and their needs, optimizing product listings for visibility, and leveraging customer feedback and analytics, sellers can create a robust foundation for sustainable growth. These strategies not only enhance engagement but also drive sales, ultimately positioning businesses for long-term success.
Key insights highlighted throughout the article emphasize the importance of comprehensive market research to identify and understand customer demographics and preferences. Furthermore, optimizing product listings through effective keyword usage and high-quality visuals can significantly improve visibility. Finally, the continuous evaluation of customer feedback and analytics allows businesses to adapt and refine their offerings, ensuring they meet evolving consumer demands.
Incorporating these best practices into an online marketplace strategy is essential for anyone looking to succeed. As the digital landscape continues to evolve, staying attuned to market needs and customer insights will be crucial. By prioritizing these strategies, businesses can not only enhance their presence in online marketplaces but also foster lasting relationships with their customers, paving the way for a successful future in e-commerce.
FAQ
Why is it important to define your target audience in online marketplaces?
Defining your target audience is essential because it allows you to tailor your offerings and marketing messages to meet their specific needs, which enhances engagement and sales.
What methods can be used to conduct market research?
Market research can be conducted using tools such as surveys, social media analytics, and customer feedback to gather valuable insights about demographics, preferences, and pain points.
How can developing buyer personas improve marketing strategies?
Developing detailed buyer personas helps encapsulate the traits of your ideal customers, which can significantly enhance your marketing strategies by allowing for more personalized and relevant messaging.
What percentage of U.S. consumers prefer tailored offerings?
Almost one in five U.S. consumers favor tailored offerings and services, highlighting the importance of customization in marketing strategies.
Are consumers willing to pay more for eco-friendly products?
Yes, 71% of consumers are ready to spend more for eco-friendly and ethically made health and wellness items.
What are some common pitfalls in market research to avoid?
Common pitfalls include misinterpreting data and failing to adapt to changing consumer preferences, as these can hinder marketing efforts.
