5 Key Practices for Custom Application Development Success
August 12, 2025
Alex Shubin | Founder & CEO at SDA

Overview
The key practices for achieving success in custom application development are critical. These include:
- Defining business objectives and user needs
- Establishing a comprehensive planning framework
- Selecting appropriate technologies
- Implementing rigorous testing protocols
- Focusing on post-launch support
Each of these practices is essential for aligning the development process with user expectations and market demands. By adhering to these principles, organizations can ensure a higher quality product and sustained user engagement. Therefore, it is imperative to integrate these practices into your development strategy to drive success.
Introduction
Custom application development is rapidly evolving, with the market projected to reach an impressive USD 85 billion by 2033. This remarkable growth underscores the critical importance of adopting effective strategies to navigate the complexities of creating tailored software solutions. By concentrating on essential practices—such as:
- Defining business objectives
- Selecting appropriate technologies
- Implementing rigorous testing protocols
developers can significantly enhance the likelihood of project success. Yet, a pressing challenge persists: how can teams ensure that their applications not only meet immediate user needs but also adapt to future demands in a competitive landscape?
Define Business Objectives and User Needs
To achieve success in custom application development, it is essential to start by defining clear business goals and understanding client requirements. This involves conducting thorough , engaging with stakeholders, and gathering insights from participants. By identifying the specific challenges the software aims to resolve and the features that users find most valuable, project teams can create a product that not only meets business objectives but also enhances customer satisfaction.
For instance, a healthcare application designed to boost patient engagement should focus on features that facilitate seamless communication between patients and providers, informed by feedback collected during the planning phase. Research indicates that nearly 69% of companies view technology customization as critical for gaining a competitive advantage, underscoring the significant role of feedback in the development process.
Moreover, the custom application development market is anticipated to reach USD 85 billion by 2033, highlighting the growing demand for bespoke software solutions. As industry expert Zoha Zaki emphasizes, 'Understanding user needs is not just a step in the process; it's the foundation of successful software development.' Leveraging these insights can greatly enhance the effectiveness of application development efforts.

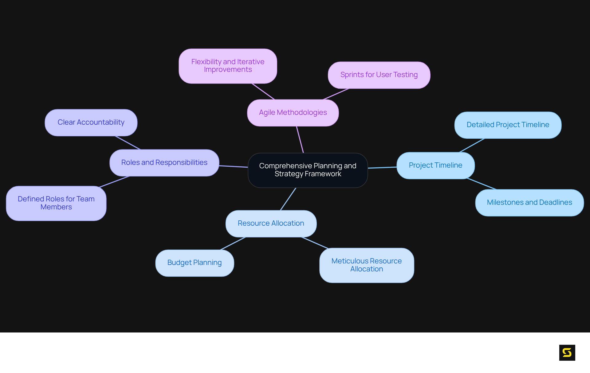
Establish a Comprehensive Planning and Strategy Framework
Establishing a comprehensive planning and strategy framework is crucial for effectively directing the progress process. This framework must encompass:
- A detailed project timeline
- Meticulous resource allocation
- Clearly defined roles and responsibilities for each team member
By utilizing advanced project management tools, collaboration and communication among stakeholders can be significantly enhanced. Furthermore, the integration of agile methodologies introduces vital flexibility and encourages iterative improvements based on continuous feedback.
For example, in the context of a fitness software development project, implementing sprints focused on specific features allows for user testing and necessary modifications before the final launch. This not only ensures a successful outcome but also positions the project for ongoing success.

Select Appropriate Technologies and Design Principles
Choosing suitable technologies and design principles is a pivotal step in the process of custom application development. This process necessitates a thorough evaluation of various programming languages, frameworks, and design methodologies that align with project requirements. For instance, when software demands real-time data processing, technologies such as Node.js or WebSockets emerge as optimal choices. Additionally, adhering to design principles focused on the user—such as responsive design and accessibility standards—ensures that the software remains functional across diverse devices and accessible to varied user groups. A compelling case study of a SaaS platform illustrates how the selection of React, with its component-based architecture, culminated in accelerated development cycles and superior interfaces. This strategic approach not only but also solidifies its relevance in a competitive market.

Implement Rigorous Testing and Quality Assurance Protocols
Implementing rigorous testing and quality assurance protocols is paramount for delivering a high-quality software product. This process encompasses:
- Unit testing
- Integration testing
- Acceptance testing (UAT)
Ensuring that all components function as intended. Automated testing tools significantly streamline these efforts, facilitating continuous integration and delivery. For example, a healthcare software solution undergoes extensive UAT with real users, gathering invaluable insights on usability and functionality. This meticulous approach guarantees that the software meets the of both patients and providers before its launch, reinforcing the commitment to excellence in software development.

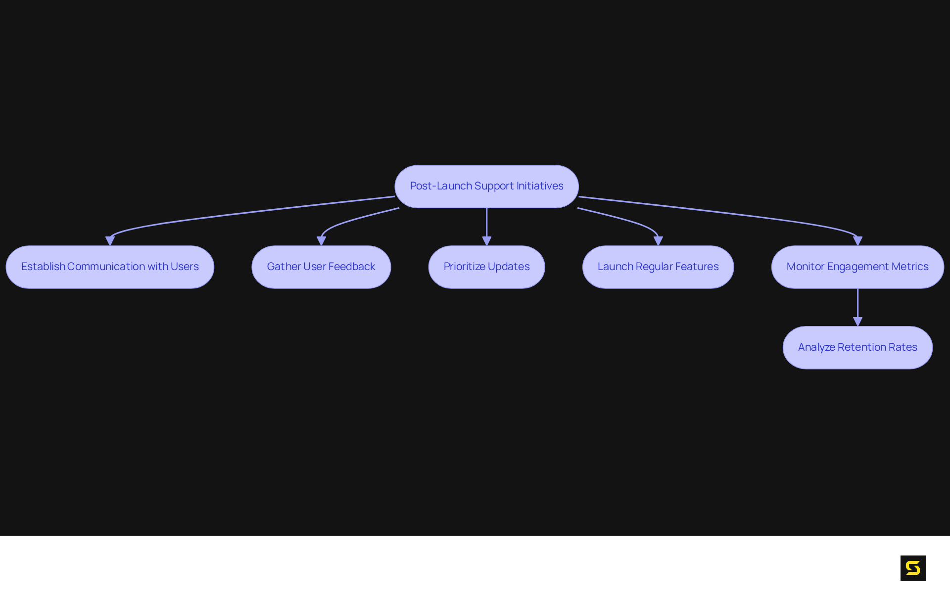
Focus on Post-Launch Support and Continuous Improvement
Prioritizing post-launch assistance and ongoing enhancement is essential for the sustained success of custom application development. Establishing a robust communication cycle with users empowers developers to gather invaluable insights into their experiences, thereby pinpointing areas for improvement. Regular updates and feature launches, driven by , play a pivotal role in maintaining the application's relevance and competitiveness in the market.
For example, fitness applications can thrive by integrating features such as personalized workout plans or seamless connectivity with wearable devices, directly addressing user requests. This approach not only enhances satisfaction but also fosters loyalty, as users perceive their needs are being met.
Furthermore, statistics indicate that applications that actively engage with participant feedback witness a significant increase in retention rates, with Day 1, 7, and 30 drop-off rates serving as critical indicators of engagement. It is imperative to monitor user behavior closely to effectively prioritize issues and opportunities.
Additionally, common post-launch pitfalls, such as disbanding the development team or neglecting feedback, can impede progress and must be avoided. As Ryan Zofay emphasizes, continuous improvement centers on growth, learning, and evolution—one step at a time. By concentrating on these strategies, developers can ensure long-term success and adaptability in custom application development within a competitive landscape.

Conclusion
Successful custom application development hinges on a strategic approach that encompasses a profound understanding of business objectives, user needs, and the effective leveraging of technology. By prioritizing these elements, development teams can create software solutions that not only fulfill specific requirements but also significantly enhance user satisfaction and drive business success.
Key practices have been highlighted throughout this article, emphasizing the necessity of:
- Defining clear business goals
- Establishing a comprehensive planning framework
- Selecting appropriate technologies
- Implementing rigorous testing protocols
- Focusing on post-launch support
Each of these practices plays a critical role in ensuring that the development process is efficient, responsive, and aligned with user expectations.
Ultimately, the journey of custom application development does not conclude at launch; it necessitates ongoing engagement with users and a steadfast commitment to continuous improvement. By fostering a culture of feedback and adaptation, developers can ensure that their applications remain relevant and effective in a rapidly changing market landscape. Embracing these practices will not only lead to successful projects but also position organizations to thrive in an increasingly competitive environment.
FAQ
Why is it important to define business objectives and user needs in custom application development?
Defining clear business objectives and understanding user needs is essential for success in custom application development. It helps in conducting market analysis, engaging with stakeholders, and gathering insights to create a product that meets business goals and enhances customer satisfaction.
How can feedback influence the development of custom applications?
Feedback collected during the planning phase helps identify specific challenges the software aims to resolve and the features users find most valuable. This input is crucial for developing applications that effectively meet user needs and improve overall satisfaction.
What is the expected market growth for custom application development?
The custom application development market is anticipated to reach USD 85 billion by 2033, indicating a growing demand for tailored software solutions.
What components should a comprehensive planning and strategy framework include?
A comprehensive planning and strategy framework should include a detailed project timeline, meticulous resource allocation, and clearly defined roles and responsibilities for each team member.
How can project management tools enhance the development process?
Advanced project management tools can significantly enhance collaboration and communication among stakeholders, ensuring that everyone is aligned and informed throughout the development process.
What role do agile methodologies play in custom application development?
Agile methodologies introduce flexibility and encourage iterative improvements based on continuous feedback, allowing for adjustments and enhancements throughout the development process.
Can you provide an example of how agile methodologies might be applied in a project?
In a fitness software development project, implementing sprints focused on specific features allows for user testing and necessary modifications before the final launch, ensuring that the project is positioned for ongoing success.
