10 Outsourced QA Solutions to Elevate Your SaaS Product Quality
October 26, 2025
Alex Shubin | Founder & CEO at SDA

Overview
The article highlights the transformative impact of outsourced QA solutions on the quality of SaaS products. By leveraging specialized QA services, SaaS companies can significantly enhance product quality and user satisfaction. This strategic approach not only allows these companies to concentrate on their core business activities but also fosters innovation and growth. Embracing outsourced QA is not merely an option; it is a critical step toward achieving excellence in a competitive market.
Introduction
In the ever-evolving landscape of software as a service (SaaS), the imperative for exceptional quality assurance (QA) cannot be overstated. As companies relentlessly pursue the delivery of flawless products, the surge in demand for outsourced QA solutions offers a strategic opportunity to enhance product quality, enabling teams to concentrate on core business functions. Yet, with a plethora of options at their disposal, how can SaaS providers pinpoint the most effective QA partners—those that not only align with their unique requirements but also elevate their offerings to unprecedented heights?
This article explores ten outsourced QA solutions tailored to empower SaaS companies, examining their distinct advantages and the transformative impact they can wield on product quality and user satisfaction.
SDA: Tailored QA Solutions for SaaS Excellence
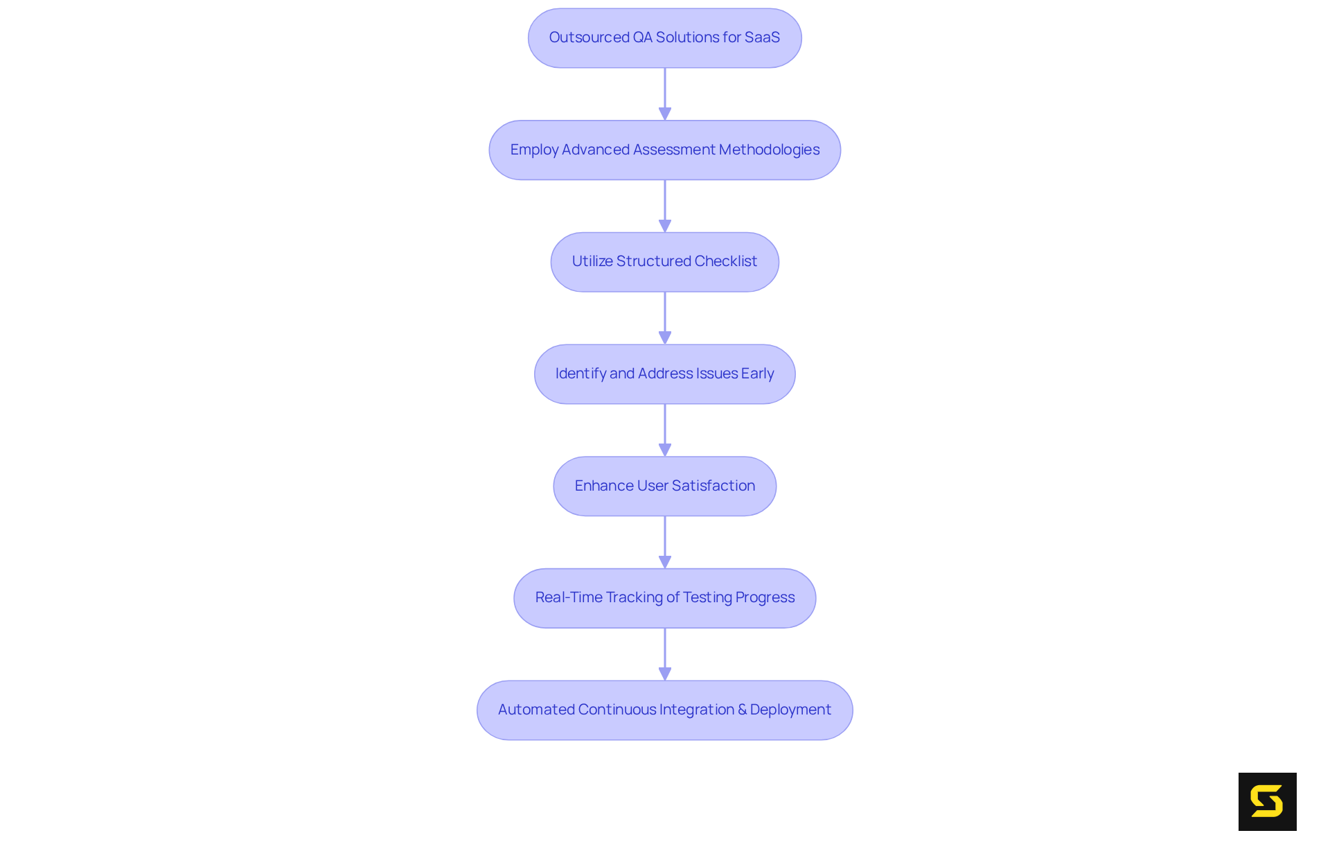
SDA specializes in providing outsourced QA solutions that are customized for SaaS applications, ensuring that each product adheres to the highest standards of quality and performance. By employing advanced assessment methodologies and tools, such as the structured checklist utilized by the Calcurates team, SDA empowers clients to identify and address issues early in the development cycle. This proactive approach significantly enhances user satisfaction and retention.
The checklist facilitates real-time tracking of testing progress and results, showcasing the collaborative nature of the QA process. With a focus on user-centered design and strong technology integration, SDA establishes itself as a strategic ally for software companies striving for excellence in product delivery. Efficient quality assurance not only mitigates risks but also fosters confidence among clients. As the Calcurates team asserts, "The QA process assisted the Calcurates team in enhancing the quality of their service regarding functionality and client experience."
Moreover, the incorporation of cloud services enables a fully automated continuous integration and continuous deployment process, further demonstrating the benefits of outsourced QA in a software as a service setting. Effective applications of QA methodologies reveal that comprehensive evaluation procedures can enhance product quality, ensuring functionalities align with user expectations and ultimately improving overall user experience. Embrace the power of quality assurance with SDA to elevate your product delivery to the next level.

Testlio: Flexible QA Services for Rapid SaaS Development
Testlio provides adaptable QA services tailored to the fast-paced development cycles of SaaS companies. Their managed evaluation services empower teams to swiftly scale their assessment efforts, ensuring that quality assurance aligns seamlessly with development timelines. By utilizing a worldwide network of evaluators, Testlio offers an extensive array of assessment capabilities, including functional, usability, and localization evaluations. This diverse approach enables software-as-a-service products to effectively meet the varied demands of different markets, ensuring a robust user experience while maintaining high-quality standards throughout the development process.
As the demand for managed assessment services continues to rise in the software as a service sector, companies face increasing challenges in preserving quality assurance, which can be supported by outsourced QA amid rapid development. Incorporating automated testing can significantly enhance efficiency, allowing teams to concentrate on critical tasks while ensuring comprehensive coverage. By adopting Testlio's services, software companies can not only address these challenges but also position themselves for success in a competitive landscape.

Cigniti: Specialized QA for Optimized SaaS Testing
SDA stands as a leader in providing outsourced QA services tailored for software as a service applications. Our approach seamlessly integrates advanced evaluation techniques with a focus on optimizing the software assessment lifecycle. By harnessing AI-powered evaluation solutions, SDA significantly enhances the efficiency and effectiveness of QA processes, ensuring that software products are not only functional but also robust across diverse conditions. Our profound expertise in performance and security evaluation offers a distinct advantage for software service providers that incorporate outsourced QA to maintain exceptional standards of reliability.
Statistics demonstrate that organizations adopting AI-driven testing solutions experience a substantial enhancement in software quality, with some achieving returns on investment as high as 10 times through improved application security. Consider the case of a Health-Tech startup that automated its security and compliance processes, resulting in a remarkable 2,500% ROI. These real-world examples underscore the tangible benefits of our solutions.
SDA's commitment to AI-driven methodologies positions us as an indispensable ally for software service companies striving to enhance their product quality and operational efficiency with outsourced QA. Partner with us to unlock the full potential of your software solutions.

Qualitest: AI-Driven QA Solutions for SaaS Efficiency
Qualitest harnesses AI-driven solutions to significantly enhance the efficiency of QA processes for SaaS applications. By automating repetitive evaluation tasks, teams can redirect their focus to more intricate assessment scenarios. Utilizing advanced machine learning algorithms, Qualitest anticipates potential issues and refines testing strategies, which results in quicker release cycles and superior quality. This innovative approach not only streamlines operations but also positions Qualitest as a leader in outsourced QA for software companies. Embrace the future of quality assurance with Qualitest and experience the transformative power of AI in your testing processes.

ImpactQA: End-to-End QA Management for SaaS Products
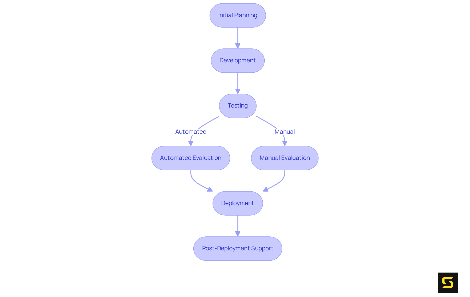
ImpactQA delivers a comprehensive suite of end-to-end outsourced QA management services specifically designed for software-as-a-service products. Their approach encompasses every phase of the software development lifecycle, from initial planning to post-deployment support. By employing robust assessment strategies, ImpactQA meticulously evaluates SaaS applications for functionality, performance, and security.
As Michael Bolton aptly states, "a good test is one that has a high probability of breaking the code if there is a problem," underscoring the importance of thorough evaluation. This meticulous management of QA processes not only mitigates risks but also significantly enhances product reliability.
In the evolving landscape of software development, the role of QA is adapting to incorporate automation while still recognizing the critical value of manual evaluation. As emphasized by industry experts, quality assurance is a continuous commitment that requires collective responsibility, ensuring software meets user expectations and operates seamlessly in real-world scenarios.
For software-as-a-service product owners, integrating both automated and manual evaluation strategies is essential for achieving comprehensive quality assurance with outsourced QA.

Applause: Crowd-Sourced Testing for Real-World SaaS Feedback
Applause employs a crowd-sourced evaluation model, revolutionizing the way software-as-a-service applications receive feedback. By engaging a global network of testers, Applause provides invaluable insights into user experience and functionality that traditional evaluation methods often miss. This innovative approach allows software companies to identify usability challenges and gather diverse perspectives, ultimately leading to more user-friendly products.
The flexibility of crowd-sourced evaluation facilitates rapid feedback cycles, a critical component in agile development environments. In today's fast-paced market, the ability to adapt and respond to user needs is paramount. By leveraging Applause's services, companies can enhance their offerings and maintain a competitive edge.
Incorporating real-world feedback not only improves software quality but also fosters greater user satisfaction. It’s time for software companies to embrace this transformative approach to evaluation. Engage with Applause and elevate your software solutions today.

DeviQA: Performance and Security Testing for SaaS Applications
DeviQA excels in performance and security evaluations tailored for software-as-a-service applications, ensuring products not only withstand high traffic loads but also maintain robust data integrity. Their comprehensive suite of evaluation services encompasses:
- Load assessments
- Vulnerability evaluations
- Penetration assessments
All critical for identifying potential weaknesses within SaaS platforms. For instance, efficient load evaluation simulates real-world visitor traffic, allowing companies to detect performance constraints before they impact customer experience. Furthermore, vulnerability assessments are vital for uncovering security flaws that could compromise sensitive data, thereby reinforcing compliance with industry regulations.
As Edsger Dijkstra aptly noted, 'Evaluation reveals the presence, not the absence of bugs,' underscoring the importance of thorough examination in pinpointing issues. By integrating the Software Testing Life Cycle (STLC) into their methodologies, DeviQA adopts a structured approach to quality assurance with outsourced QA, enhancing both performance and security. This dual focus not only cultivates user trust but also bolsters brand reputation, which is essential for success in the competitive software-as-a-service market.
To implement effective performance and security evaluation strategies, SaaS product owners should routinely conduct:
- Load assessments
- Vulnerability evaluations
Ensuring their applications are resilient and compliant.

TestFort: Streamlined QA Services for SaaS Compliance
TestFort specializes in delivering comprehensive QA services that prioritize compliance for software applications. Their evaluation methodologies are meticulously crafted to align with various regulatory standards, enabling software companies to adeptly navigate the intricate landscape of compliance. By implementing stringent evaluation protocols, TestFort not only guarantees that applications adhere to industry regulations but also significantly mitigates the risk of legal complications, thereby bolstering overall product credibility.
This expertise is crucial for software-as-a-service providers operating in highly regulated sectors such as finance and healthcare, where adherence to compliance standards is vital for maintaining trust and operational integrity. As Paul Koziarz asserts, the absence of a compliance framework can lead organizations to overlook essential security practices, underscoring the urgent necessity for robust compliance measures.
Moreover, the financial repercussions of non-compliance can be dire, with organizations facing substantial costs linked to breaches. Given the strategic shift noted by 70% of corporate risk and compliance experts towards a more proactive compliance strategy, TestFort's automated assessment solutions can significantly enhance compliance initiatives, ensuring that software applications not only meet regulatory requirements but also function effectively across a variety of user scenarios.

CleverX: Innovative QA Solutions for Competitive SaaS Edge
CleverX delivers innovative solutions for outsourced QA that empower software-as-a-service firms to secure a competitive advantage in the marketplace. By integrating advanced testing methodologies with state-of-the-art technology, they enable the rapid identification and resolution of software issues. This proactive approach not only enhances product quality but also ensures that software service providers can swiftly adapt to evolving market demands. Continuous improvement is central to their strategy, allowing clients to refine their offerings based on customer feedback and industry trends.
Real-world examples underscore the significance of effective QA in enhancing SaaS competitiveness. Firms that have implemented rigorous evaluation procedures report higher customer satisfaction and retention rates, alongside reduced time-to-market for new features. As Keith Klain aptly stated, "A good tester prevents problems; a great tester finds them," highlighting how advanced QA methodologies empower teams to proactively identify and resolve issues before they affect users.
Moreover, the integration of AI into evaluation processes is revolutionizing the software-as-a-service landscape, enabling teams to automate routine tasks and focus on more complex challenges. This transition not only boosts efficiency—evidence shows that the earlier a bug is discovered, the less costly it is to rectify—but also enhances accuracy, fostering a more responsive approach to market changes. As software complexity escalates, the necessity for robust outsourced QA practices becomes critical, ensuring that products not only meet but exceed user expectations.
In a fiercely competitive software-as-a-service environment, leveraging advanced evaluation techniques is essential for maintaining a competitive edge. By prioritizing quality assurance, companies can distinguish themselves, cultivate customer loyalty, and ultimately drive growth in an increasingly crowded digital arena.

Outsourcing QA: Focus on Core Business for SaaS Success
Outsourced QA allows SaaS firms to focus on their core business activities while gaining access to specialized expertise for evaluation. By collaborating with experienced QA providers, these firms can significantly enhance their evaluation processes, leading to superior product quality—80% of businesses report that outsourcing has improved their software quality—and reduced operational costs.
This strategic partnership not only accelerates time-to-market—outsourcing software development can reduce the time-to-market for new products by 25%—but also enables organizations to allocate resources more effectively, fostering innovation and growth. In fact, companies that outsource QA report average annual savings of $77,688 from IT outsourcing, making it a financially prudent choice.
However, it is crucial to acknowledge that 21% of companies utilizing outsourcing partners cite communication challenges as their primary obstacle. Real-world examples illustrate that businesses leveraging outsourced QA have successfully navigated complex testing requirements, leading to improved software performance and heightened customer satisfaction.
For SaaS providers striving to excel in a competitive landscape, outsourcing QA is not merely a wise decision; it is an essential strategy for success, highlighting the importance of outsourced QA.

Conclusion
Outsourced quality assurance (QA) solutions are essential for enhancing the quality of software-as-a-service (SaaS) products, enabling companies to concentrate on their core competencies while ensuring exceptional product performance. By leveraging specialized expertise, SaaS firms can implement tailored QA strategies that not only elevate user satisfaction but also drive operational efficiency and foster innovation. The integration of advanced methodologies, such as AI-driven testing and crowd-sourced evaluations, underscores the transformative potential of outsourced QA in today’s competitive landscape.
Throughout the article, various QA providers, including SDA, Testlio, Cigniti, and others, exemplify the diverse approaches and benefits of outsourcing QA. From automated testing solutions that accelerate release cycles to comprehensive end-to-end management services covering every phase of the software development lifecycle, these companies provide valuable insights into how effective QA mitigates risks and enhances product reliability. Real-world success stories and compelling statistics reinforce the notion that investing in outsourced QA not only leads to improved software quality but also translates into substantial cost savings and heightened customer loyalty.
As the SaaS market continues to evolve, the significance of robust quality assurance practices cannot be overstated. Companies that embrace outsourced QA solutions are better positioned to navigate the complexities of software development, ensuring their products meet user expectations and regulatory standards. By prioritizing quality assurance, SaaS providers can cultivate a competitive edge, foster user trust, and ultimately drive growth in an increasingly crowded digital space. Engaging with specialized QA partners is not merely a strategic choice; it is a necessary step toward achieving long-term success in the software industry.
FAQ
What does SDA specialize in?
SDA specializes in providing tailored outsourced QA solutions specifically for SaaS applications, ensuring high standards of quality and performance.
How does SDA enhance user satisfaction?
SDA employs advanced assessment methodologies and tools, such as a structured checklist, to identify and address issues early in the development cycle, significantly enhancing user satisfaction and retention.
What is the role of the checklist used by SDA?
The checklist facilitates real-time tracking of testing progress and results, showcasing the collaborative nature of the QA process.
How does SDA support software companies?
SDA focuses on user-centered design and strong technology integration, establishing itself as a strategic ally for software companies aiming for excellence in product delivery.
What are the benefits of efficient quality assurance according to SDA?
Efficient quality assurance mitigates risks and fosters client confidence, enhancing the overall quality of services and client experience.
How does cloud service integration benefit QA processes?
The incorporation of cloud services enables a fully automated continuous integration and continuous deployment process, demonstrating the advantages of outsourced QA in a SaaS setting.
What does Testlio offer for SaaS companies?
Testlio provides flexible QA services tailored to the fast-paced development cycles of SaaS companies, empowering teams to scale assessment efforts quickly.
What types of evaluations does Testlio provide?
Testlio offers a range of assessment capabilities, including functional, usability, and localization evaluations, ensuring products meet diverse market demands.
How can automated testing enhance QA efficiency?
Incorporating automated testing allows teams to concentrate on critical tasks while ensuring comprehensive coverage, thus enhancing overall efficiency.
What advantages does Cigniti provide for SaaS testing?
Cigniti offers specialized QA services that integrate advanced evaluation techniques and AI-powered solutions, optimizing the software assessment lifecycle for SaaS applications.
What are the benefits of AI-driven testing solutions?
Organizations adopting AI-driven testing solutions experience significant enhancements in software quality, with some achieving returns on investment as high as 10 times through improved application security.
Can you provide an example of success with SDA's solutions?
A Health-Tech startup automated its security and compliance processes with SDA's solutions, resulting in a remarkable 2,500% ROI, showcasing the tangible benefits of outsourced QA.
