10 Pharmacy Software Solutions to Boost Your Operations
September 29, 2025
Alex Shubin | Founder & CEO at SDA

Overview
The article emphasizes the critical role of pharmacy software solutions in enhancing operational efficiency and improving patient care within drugstores. It underscores how tailored software systems, including those from SDA, McKesson, and PioneerRx, leverage advanced technologies and user-centered designs to optimize workflows, minimize medication errors, and ultimately elevate customer satisfaction and health outcomes. By implementing these innovative solutions, pharmacies can significantly transform their operational capabilities and deliver superior patient care.
Introduction
As the pharmaceutical landscape grows increasingly complex, the demand for innovative software solutions to enhance pharmacy operations has reached an unprecedented level of urgency. This article explores ten cutting-edge pharmacy software solutions that promise to streamline processes, elevate patient care, and enhance operational efficiency. Yet, with a plethora of options available, how can pharmacy owners discern which software will genuinely transform their practices and address the evolving demands of healthcare?
SDA: Custom Software Development for Enhanced Pharmacy Management
SDA excels in creating tailored pharmacy software solutions specifically designed for drugstores, leveraging advanced technologies and a user-centric design philosophy. This emphasis not only enhances medication management systems but also ensures they are efficient, compliant, and capable of significantly improving patient care. By employing dedicated development teams, SDA collaborates closely with healthcare stakeholders to create tailored solutions that streamline operations and elevate user experiences.
Recent trends indicate that drugstores are increasingly adopting cloud-based ERP systems to support uninterrupted operations across multiple outlets, which aligns with SDA's commitment to innovation. For instance, LOGIC ERP's inventory management tool effectively prevents overstocking and understocking, demonstrating the tangible advantages of incorporating technology into drugstore operations. Significantly, drugstores employing this application have reported an 80% decrease in operational time and a threefold boost in order fulfillment speed due to API-enabled data exchange.
Furthermore, the focus on user-centered design in pharmaceutical applications is supported by industry specialists such as Lexi from RXinsider, who claims that a well-constructed system improves profitability and safety for individuals. By concentrating on aspects such as customizable workflows and integrated clinical decision support, SDA guarantees that drugstores can adjust to changing healthcare requirements while improving operational efficiency.
As the drugstore environment continues to evolve, the influence of tailored technology solutions becomes more apparent, allowing pharmacies to enhance patient interaction and simplify administrative duties. To explore how these innovative pharmacy software solutions can revolutionize your drugstore operations, consider contacting SDA for a consultation. This strategic alignment with the latest trends positions SDA as a vital ally for drugstores aiming to thrive in a competitive market.

McKesson Pharmacy Systems: Improving Patient Care and Efficiency
McKesson Pharmacy Systems presents a comprehensive suite of solutions aimed at enhancing care for individuals and operational effectiveness within drugstores. By seamlessly integrating medication management with clinical services, the software empowers pharmacists—recognized as essential members of healthcare teams and specialists in drug therapy—to improve patient outcomes through effective medication oversight and adherence monitoring. This integration is vital, as pharmacists significantly contribute to patient care.
The system's sophisticated reporting features enable drugstores to streamline their operations, ensuring compliance with regulatory standards while pinpointing areas for enhancement. Notably, operational efficiency metrics indicate that drugstores utilizing McKesson's solutions can substantially reduce medication errors and boost workflow efficiency. This is particularly critical in an environment where the biologics market is rapidly expanding, projected to grow at a compound annual growth rate of 15% until 2027, necessitating innovative management strategies.
Case studies underscore the efficacy of McKesson Pharmacy Systems in practical applications. For example, a drugstore that adopted this software reported a remarkable increase in medication adherence rates, demonstrating the system's ability to foster improved healthcare outcomes. As a healthcare expert aptly stated, "The incorporation of technology in pharmaceutical practice is vital for enhancing patient care and operational effectiveness." Furthermore, the emphasis on operational efficiency aligns with the broader trend of drugstores evolving to meet the changing demands of healthcare, reinforcing the importance of technology in modern pharmaceutical practice.
For those considering pharmacy software for pharmacies, it is prudent to evaluate systems based on their integration capabilities, reporting features, and support for medication oversight and adherence monitoring.

PioneerRx: Streamlining Operations and Enhancing Customer Service
PioneerRx is engineered to optimize pharmacy operations while enhancing customer service through pharmacy software. Its intuitive interface empowers pharmacists to manage prescriptions, inventory, and customer interactions with ease. The software features automated refill reminders and tailored user communication, significantly boosting customer satisfaction and loyalty.
Notably, RedSail Technologies supports 11,500 drugstores, reaching over 8 million individuals monthly, underscoring the substantial impact of PioneerRx in the medication sector. The integration with Lansworth Pharma SelfServe introduces Pharmaself24, an automated prescription pickup solution that grants individuals 24/7 access to their medications. As Josh Howland, President of Pharmacy Systems for RedSail Technologies, articulates, "Lansworth Pharmaself24 brings an innovative solution that enhances the patient experience by expanding a drugstore’s pickup window, effectively lengthening hours without increasing staffing hours." This integration not only reduces storage requirements and frees up staff time but also allows drugstores to concentrate on urgent tasks and services, ultimately improving operational efficiency and attracting new business.
Industry experts indicate that the introduction of automated refill reminders not only streamlines operations but also greatly enhances the customer experience. This proactive approach to patient communication ensures that clients remain engaged and satisfied, thereby strengthening their loyalty to the establishment. Tom Oden emphasizes the importance of boosting productivity for PioneerRx establishments, further highlighting the operational enhancements delivered by pharmacy software.
In conclusion, PioneerRx serves as a formidable pharmacy software for drugstores aspiring to refine their operational workflows and enhance customer service. For pharmacy owners looking to enhance their operations, considering the integration of automated solutions like Pharmaself24 could be a strategic move to elevate productivity and customer satisfaction in today’s competitive healthcare landscape.

Cerner Retail Pharmacy: Enhancing Workflow and Patient Engagement
Cerner Retail Pharmacy provides essential pharmacy software tools that significantly enhance workflow efficiency and customer engagement. Their advanced pharmacy software seamlessly integrates with electronic health records (EHR), empowering pharmacists to swiftly access individual patient information and deliver personalized care. With features such as real-time data analytics, establishments can effectively identify trends and improve service delivery. This ultimately leads to superior patient outcomes, reinforcing the critical role of Cerner Retail Pharmacy in the healthcare landscape.

BestRx: Simplifying Billing and Inventory Management
BestRx presents a cutting-edge pharmacy software designed to optimize billing and inventory management processes. The intuitive interface of the pharmacy software empowers pharmacists to handle claims with heightened efficiency, significantly minimizing errors and enhancing cash flow. Notably, 79% of respondents reported the eradication of illegible prescriptions thanks to e-prescribing, highlighting the system's effectiveness.
The robust inventory tracking capabilities of pharmacy software enable drugstores to sustain optimal stock levels, reducing waste and ensuring the availability of essential medications. Case studies reveal that user-friendly interfaces not only enhance operational performance but also elevate overall user satisfaction, streamlining daily tasks for staff.
Experts in medication management assert that pharmacy software systems can lead to substantial improvements in billing productivity, with one specialist remarking, 'The system's design features greatly enhance e-prescribing technology's positive impacts.' This underscores the pivotal role of system design in advancing drugstore operations.

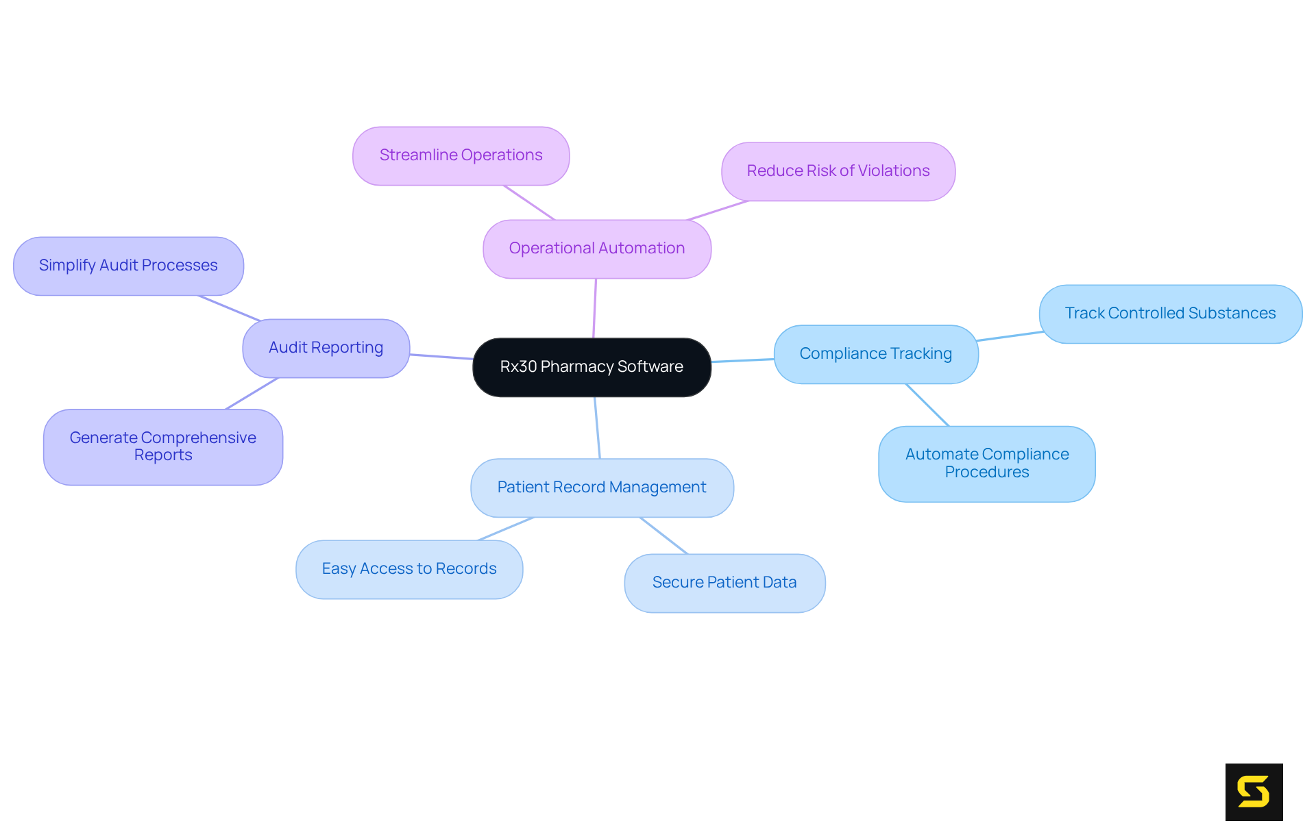
Rx30: Supporting Compliance and Operational Efficiency
Rx30 provides robust pharmacy software management solutions tailored for pharmacies, ensuring compliance with industry regulations while enhancing operational efficiency. This pharmacy software includes essential features for meticulously tracking controlled substances, managing patient records, and generating comprehensive reports for audits. By automating compliance procedures, pharmacy software like Rx30 empowers drugstores to significantly reduce the risk of violations and streamline their operations. Embrace the future of pharmacy management with Rx30, where compliance meets efficiency.

PrimeRx: Customizable Solutions for Specific Pharmacy Needs
PrimeRx delivers customizable pharmacy software management solutions meticulously designed to address the specific requirements of diverse drugstore types, encompassing retail outlets, long-term care facilities, and specialty providers. This adaptability empowers drugstores to streamline workflows and enhance service delivery with remarkable effectiveness using pharmacy software. For instance, PrimeRx's integration with the Real-Time Prescription Benefit from Surescripts allows drugstores to access instant patient medication coverage and out-of-pocket expenses, significantly reducing communication time and elevating patient satisfaction.
Furthermore, the pharmacy software from PrimeRx includes automated compliance reporting capabilities, such as immunization reporting through Script Management Partners (SMP), ensuring that pharmacies can adeptly manage their regulatory obligations. This not only alleviates the burden of excessive paperwork—cited as a significant source of job stress by 40 percent of pharmacists—but also bolsters operational efficiency.
Case studies illustrate the tangible benefits of tailored pharmacy software. For example, the PrimeRx MARKET connects drugstores with over 40 wholesalers, facilitating real-time inventory and pricing comparisons. This feature empowers pharmacists to make informed purchasing decisions swiftly, ultimately enhancing care for patients and reducing operational costs. Additionally, the pharmacy software provides robust data insights, encompassing profitability evaluations and patient medication compliance reports, enabling drugstores to optimize inventory management and effectively follow up with non-compliant patients.
Moreover, PrimeRx automates the claims submission process, designating claims as 'open' until payment is received, thereby improving financial management for drugstores. The adaptable dashboard provides rapid access to system functionalities, enhancing user-friendliness and productivity in managing drugstore operations. By addressing the unique operational challenges faced by drugstores, PrimeRx not only enhances workflow efficiency with its pharmacy software but also equips these establishments to thrive in a competitive landscape, ensuring they can meet the evolving needs of their clientele.

Kroll: Enhancing Data Management and Analytics
Kroll provides advanced medication management solutions that significantly enhance data handling and analytical capabilities. Their sophisticated software empowers drugstores to efficiently gather and assess critical information regarding sales, inventory, and customer interactions, thereby facilitating informed decision-making. By harnessing the power of data analytics, drugstores can effectively identify trends, optimize operations, and ultimately improve healthcare outcomes. Embrace Kroll’s solutions to elevate your pharmacy's performance and drive impactful results.

Winpharm: Improving Workflow and Reducing Errors
Winpharm pharmacy software is designed to enhance workflow efficiency and significantly reduce errors in medication operations. By leveraging automated prescription processing and verification features, the software mitigates the risk of human error, ensuring that individuals consistently receive the correct medications.
Pharmacies that employ pharmacy software such as Winpharm have reported a remarkable decline in medication errors, with metrics indicating a reduction rate of up to 30% in prescription inaccuracies. Additionally, Winpharm's robust pharmacy software provides inventory management tools and prescription tracking capabilities that streamline operations, allowing pharmacists to focus more on client care rather than administrative tasks.
This comprehensive strategy not only improves operational effectiveness but also fosters a safer environment for patients by utilizing pharmacy software, aligning with industry standards for quality and compliance. Furthermore, adherence to regulatory standards such as HIPAA and GDPR is integral to the design of pharmacy software by Winpharm, ensuring that pharmacies maintain compliance while enhancing their operational processes.
Case studies reveal that pharmacies utilizing Winpharm have experienced substantial improvements in both accuracy and productivity, underscoring the program's value in the medication management sector.

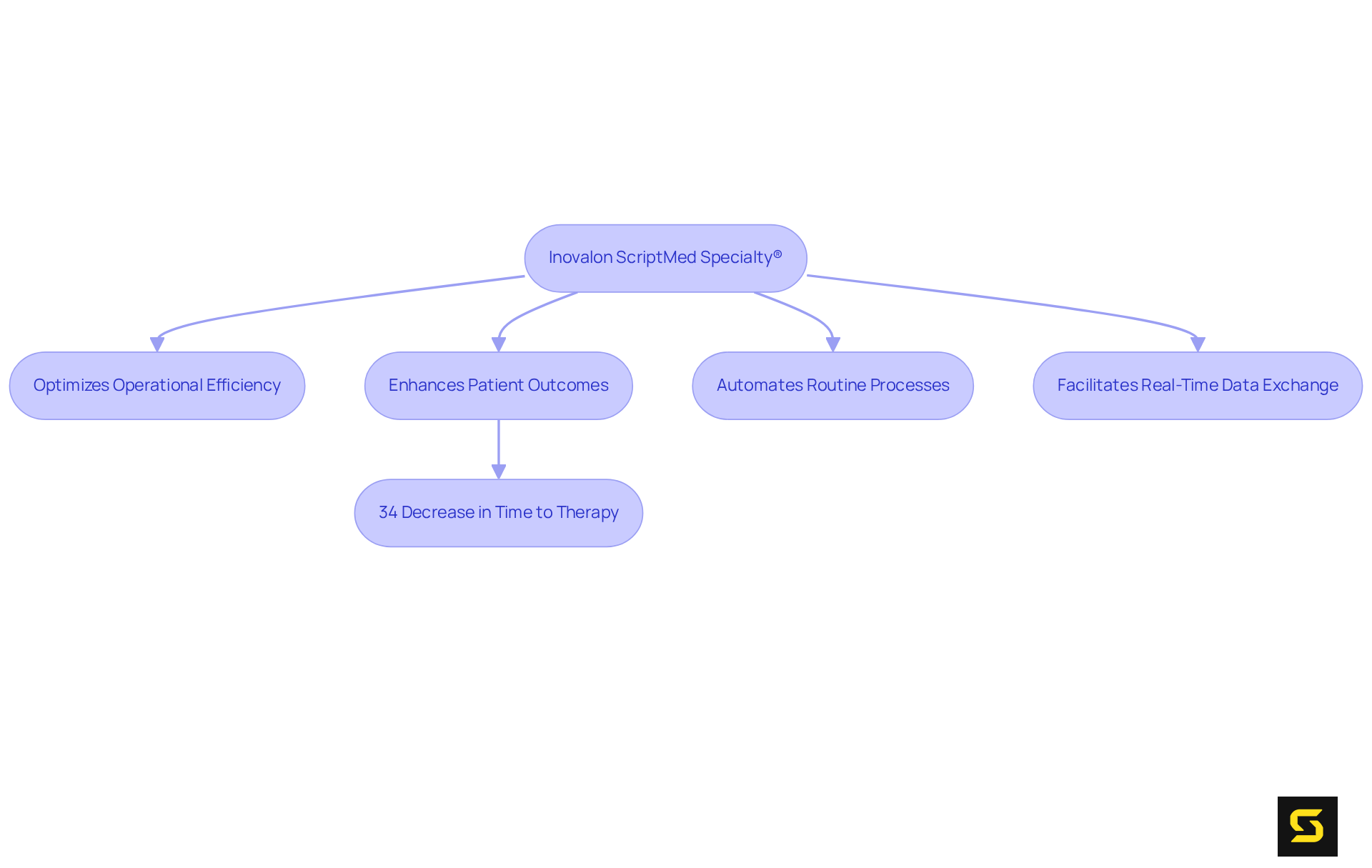
Inovalon ScriptMed Specialty®: Enhancing Operational Efficiency and Patient Outcomes
Inovalon ScriptMed Specialty® serves as a pivotal tool designed to optimize operational efficiency and elevate outcomes within specialty pharmacies through pharmacy software. This innovative pharmacy software provides pharmacists with essential resources for managing complex medication regimens, ensuring adherence, and fostering seamless communication with healthcare providers. By automating routine processes and facilitating real-time data exchange, ScriptMed streamlines workflows and significantly enhances the overall quality of care provided to individuals.
Notably, establishments employing ScriptMed have reported substantial improvements in patient outcomes, including a remarkable 34% decrease in time to therapy, attributed to patient support services powered by advanced technology. Furthermore, case studies illustrate that the application's capabilities in tracking medication usage and provider interactions lead to better adherence and improved health outcomes. The inclusion of a single-sign-on portal for optimizing revenue cycle management further amplifies the effectiveness of pharmacy software in specialty pharmacy operations.

Conclusion
Pharmacy software solutions are revolutionizing the operational landscape of drugstores, empowering them to enhance efficiency, improve patient care, and adapt to the ever-evolving healthcare demands. The diverse options available, ranging from custom software development to comprehensive management systems, highlight the critical importance of leveraging technology to streamline pharmacy operations and elevate service delivery.
This article has spotlighted key players such as SDA, McKesson Pharmacy Systems, PioneerRx, and others for their innovative approaches to pharmacy management. Each software solution presents unique features that tackle specific challenges faced by pharmacies, including:
- Medication management
- Billing efficiency
- Compliance with regulations
The integration of user-centered design and advanced data analytics further underscores the potential of these tools to enhance operational workflows and patient outcomes.
In today's competitive healthcare environment, adopting effective pharmacy software solutions is not merely an option; it is a necessity for drugstores aspiring to thrive. By embracing these technological advancements, pharmacies can ensure they meet the needs of their patients while optimizing their operational processes. Exploring the latest trends and solutions can lead to improved patient satisfaction, operational efficiency, and ultimately, a stronger position in the market.
FAQ
What is SDA's approach to custom software development for pharmacies?
SDA specializes in creating tailored pharmacy software solutions that enhance medication management systems, focusing on efficiency, compliance, and improved patient care through a user-centric design philosophy.
How do cloud-based ERP systems benefit drugstores?
Cloud-based ERP systems, such as LOGIC ERP, help drugstores maintain uninterrupted operations across multiple locations, preventing overstocking and understocking, and have been shown to reduce operational time by 80% and increase order fulfillment speed threefold.
What role does user-centered design play in pharmaceutical applications?
User-centered design improves profitability and safety in drugstores by allowing customizable workflows and integrated clinical decision support, enabling pharmacies to adapt to changing healthcare requirements while enhancing operational efficiency.
How does McKesson Pharmacy Systems improve patient care?
McKesson Pharmacy Systems integrates medication management with clinical services, empowering pharmacists to enhance patient outcomes through effective medication oversight and adherence monitoring, while also ensuring compliance with regulatory standards.
What are the operational efficiency benefits of using McKesson's solutions?
Drugstores using McKesson's solutions can significantly reduce medication errors and improve workflow efficiency, which is crucial in a rapidly expanding biologics market.
What is the impact of PioneerRx on pharmacy operations?
PioneerRx optimizes pharmacy operations and enhances customer service through features like automated refill reminders and tailored user communication, which improve customer satisfaction and loyalty.
How does the Pharmaself24 integration enhance patient experience?
The Pharmaself24 integration allows for 24/7 automated prescription pickup, expanding access to medications without increasing staffing hours, thus improving operational efficiency and attracting new business.
Why is proactive patient communication important in pharmacy software?
Proactive patient communication, such as automated refill reminders, keeps clients engaged and satisfied, strengthening their loyalty to the pharmacy and enhancing the overall customer experience.
What should pharmacy owners consider when evaluating pharmacy software?
Pharmacy owners should assess systems based on their integration capabilities, reporting features, and support for medication oversight and adherence monitoring to ensure they meet operational needs.
