10 Ways Healthcare AI Enhances Patient Care and Engagement
August 13, 2025
Alex Shubin | Founder & CEO at SDA

Overview
Healthcare AI significantly enhances patient care and engagement through a range of innovative technologies, such as:
- Predictive analytics
- Telemedicine
- AI-driven decision support systems
These advancements not only improve diagnostic accuracy but also streamline communication and empower patients to actively participate in their healthcare journey. As a result, healthcare AI leads to improved health outcomes and heightened patient satisfaction.
The evidence is clear: embracing these technologies is essential for advancing patient care in today's healthcare landscape.
Introduction
The integration of artificial intelligence in healthcare transcends mere trend; it stands as a transformative force that is reshaping patient care and engagement. By harnessing advanced technologies, medical providers are uncovering innovative methods to enhance treatment effectiveness, streamline operations, and cultivate stronger connections with patients. As the landscape of healthcare AI evolves, it prompts critical questions regarding its implications for personalized care and the ethical considerations accompanying such advancements. This article delves into ten compelling ways healthcare AI is enhancing patient experiences and outcomes, illuminating the potential that lies ahead as the industry embraces these cutting-edge solutions.
SDA: Custom Software Development for Enhanced Patient Care
SDA stands at the forefront of delivering custom software solutions meticulously crafted for the unique needs of medical providers. By developing tailored applications, SDA dramatically enhances individual treatment through 10 Benefits of Dedicated Software Development for SaaS Success, 10 Benefits of Outsourcing Software Development for SaaS Owners, and improved communication between patients and healthcare professionals. This empowers medical organizations to effectively tackle their specific challenges, leading to 10 Innovative Marketplace Ideas for SaaS Product Owners and increased satisfaction.
For example, advanced patient management systems automate the entire care process, resulting in swifter response times and fewer medical errors, as evidenced by various case studies. Moreover, the incorporation of AI-driven decision support tools facilitates quicker diagnoses and personalized treatment recommendations, which are vital for enhancing clinical outcomes.
The global artificial intelligence market is projected to reach $191 billion by 2025, growing at an impressive rate of 37 percent annually, underscoring the critical role of AI in healthcare services. As the medical industry continues to evolve, the demand for customized solutions is expected to surge, with the global health IT market anticipated to expand at an annual rate of 29 percent.
By investing in bespoke software, medical providers can not only boost operational efficiency but also foster trust and open lines of communication with clients, ultimately revolutionizing the care experience.

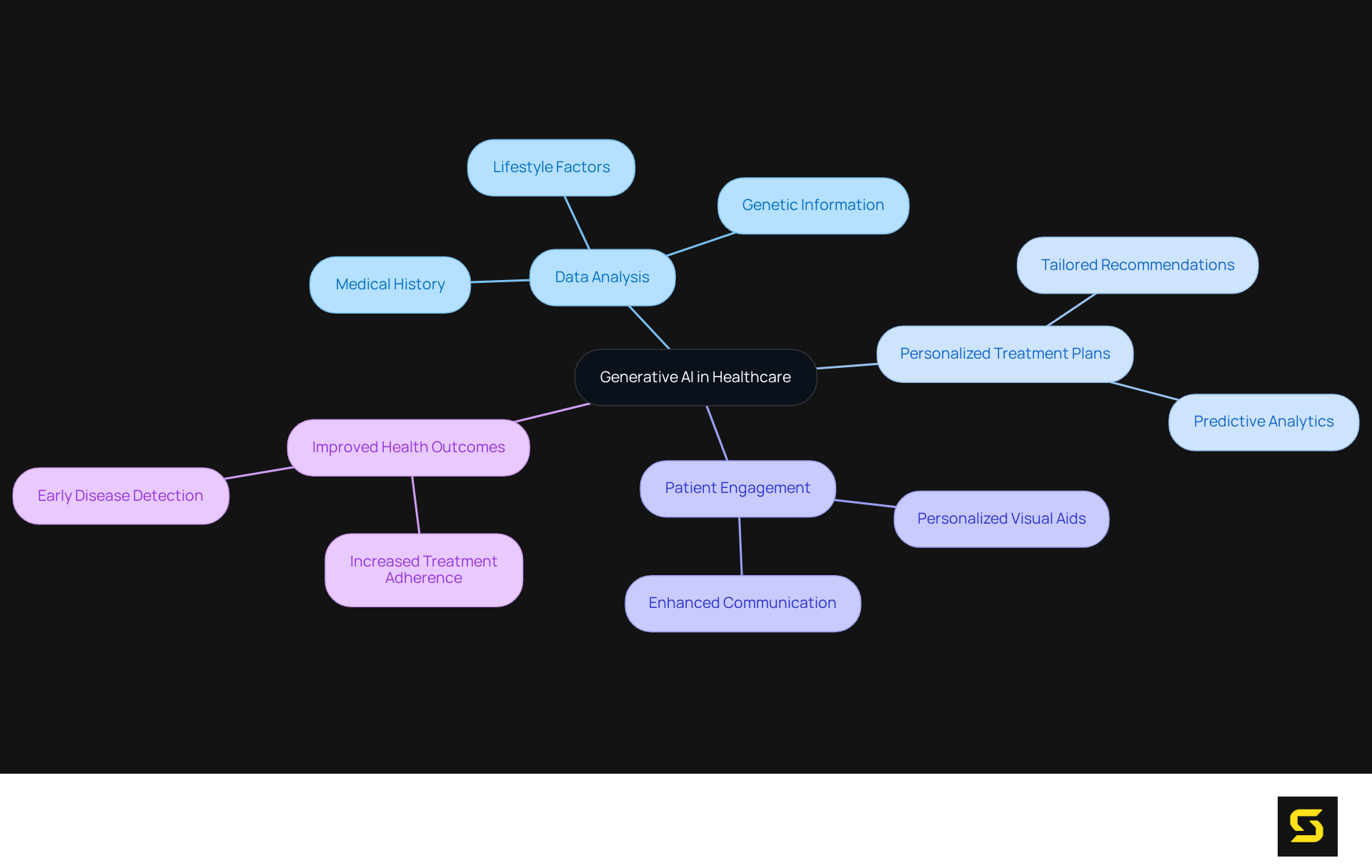
Generative AI: Personalized Treatment Plans for Patients
10 Key Benefits of Blockchain App Development for SaaS Owners, particularly through Understanding the Cost of Application Development: Key Factors and Strategies, is revolutionizing how Understanding the Dedicated Software Development Team and Its Benefits formulate treatment strategies by analyzing vast amounts of individual data, including medical history, genetic information, and lifestyle factors. This advanced technology enables the creation of that are not only more effective but also closely aligned with individual needs. By leveraging generative AI, healthcare AI can help medical professionals enhance patient engagement and adherence to treatment protocols, ultimately leading to improved health outcomes.

Predictive Analytics: Anticipating Patient Needs with AI
Predictive analytics leverages healthcare AI algorithms to scrutinize historical patient data, unveiling patterns that can forecast future medical needs. This capability empowers healthcare providers to proactively implement preventive measures, optimize resource allocation, and significantly 10 AI Software Development Solutions for SaaS Product Owners.
For example, a private Indonesian hospital achieved a remarkable 67% reduction in Code Blue incidents through the application of predictive analytics, underscoring the tangible advantages of this technology. Moreover, a hospital group in India saved an impressive 25,000 hours in clinical documentation, further illustrating efficiency gains. Approximately 65% of hospitals in the U.S. have adopted healthcare AI predictive models from electronic medical record software developers, demonstrating the widespread acceptance of these tools.
The at every stage of predictive modeling, averting the reinforcement of health disparities. By anticipating client needs, healthcare institutions not only elevate the quality of service but also streamline their operational processes, ultimately leading to 10 Key Steps for Custom Retail Software Development Success.
As Eyal Klang, Chief of Generative AI, articulated, "The strength of this approach is its ability to turn complex data into Bespoke Software Development Company vs. Off-the-Shelf Solutions: Key Insights for clinical teams—freeing them up to focus less on logistics and more on delivering the personal, compassionate care that only humans can provide.

Telemedicine: AI-Enhanced Remote Patient Monitoring
10 Key Strategies for Custom Fintech Software Development Success is revolutionizing remote health monitoring through AI-enhanced telemedicine solutions that seamlessly collect and analyze 10 Essential Features of a Custom CRM for SaaS Success from wearable devices and mobile applications. This cutting-edge technology empowers medical professionals to meticulously track individual progress, swiftly detect anomalies, and implement 3 Steps to Choose the Right AI Development Company. As a result, the standard of remote support significantly elevates, leading to increased involvement and satisfaction among individuals.
Notably, 30% of medical providers currently report that remote monitoring is a widespread practice, underscoring a growing trend toward more accessible and efficient care delivery. Furthermore, AI's ability to synthesize information from diverse sources enables comprehensive evaluations, allowing support teams to maintain a holistic view of each individual's condition. This integration not only facilitates proactive assistance but also fosters a more , ultimately driving improved health outcomes.
For instance, AI has the potential to reduce hospitalizations by up to 87%, as demonstrated by various studies that highlight its efficacy in managing chronic conditions. Additionally, AI tools that automate engagement with individuals can bolster medication adherence and promote healthy behaviors, further enhancing their involvement in personal care.
As we approach 2025, the impact of healthcare AI on telemedicine is expected to expand, further optimizing the efficiency of remote health monitoring and solidifying its role in modern healthcare.

AI Chatbots: Instant Support for Enhanced Patient Engagement
10 Leading Automotive Software Companies Driving Innovation to individuals by responding to inquiries, scheduling appointments, and providing medication reminders. These virtual assistants significantly enhance user engagement, ensuring individuals have access to crucial information at any time. Medical organizations that have integrated AI chatbots report engagement rates exceeding 90% among registered individuals, with adherence rates reaching as high as 97% for some clients, as noted by Dr. James Colbert.
Moreover, healthcare organizations utilizing AI-driven automation experience up to a 25% improvement in operational efficiency, allowing providers to focus on delivering 10 Marketplace Trends Shaping the Future of SaaS Solutions. While the adoption of AI-driven tools streamlines operations, it is essential to address of individuals. Such concerns are mitigated through clinician oversight and transparent client disclosures, ensuring a balance between automation and the human touch.
The integration of AI chatbots not only 10 Ways Healthcare AI Enhances Patient Care and Engagement but also enhances experiences for individuals, making them feel supported and valued.

AI Algorithms: Accelerating Medical Image Analysis
10 Leading Healthcare Software Development Companies to Know are revolutionizing medical image analysis by automating the detection of abnormalities in imaging studies, including X-rays, MRIs, and CT scans. These Understanding the Cost of Developing Mobile App: Key Factors and Breakdown can swiftly process vast datasets, significantly reducing the time radiologists spend interpreting images. For instance, AI can compile thousands of measurements from medical images, enhancing the precision of diagnoses. This capability not only accelerates treatment decisions but also leads to .
Recent advancements, such as the development of AI-driven triage tools, prioritize critical cases, ensuring that suspected hemorrhages or pulmonary embolisms receive immediate attention. Furthermore, the integration of AI in radiology has demonstrated a marked increase in diagnostic accuracy, with some algorithms achieving nearly 94% accuracy in interpreting complex pathology images. As healthcare AI continues to advance, its impact on Understanding the Renting Marketplace: Definition and Key Insights is expected to grow, heralding a new era of efficiency and effectiveness in healthcare.

Natural Language Processing: Streamlining Clinical Documentation
Natural Language Processing (NLP) revolutionizes 10 Niche Marketplace Ideas for Targeted Business Success by transforming spoken or written language into structured data. This advanced technology significantly , allowing them to focus more on delivering 3 Strategies for Success in Online Marketplaces to individuals. By enhancing the accuracy and efficiency of documentation, NLP not only elevates the quality of medical services but also fosters improved outcomes for patients. Embrace the power of NLP to streamline your clinical processes and enhance patient care.

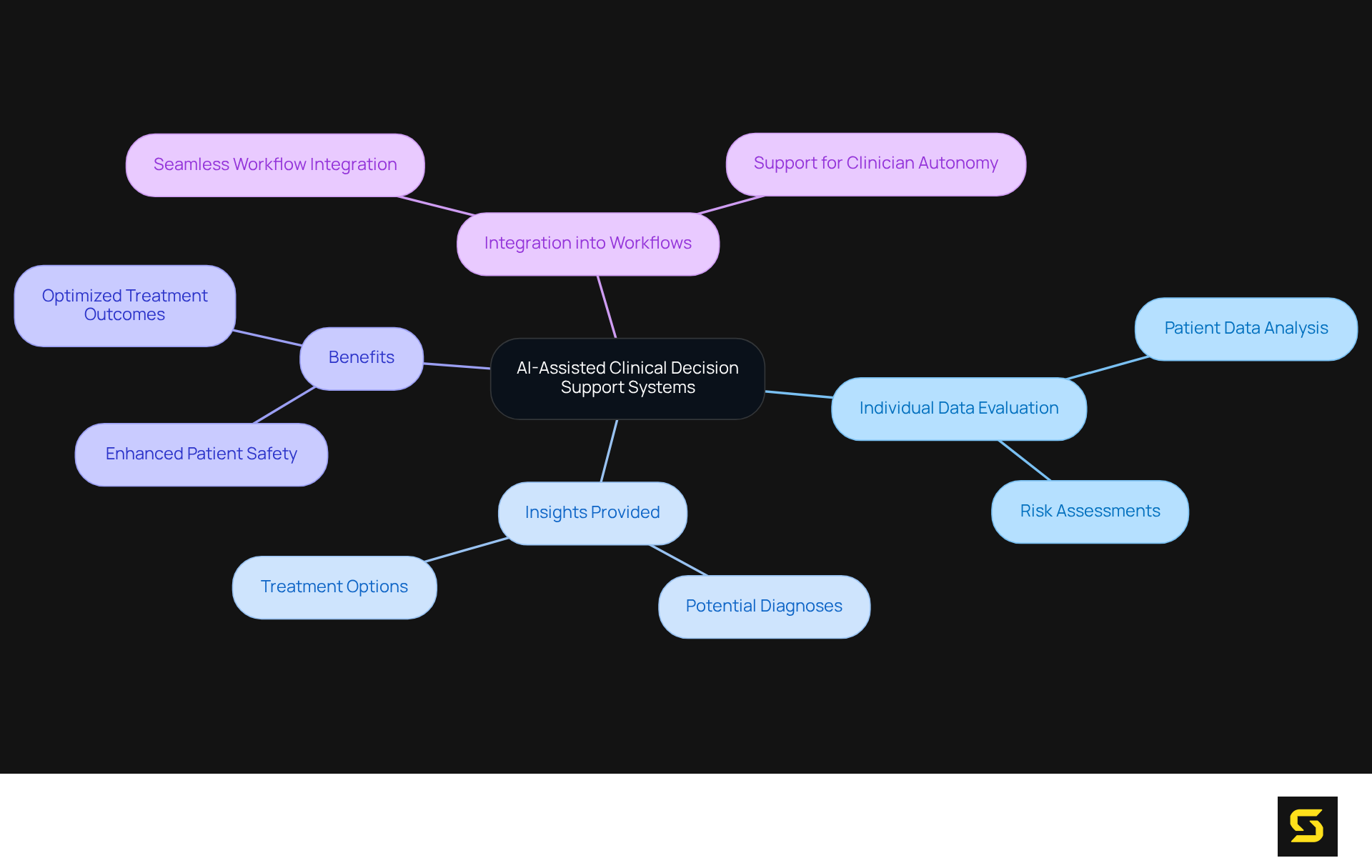
Decision Support Systems: AI-Assisted Clinical Decision Making
AI-assisted clinical decision support systems evaluate individual data and provide medical professionals with Understanding the Cost of Developing Mobile Application: Key Factors and Breakdown. These systems significantly enhance the by delivering insights into potential diagnoses, treatment options, and risk assessments. By seamlessly integrating 10 Pharmacy Software Solutions to Boost Your Operations into Understanding the Types of Cloud Computing and Their Applications, healthcare providers can not only enhance patient safety but also optimize treatment outcomes. Embracing such innovations is essential for modern healthcare AI practices aiming to improve efficiency and effectiveness.

AI in Drug Discovery: Reducing Time and Costs for New Medications
AI is fundamentally transforming drug discovery, streamlining the identification of potential drug candidates and predicting their effectiveness. By leveraging advanced algorithms to analyze extensive datasets, AI uncovers new therapeutic targets and optimizes chemical compounds. This capability can from months or years to as little as 30 days, significantly cutting costs associated with bringing new medications to market.
For instance, Understanding the Cost of Developing Mobile Apps: Key Factors and Breakdown to categorize lung cancer patients led to the discovery of the TROP2-QCS biomarker, resulting in a 43% decrease in disease progression or mortality for individuals treated with Dato-DXd, compared to a 25% reduction for those lacking the biomarker.
Such innovations not only accelerate the development of 9 Essential Features for Healthcare Mobile App Development but also enhance the overall efficiency of the pharmaceutical industry, prompting further investment and research in 10 Reasons to Choose a UI UX Designing Company for Your SaaS Product.

Health Management Apps: Empowering Patients with AI Insights
Understanding the Cost of Mobile Application Development that incorporate empower individuals with tailored insights into their health conditions, treatment strategies, and lifestyle choices. By analyzing data from wearables and electronic medical records, these applications facilitate active participation in personal wellness journeys. This heightened engagement not only enhances adherence to treatment protocols but also leads to improved health outcomes, fostering a proactive approach to 10 Steps for Custom Enterprise Software Development Success.
Dr. James Colbert notes, "applying this identical method enables us to assist in care plan compliance, with some clients experiencing adherence rates as high as 97%."
Furthermore, the integration of AI insights aligns with the WHO's commitment to the ethical and responsible use of healthcare AI, safeguarding individual dignity and rights. As we approach 2025, anticipated advancements in healthcare AI, such as Best Online Marketplace: Key Steps to Develop Your Platform and disease prevention, are set to further enhance the capabilities of wellness management applications.
Companies like Medisafe exemplify this trend by leveraging healthcare AI to enhance patient engagement and improve health outcomes.

Conclusion
The transformative potential of healthcare AI is becoming increasingly evident, fundamentally reshaping patient care and engagement. By harnessing advanced technologies such as custom software, generative AI, predictive analytics, and telemedicine, healthcare providers can deliver personalized, efficient, and proactive services that significantly enhance patient experiences and outcomes.
Throughout this article, key insights illustrate how AI-driven innovations revolutionize various aspects of healthcare. From the creation of tailored treatment plans using generative AI to predictive analytics that anticipate patient needs, each advancement contributes to a more responsive and effective healthcare system. Furthermore, AI chatbots and telemedicine solutions empower patients with real-time support, while algorithms in medical imaging streamline diagnostics, ultimately leading to quicker and more accurate treatment decisions.
As the healthcare landscape continues to evolve, embracing these AI technologies is not merely an improvement but a necessity for enhancing patient care and engagement. By investing in these solutions, healthcare providers can foster a more collaborative and informed relationship with patients, ensuring they are not only recipients of care but active participants in their health journeys. The future of healthcare is bright with AI, promising a more personalized and efficient approach to patient care that prioritizes individual needs and enhances overall well-being.
FAQ
What is SDA and how does it enhance patient care?
SDA is a provider of custom software solutions designed specifically for medical providers. It enhances patient care by improving data management, streamlining workflows, and facilitating better communication between patients and healthcare professionals, leading to improved treatment outcomes and increased patient satisfaction.
How does advanced patient management systems benefit healthcare providers?
Advanced patient management systems automate the entire care process, resulting in quicker response times and a reduction in medical errors, which has been supported by various case studies.
What role does AI play in improving clinical outcomes?
AI-driven decision support tools enable faster diagnoses and personalized treatment recommendations, which are crucial for enhancing clinical outcomes and providing tailored patient care.
What is the projected growth of the global artificial intelligence market in healthcare?
The global artificial intelligence market is projected to reach $191 billion by 2025, growing at an annual rate of 37 percent.
How does generative AI contribute to personalized treatment plans?
Generative AI analyzes extensive individual data, including medical history and lifestyle factors, to create personalized treatment plans that are more effective and aligned with patient needs, enhancing engagement and adherence to treatment.
What is predictive analytics and how is it used in healthcare?
Predictive analytics utilizes healthcare AI algorithms to analyze historical patient data to identify patterns that can predict future medical needs. This allows healthcare providers to implement preventive measures and optimize resource allocation.
Can you provide an example of the effectiveness of predictive analytics?
A private hospital in Indonesia achieved a 67% reduction in Code Blue incidents through predictive analytics, and a hospital group in India saved 25,000 hours in clinical documentation, demonstrating significant efficiency gains.
What percentage of U.S. hospitals have adopted predictive models using healthcare AI?
Approximately 65% of hospitals in the U.S. have adopted healthcare AI predictive models from electronic medical record software developers.
How does the BE-FAIR framework contribute to predictive modeling in healthcare?
The BE-FAIR framework ensures that equity is integrated at every stage of predictive modeling, helping to prevent the reinforcement of health disparities.
What is the overall benefit of anticipating patient needs in healthcare?
By anticipating patient needs, healthcare institutions can improve service quality, streamline operations, and ultimately enhance patient outcomes and satisfaction.
