9 Essential Features for Healthcare Mobile App Development
August 28, 2025
Alex Shubin | Founder & CEO at SDA

Overview
This article highlights nine essential features vital for effective healthcare mobile app development. It underscores the significance of user experience, data security, and integration with existing healthcare systems. Each feature—ranging from intuitive UI design to telemedicine capabilities and robust analytics tools—is backed by compelling evidence. These elements not only enhance patient engagement but also streamline operations, ultimately improving health outcomes in an ever-evolving medical landscape. By understanding and implementing these features, stakeholders can ensure their mobile applications meet the demands of today’s healthcare environment.
Introduction
The rapid evolution of healthcare technology is fundamentally reshaping the delivery of medical services, with mobile applications leading this transformative charge. As the demand for innovative healthcare solutions surges, it becomes imperative for developers and providers to grasp the essential features that render these apps effective.
What key elements can elevate a healthcare mobile app from merely functional to truly transformative, enhancing both patient experience and operational efficiency? This article explores nine indispensable features that are shaping the future of healthcare mobile app development, providing insights into their potential to improve care delivery and foster patient engagement.
SDA: Custom Software Development for Healthcare Apps
SDA excels in tailored healthcare mobile app development specifically designed for the medical field, focusing on innovative digital solutions that significantly enhance care for individuals and streamline medical operations. By leveraging advanced technologies, SDA focuses on healthcare mobile app development to create applications that not only meet the functional requirements of medical service providers but also prioritize 10 Steps for Custom Enterprise Software Development Success. This dual focus addresses the unique challenges faced by both medical professionals and individuals, ensuring that the applications are intuitive and accessible.
Recent trends reveal a substantial shift towards healthcare mobile app development in medical services, with telemedicine usage skyrocketing by 63-fold between 2019 and 2020, fueled by expanded reimbursement policies that have made virtual assistance more accessible. Such innovations in healthcare mobile app development are vital as the global medical IT market is projected to reach $974.5 billion by 2027, underscoring the increasing reliance on technology to improve individual outcomes.
Successful projects, such as IoT-enabled applications that connect to medical devices for real-time monitoring, exemplify how SDA's solutions facilitate 10 Innovative Marketplace Ideas for SaaS Product Owners. These 10 Essential Features of a Custom CRM for SaaS Success not only enhance operational efficiency but also empower providers to deliver timely and effective support, ultimately . Furthermore, the integration of FDA-approved AI-driven medical devices illustrates the growing dependence on intelligent systems for high-precision care, which is crucial in today's medical landscape.
Industry leaders emphasize the importance of innovative digital solutions in healthcare mobile app development, noting that they are essential for navigating the complexities of contemporary medical services. As the landscape continues to evolve, SDA remains committed to healthcare mobile app development that drives significant improvements in service delivery.

Real-Time Patient-Provider Communication
10 Benefits of Custom Software for SaaS Product Owners, including secure messaging and video consultations, empower individuals to connect with medical providers instantly. This capability not only significantly enhances client satisfaction but also .
Healthcare mobile app development, by integrating chat features and telemedicine alternatives, offers prompt assistance and direction, culminating in improved health outcomes. Research indicates that telemedicine enables individuals worldwide to connect with doctors, regardless of their location, thus significantly reducing travel expenses for initial consultations.
As 10 Benefits of Fintech Custom Software Development for SaaS Owners, its integration into medical practices is expected to further elevate client satisfaction levels. Experts forecast that healthcare mobile app development will strengthen the bond between individuals and physicians while enhancing health outcomes.
However, it is crucial to address potential concerns surrounding 10 Essential MVP Software Development Services for SaaS Success, as many telemedicine platforms are actively enhancing their security measures to safeguard sensitive information.

Intuitive User Interface Design
An 10 Benefits of Dedicated Software Development for SaaS Success is essential for healthcare mobile app development. Prioritizing simplicity and clarity allows users to 10 Benefits of Hiring iPhone App Developers for Your SaaS. Features such as:
- Large buttons
- Clear labels
- Straightforward navigation paths
significantly enhance usability, particularly for older adults or those unfamiliar with technology. By concentrating on user experience (UX), developers can create applications that individuals are more likely to use regularly. This leads to and better outcomes. Emphasizing a user-centric approach is crucial for the success of healthcare mobile app development.

Robust Data Security Measures
In healthcare mobile app development, it is essential to incorporate robust 10 Essential SaaS Apps for Product Owners in 2025 to protect 9 Essential Features for Healthcare Mobile App Development. This necessity includes:
- End-to-end encryption
- Secure user authentication
- Regular security audits
By implementing these critical measures, developers in healthcare mobile app development not only ensure adherence to medical regulations but also build trust with users. Patients require assurance that their personal health data is safe from breaches and unauthorized access. It is imperative for developers to act decisively in safeguarding this information, thereby reinforcing their commitment to patient security and regulatory compliance.

Seamless Integration with Healthcare Systems
Smooth integration with 10 Benefits of Nearshore Application Development for SaaS Success, including Electronic Health Records (EHR) and practice management software, is essential for medical applications. This integration facilitates , guaranteeing that medical providers have immediate access to the most current client information. By promoting interoperability, developers significantly enhance the 10 Benefits of Outsourcing Software Development for SaaS Owners and drive 10 Essential Features for Successful Fitness App Development. It is imperative that stakeholders recognize the critical role of seamless integration in advancing healthcare delivery.

Personalized Patient Experience Features
Customized user experience elements—such as personalized health reminders, tailored content, and individual-specific dashboards—are essential in enhancing 10 Benefits of Nearshore Software Development for Your SaaS Projects. By leveraging data analytics capabilities, these applications can offer tailored suggestions and insights that empower individuals to manage their health more effectively. This not only elevates user satisfaction but also strengthens adherence to treatment plans and encourages healthier lifestyle choices.
Notably, 92% of individuals expect tailored reminders and messages from their healthcare professionals, underscoring the growing demand for customized support. Furthermore, organizations that harness consumer data to create personalized content can significantly boost engagement; over half of surveyed individuals expressed a willingness to share their personal data for managing chronic conditions and obtaining tailored health insights.
Additionally, 60% of individuals believe that virtual care is more convenient than face-to-face interactions, highlighting the effectiveness of 10 Key Steps for Custom Retail Software Development Success. As medical services continue to evolve, the integration of data analytics, along with AI and machine learning, will be crucial in 10 Essential Steps in Product Development Software for SaaS Owners that cater to the unique needs of each individual. Moreover, implementing robust security protocols in mobile applications is vital for maintaining user trust, thereby further enhancing user engagement.

Comprehensive Analytics and Reporting Tools
Thorough analytics and reporting tools are indispensable in healthcare mobile app development, empowering providers to efficiently track individual progress and results. These tools facilitate the creation of 10 Essential Tips for Custom ERP Development Success, such as user engagement, treatment efficacy, and adherence rates. Research indicates that healthcare mobile app development that utilizes data analysis can lead to significant improvements in outcomes, with some reports noting a 30% increase in treatment compliance among users.
As Dan Heath emphasizes, the challenge lies in contextualizing raw data to extract meaningful insights, which is vital for enhancing healthcare. Furthermore, Mark Twain's assertion that data gathering must follow a defined strategy underscores the necessity of intentional analysis in improving healthcare outcomes. By harnessing these insights, medical providers can make data-driven decisions that elevate the quality of care through healthcare mobile app development.
One medical provider noted, '10 Essential Features of Custom CRM Software for SaaS Success not only enhances results but also fosters a more engaged experience for individuals.' The integration of robust reporting tools in healthcare mobile app development is essential, as they enable medical professionals to identify trends, evaluate the effectiveness of interventions, and ultimately drive better health outcomes for their patients.
It is also critical to recognize that businesses are forfeiting $5.2 million in revenue due to underutilized data, highlighting the 10 Benefits of Outsourcing Software Development Services for SaaS. Peter Sondergaard aptly likens data to oil, asserting that its true value is realized only when properly analyzed. This reinforces the overarching theme of the in the medical field.

Efficient Appointment Scheduling Functionality
Healthcare mobile app development requires efficient appointment scheduling functionality to be effective. Online booking systems streamline the scheduling process, allowing individuals to arrange appointments at their convenience. This accessibility not only enhances the experience for those receiving care but also significantly .
In fact, practices that utilize automated reminders have observed a remarkable decrease in missed appointments, with studies indicating that individuals reminded of their appointments are 23% more likely to attend. Furthermore, missed medical appointments cost the U.S. healthcare system over $150 billion annually, highlighting the substantial 10 Marketplace Trends Shaping the Future of SaaS Solutions.
By incorporating multi-channel appointment reminders, providers can further enhance effectiveness, ensuring that individuals receive timely notifications through their preferred communication methods. Additionally, integrating calendar features instills a sense of reliability and concern.
By prioritizing these functionalities in healthcare mobile app development, medical providers can enhance operational efficiency and ensure that individuals receive the prompt assistance they require, ultimately leading to 3 Steps to Choose the Right AI Development Company.
As noted, 'Reminders remain one of the most consistently effective tools to reduce no-shows.

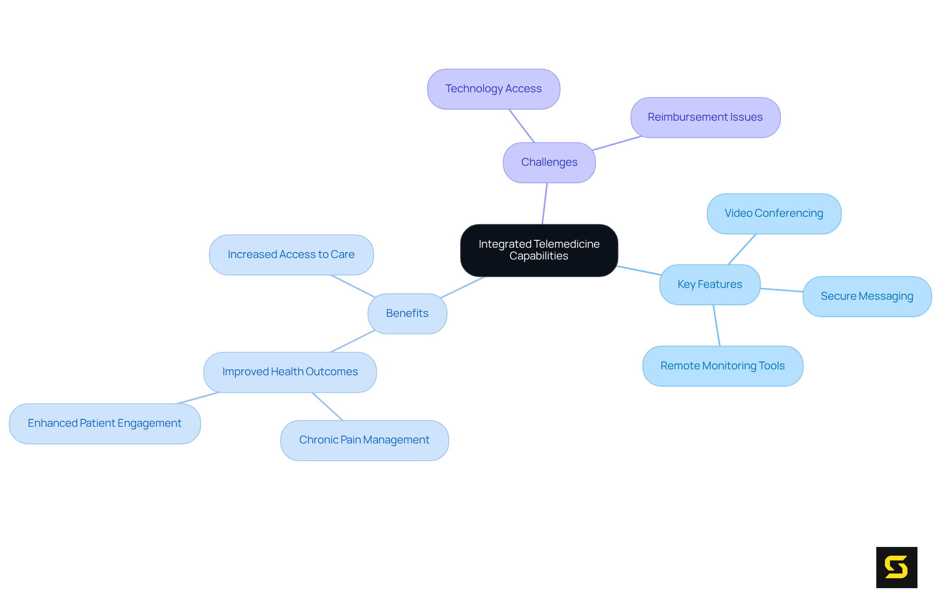
Integrated Telemedicine Capabilities
Integrated telemedicine features are vital for healthcare mobile app development, empowering individuals to consult with healthcare providers remotely. Features such as video conferencing, secure messaging, and remote monitoring tools facilitate efficient service delivery, irrespective of location. A systematic review of telemedicine interventions reveals that individuals enrolled in a 12-month program for chronic musculoskeletal pain reported improved pain scores compared to traditional care methods. This underscores the in enhancing health outcomes, particularly for underserved populations where access to healthcare is often limited.
Furthermore, remote monitoring tools, including wearable devices, deliver 10 Leading Automotive Software Companies Driving Innovation that bolster individual engagement and self-management. Dr. Glen Stream notes that consumer health technologies can strengthen the connection between individuals and physicians, ultimately leading to improved health outcomes. Specialists assert that telemedicine not only broadens access to services but also enables medical professionals to assist more individuals efficiently, even during periods of increased demand. Dr. Julia Shaver emphasizes that telemedicine can rival in-person treatment for various conditions, reinforcing its significance in contemporary medical service delivery.
Nonetheless, Understanding Mobile App Development Cost: Key Factors and Breakdown and reimbursement issues persist as barriers to widespread telemedicine adoption. By integrating these functionalities, healthcare mobile app development can significantly enhance user outcomes and ensure that care remains accessible for everyone, especially in challenging times.

Effective Patient Feedback Mechanisms
Incorporating effective user feedback mechanisms is not merely beneficial but essential for healthcare applications. These tools empower providers to gain invaluable and satisfaction levels. Features such as in-app surveys, rating systems, and comment sections facilitate direct communication, enabling individuals to express their thoughts and suggestions freely.
Research indicates that individuals are significantly more inclined to adhere to treatment plans when they feel valued and listened to, underscoring the critical importance of these feedback tools. As Donald M. Berwick wisely noted, 'The individual receiving treatment is the most significant member of the support team,' emphasizing the vital role of individual feedback in medical services.
By actively soliciting and analyzing feedback, 10 Leading Healthcare Software Development Companies to Know in healthcare mobile app development, ultimately 10 Ways Healthcare AI Enhances Patient Care and Engagement and yielding better outcomes for individuals. Furthermore, 10 Essential Tips for Custom Software Development for Startups and supported, their health outcomes improve markedly, reinforcing the notion that prioritizing user feedback is not just an ancillary task; it is a fundamental aspect of delivering effective healthcare services.

Conclusion
The development of healthcare mobile apps is not just beneficial; it is essential for modernizing medical services and significantly improving patient outcomes. By concentrating on critical features such as real-time communication, intuitive design, robust security, seamless integration, and personalized experiences, developers can craft applications that effectively address the needs of healthcare providers while simultaneously enhancing the overall user experience for patients.
In this discussion, we have underscored several pivotal elements, including the necessity of effective patient-provider communication, the imperative of data security, and the advantages of comprehensive analytics. Each of these features plays a vital role in ensuring that healthcare mobile apps are not only functional but also user-friendly and secure. The incorporation of telemedicine capabilities and efficient appointment scheduling further emphasizes the transition towards a more accessible healthcare system, while feedback mechanisms facilitate continuous improvement based on user experiences.
As the healthcare landscape evolves, embracing these essential features becomes crucial for developers aiming to create impactful mobile applications. Stakeholders must prioritize these components to enhance patient engagement, streamline operations, and ultimately deliver higher-quality care. The future of healthcare mobile app development hinges on leveraging technology to devise solutions that are not only innovative but also intricately aligned with the needs of both providers and patients.
FAQ
What is SDA's focus in healthcare mobile app development?
SDA specializes in tailored healthcare mobile app development designed for the medical field, emphasizing innovative digital solutions that enhance care for individuals and streamline medical operations.
How does SDA ensure user experience in their healthcare applications?
SDA prioritizes user experience through effective UI/UX design, ensuring that applications meet the functional requirements of medical service providers while being intuitive and accessible for users.
What recent trends have been observed in healthcare mobile app development?
There has been a significant shift towards healthcare mobile app development, with telemedicine usage increasing by 63-fold between 2019 and 2020, largely due to expanded reimbursement policies that improve access to virtual assistance.
What is the projected growth of the global medical IT market?
The global medical IT market is projected to reach $974.5 billion by 2027, indicating an increasing reliance on technology to improve individual health outcomes.
Can you provide an example of a successful project by SDA?
An example of a successful project is IoT-enabled applications that connect to medical devices for real-time monitoring, which facilitate personalized health plans and enhance operational efficiency.
How do real-time communication tools benefit patient-provider interactions?
Real-time communication tools, such as secure messaging and video consultations, empower individuals to connect with medical providers instantly, enhancing client satisfaction and streamlining care delivery.
What impact does telemedicine have on healthcare accessibility?
Telemedicine allows individuals worldwide to connect with doctors regardless of location, significantly reducing travel expenses for initial consultations and improving health outcomes.
What concerns are associated with telemedicine, and how are they being addressed?
There are concerns regarding individual privacy in telemedicine, but many platforms are actively enhancing their security measures to safeguard sensitive information.
Why is intuitive user interface (UI) design important in healthcare mobile app development?
An intuitive UI design is essential as it allows users to navigate the app effortlessly, which is particularly beneficial for older adults or those unfamiliar with technology.
What features contribute to an effective user interface in healthcare apps?
Effective UI features include large buttons, clear labels, and straightforward navigation paths, which enhance usability and encourage regular use of the applications, leading to improved health management.
