7 Key Trends in Automotive Software for SDV Development
August 1, 2025
Alex Shubin | Founder & CEO at SDA

Overview
This article identifies pivotal trends in automotive software development for software-defined vehicles (SDVs). The integration of advanced technologies, open architecture, and collaborative innovation ecosystems is essential for enhancing vehicle functionality and driving industry growth. These elements empower manufacturers to respond to rapidly evolving market demands and elevate user experiences. Embracing these trends is not just beneficial; it is imperative for staying competitive in an increasingly complex landscape.
Introduction
The automotive industry is undergoing a radical transformation, with software-defined vehicles (SDVs) emerging as the future of transportation. This shift not only redefines vehicle operation but also revolutionizes the user experience, integrating advanced technologies and connectivity at unprecedented levels.
As manufacturers race to adapt, understanding the key trends in automotive software development becomes essential for staying ahead in this competitive landscape. Critical developments will shape the future of SDVs, and stakeholders must effectively navigate the challenges that accompany this evolution.
SDA: Custom Software Development for Software-Defined Vehicles
SDA stands at the forefront of custom automotive software development tailored for software-defined automobiles (SDVs), delivering innovative solutions that significantly enhance functionality and user experience. By leveraging advanced technologies such as JavaScript and React, SDA crafts applications that integrate seamlessly with transportation systems. This ensures that vehicles are not only connected but also equipped to provide to users. Such expertise solidifies SDA's position as a pivotal player in the automotive software landscape, empowering manufacturers to innovate and respond adeptly to the rapidly evolving market demands.

Software-Defined Vehicles: The Future of Automotive Innovation
Software-defined automobiles represent a significant paradigm shift in the automotive sector, where software is integral to functionality and user experience. Unlike conventional modes of transport, software now governs various aspects of performance, safety, and connectivity. This transformation empowers manufacturers to leverage automotive software to deliver over-the-air updates, enhance vehicle features post-purchase, and curate a more personalized driving experience. As the transportation landscape evolves, self-driving vehicles are set to become the cornerstone of innovation, driving advancements in areas such as:
- Autonomous driving
- Vehicle-to-everything (V2X) communication
- Smart city integration

Open Architecture: Driving Collaboration in Automotive Software
Open architecture in automotive software development is imperative for fostering collaboration among manufacturers, software engineers, and external service providers. By adopting open standards, companies can construct modular systems that enable the seamless integration of new technologies and features. This collaborative framework accelerates the creation process while significantly enhancing the quality and functionality of automotive software for software-defined vehicles (SDVs).
As the automotive industry transitions towards increasingly complex systems, the necessity for open architecture in automotive software becomes evident; it ensures effective communication among all components, delivering a cohesive and superior user experience. Industry experts assert that such collaboration is vital for addressing the challenges of SDV development, with many advocating for a unified approach to automotive software integration that prioritizes security and efficiency.
Notably, partnerships between automakers and tech providers are already producing innovative automotive software solutions that respond to the escalating demand for advanced features in SDVs. Significantly, 74% of industry executives believe that by 2035, automobiles will be software-defined and AI-powered, underscoring the urgency of adopting open architecture.
As we move toward 2025 and beyond, the focus on collaborative automotive software development will be crucial for meeting the expectations of a rapidly evolving market. To enhance your software offerings, consider to leverage their expertise in developing modular and secure systems.

From Non-Connected to Immersive SDVs: A Technological Leap
The transition from non-connected modes of transport to immersive software-defined transportation systems (SDVs) signifies a monumental technological leap in the automotive sector. Initially, automobiles functioned primarily as mechanical systems with limited electronic integration. Yet, with advancements in connectivity, data processing, and user interface design, automobiles have evolved into sophisticated platforms that provide .
Today, automotive software enables features such as:
- Real-time navigation
- Advanced driver-assistance systems (ADAS)
- Personalized infotainment options
These features are standard in SDVs, significantly enhancing both safety and user engagement. The software-defined automobile market size reached USD 49.3 billion in 2024 and is projected to grow at a remarkable 25.2% CAGR from 2025 to 2034, underscoring the industry's commitment to harnessing technology for smarter, more responsive modes of transport. Notably, the ADAS segment accounted for approximately 36% of the market share in 2024, emphasizing the critical importance of safety features in modern automobiles.
Nevertheless, challenges such as security concerns and the pressing need for standardization continue to pose significant hurdles as the industry evolves.

Path to SDV Maturity: Navigating Industry Challenges
Achieving maturity in software-defined vehicle development is a critical endeavor that requires navigating several significant industry challenges. These include:
- Regulatory compliance
- Cybersecurity threats
- The necessity for robust testing frameworks
As self-driving vehicles grow increasingly complex, it is paramount to ensure that they not only meet safety standards but also operate securely. The integration of diverse technologies demands a comprehensive testing approach to validate performance under real-world conditions. Therefore, stakeholders must collaborate to establish best practices and standards that effectively address these challenges. This collaboration is essential for paving the way toward the extensive adoption of self-driving vehicles in the market.

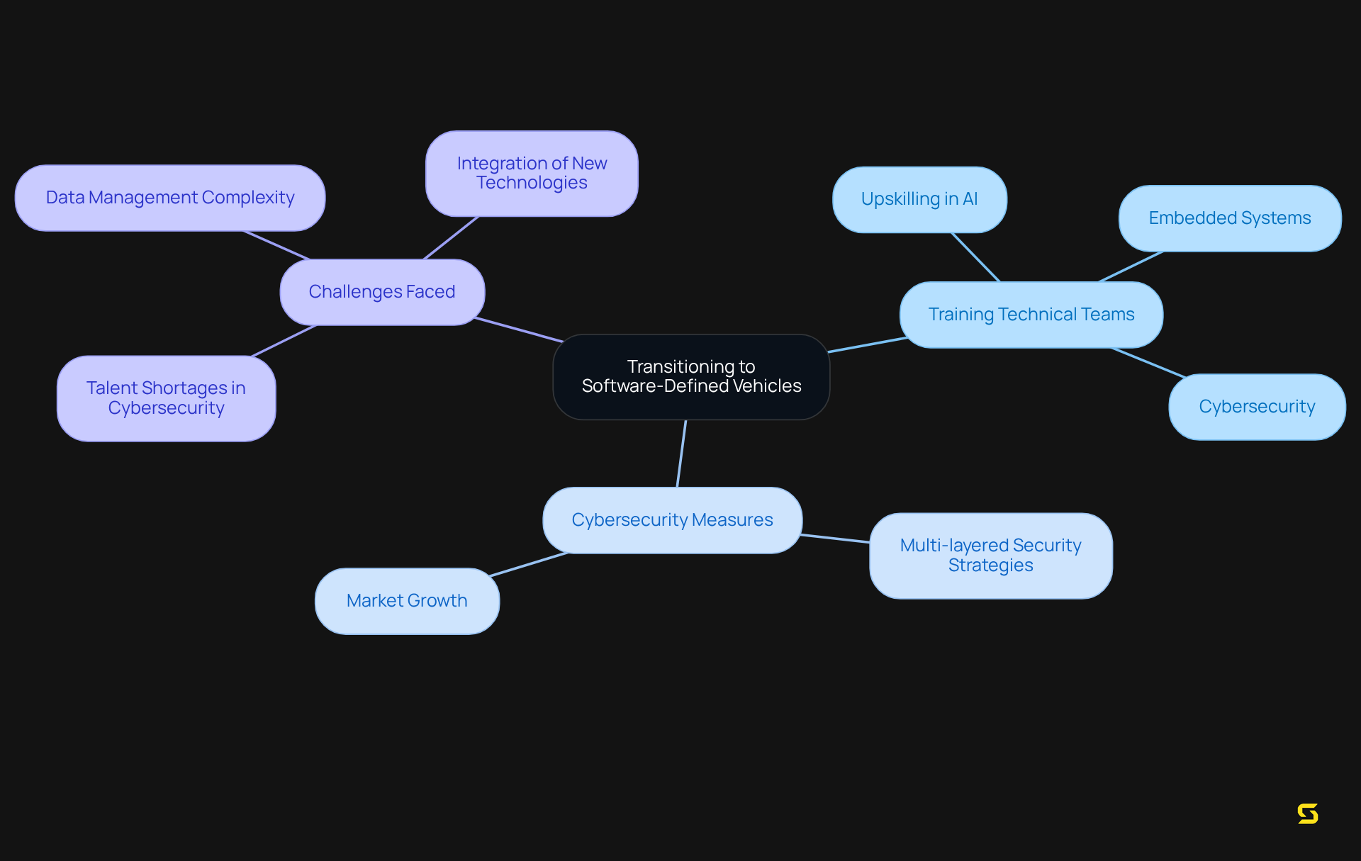
Overcoming Challenges in Transitioning to Software-Defined Vehicles
Transitioning to automotive software-defined automobiles necessitates a strategic, multi-faceted approach that emphasizes training for technical teams and . As the automotive industry shifts towards SDVs, the complexity of automotive software systems increases, necessitating that teams possess advanced skills in areas such as AI, machine learning, and cybersecurity. Organizations like Accenture and IIT Madras are leading initiatives to upskill professionals by offering specialized training programs that focus on critical areas such as IoT, embedded systems, and cybersecurity, ensuring they are prepared to tackle the challenges of automotive software development.
Cybersecurity is paramount in this transition, as automotive software makes vehicles more connected and susceptible to cyber threats. The market for automotive software and cybersecurity is projected to grow significantly, reaching USD 19.75 billion by 2032, driven by the increasing need for secure systems. Companies such as BlackBerry and Continental are implementing multi-layered security strategies, integrating both hardware and software solutions to safeguard electronic control units and communication networks.
Industry leaders stress the importance of training and growth. Sangeeta Theru from Stellantis highlights the need for upskilling internal teams to adapt to the software-first paradigm, stating, "There was a lot of effort in upskilling and training internal people." This commitment to training not only enhances technical capabilities but also fosters a culture of innovation, enabling organizations to continuously improve and adapt to emerging technologies. Furthermore, other industry specialists emphasize that without a proficient workforce, the shift to self-driving vehicles could encounter considerable obstacles related to automotive software, especially for traditional automakers facing challenges with cloud-based development settings.
By concentrating on these essential aspects—training technical teams and improving cybersecurity measures—organizations can successfully manage the complexities of transitioning to SDVs, ensuring they fully leverage automotive software in this transformative shift in the vehicle industry.

Open-Source Standards: Enhancing Compatibility in Automotive Software
Open-source standards are paramount for enhancing compatibility among automotive software solutions, facilitating seamless communication and functionality across diverse systems. By leveraging open-source frameworks, manufacturers can significantly reduce development costs—research indicates that such frameworks can yield savings of up to 30% in vehicle development. This strategy not only accelerates innovation but also elevates the overall quality of software products. Moreover, these standards foster collaboration among developers and simplify the integration of third-party applications, thereby augmenting the capabilities of software-defined vehicles.
As the automotive landscape evolves, adopting open-source standards in automotive software will be crucial to ensuring that self-driving vehicles remain adaptable to shifting market demands and technological advancements. Industry experts assert that enhancing compatibility in SDVs through open-source frameworks is not merely advantageous but essential for future-proofing vehicle technology.

Agile Solutions: Cross-Functional Collaboration in Automotive Development
Agile methodologies are revolutionizing the creation of automotive software by fostering cross-functional collaboration and markedly enhancing project outcomes. By dismantling barriers between teams, agile practices promote open communication and iterative processes, enabling swift responses to evolving requirements and market dynamics. This collaborative framework streamlines the creation process and , as diverse perspectives contribute to effective problem-solving and creative solutions.
As the transportation sector increasingly adopts automotive software for software-defined modes of transport, the importance of agile methodologies becomes essential in driving effective development efforts. However, a Harvard Business Review study reveals that 75% of cross-functional teams are dysfunctional, highlighting the critical need for effective collaboration. Leaders within the vehicle sector assert that collaboration is paramount for navigating the complexities of SDV projects, with Michael Jordan aptly stating, 'Talent wins games, but teamwork and intelligence win championships.'
Furthermore, employing a Whole Brain® approach to communication can significantly enhance collaboration by ensuring that the needs of all team members are addressed, ultimately resulting in improved efficiency and superior product quality.

Collaborative Innovation Ecosystems: A Key to Automotive Success
Collaborative innovation ecosystems are pivotal for achieving success in the vehicle sector, especially in the realm of software-defined vehicles (SDVs). These ecosystems bring together manufacturers, technology providers, research institutions, and other stakeholders, fostering the exchange of knowledge, resources, and expertise.
By championing teamwork, organizations can expedite the development of innovative solutions that tackle the complex challenges faced in the vehicle industry. This not only enhances the quality of software products but also enables participants to stay ahead of market trends and consumer demands.
Consequently, companies that participate in these ecosystems can realize up to 20% higher revenue growth compared to their competitors, bolstering their competitiveness and overall success. Moreover, firms that actively collaborate with their ecosystem partners report 30% higher innovation success rates, highlighting the substantial advantages of collaboration.
Industry leaders assert that collaboration is vital for driving innovation in SDVs, as it facilitates the convergence of diverse perspectives and expertise, ultimately yielding more robust and effective solutions. The significance of knowledge sharing within these ecosystems cannot be overstated; organizations that prioritize effective communication are 25% more productive and witness a notable increase in employee engagement.
As McKinsey observes, companies that emphasize effective communication are 47% more likely to fulfill their strategic objectives. Nevertheless, it is crucial to recognize the challenges of collaborative innovation, such as intellectual property concerns and cultural barriers, which can be alleviated through clear agreements and open communication.
Furthermore, selecting secure collaborative tools is essential for data protection and efficient information sharing. In this rapidly evolving landscape, the capacity to collaborate effectively is not merely an advantage but a necessity for thriving in the competitive automotive market.

Unified Approach: Achieving Excellence in the Software-Defined Era
Achieving excellence in the software-defined era demands a unified approach that aligns technical development with business objectives. This integration of disciplines—software engineering, user experience design, and business strategy—creates cohesive solutions that effectively address market needs.
The automotive software market is projected to soar from USD 213.5 billion in 2024 to USD 1,237.6 billion by 2030, boasting a remarkable . By fostering collaboration among diverse teams and ensuring alignment among all stakeholders, organizations can significantly enhance the quality and effectiveness of their automotive software for software-defined vehicles.
Industry leaders assert that aligning technical initiatives with strategic business goals is vital for driving innovation and sustaining a competitive edge. However, challenges such as communication gaps and conflicting priorities can obstruct this alignment. Addressing these challenges is crucial for maximizing operational efficiency and cultivating customer satisfaction and loyalty, thereby positioning companies for long-term success in the automotive sector.
Moreover, it is imperative to acknowledge that nearly a third of developer time is squandered on debugging and maintaining poor code, underscoring the economic ramifications of misalignment between technical and business objectives.

Conclusion
The landscape of automotive software development is evolving rapidly, with software-defined vehicles (SDVs) at the forefront of this transformation. This article has explored key trends shaping the future of automotive innovation, underscoring the critical importance of custom software development, open architecture, and collaborative innovation ecosystems. These elements are essential for enhancing functionality, ensuring compatibility, and driving the industry towards a more connected and immersive driving experience.
Key insights have emerged from discussions on the necessity of agile methodologies, the role of open-source standards, and the challenges faced in transitioning to SDVs. The emphasis on collaboration among manufacturers, technology providers, and research institutions is crucial for overcoming barriers and fostering innovation. Additionally, focusing on training technical teams and implementing robust cybersecurity measures is vital for ensuring that organizations are well-equipped to navigate the complexities of software-defined vehicles.
In conclusion, as the automotive industry moves towards a software-centric future, embracing these trends will be paramount for success. Stakeholders must prioritize collaboration, invest in training, and adopt open standards to facilitate innovation and meet the growing demands of consumers. The journey towards achieving excellence in the software-defined era requires a unified approach that aligns technical development with strategic business objectives, ultimately positioning companies to thrive in a competitive market.
FAQ
What is SDA and what role does it play in the automotive industry?
SDA is a leader in custom automotive software development specifically for software-defined vehicles (SDVs). It delivers innovative solutions that enhance functionality and user experience by leveraging advanced technologies like JavaScript and React.
What are software-defined vehicles (SDVs)?
Software-defined vehicles represent a major shift in the automotive sector where software is essential for various functions, including performance, safety, and connectivity. This allows manufacturers to provide over-the-air updates and personalize the driving experience.
What advancements are expected with the rise of software-defined vehicles?
Key advancements include autonomous driving, vehicle-to-everything (V2X) communication, and smart city integration.
Why is open architecture important in automotive software development?
Open architecture fosters collaboration among manufacturers, software engineers, and external service providers. It allows for the creation of modular systems that can integrate new technologies and features seamlessly, enhancing the quality and functionality of automotive software.
How does open architecture impact the development of software-defined vehicles?
Open architecture ensures effective communication among all system components, providing a cohesive user experience. It is crucial for addressing the complexities of SDV development and is seen as vital for security and efficiency.
What do industry experts predict about the future of automobiles?
Many industry executives believe that by 2035, automobiles will be software-defined and AI-powered, emphasizing the need for adopting open architecture in automotive software development.
What should companies consider to enhance their automotive software offerings?
Companies are encouraged to explore partnerships with technology providers to leverage their expertise in developing modular and secure systems, which is crucial for meeting the demands of a rapidly evolving market.
