7 Reasons to Choose Custom iOS App Development for Your SaaS
August 28, 2025
Alex Shubin | Founder & CEO at SDA

Overview
Custom iOS app development for SaaS presents substantial advantages that are crucial for businesses seeking to thrive in a competitive landscape. These benefits include:
- Enhanced user experience
- Improved security
- Tailored functionality
- Scalability
Such custom solutions not only address specific organizational needs but also cultivate customer engagement and loyalty, ultimately providing a competitive edge in a rapidly evolving market. By investing in these bespoke applications, businesses position themselves strategically to meet the demands of their clientele and adapt to changing market dynamics.
Introduction
In a landscape where mobile applications are crucial to achieving business success, custom iOS app development stands out as a transformative force for Software as a Service (SaaS) companies. These tailored solutions not only elevate user experience but also effectively tackle unique operational challenges, empowering organizations to excel in competitive environments. Yet, with a plethora of options at their disposal, what truly distinguishes custom iOS app development as the premier choice for businesses in pursuit of innovation and efficiency? This article delves into seven compelling reasons that highlight the profound impact of bespoke iOS applications on SaaS enterprises.
SDA: Tailored Custom iOS App Development for Unique Business Needs
SDA stands out as a leader in delivering custom iOS app development services tailored to meet the distinct needs of diverse industries. Utilizing cutting-edge technologies alongside customer-centric design principles, SDA ensures that each application is meticulously crafted to enhance user experience and drive business growth. This bespoke strategy empowers organizations to tackle specific challenges and seize opportunities within their markets, positioning SDA as a vital partner for those looking to innovate effectively.
As the demand for cloud-enabled mobile applications escalates, SDA prioritizes scalable and secure solutions, seamlessly integrating advanced frameworks such as Swift and SwiftUI to optimize the development process. Recognizing the paramount importance of security, SDA incorporates biometric innovations from iOS 18, ensuring robust protection for personal data. In a landscape where 87% of individuals express concerns about data privacy, SDA's dedication to personalized app development equips clients with a competitive edge, fostering long-term success.
Conducting comprehensive market research for custom iOS app development is essential for understanding target audiences and emerging trends, thereby further amplifying the effectiveness of SDA's services. As the appetite for AI chatbot development surges, SDA is strategically positioned to weave intelligent automation into its offerings, aligning with the latest industry trends and reinforcing its commitment to innovation.

Enhanced User Experience: Elevate Customer Engagement with Custom iOS Apps
The custom iOS app development carried out by SDA is meticulously crafted to enhance user experience, a critical factor in elevating customer engagement. By incorporating intuitive interfaces, personalized features, and distinctive branding elements, these applications facilitate seamless interactions for users. This focus on user-centric design in custom iOS app development not only fosters brand loyalty but also stimulates deeper engagement with the app, ultimately leading to increased conversion rates and overall customer satisfaction.
For example, custom iOS app development that integrates gamification features and personalized alerts has shown significant improvements in retention and interaction, underscoring the effectiveness of tailored solutions in driving engagement.
As Lenora Singh asserts, 'The advantages of mobile applications for local businesses are numerous,' emphasizing the potential impact of well-designed apps on customer relationships. Moreover, prioritizing data security and transparency in data collection is vital for cultivating trust, as customers are increasingly aware of privacy risks.

Improved Security: Safeguard Your Business with Custom iOS Solutions
Custom iOS solutions from SDA are meticulously crafted with a strong emphasis on security, integrating advanced measures such as encryption and secure authentication to protect sensitive data. As we look toward 2025, the mobile app landscape is poised to experience a significant increase in data breaches, with projections indicating that over 85% of mobile applications will exhibit at least one vulnerability.
By implementing robust encryption protocols, such as AES-256, and adhering to industry standards, including secure communication protocols like HTTPS, these applications not only safeguard personal information but also ensure compliance with evolving regulations.
Businesses that prioritize security in their custom iOS app development can significantly mitigate the risk of breaches, which can lead to devastating consequences, including financial loss and damage to brand credibility. For instance, a fitness company recently launched an iOS app equipped with stringent security protocols, as highlighted in the case study on ensuring security protocols for an AI-powered mobile application. This strategic move resulted in an expanding clientele and heightened trust.
Such dedication to safety not only protects the enterprise but also fosters customer confidence, ultimately enhancing the brand's reputation in a competitive market. As emphasized by Bharat Arora, CEO and Co-founder of Protocloud Technologies, prioritizing security in app development is not just beneficial; it is essential for maintaining user privacy and cultivating a positive brand image.

Tailored Functionality: Align Custom iOS Apps with Your Business Processes
SDA specializes in custom iOS app development, creating expertly designed applications with tailored functionalities that integrate seamlessly into existing operational processes. This strategic alignment empowers organizations to streamline operations, minimize redundancies, and significantly enhance overall productivity. By deeply understanding the unique workflows and specific needs of each organization, SDA develops features that not only meet but often surpass client expectations.
For example, a healthcare clinic that utilized custom iOS app development for online appointment scheduling and secure patient record access experienced a remarkable 40% reduction in no-shows, demonstrating how tailored functionalities can directly improve operational efficiency.
Furthermore, custom iOS app development allows organizations to automate manual tasks, enabling teams to concentrate on strategic initiatives rather than routine operations. Consequently, organizations can achieve their objectives more effectively, transforming their mobile applications into invaluable tools for growth and success.

Scalability: Future-Proof Your Business with Custom iOS Applications
The custom iOS app development by SDA prioritizes scalability, empowering organizations to adapt to changing needs and growth opportunities. This inherent scalability ensures that as an enterprise expands, the application can accommodate increased user loads, additional features, and new functionalities without compromising performance. By investing in a scalable solution, companies not only future-proof their operations but also maintain a competitive edge in an ever-evolving market. Embrace the potential of scalable applications and position your organization for success.

Competitive Advantage: Stand Out with Unique Custom iOS Features
Integrating distinctive custom features into iOS applications through custom ios app development enables companies to secure a competitive advantage in their markets. These features encompass specialized functionalities, personalized experiences, advanced interfaces, and seamless integrations with existing systems—elements that competitors frequently overlook. Such differentiation not only attracts a larger clientele but also cultivates brand loyalty, positioning the company as a frontrunner in its industry.
For instance, custom functionalities like:
- Personalized dashboards
- Advanced security measures
- Automation features
can significantly enhance the overall experience, rendering the app more appealing. As market dynamics evolve, leveraging the latest advancements in custom iOS app development, including AI-driven insights and predictive analytics, further equips companies to meet consumer expectations and enhance engagement.
Moreover, conducting a competitive analysis to pinpoint market gaps that competitors have yet to address can yield valuable insights into user needs. Ultimately, these customized solutions reflect a commitment to quality and innovation, setting companies apart in a crowded marketplace.

Seamless Integration: Enhance Efficiency with Custom iOS App Development
SDA's custom iOS app development services are designed to ensure seamless integration with existing organizational systems, including CRM, ERP, and other software solutions. This integration represents a strategic investment for growing organizations, significantly enhancing operational efficiency by facilitating smooth data flow between platforms. This reduces manual entry and errors, establishing a cohesive ecosystem that boosts productivity and empowers informed decision-making based on real-time data.
Custom iOS app development is meticulously crafted to streamline organizational processes, thereby enhancing operational effectiveness. For example, companies that have embraced custom iOS app development report improved workflows and enriched customer interactions, ultimately driving greater operational success.
The ability to automate repetitive tasks and optimize processes through custom applications not only fosters efficiency but also provides the agility to adapt to evolving organizational needs. This positions entities to respond swiftly to market changes, ensuring they maintain a competitive edge.

Cost Efficiency: Save Money with Custom iOS Development Solutions
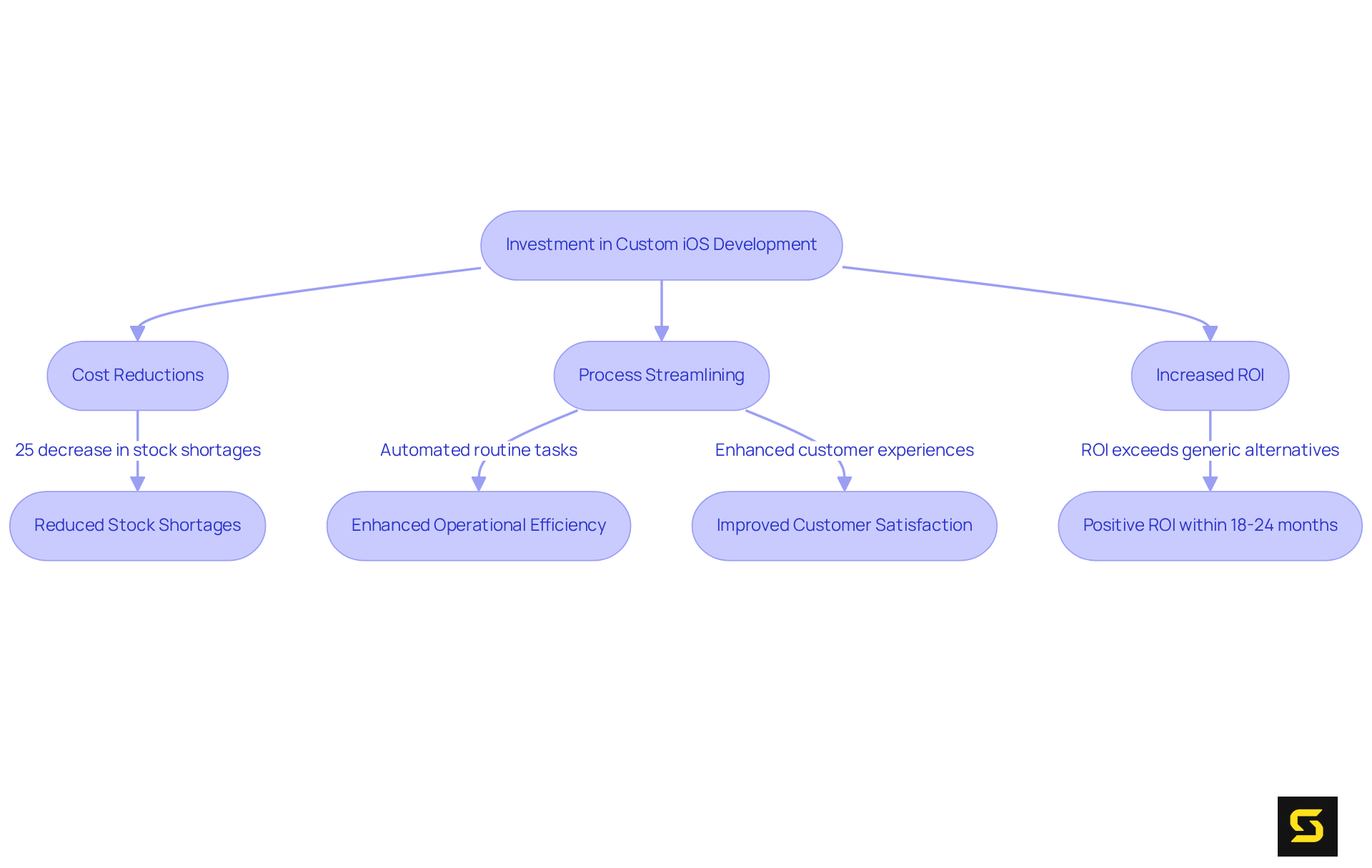
Investing in custom iOS app development provides companies with significant long-term cost reductions. Tailored solutions designed to meet unique organizational needs help avoid the hidden expenses associated with off-the-shelf software, which often requires costly modifications to align with specific workflows. Custom iOS app development streamlines processes and reduces operational costs by automating routine tasks and minimizing manual errors. For instance, enterprises utilizing IoT-enabled inventory systems have reported a remarkable 25% decrease in stock shortages, significantly enhancing operational efficiency and customer satisfaction.
Furthermore, the return on investment (ROI) for custom iOS app development generally exceeds that of generic alternatives. Although the initial investment in custom iOS app development may be higher, companies frequently experience a positive ROI within 18 to 24 months, as they eliminate ongoing licensing fees and unnecessary upgrades. This strategic approach allows enterprises to adapt their software as they grow, ensuring that their technology evolves in tandem with their operational requirements. By prioritizing tailored solutions, organizations not only enhance efficiency but also cultivate customer satisfaction and loyalty, positioning themselves for sustained growth in a competitive landscape.

Data Insights: Leverage Analytics with Custom iOS Applications
SDA's custom iOS app development ensures that applications are equipped with robust analytics capabilities, empowering organizations to gather valuable insights into individual behavior, engagement, and app performance. This data-driven approach enables informed decision-making, optimizing app functionalities, enhancing customer experiences, and driving growth. By remaining adaptable and responsive to market needs, companies can leverage analytics effectively.
Organizations utilizing mobile app analytics have reported significant improvements in retention and engagement, with advanced tools shown to increase engagement by 15-25% and revenue by 20-30%. Furthermore, with 71% of clients expecting personalized interactions, analytics play a crucial role in helping organizations meet these expectations by identifying preferences and behaviors.
Monitoring key performance indicators (KPIs) such as retention and churn rates is essential for understanding engagement, allowing companies to refine their offerings. Employing strategies like A/B testing and funnel analysis can further enhance the ability to utilize data insights for strategic decision-making.

Personalized Marketing: Enhance Engagement with Custom iOS App Features
Custom ios app development enables companies to create tailored iOS applications that implement customized marketing strategies, significantly enhancing engagement among individuals. By leveraging features such as targeted notifications, personalized content, and user-specific recommendations, companies can create experiences that truly resonate with their audience. For instance, customized push notifications can lead to a fourfold increase in engagement, as they provide timely and relevant information that keeps users connected to the app. Moreover, integrating personalized features allows companies to adapt their offerings based on consumer preferences, fostering a deeper connection with their audience.
Numerous examples illustrate how businesses have successfully boosted engagement through personalized iOS features. Retailers like Starbucks utilize targeted promotions based on customer data, resulting in increased engagement and loyalty. Similarly, organizations that adopt AI-driven personalization strategies can witness substantial improvements in customer retention rates, as tailored experiences cater to individual needs and preferences.
As Shana Haynie aptly states, "Mobile app personalization enhances and simplifies the customer experience, fosters engagement and retention, and strengthens brand loyalty." Effective app personalization is essential for successful custom ios app development to meet contemporary consumer expectations. By prioritizing user-centric design and robust technology integration, businesses can cultivate engaging environments that not only meet but also delight users, ultimately driving long-term loyalty and retention. Additionally, a North American retailer's transition to personalized marketing led to a 3% increase in annualized margins, showcasing the tangible benefits of these strategies.

Conclusion
Choosing custom iOS app development for SaaS presents a wealth of advantages that can profoundly elevate business operations and enhance customer interactions. Tailored solutions not only meet specific organizational needs but also catalyze innovation and growth within a fiercely competitive landscape. By investing in custom applications, companies can ensure their technology evolves in tandem with operational demands, thereby becoming more agile and responsive to market fluctuations.
This article underscores several pivotal benefits of custom iOS app development, including:
- Enriched user experience
- Fortified security
- Bespoke functionalities
- Scalability
- Cost efficiency
Each of these components is integral to driving customer engagement, protecting sensitive information, and optimizing business processes. Moreover, the capacity to harness analytics and implement personalized marketing strategies empowers organizations to make data-driven decisions that resonate with their target demographics.
Ultimately, embracing custom iOS app development transcends merely keeping pace with technological advancements; it positions businesses for enduring success. Companies that prioritize these bespoke solutions are better prepared to meet shifting consumer expectations, boost operational efficiency, and nurture long-term customer loyalty. As the digital landscape continues to evolve, investing in custom iOS applications becomes imperative for any organization aspiring to flourish in today's competitive environment.
FAQ
What services does SDA offer in custom iOS app development?
SDA offers tailored custom iOS app development services designed to meet the unique needs of various industries, focusing on enhancing user experience and driving business growth.
How does SDA ensure the security of its custom iOS applications?
SDA integrates advanced security measures such as encryption, secure authentication, and biometric innovations from iOS 18 to protect sensitive data and ensure compliance with evolving regulations.
Why is user experience important in custom iOS app development?
A strong focus on user experience enhances customer engagement, fosters brand loyalty, and leads to increased conversion rates and overall customer satisfaction.
What technologies does SDA utilize in its app development process?
SDA utilizes cutting-edge technologies, including Swift and SwiftUI, to create scalable and secure mobile applications.
How does SDA address data privacy concerns in its applications?
SDA prioritizes data security and transparency in data collection to cultivate trust with customers, acknowledging their growing awareness of privacy risks.
What role does market research play in SDA's app development?
Comprehensive market research is essential for understanding target audiences and emerging trends, which amplifies the effectiveness of SDA's custom iOS app development services.
How does SDA incorporate AI into its app development?
SDA is strategically positioned to integrate intelligent automation, such as AI chatbot development, into its offerings, aligning with the latest industry trends.
What are the potential consequences of neglecting security in mobile app development?
Neglecting security can lead to data breaches, resulting in financial loss and damage to brand credibility, making it crucial for businesses to prioritize security in their custom iOS app development.
