9 Essential Qualities of Custom Software Developers for SaaS Success
August 29, 2025
Alex Shubin | Founder & CEO at SDA

Overview
The essential qualities of custom software developers for SaaS success are paramount. These include:
- Technical proficiency
- Effective communication
- Strong problem-solving skills
- Adaptability
- A user-centric approach
- Project management skills
- A robust portfolio
- Cultural fit
Each of these qualities empowers developers to craft innovative, user-friendly applications that not only meet industry standards but also ensure timely delivery. This combination ultimately drives business growth and enhances user experiences. By recognizing and prioritizing these attributes, businesses can position themselves for success in an increasingly competitive landscape.
Introduction
The landscape of Software as a Service (SaaS) is evolving at an unprecedented pace, necessitating not only innovative solutions but also skilled developers capable of navigating its complexities. The success of a SaaS product fundamentally relies on the distinctive qualities of its custom software developers. These professionals must possess a blend of technical expertise, effective communication skills, and a user-centric approach. But what truly sets exceptional developers apart from their peers? By exploring the essential qualities that drive success in custom software development, we uncover not only the attributes to seek but also the strategic advantages these developers bring to organizations aiming to excel in a competitive market.
SDA: Proven Expertise in Custom Software Development
SDA has established itself as a premier supplier of 10 Benefits of Dedicated Software Development for SaaS Success, particularly with the support of custom software developers in the SaaS domain. By focusing on innovative digital solutions, SDA masterfully integrates strategy, technology, and design to create applications that meet the distinct needs of diverse industries. Their extensive experience as custom software developers spans healthcare, fitness, and SaaS development, demonstrating a robust capability to deliver 10 Benefits of Enterprise Mobile App Development for SaaS Owners but also enrich user experiences.
Companies leveraging SDA's expertise have reported significant improvements in operational efficiency and user engagement, underscoring the transformative impact of their solutions. With a steadfast commitment to navigating the complexities of , clients can confidently depend on SDA's 10 Benefits of Outsourcing Software Development for SaaS Owners and maintain a competitive edge in a rapidly evolving market.

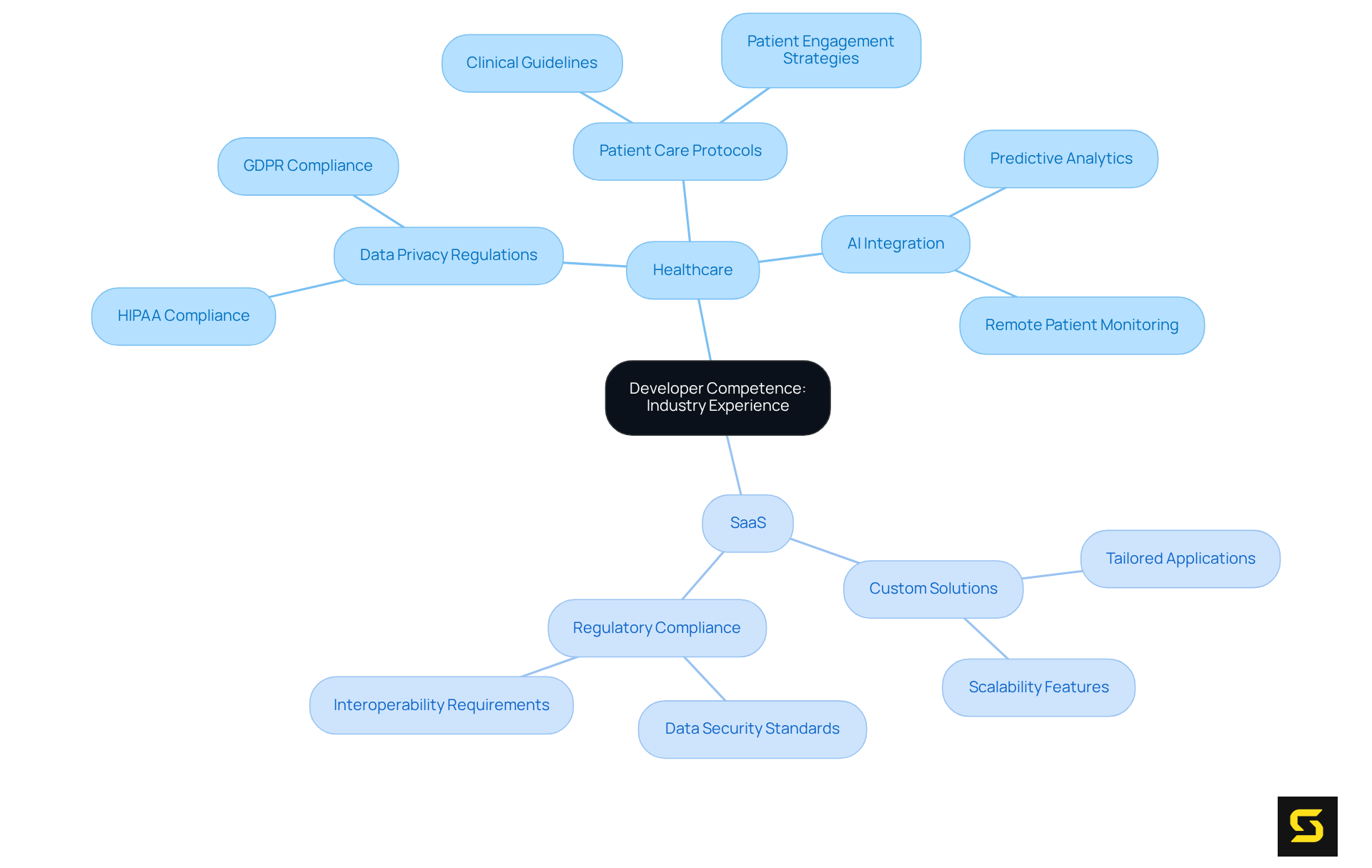
Industry Experience: A Key Indicator of Developer Competence
When selecting , it is crucial to emphasize their industry experience. Developers with backgrounds in sectors such as healthcare or SaaS possess a profound understanding of the unique challenges and regulatory frameworks inherent to these fields. This expertise empowers them to design solutions that are not only functional but also compliant with industry standards and user-friendly.
For example, professionals adept in healthcare are well-versed in data privacy regulations, including HIPAA compliance, and patient care protocols, ensuring that the application adheres to necessary compliance measures. As the demand for customized technology solutions escalates, particularly in healthcare, organizations increasingly recognize that engaging custom software developers with relevant industry experience can significantly enhance project outcomes.
This trend is underscored by the fact that nearly 90% of 10 Innovative Marketplace Ideas for SaaS Product Owners are now leveraging AI technologies, necessitating professionals who can adeptly navigate complex data environments and regulatory landscapes. As Stephan Hawke observes, "Custom healthcare application development services ensure that healthcare providers can track and manage patient care more effectively, ultimately leading to improved health outcomes."
By investing in professionals who grasp the complexities of their field, companies can achieve more efficient, effective, and compliant solutions.

Technical Proficiency: Mastery of Relevant Programming Languages
Technical proficiency in relevant programming languages is not just beneficial; it is an essential trait for custom software developers who create applications. Mastery of languages such as JavaScript, React, and PHP empowers developers to construct dynamic and responsive applications.
In the realm of SaaS products, a deep 10 Essential Elements of Custom Web Design for SaaS Success and performance is crucial for success. Furthermore, developers must be well-versed in best practices related to:
- Coding
- Testing
- Deployment
This 10 Benefits of a Dedicated Development Team for SaaS Success but also . Embrace the opportunity to enhance your technical skills and elevate your development capabilities.

Effective Communication: Bridging Gaps Between Teams and Clients
Effective communication stands as a cornerstone of 10 Benefits of Hiring iPhone App Developers for Your SaaS. It is imperative that developers articulate technical concepts clearly to non-technical stakeholders and vice versa. This essential skill guarantees that all parties involved comprehend the objectives, timelines, and potential challenges of the project.
By implementing frequent updates and feedback cycles between programmers and clients, project results can be significantly enhanced. This practice facilitates , ensuring that the final product aligns with 9 Benefits of Enterprise Mobile Application Development for SaaS Owners.

Strong Problem-Solving Skills: Navigating Development Challenges
Robust 10 Benefits of Nearshore Application Development for SaaS Success are essential for custom software developers, as they frequently encounter intricate challenges that demand innovative solutions. Developers must skillfully analyze problems, identify root causes, and execute effective strategies to overcome obstacles.
For example, when a program feature underperforms, a proficient engineer will conduct a comprehensive investigation, experimenting with various solutions to determine the most effective fix. This proactive approach not only but also ensures 10 Benefits of Nearshore Software Development for Your SaaS Projects.
As the engineering landscape evolves, particularly with the rise of AI tools, programmers are increasingly expected to integrate these technologies into their workflows. Indeed, software engineers can automate up to 80% of routine coding tasks using AI tools like GitHub Copilot or ChatGPT, underscoring the critical need for strong analytical and problem-solving skills.
By mastering these competencies, professionals can adeptly navigate the challenges of 2025 and beyond, positioning themselves as invaluable assets within the tech industry. As Grady Booch aptly states, 'AI is going to fundamentally change what it means to be a programmer,' highlighting the evolving role of programmers in adapting to these advancements.
Furthermore, employing a structured problem-solving approach—such as identifying the issue, gathering information, and evaluating potential solutions—can significantly enhance an individual's effectiveness in addressing challenges. Additionally, with the increasing demand for engineers proficient in cybersecurity, incorporating security considerations into problem-solving strategies is becoming increasingly pertinent.
By leveraging these insights and techniques, creators can navigate the complexities of contemporary application development with greater efficacy.

Adaptability: Embracing Change in Technology and Methodologies
Adaptability stands as a critical quality for custom software developers in an ever-evolving technology landscape. Developers must embrace the necessity of 10 Benefits of Outsourcing Software Development Services for SaaS, frameworks, and methodologies to remain relevant in their field. The emergence of has fundamentally transformed the processes of application development and deployment. Developers who swiftly adapt to these changes position themselves to create innovative solutions that effectively meet the demands of modern businesses. By cultivating adaptability, developers can ensure their skills remain in high demand, reinforcing their role as essential contributors to 10 Benefits of Software Outsource for SaaS Product Owners.

User-Centric Approach: Prioritizing User Experience in Development
A user-focused strategy is essential in the creation of 10 Best Companies to Outsource Software for SaaS Success by custom software developers, as it prioritizes the needs and preferences of end users during the design process. Custom software developers must actively engage with users throughout the development lifecycle, gathering feedback and iterating on designs to craft intuitive and enjoyable experiences. This focus on not only enhances satisfaction but also fosters 10 Benefits of Custom Software for SaaS Product Owners, ultimately contributing to the application's success. Embracing this approach is not merely an option; it is a 10 Essential Web App Development Services for SaaS Success that can significantly impact the overall effectiveness and longevity of the application.

Project Management Skills: Ensuring Timely and Efficient Delivery
Management abilities are paramount for custom software developers, significantly influencing the 10 Benefits of Custom Mobile App Development for Your Business of projects. Mastery of methodologies such as Agile and Scrum is essential, as these frameworks promote flexibility and collaboration among teams. Effective project management entails:
- Establishing clear objectives
- Defining roles and responsibilities
- Ensuring open communication channels among team members
By implementing 10 Essential Features of Medical Software for Healthcare Providers, developers can adeptly navigate challenges, streamline workflows, and maintain momentum.
The integration of not only enhances delivery efficiency but also cultivates a culture of continuous improvement, which is vital for success in the competitive SaaS landscape of 2025. Recent trends underscore the importance of adaptability: "Hybrid methodologies—combining Agile, Waterfall, and Lean—allow you to customize your approach to the task at hand," highlighting the flexibility required in today's complex work environments. Furthermore, case studies, such as the FinTech scale-up managing regulatory sprints within a unified DevOps-PM pipeline, exemplify the practical application of these methodologies, showcasing their effectiveness in real-world scenarios.

Robust Portfolio: Evidence of Past Success and Capability
A 10 Custom PHP Development Solutions for SaaS Success is an indispensable asset for custom software developers, serving as concrete evidence of their skills and capabilities. It should be meticulously organized, featuring a 10 Examples of Software and Application for Business Success that demonstrate the individual's expertise across various technologies and sectors. Potential clients can to evaluate the quality of the creator's work and their capacity to achieve successful outcomes.
By incorporating the following elements, the portfolio's impact can be significantly enhanced, compelling clients to take action:
- 10 Essential Features of a Custom CRM for SaaS Success
- Client testimonials
- Comprehensive descriptions of previous projects

Cultural Fit: Aligning Values for Successful Collaboration
Cultural alignment is not just essential; it is a critical element often overlooked in the recruitment of custom software developers, significantly influencing the success of software initiatives. When creators and clients share , it cultivates a collaborative environment that enhances communication and collaboration. This alignment not only facilitates effective problem-solving but also streamlines the development process, leading to 10 Essential Tips for Custom ERP Development Success.
Research shows that organizations with strong cultural alignment are 3.7 times more likely to be agile and innovative, a vital trait in the fast-paced tech landscape of 2025. Moreover, employee turnover due to poor cultural fit can cost organizations between 50-60% of the candidate’s annual salary, highlighting the financial repercussions of misalignment.
To ensure a good cultural fit, clients should integrate targeted questions into the hiring process, evaluating how well potential developers resonate with their organizational culture. Additionally, with 75% of HR professionals asserting that skills-based hiring is the future of recruitment, balancing skills with cultural alignment becomes essential.
By prioritizing cultural alignment and incorporating cultural fit assessments into your recruitment strategy, businesses can foster 10 Healthcare Technology Advances Transforming Patient Care that drive project outcomes and 10 Essential DevOps Development Services for SaaS Success.

Conclusion
The success of a Software as a Service (SaaS) venture is fundamentally dependent on the qualities of its custom software developers. Essential traits such as:
- Proven expertise
- Industry experience
- Technical proficiency
- Effective communication
- Problem-solving skills
- Adaptability
- A user-centric approach
- Project management capabilities
- A robust portfolio
- Cultural fit
collectively contribute to the creation of innovative and effective software solutions. These qualities not only empower developers to navigate the complexities of modern application development but also enhance the overall user experience, driving long-term success for businesses.
Throughout this article, each quality has been explored in depth, underscoring the importance of selecting developers who not only possess technical skills but also comprehend the specific needs of the industry they serve. From mastering relevant programming languages to fostering effective communication and demonstrating strong problem-solving abilities, these attributes form the backbone of a successful development team. Furthermore, the significance of adaptability and cultural alignment cannot be understated, as they enable developers to thrive in an ever-evolving technological landscape and cultivate collaborative environments that enhance project outcomes.
Ultimately, investing in custom software developers who embody these essential qualities is a strategic imperative for any organization aiming to succeed in the competitive SaaS market. By prioritizing these traits during the hiring process, businesses can ensure they are equipped with a team capable of delivering exceptional software solutions that meet user needs and drive business growth. Embrace this approach to not only enhance your development capabilities but also to position your organization for sustained success in the dynamic world of software development.
FAQ
What services does SDA provide in custom software development?
SDA specializes in tailored application creation services, particularly in the SaaS domain, by integrating strategy, technology, and design to meet the unique needs of various industries.
What industries does SDA have experience in?
SDA has extensive experience in healthcare, fitness, and SaaS development, demonstrating their ability to deliver customized solutions across diverse sectors.
How have companies benefited from SDA's expertise?
Companies leveraging SDA's expertise have reported significant improvements in operational efficiency and user engagement, highlighting the transformative impact of their solutions.
Why is industry experience important when selecting custom software developers?
Industry experience is crucial because developers with backgrounds in specific sectors, like healthcare or SaaS, understand the unique challenges and regulatory frameworks, enabling them to design compliant and user-friendly solutions.
What compliance measures are important for healthcare application development?
Healthcare developers must be well-versed in data privacy regulations, such as HIPAA compliance, and patient care protocols to ensure that applications adhere to necessary compliance measures.
What is the significance of technical proficiency for custom software developers?
Technical proficiency in relevant programming languages, such as JavaScript, React, and PHP, is essential for creating dynamic and responsive applications, particularly in SaaS products.
What best practices should custom software developers be familiar with?
Developers should be well-versed in best practices related to coding, testing, and deployment to ensure that applications are functional, efficient, and secure.
