8 Key Benefits of Nearshore Software Development for SaaS Owners
August 31, 2025
Alex Shubin | Founder & CEO at SDA

Overview
This article elucidates the pivotal benefits of nearshore software development for SaaS owners. It emphasizes key advantages, including:
- Cost-effectiveness
- Access to a diverse talent pool
- Enhanced communication
Evidence substantiates these claims, illustrating significant cost savings and improved collaboration due to aligned time zones. Furthermore, the ability to swiftly adapt to market changes underscores nearshore development as a strategic advantage for SaaS companies aiming for growth and innovation. Clearly, embracing nearshore solutions positions SaaS businesses to thrive in a competitive landscape.
Introduction
Nearshore software development has emerged as a transformative force for SaaS owners, providing a strategic advantage in a fiercely competitive landscape. By leveraging nearby talent pools and cost-effective solutions, businesses can significantly enhance their operational efficiency while fostering innovation through diverse skill sets. As the demand for rapid adaptability and seamless collaboration intensifies, SaaS companies must consider a crucial question: how can they effectively navigate the complexities of nearshore partnerships to maximize these benefits and drive success?
SDA: Tailored Custom Software Development for Nearshore Success
SDA stands at the forefront of tailored custom software creation services, specifically designed to meet the unique needs of SaaS owners. By leveraging nearshore programming, SDA ensures that clients receive 10 Benefits of Dedicated Software Development for SaaS Success that are strategically aligned with their business objectives. This approach not only enhances user experiences but also propels business growth through advanced software applications. With a focus on sectors such as healthcare and fitness, SDA's expertise in integrating strategy, technology, and design positions it as a leader in the regional growth landscape.
Statistics reveal that offshore software creation can significantly reduce costs while improving outcomes. Firms that transitioned to nearshore teams have reported production cost savings of up to 45%, coupled with faster turnaround times. Moreover, regional partners often integrate seamlessly with client teams, fostering 10 Benefits of Outsourcing Software Development for SaaS Owners—crucial elements for the success of SaaS projects.
Expert insights underscore the importance of coastal development for SaaS firms, particularly in navigating the complexities of software integration and user interaction. By selecting a nearshore partner, SaaS companies can access a diverse talent pool, which ensures their competitiveness in a rapidly evolving market. Successful offshore projects have demonstrated that this model not only but also cultivates innovation, establishing it as a vital strategy for SaaS owners aspiring to thrive in today's digital landscape.

Cost-Effectiveness: Achieve Quality Solutions at Competitive Rates
One of the most compelling advantages of nearshore development is its cost-efficiency in software projects. Businesses can secure high-quality solutions at 10 Benefits of Custom Mobile App Development for Your Business, often saving between 30% to 50% compared to local services. In fact, average offshore software development rates are reported to be 46% lower than onshore rates, making this financial benefit particularly attractive for SaaS owners. This advantage enables them to allocate resources more efficiently, investing in innovation and growth rather than excessive expenses.
Furthermore, the adaptability and scalability of nearshore development allow companies to adjust team sizes and project requirements as needed. By collaborating with nearshore teams, organizations can sustain quality while optimizing their budgets, gaining advantages from 10 Benefits of Progressive Web App Development Services for SaaS Owners and real-time collaboration that improve project outcomes.
To fully leverage these advantages, SaaS product owners should based on their industry expertise, communication practices, and cultural compatibility.

Access to a Larger Talent Pool: Leverage Diverse Skill Sets
Nearshore software development provides access to a vast and diverse talent pool, enabling SaaS owners to collaborate effectively with teams in neighboring countries. This 10 Benefits of Nearshore Software Development for Your SaaS Projects enables companies to leverage a wealth of expertise across various technologies and programming languages—an essential factor in today’s competitive landscape. The diversity of skill sets not only enhances the quality of the software produced but also fosters innovation. Different perspectives and methodologies yield more creative and effective solutions, addressing 10 Best Companies to Outsource Software for SaaS Success in unique ways.
For instance, SaaS firms can tap into specialized talents that may be scarce in their local markets, guaranteeing that their projects are executed by top-tier professionals. This approach not only elevates product quality but also positions companies to respond swiftly to market demands, ultimately resulting in improved operational efficiency and customer satisfaction.
As the demand for intricate software solutions escalates, harnessing a variety of skill sets through nearshore teams becomes a vital strategy for success. Notably, 80% of nearshore software development projects are completed successfully, in contrast to 60% for offshore projects, underscoring the effectiveness of this approach. Moreover, companies utilizing nearshore teams experience a 40% increase in access to specialized skills and talent, reinforcing the value of this strategy.
As Gino Ferrand, a specialist in global recruitment, aptly notes, 'Accessing diverse talent through nearshore partnerships is essential for fostering innovation and sustaining a competitive advantage.' With the projected to expand at a CAGR of 11% from 2023 to 2028, the significance of this strategy is set to grow. The success stories of thriving SaaS firms that have adeptly leveraged specialized expertise from nearby teams further illustrate the 10 Benefits of Software Outsource for SaaS Product Owners of this approach.

Similar Time Zone Alignment: Streamline Communication and Collaboration
A significant advantage of nearshore development is the alignment of time zones, which facilitates 10 Best Online Business Ideas for SaaS Product Owners in 2025. This minimizes delays and misunderstandings that are often encountered with overseas teams. For instance, daily stand-up meetings, urgent troubleshooting, and collaborative brainstorming sessions can occur seamlessly, resulting in faster decision-making and more effective management.
Companies can realize cost savings of up to three times compared to onshore staffing, underscoring the financial benefits alongside improved communication dynamics. This alignment not only enhances productivity but also strengthens connections among teams, fostering a cooperative atmosphere essential for successful execution.
10 Benefits of Custom Software for SaaS Product Owners is vital in this synergy; nearshore developers in Latin America share similar business practices with their US counterparts, which further enhances collaboration. SaaS companies, particularly in sectors such as healthcare, fintech, and telecommunications, significantly benefit from this synergy, as it enables 10 Benefits of Enterprise Mobile App Development for SaaS Owners, ensuring development cycles remain efficient and aligned with business goals.
As noted, 'Nearshoring reduces communication delays, making it easier to manage nearshore software teams and maintain project timelines,' emphasizing the critical role of effective communication in achieving project success.

Cultural Similarities: Foster Better Team Dynamics
Cultural similarities between nearshore groups and their clients play a pivotal role in enhancing group dynamics. When groups share similar cultural backgrounds, they develop a profound understanding of each other's work styles, communication preferences, and business practices. This alignment fosters intuitive cooperation, enabling groups to swiftly adapt to feedback and proactively address challenges. Consequently, projects progress more seamlessly, with fewer 10 Benefits of Nearshore Application Development for SaaS Success and collaboration.
Notably, statistics reveal that are either engaged in or considering nearshore software development, underscoring the growing recognition of the advantages that 10 Benefits of Fintech Custom Software Development for SaaS Owners bring to success. Moreover, cultural compatibility and time zone alignment can offset the additional costs associated with nearshore project execution, emphasizing its strategic significance.
Expert insights suggest that effective collaboration is greatly enhanced by cultural compatibility, leading to improved performance and quality outcomes. As companies increasingly prioritize these factors, the demand for 10 Custom CRM Development Services to Boost Your SaaS Efficiency continues to rise, reinforcing the strategic importance of cultural alignment in software development.
A case study on U.S. companies utilizing nearshore talent illustrates how cultural alignment has yielded successful results and enhanced collaboration.

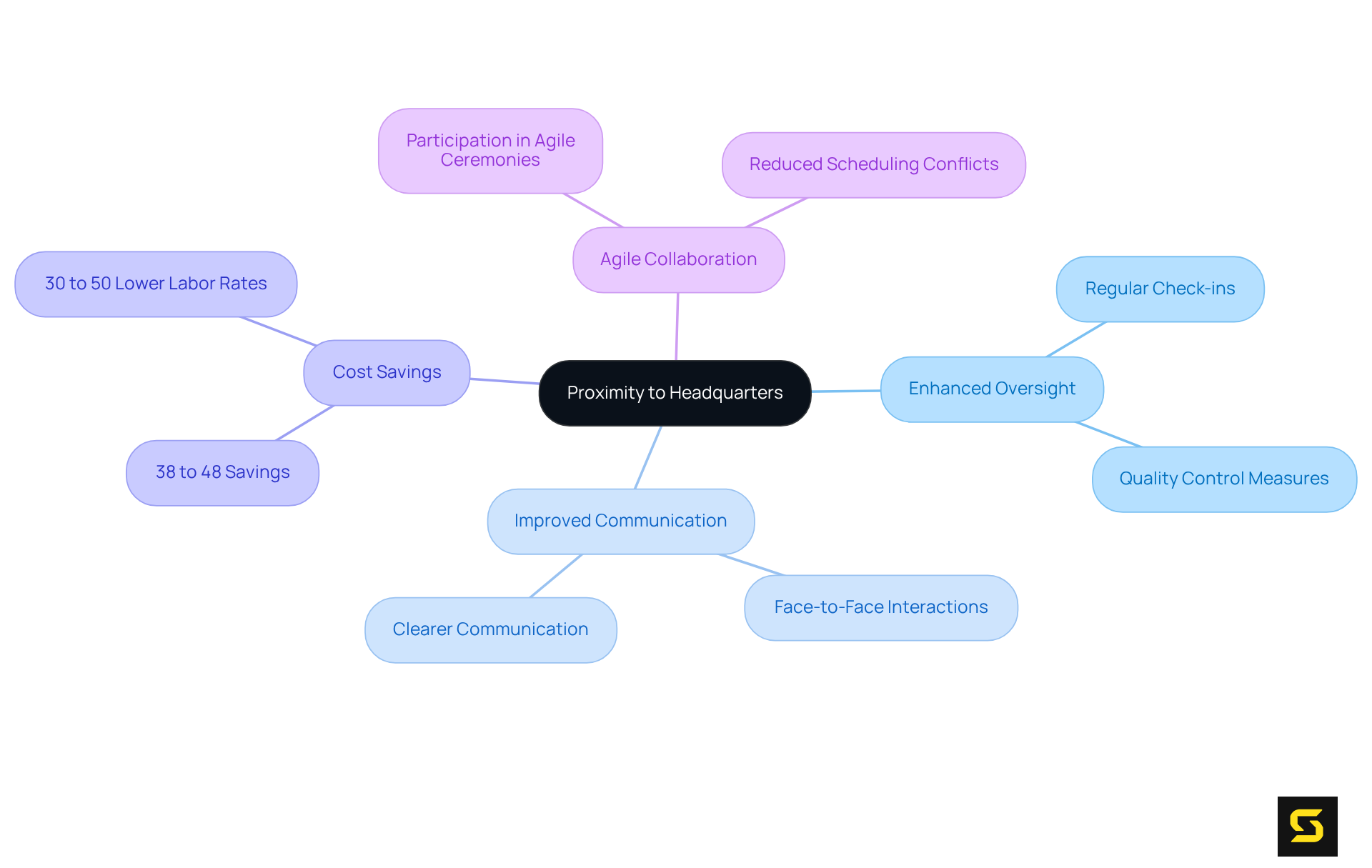
Proximity to Headquarters: Enhance Oversight and Management
10 Benefits of Hiring iPhone App Developers for Your SaaS significantly enhances oversight and management for SaaS owners. This proximity facilitates regular check-ins, audits, and , ensuring tasks remain on track and comply with performance standards.
For instance, SaaS firms can swiftly address emerging challenges by leveraging nearshore groups, enabling prompt adjustments that align initiatives with strategic objectives. The capacity for face-to-face interactions cultivates stronger relationships and clearer communication, both of which are essential for 10 Custom PHP Development Solutions for SaaS Success.
Expert insights underscore that this proximity not only fosters collaboration but also elevates the overall quality of deliverables, as teams can engage in Agile ceremonies without scheduling conflicts. Alejandro CĂłrdoba Borja, CEO of Tres Astronautas, aptly states, "This cultural parity reduces the chances of misunderstandings and facilitates a more cohesive work environment."
Moreover, U.S.-based firms report an impressive average of 38% to 48% in 9 Custom Web Application Development Services for SaaS Success to Central and South America, highlighting the operational efficiency achievable through effective management enabled by nearshore outsourcing partnerships.
By harnessing these advantages, SaaS owners can achieve enhanced operational efficiency and success in their endeavors.

Real-Time Feedback: Accelerate Development Cycles
Nearshore software development significantly accelerates 10 Essential Android Application Development Services for Success by providing real-time feedback. By collaborating within similar time zones, stakeholders can provide immediate insights on progress, enabling developers to implement swift modifications and enhancements. This not only elevates the quality of the final product but also guarantees alignment with user needs and expectations. Cultivating a culture of ongoing feedback, supported by 10 Essential Elements of Custom Web Design for SaaS Success that emphasize regular customer collaboration, allows SaaS owners to substantially 10 Essential Tips for Custom ERP Development Success and enhance overall outcomes.
Statistics reveal that coastal teams complete tasks 40% faster than their offshore counterparts, benefiting from 40% more hours of real-time collaboration. Furthermore, 90% of firms utilizing nearshore outsourcing report improved results, with 80% of local software initiatives achieving success compared to just 60% for offshore projects. Additionally, outsourcing nearshore provides considerable cost savings, with developers charging rates 46% lower than onshore, making it an appealing choice for SaaS companies navigating the competitive landscape.

Greater Performance: Align Goals with Capable Teams
Nearshore development groups are acknowledged for their exceptional skill levels, enabling 10 Benefits of Choosing an Outsourcing Software Development Company to effectively align project goals with the expertise of their development partners. This guarantees that these groups not only comprehend the technical requirements but also grasp the overarching 10 Essential Tips for Custom Software Development for Startups.
Collaborating with skilled teams that share a common vision fosters enhanced performance and stimulates innovation, enabling companies to achieve their desired outcomes more efficiently. Such collaboration between business and technical groups is crucial for adeptly managing the complexities of software development, ultimately leading to improved 10 Essential CRM Integration Services for SaaS Product Owners and a competitive edge in the marketplace.

Minor Timezone Differences: Optimize Project Execution
Groups that are nearshore, often located in similar time zones, can leverage even minor variations to their advantage. These slight discrepancies facilitate extended working hours, enabling teams to enhance productivity by accomplishing more within a single day. This flexibility fosters , ensuring that 10 Essential Web App Development Services for SaaS Success sustain momentum even when one team is offline.
By strategically capitalizing on these timezone differences, SaaS owners can significantly boost productivity and streamline project execution, ultimately leading to quicker delivery and improved outcomes. For example, companies that utilize 10 Essential DevOps Development Services for SaaS Success report productivity increases of up to 35%, underscoring the tangible benefits of this approach.
Experts like Derek Gallimore emphasize that refining 10 Essential Web Application Development Services for SaaS Owners to harness timezone flexibility can yield substantial efficiency gains. SaaS product owners must assess their current team configurations and explore how they can better exploit these differences to enhance project execution.

Adaptability: Respond Quickly to Market Changes
In today's fast-paced market, adaptability is not just an advantage; it is crucial for success. Software creation groups that operate nearshore excel in agility and responsiveness, empowering SaaS owners to 10 Examples of Software and Application for Business Success. This flexibility enables businesses to 10 AI Software Development Solutions for SaaS Product Owners, tackle emerging challenges, and maintain a .
Collaborating with nearby teams allows companies to 10 Essential Features for Effective Telemedicine App Development, ensuring their software solutions remain relevant and effectively meet user needs. According to Bloomberg, 80% of North American firms are contemplating nearby project work in 2024, underscoring the increasing recognition of its advantages.
Agile software creation, as noted by Oleh Sorokopud, represents a flexible, iterative approach that emphasizes collaboration, adaptability, and continuous improvement. SaaS companies that leverage nearshore partnerships have demonstrated remarkable speed in adapting their offerings to align with market demands, showcasing the significant impact of agile development on market responsiveness.
The time to embrace this approach is now—position your business for success by engaging with teams that are nearshore to elevate your software solutions.

Conclusion
Nearshore software development offers a transformative opportunity for SaaS owners, underscoring the strategic advantages that arise from collaboration with nearby teams. This approach not only boosts operational efficiency but also aligns seamlessly with business objectives, ultimately fostering innovation and growth. By harnessing the benefits of nearshore partnerships, companies can adeptly navigate the complexities of software development while preserving a competitive edge in the market.
The article delineates several key advantages of nearshore software development, including:
- Substantial cost savings
- Access to a diverse talent pool
- Improved communication through similar time zones
- Enhanced cultural alignment
These elements contribute to more efficient project execution, accelerated development cycles, and the agility to respond swiftly to market fluctuations. Furthermore, the synergy engendered by cultural similarities cultivates better team dynamics, ultimately leading to superior quality deliverables and successful project outcomes.
As the demand for agile and responsive software solutions continues to escalate, embracing nearshore development becomes increasingly essential for SaaS companies. By strategically selecting nearshore partners, businesses can optimize their development processes and position themselves for sustained success in an ever-evolving digital landscape. Engaging with capable teams that share common goals will pave the way for innovation and growth, ensuring that SaaS owners remain at the forefront of their industries.
FAQ
What is SDA and what services does it provide?
SDA is a company that specializes in tailored custom software development services designed specifically for SaaS owners. They leverage nearshore programming to deliver high-quality, innovative solutions aligned with clients' business objectives.
How does nearshore programming benefit SaaS companies?
Nearshore programming allows SaaS companies to achieve cost savings of up to 45%, faster turnaround times, and improved collaboration with regional partners who can integrate seamlessly with client teams.
What industries does SDA focus on?
SDA primarily focuses on sectors such as healthcare and fitness, utilizing their expertise to integrate strategy, technology, and design for effective software solutions.
What are the cost benefits of nearshore development?
Nearshore development offers cost-efficiency, allowing businesses to save between 30% to 50% compared to local services. Average offshore development rates are reported to be 46% lower than onshore rates.
How does nearshore development enhance project outcomes?
Nearshore development improves project outcomes through cultural alignment and real-time collaboration, enabling companies to maintain quality while optimizing their budgets.
What advantages does nearshore development provide in terms of talent?
Nearshore development provides access to a larger and diverse talent pool, allowing SaaS owners to collaborate with skilled professionals across various technologies and programming languages, enhancing software quality and fostering innovation.
What is the success rate of nearshore software development projects?
About 80% of nearshore software development projects are completed successfully, compared to 60% for offshore projects, highlighting the effectiveness of the nearshore approach.
How can SaaS companies leverage nearshore partnerships?
SaaS companies can leverage nearshore partnerships by evaluating potential partners based on their industry expertise, communication practices, and cultural compatibility to access specialized skills and improve operational efficiency.
What is the projected growth of the coastal software creation market?
The coastal software creation market is projected to expand at a compound annual growth rate (CAGR) of 11% from 2023 to 2028, indicating the increasing significance of nearshore development strategies.
