Understanding Staff Augmentation Meaning for SaaS Success
August 30, 2025
Alex Shubin | Founder & CEO at SDA

Overview
This article delves into the critical concept of staff augmentation and its pivotal role in achieving success within Software as a Service (SaaS) development. Staff augmentation empowers organizations to seamlessly integrate external experts, effectively bridging skill gaps and managing fluctuations in workload. This strategic approach not only enhances project efficiency but also fortifies a competitive edge in an ever-evolving technological landscape. By leveraging the expertise of temporary professionals, companies can navigate challenges with agility and maintain their momentum in the market.
Introduction
In an increasingly competitive landscape, organizations are turning to innovative staffing solutions to meet their evolving needs. Staff augmentation has emerged as a powerful strategy, enabling companies to seamlessly integrate external expertise into their teams, particularly in the fast-paced world of Software as a Service (SaaS) development. This approach not only addresses critical skill shortages but also enhances project efficiency and accelerates timelines, offering a significant edge in a market driven by rapid technological advancements.
However, as businesses embrace this flexible model, they must navigate the complexities of integration and cultural alignment—challenges that could undermine the very benefits they seek.
How can organizations effectively leverage staff augmentation to ensure success while mitigating potential pitfalls?
Define Staff Augmentation and Its Core Principles
The staff augmentation meaning serves as a strategic outsourcing method that empowers organizations to temporarily elevate their internal teams by integrating external experts with specialized skills. This model proves particularly advantageous for companies aiming to 10 Benefits of Custom Mobile App Development for Your Business and manage fluctuating workloads, as it aligns with the staff augmentation meaning, allowing them to expedite timelines without the long-term commitments tied to permanent hires. The core principles of personnel enhancement, which relate to staff augmentation meaning, encompass adaptability, scalability, and the seamless integration of external talent into existing teams, collectively ensuring that objectives are achieved effectively.
Statistics underscore the growing reliance on staff augmentation meaning within the tech industry, with the IT Personnel Enhancement Service Market valued at $299.3 billion in 2023 and projected to soar to $857.2 billion by 2031, reflecting a robust CAGR of 13.2% from 2024 to 2031. This trend highlights an escalating demand for agile workforce solutions, particularly as to attract top talent. Industry leaders emphasize the merits of this approach; for instance, JJ Rosen notes that the staff augmentation meaning of personnel enhancement provides the 10 Best Companies to Outsource Software for SaaS Success with specialized expertise, making it ideal for projects that require specific skills or additional manpower.
Successful examples of personnel expansion are evident in technology firms that have adeptly utilized this strategy to enhance their capabilities. Organizations facing rapid technological changes have turned to services that embody staff augmentation meaning to swiftly 10 Benefits of Dedicated Software Development for SaaS Success, thereby fostering ongoing innovation. This flexibility not only aids in addressing urgent needs but also empowers organizations to thrive in a competitive landscape. Furthermore, the attractiveness of regions such as Latin America for outsourcing—due to their proximity to the U.S. market and the availability of bilingual talent—further enriches the workforce expansion environment. However, organizations must remain cognizant of potential challenges, such as integration issues and dependence on external personnel, which can affect project execution.

Explore the Role of Staff Augmentation in SaaS Development
In the realm of Software as a Service (SaaS) development, personnel enhancement is indispensable for organizations aiming to expand their teams swiftly and effectively. 10 Benefits of Choosing an Outsourcing Software Development Company and require specialized skills, such as:
- Cloud computing
- UI/UX design
- Data analytics
By leveraging personnel enhancement, these organizations can onboard talented professionals on a temporary basis, fulfilling their needs without the overhead costs associated with full-time hires. This not only 10 Best Online Business Ideas for SaaS Product Owners in 2025 but also significantly enhances the overall quality of the software produced. Embracing personnel enhancement is not just a tactical move; it is a vital strategy for sustaining competitive advantage in a fast-paced industry.

Identify Different Types of Staff Augmentation Services
Staff augmentation meaning encompasses various services that can be categorized into several types, each meticulously designed to address specific business needs effectively. The primary categories include:
- 10 Benefits of Progressive Web App Development Services for SaaS Owners: This model involves hiring external professionals to temporarily fill roles within existing teams, allowing organizations to maintain control over projects while effectively addressing immediate skill gaps.
- 10 Benefits of Outsourcing Software Development Services for SaaS: Engaging talent from other countries enables companies to significantly reduce costs while accessing specialized skills that may not be available locally. This approach has seen , driven by the need for cost efficiency and expertise. Notably, the IT personnel enhancement service market, which illustrates staff augmentation meaning, is projected to reach USD 857.2 billion by 2031, underscoring the growing reliance on this model.
- Onshore Staff Augmentation: By hiring local talent, organizations can ensure improved communication and cultural alignment, which are crucial for projects necessitating close collaboration and a deep understanding of local market conditions. According to Taras Demkovych, "94% of organizations believe that staff augmentation makes their business more agile and flexible."
- 10 Custom CRM Development Services to Boost Your SaaS Efficiency: Utilizing remote workers provides flexibility and access to a broader talent pool, enabling companies to scale their teams quickly without geographical constraints.
- Project-Based Augmentation: This model involves bringing in specialists for the duration of a specific project, ensuring that the right skills are available precisely when needed. This enhances project efficiency and outcomes. A compelling case study on the advantages of personnel expansion in IT indicates that organizations can achieve substantial cost reductions and improved productivity through this method.
Each category of personnel enhancement relates to staff augmentation meaning, offering unique benefits and empowering organizations to select the most appropriate model based on their operational needs and strategic objectives. However, it is crucial to consider challenges such as communication barriers and cultural fit issues that may arise when integrating augmented personnel into existing teams.

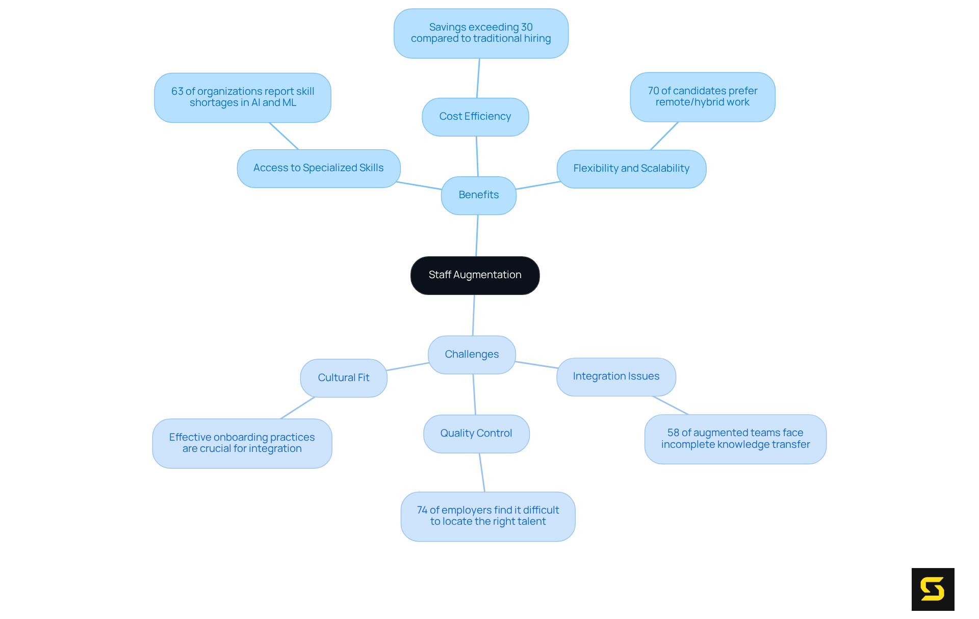
Analyze the Benefits and Challenges of Staff Augmentation
The advantages of staff augmentation are substantial, including:
- Access to Specialized Skills: Organizations can promptly address skill shortages by engaging experts equipped with the necessary knowledge. This is particularly relevant as 63% of organizations report facing skill shortages in critical areas such as AI and machine learning.
- Cost Efficiency: This strategy significantly minimizes overhead costs tied to hiring full-time employees, including benefits and training. Many firms have reported savings exceeding 30% when compared to conventional hiring methods.
- 10 Custom PHP Development Solutions for SaaS Success: As understood in staff augmentation meaning, allow businesses to adapt their teams in response to task demands, facilitating agile reactions to market fluctuations. This adaptability is essential, especially since 70% of candidates favor remote or hybrid work arrangements, underscoring the need for flexible staffing solutions.
Nonetheless, challenges are also present, such as:
- Integration Issues: Augmented staff may encounter difficulties in assimilating into existing teams, potentially leading to communication barriers. Research shows that 58% of augmented teams experience challenges with incomplete knowledge transfer, which can hinder project timelines.
- 9 Benefits of Enterprise Mobile Application Development for SaaS Owners: Ensuring that external professionals meet organizational standards can prove challenging, particularly as 74% of employers find it difficult to locate the right talent. Establishing clear quality benchmarks and conducting regular performance evaluations can help uphold standards.
- Why Choose a Software Development Outsource Company for SaaS?: Augmented personnel may not align with the company's culture, impacting team dynamics. Effective onboarding practices, including initiatives aimed at cultural alignment, are crucial for the successful integration of augmented staff, highlighting the staff augmentation meaning.
To address these challenges, are essential. This includes fostering transparent communication regarding roles and expectations, which is vital for ensuring successful outcomes and maximizing the advantages of staff augmentation.

Conclusion
Staff augmentation stands as a pivotal strategy for organizations aiming to enhance their operational capabilities, particularly within the dynamic landscape of Software as a Service (SaaS) development. By integrating external experts into their teams, businesses can effectively address skill shortages, manage fluctuating workloads, and maintain agility without the long-term commitments associated with permanent hires. This strategic approach not only fulfills immediate project needs but also fosters innovation and competitive advantage.
Key insights reveal the substantial growth of the staff augmentation market, the various types of services available, and the significant benefits organizations can reap. From accessing specialized skills to achieving cost efficiency and flexibility, staff augmentation proves to be an essential tool for navigating the complexities of modern business demands. However, it is equally important to acknowledge the challenges that may arise, such as integration issues and maintaining quality control, necessitating careful planning and management.
Ultimately, embracing staff augmentation transcends mere tactical decision-making; it represents a transformative approach that can redefine how organizations operate and succeed in an ever-evolving market. As the demand for agile workforce solutions continues to rise, companies are encouraged to consider the implications of staff augmentation in their strategic planning. By leveraging this model effectively, organizations can position themselves to thrive amidst the challenges and opportunities that lie ahead in the SaaS landscape.
FAQ
What is staff augmentation?
Staff augmentation is a strategic outsourcing method that allows organizations to temporarily enhance their internal teams by integrating external experts with specialized skills.
What are the core principles of staff augmentation?
The core principles of staff augmentation include adaptability, scalability, and the seamless integration of external talent into existing teams, ensuring that organizational objectives are achieved effectively.
Why do companies use staff augmentation?
Companies use staff augmentation to bridge skill gaps, manage fluctuating workloads, and expedite project timelines without the long-term commitments associated with permanent hires.
What is the current market value of staff augmentation in the tech industry?
The IT Personnel Enhancement Service Market was valued at $299.3 billion in 2023 and is projected to grow to $857.2 billion by 2031, reflecting a robust compound annual growth rate (CAGR) of 13.2% from 2024 to 2031.
How has the trend of remote-first hiring affected staff augmentation?
Approximately 70% of tech firms have adopted remote-first hiring models to attract top talent, leading to an increased reliance on staff augmentation as a flexible workforce solution.
What are some successful examples of staff augmentation?
Technology firms have successfully utilized staff augmentation to quickly access specialists capable of implementing advanced solutions, thereby fostering ongoing innovation and addressing urgent needs.
What advantages does staff augmentation offer organizations?
Staff augmentation provides flexibility to bolster internal teams with specialized expertise, making it ideal for projects that require specific skills or additional manpower.
What challenges might organizations face when using staff augmentation?
Organizations may encounter challenges such as integration issues and dependence on external personnel, which can impact project execution.
Why is Latin America considered an attractive region for outsourcing?
Latin America is attractive for outsourcing due to its proximity to the U.S. market and the availability of bilingual talent, enriching the workforce expansion environment.
