7 Top Marketplace Trends Every SaaS Product Owner Must Know
August 31, 2025
Alex Shubin | Founder & CEO at SDA

Overview
This article delineates the paramount marketplace trends that every SaaS product owner must be acutely aware of. It underscores the critical nature of integrating innovative strategies such as:
- Social commerce
- User-generated content
- Omnichannel shopping
- User experience
- AI integration
- Regulatory compliance
Each trend elucidates how the adoption of these practices can significantly enhance user engagement, drive sales, and foster customer trust. Ultimately, these strategies position SaaS products for success within an increasingly competitive landscape.
Introduction
The landscape of SaaS marketplaces is rapidly evolving, propelled by technological advancements and shifting consumer expectations. For product owners navigating this dynamic environment, grasping the latest trends is essential for maintaining competitiveness and relevance. This article explores seven pivotal trends that every SaaS product owner must understand to enhance their offerings and meet the demands of modern users.
- What strategies will emerge as game-changers?
- How can businesses effectively leverage these trends to drive innovation and foster customer loyalty?
SDA: Custom Software Development for Marketplace Innovation
SDA stands at the forefront of custom software solutions, expertly tailored for commercial platforms and specifically designed to meet the unique needs of 10 Benefits of Dedicated Software Development for SaaS Success. By leveraging cutting-edge technologies and emphasizing 10 Benefits of Enterprise Mobile App Development for SaaS Owners, SDA empowers businesses to innovate their offerings effectively. This approach is not merely about software; it’s about creating features that significantly enhance user interaction, streamline transactions through , and elevate overall platform functionality. Committed to quality assurance and supported by dedicated development teams, SDA consistently surpasses client expectations, solidifying its status as a leader in industry innovation.
As we look toward the future, it is projected that by 2025, 85% of businesses will harness AI to enhance their software applications. Moreover, with 69% of businesses recognizing the necessity of technology customization for competitive advantage, SDA’s integration of 10 Benefits of Outsourcing Software Development for SaaS Owners amplifies the efficacy of its solutions, ensuring clients remain competitive in an ever-evolving digital landscape. Compliance with industry standards like GDPR and HIPAA further underscores the credibility and relevance of SDA's offerings, establishing a solid foundation for trust and reliability.

Social Commerce: Integrating Social Media into Marketplace Strategies
Social commerce is revolutionizing trading environments by seamlessly integrating social media platforms into 10 Benefits of a Dedicated Development Team for SaaS Success. 10 Benefits of Fintech Custom Software Development for SaaS Owners must acknowledge the immense potential of social media to broaden their reach and cultivate 10 Benefits of Progressive Web App Development Services for SaaS Owners. By incorporating features such as:
- social sharing
- reviews
- influencer partnerships
platforms can foster a more interactive shopping experience. This trend not only amplifies visibility but also , establishing it as an essential component of contemporary business strategies.

User-Generated Content: Enhancing Trust in Online Marketplaces
User-created content—such as reviews, ratings, and testimonials—serves as a cornerstone in establishing trust across online platforms. SaaS product owners must prioritize the introduction of features that incentivize users to share their insights and feedback. This practice not only provides essential but also cultivates a vibrant sense of community among users. By showcasing authentic user interactions, marketplaces can significantly 10 Must-Have Features for E-Commerce Application Development, attract more clients, and ultimately 10 Benefits of Hiring iPhone App Developers for Your SaaS and loyalty.

Omnichannel Shopping: Creating a Cohesive Customer Experience
Omnichannel shopping is essential for ensuring a seamless interaction across diverse platforms, including online, mobile, and in-store environments. For SaaS product owners, prioritizing a 10 Benefits of Nearshore Application Development for SaaS Success is paramount, enabling users to transition effortlessly between channels. This requires maintaining consistent branding, coordinating inventory, and providing unified client support.
By implementing effective omnichannel strategies, top marketplaces can significantly 10 Benefits of Software Outsource for SaaS Product Owners and loyalty. Statistics reveal that firms with robust omnichannel engagement retain an average of 89% of their clientele, compared to only 33% for those with less effective strategies. Furthermore, omnichannel shoppers tend to purchase 1.7 times more than their single-channel counterparts, leading to increased sales and improved brand advocacy.
Customers who shop across both online and in-store platforms are valued at 30% more to a business over their lifetime than those who engage with only one channel. The rise of exemplifies this trend, projected to reach $154.3 billion in retail sales by 2025, with 72 million Americans utilizing in the past year. 10 Benefits of Custom Software for SaaS Product Owners not only enhances order accuracy but also streamlines the overall pickup process.
Consequently, establishing a unified client interaction across platforms is not merely advantageous; it is essential for achieving business success.

User Experience: Prioritizing Customer Satisfaction in Marketplaces
User experience (UX) design is paramount for the success of any top marketplace, particularly for SaaS offerings. By prioritizing intuitive interfaces and rapid loading times, 10 Benefits of Nearshore Software Development for Your SaaS Projects. Research demonstrates that a can elevate conversion rates by as much as 200%, while robust UX strategies can amplify them by up to 400%. To realize these benefits, SaaS product owners must concentrate on creating seamless navigation and minimizing load times. Notably, 53% of users abandon mobile sites that take more than three seconds to load, and 70% of mobile pages exceed five seconds to display above-the-fold content.
10 Essential Web App Development Services for SaaS Success is essential for pinpointing areas that require improvement. This iterative process not only enhances the user interface but also fosters a deeper understanding of client needs. By investing in UX design, top marketplaces can effectively lower bounce rates and cart abandonment—averaging around 70%—while nurturing long-term client relationships. Current trends underscore the increasing significance of accessibility and personalization in UX design, with 71% of users departing from sites difficult to navigate for individuals with disabilities. Furthermore, 73% of businesses now employ AI-powered chatbots to enrich customer interactions. Implementing these strategies, including conducting accessibility audits, will 10 Leading Automotive Software Companies Driving Innovation within a competitive landscape. As highlighted, 'Every $1 invested in UX can return up to $100 — a 9,900% ROI,' underscoring the financial advantages of prioritizing user satisfaction.

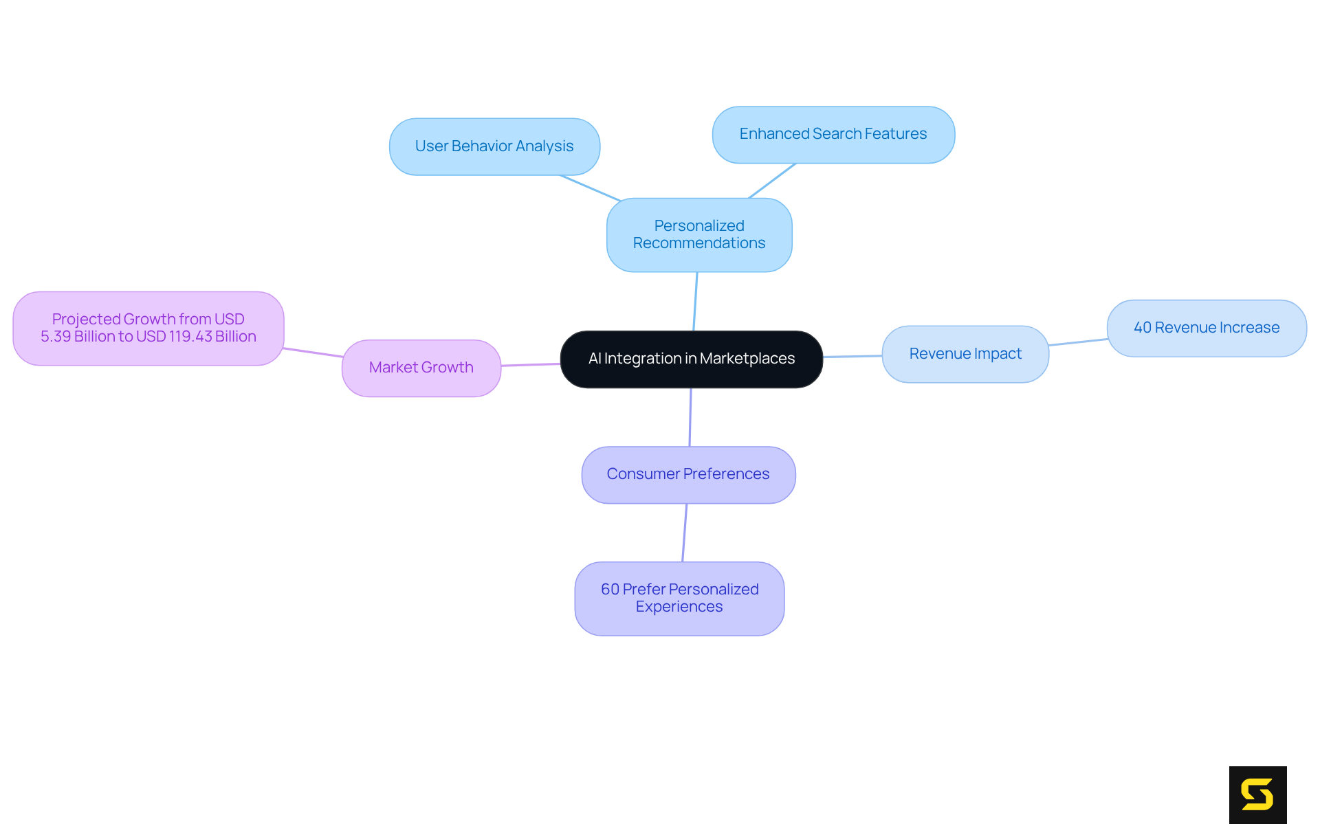
AI Integration: Revolutionizing Product Discovery in Marketplaces
Incorporating artificial intelligence into marketplace platforms is revolutionizing item discovery and significantly 10 Benefits of Choosing an Outsourcing Software Development Company. AI algorithms meticulously analyze user behavior and preferences, facilitating 10 Custom PHP Development Solutions for SaaS Success that align with individual shopping habits. This level of personalization is not merely beneficial; studies reveal that can generate up to 40% more revenue than traditional methods.
Furthermore, AI-driven search features enhance search precision, allowing users to effortlessly discover exactly what they need. For instance, AI chat has demonstrated the potential to quadruple e-commerce conversion rates, underscoring the effectiveness of AI in refining search functionalities. Additionally, over 60% of online shoppers express a preference for brands that provide personalized shopping experiences, while 78% of consumers anticipate e-commerce sites to deliver tailored content.
Therefore, SaaS creators who adopt AI technologies can cultivate more engaging and efficient platforms, ultimately 10 Essential Steps in Product Development Software for SaaS Owners and loyalty. The impact of AI on item discovery is profound, with the global recommendation engine sector projected to surge from USD 5.39 billion in 2024 to USD 119.43 billion by 2034, highlighting the increasing significance of these technologies in online platforms.

Marketplace Regulations: Navigating Compliance Challenges for SaaS Products
Navigating industry regulations poses a formidable challenge for SaaS product owners, especially amidst the shifting landscape of data protection laws. Compliance transcends mere legal obligation; it is a crucial element in building consumer trust and protecting business interests. In 2024, a striking 94% of organizations indicated that customers would refrain from engaging with them if they failed to adequately safeguard data, highlighting the urgent need for comprehensive 10 Essential Web Application Development Services for SaaS Owners.
SaaS companies must stay alert to pertinent regulations, including the General Data Protection Regulation (GDPR) and the California Consumer Privacy Act (CCPA), which play a critical role in defining 10 Essential Features of Medical Software for Healthcare Providers. Implementing measures such as:
- Data encryption
- Transparent privacy policies
- Routine audits
is non-negotiable. For example, organizations that have fully integrated security AI and automation report an average data breach cost of $3.60 million, a figure significantly lower than that of their counterparts lacking such capabilities.
Moreover, effectively 10 Leading Healthcare Software Development Companies to Know necessitates a deep understanding of consumer rights and the ramifications of data privacy laws on business operations. With 86% of the US population increasingly concerned about , SaaS companies prioritizing compliance not only mitigate legal risks but also strengthen their market position. Additionally, 48% of consumers have ceased purchasing from a company due to privacy concerns, underscoring the profound influence of data protection laws on consumer behavior. By proactively tackling regulatory challenges, these top marketplaces can cultivate user trust and secure sustainable growth in an ever-competitive landscape.

Conclusion
Understanding and adapting to the latest marketplace trends is crucial for SaaS product owners aiming to thrive in a competitive landscape. The integration of innovative technologies, such as AI and user-centric design, alongside effective strategies for social commerce and user-generated content, empowers these businesses to enhance customer engagement and satisfaction. A cohesive omnichannel experience further solidifies the connection between brands and consumers, ensuring that users can interact seamlessly across various platforms.
Key insights from the article highlight the importance of prioritizing user experience and compliance with industry regulations. By investing in intuitive design and robust data protection measures, SaaS companies can foster trust and loyalty among their clientele. As the marketplace continues to evolve, staying abreast of these trends will not only drive growth but also position companies as leaders in their field.
Ultimately, embracing these emerging trends is not just about keeping up; it is about seizing opportunities to innovate and improve. SaaS product owners are encouraged to proactively implement these strategies to ensure sustained success and relevance in an ever-changing digital environment. By doing so, they can create platforms that not only meet but exceed user expectations, paving the way for future advancements in the marketplace.
FAQ
What is SDA and what does it offer?
SDA is a leader in custom software solutions tailored for commercial platforms, specifically designed for SaaS product owners. It focuses on user-centric design and innovative features that enhance user interaction, streamline transactions, and improve overall platform functionality.
How does SDA ensure the quality of its software solutions?
SDA is committed to quality assurance and is supported by dedicated development teams, which helps the company consistently surpass client expectations.
What emerging technologies does SDA integrate into its solutions?
SDA integrates emerging trends such as artificial intelligence (AI) and the Internet of Things (IoT) into its software solutions to enhance efficacy and competitiveness for its clients.
What is the projected impact of AI on businesses by 2025?
It is projected that by 2025, 85% of businesses will utilize AI to enhance their software applications.
Why is technology customization important for businesses?
69% of businesses recognize that technology customization is essential for gaining a competitive advantage in the market.
How does SDA ensure compliance with industry standards?
SDA complies with industry standards such as GDPR and HIPAA, which establishes credibility and reliability for its offerings.
What is social commerce and why is it important for SaaS product owners?
Social commerce integrates social media platforms into sales strategies, allowing SaaS product owners to broaden their reach and engage with their community. It is important as it enhances visibility and builds trust among consumers.
What features can platforms incorporate to enhance social commerce?
Platforms can incorporate features such as social sharing, reviews, and influencer partnerships to create a more interactive shopping experience.
How does social commerce impact consumer trust?
By fostering community engagement and interaction, social commerce builds trust among consumers, making it an essential component of modern business strategies.
