Choosing the Right SaaS Application Development Company
August 27, 2025
Alex Shubin | Founder & CEO at SDA

Overview
Selecting the right SaaS application development company is paramount for your business success. It requires a meticulous evaluation of their technical expertise, industry experience, and client feedback to guarantee they can fulfill your specific business needs. A thorough assessment of a company's portfolio, communication skills, and collaborative practices is not just advisable; it is essential for forging successful partnerships. These factors profoundly influence the effectiveness and outcome of the development process, making them critical components in your decision-making journey.
Introduction
Choosing the right SaaS application development company is crucial in determining the success of a business's digital transformation journey. As organizations increasingly embrace cloud-based solutions, grasping the intricacies of SaaS development becomes essential for crafting tailored software solutions that address unique business needs. Yet, with an abundance of options available, how can one effectively navigate the selection process to secure a partnership that promotes innovation and efficiency?
This guide explores the critical criteria and best practices for selecting a SaaS development partner, equipping businesses with the insights necessary to make informed decisions in a rapidly evolving landscape.
Understand SaaS Application Development
A SaaS application development company focuses on creating software solutions that are hosted in the cloud and accessed via the internet. This model stands in stark contrast to traditional software, which necessitates installation on individual devices. The key benefits of SaaS include 10 Benefits of Custom Mobile App Development for Your Business, which simplifies updates, scalability, and improved accessibility. Notably, SaaS applications are characterized by multi-tenancy, subscription-based pricing, and automatic updates, rendering them a flexible choice for businesses.
The significance of cloud hosting in SaaS is paramount. It not only facilitates the seamless delivery of applications but also empowers organizations to scale their solutions effectively. By 2025, the global SaaS market is projected to reach approximately $408.21 billion, reflecting a compound annual growth rate (CAGR) of 13.32%. This anticipated growth highlights the increasing embrace of cloud-based solutions across diverse industries.
Successful SaaS solutions often harness cloud-native capabilities, enabling rapid deployment and integration of new features. For example, organizations can seamlessly embed data management and reporting functionalities within their applications, offering users unified access to 10 Benefits of Dedicated Software Development for SaaS Success. This integration significantly enhances user engagement and operational efficiency.
Industry leaders emphasize the importance of selecting a collaboration partner that is a SaaS application development company with expertise in cloud-based software solutions. As noted, "Custom software creation not only enables organizations to meet tailored business needs but also allows them to have ownership of the software." This perspective underscores the necessity for a strategic ally, specifically a SaaS application development company, that understands the intricacies of software development, ensuring that the chosen firm can deliver innovative and effective solutions tailored to specific business requirements.
Furthermore, it is essential to recognize that SaaS companies experience an average annual churn rate of 5-7%, with small enterprises facing rates as high as 20%. This statistic highlights the critical need for effective 10 Benefits of Outsourcing Software Development for SaaS Owners. Additionally, monitoring key performance indicators (KPIs) is vital for evaluating financial performance and ensuring the long-term success of software applications. Ultimately, acknowledging the , such as high turnover and pricing pressures, offers a more comprehensive view of the software landscape.

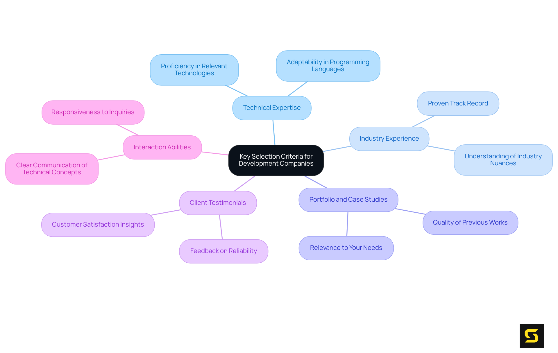
Identify Key Selection Criteria for Development Companies
When selecting a SaaS application development company, several critical criteria should guide your decision-making process:
- 10 Best Companies to Outsource Software for SaaS Success: Partnering with a company that possesses a profound understanding of relevant technologies—such as JavaScript, React, and PHP—is essential. Notably, 85% of coding teams leverage various programming languages in their initiatives, underscoring the adaptability required in technical proficiency for software-as-a-service creation. This expertise ensures that the team can your endeavor may encounter.
- Industry Experience: Choose a SaaS application development company that has a proven track record of delivering successful SaaS solutions tailored to your specific industry. Given that only 29% of software development endeavors achieve success, their grasp of industry nuances enables them to navigate your unique challenges and requirements with greater skill.
- Portfolio and Case Studies: A thorough review of a company's portfolio and case studies is crucial. This examination allows you to assess the quality and relevance of their previous works, providing insight into their capabilities and design aesthetics.
- 10 Benefits of Progressive Web App Development Services for SaaS Owners: Gathering feedback from past clients offers valuable perspectives on the company's reliability and customer satisfaction. As Jason Lemkin asserts, customer success is pivotal for revenue growth; positive testimonials often reflect a strong commitment to client success and effective project execution.
- Interaction Abilities: 10 Benefits of Custom Software for SaaS Product Owners is vital for successful collaboration. Ensure that the company can clearly articulate technical concepts and is responsive to your inquiries. In fact, 76% of developers believe that continuous learning, adaptive methodologies, and effective interaction are essential for overcoming software creation challenges. Effective communication fosters fruitful collaboration and helps minimize misunderstandings throughout the creation process.

Evaluate Potential SaaS Development Companies
To effectively evaluate potential SaaS development companies, follow these essential steps:
- Conduct Interviews: Arrange meetings with selected companies to discuss your initiative in detail. Inquire about their 10 Benefits of Software Outsource for SaaS Product Owners, team structure, and management methodologies. Effective communication during these discussions is crucial, as it sets the tone for collaboration. As highlighted by Chandra Gnanasambandam, understanding the obstacles that engineers face in performing at their highest capacity is vital for success.
- Request Proposals: Solicit detailed proposals that outline their approach, timelines, and cost estimates. This enables a and assists in identifying which company aligns best with your objectives.
- Assess Technical Skills: Consider conducting a technical interview or assessment to evaluate the team's capabilities in relevant technologies. A solid technical foundation is essential for successful task execution, as illustrated in the case study on 'Measuring Software Developer Productivity,' which underscores the significance of effective interaction and management.
- Check References: Reach out to former clients to inquire about their experiences, focusing on elements such as delivery and 10 Best Online Business Ideas for SaaS Product Owners in 2025. Data shows that effective communication can lead to a 60-percentage-point improvement in customer satisfaction ratings, emphasizing its critical role in achieving success.
- Review Contracts: Carefully scrutinize the terms of service, including intellectual property rights, maintenance agreements, and exit strategies to ensure they align with your expectations. A thorough review can prevent misunderstandings and facilitate a smooth partnership.
By adhering to these guidelines, you can make a well-informed choice when selecting a Compare Top Software Development Outsourcing Services for SaaS Owners as your software service partner, ultimately leading to a more successful outcome. Furthermore, utilizing tools such as the Developer Insights Platform (DX) can aid in evaluating developer productivity and management effectiveness.

Foster Collaboration and Communication with Your Chosen Partner
To maximize the success of your SaaS development project, prioritize collaboration and communication with your saas application development company.
- Set Clear Expectations: Clearly define objectives, timelines, and deliverables from the outset. This alignment ensures that all parties comprehend their roles and responsibilities, significantly enhancing 10 Benefits of Enterprise Mobile App Development for SaaS Owners. Notably, 50% of prospects aren’t a good fit for your product, underscoring the necessity for clarity in objectives.
- Establish Regular Check-Ins: Schedule consistent meetings, whether weekly or bi-weekly, to review progress, address any concerns, and make necessary adjustments. This practice and keeps the initiative on track. Research indicates that 65% of B2B clients invest considerable time preparing to engage with sales representatives, highlighting the importance of consistent contact.
- Utilize Collaboration Tools: Implement management and communication platforms such as Slack, Trello, or Asana. These tools facilitate real-time updates and feedback, enhancing transparency and efficiency in the processes of a saas application development company. Given that 42% of sales representatives report a lack of adequate information prior to calls, effective 10 Custom CRM Development Services to Boost Your SaaS Efficiency for informed decision-making.
- Encourage Feedback: Cultivate an open environment where both teams can freely share insights and suggestions. This approach not only promotes a culture of continuous improvement but also strengthens the partnership. As 98% of sales industry leaders affirm, creating relationships is the most crucial aspect of driving new business, making the fostering of open communication essential.
- Celebrate Milestones: Recognize and 10 Benefits of a Dedicated Development Team for SaaS Success throughout the project. Acknowledging progress boosts morale and motivation, reinforcing the collaborative spirit that is essential for success.

Conclusion
Selecting the right SaaS application development company is a pivotal decision for organizations seeking to harness the full potential of cloud-based solutions. This choice significantly influences not only the immediate success of the project but also the long-term growth and adaptability of the business within a rapidly evolving digital landscape. By grasping the complexities of SaaS development and partnering with a firm that possesses the requisite technical expertise and industry experience, businesses can strategically position themselves for success.
Throughout this article, we have discussed essential criteria for selecting a SaaS development partner, including:
- Technical proficiency
- Industry experience
- Client feedback
- Effective communication
Each of these elements is crucial in ensuring that the chosen company can address specific business needs while fostering a collaborative environment. Furthermore, we highlighted the necessity of:
- Regular check-ins
- Establishing clear expectations
- Utilizing collaboration tools
as fundamental practices for sustaining a productive partnership.
Ultimately, the decision to engage a SaaS application development company should be approached with meticulous consideration and strategic planning. By prioritizing collaboration and communication, organizations can significantly enhance the effectiveness of their projects and drive innovation. Embracing these best practices not only leads to successful outcomes but also lays a robust foundation for future growth in the SaaS landscape.
FAQ
What is SaaS application development?
SaaS application development involves creating software solutions that are hosted in the cloud and accessed via the internet, as opposed to traditional software that requires installation on individual devices.
What are the key benefits of SaaS applications?
The key benefits of SaaS applications include centralized management for easier updates, scalability, improved accessibility, multi-tenancy, subscription-based pricing, and automatic updates.
How significant is cloud hosting in SaaS?
Cloud hosting is crucial for SaaS as it facilitates seamless application delivery and allows organizations to effectively scale their solutions.
What is the projected growth of the global SaaS market?
By 2025, the global SaaS market is projected to reach approximately $408.21 billion, with a compound annual growth rate (CAGR) of 13.32%.
What capabilities do successful SaaS solutions often leverage?
Successful SaaS solutions often leverage cloud-native capabilities, enabling rapid deployment and integration of new features, such as data management and reporting functionalities.
Why is selecting the right SaaS application development company important?
Choosing a SaaS application development company with expertise in cloud-based solutions is essential for organizations to meet tailored business needs and gain ownership of their software.
What is the average annual churn rate for SaaS companies?
SaaS companies typically experience an average annual churn rate of 5-7%, with small enterprises facing rates as high as 20%.
Why is it important for SaaS companies to monitor key performance indicators (KPIs)?
Monitoring KPIs is vital for evaluating financial performance and ensuring the long-term success of software applications, particularly in light of challenges such as high turnover and pricing pressures.
