Master Selling Marketplace: Proven Strategies for Success
August 31, 2025
Alex Shubin | Founder & CEO at SDA

Overview
The article "Master Selling Marketplace: Proven Strategies for Success" delivers authoritative insights on effective strategies for selling on platforms such as Facebook Marketplace. It outlines actionable methods for:
- Establishing a robust presence
- Crafting compelling listings
- Optimizing pricing
- Engaging with buyers
- Ensuring safe transactions
Each of these elements is designed to enhance seller success and maximize sales potential in a competitive online environment. By implementing these proven strategies, sellers can significantly improve their performance and achieve greater success in the marketplace.
Introduction
With over 1.1 billion users, Facebook Marketplace offers a remarkable opportunity for aspiring sellers to access a vast audience. However, successfully navigating this bustling online marketplace requires more than simply listing products; it necessitates a strategic approach to establish credibility, engage effectively, and ensure secure transactions.
What proven strategies can elevate a novice seller to the status of a successful entrepreneur on this platform? This article explores essential practices that can enhance selling efforts, from crafting compelling listings to optimizing pricing and fostering trust with buyers.
Establish Your Presence: Setting Up Your Facebook Marketplace Account
To establish your Facebook selling account, begin by logging into your personal Facebook account and locating the selling icon in the left-hand menu. If it’s not immediately visible, simply click on 'See More' to access it.
Upon entering the , make sure your profile is fully completed with a clear profile picture and a concise description that outlines your selling intentions. This approach not only fosters trust with potential buyers but also enhances your credibility.
Furthermore, consider creating a 10 Benefits of Dedicated Software Development for SaaS Success for your selling activities. This separation between personal and business interactions enhances professionalism and allows for a more focused approach to your marketplace endeavors.
As of 2025, Facebook boasts over 1.1 billion users across 70 nations, positioning it as a significant venue for reaching a diverse audience. Notably, the selling marketplace platform is 24.1% less popular than eBay among U.S. online marketplace sellers, providing a comparative context for potential sellers. Additionally, 54.2 million American adults log into Facebook at least once per week, underscoring the platform's active user base and potential reach.
Successful sellers exemplify these practices, demonstrating the effectiveness of a well-crafted profile in attracting buyers and facilitating sales. Take action now to 10 Benefits of Outsourcing Software Development for SaaS Owners and capitalize on this vast selling marketplace.

Craft Compelling Listings: Photography and Descriptions that Sell
To create engaging listings, it is imperative to prioritize high-quality photographs that showcase your products in the best light. Utilize natural lighting and capture various angles to effectively highlight the product, ensuring the background remains tidy to maintain focus on the object.
Consider incorporating 10 Benefits of Enterprise Mobile App Development for SaaS Owners, as this can increase potential customers' online duration by 32% to 50%, significantly enhancing engagement and conversion rates.
When crafting descriptions, 10 Benefits of Software Outsource for SaaS Product Owners. Detail the item's condition, dimensions, and distinctive characteristics while integrating pertinent keywords that prospective customers may search for. For example, instead of merely stating 'sofa,' describe it as a 'modern gray fabric sofa with chaise lounge.' This not only informs but also attracts potential customers, markedly increasing the likelihood of a sale.
Statistics reveal that:
- 75% of online shoppers rely on product photos to make purchasing decisions.
- 63% consider images more important than product descriptions, underscoring the critical role of visual content in influencing consumer behavior.
Furthermore, is crucial for user experience and SEO, facilitating easier access for buyers to find your products. Employing a smartphone with a 12-megapixel camera or more can also enhance photo quality, ensuring your listings stand out.

Optimize Pricing and Categorization: Strategies for Competitive Listings
To effectively price your products in a 10 Niche Marketplace Ideas for Targeted Business Success, start by researching comparable listings to establish a 4 Best Practices for Choosing a Software Development Services Company. Consider implementing psychological pricing strategies, such as pricing an item at $99 instead of $100; this can significantly enhance your product's appeal. This tactic leverages consumer psychology, as studies indicate that can increase sales by up to 24%. A joint university study from 2021 further corroborates this, revealing that psychological pricing boosted retail sales by 60%. The left-digit bias also explains why prices ending in .99 are perceived as significantly lower than rounded prices.
Precise classification of your items is essential for visibility. Facebook Marketplace allows you to select specific categories; choose the one that best fits your item. This selection not only ensures your listing appears in relevant searches within the selling marketplace but also increases the likelihood of attracting interested customers, ultimately 9 Benefits of Enterprise Mobile Application Development for SaaS Owners.
Remember, poor pricing strategies can lead to missed profits. Therefore, it is crucial to approach pricing thoughtfully.

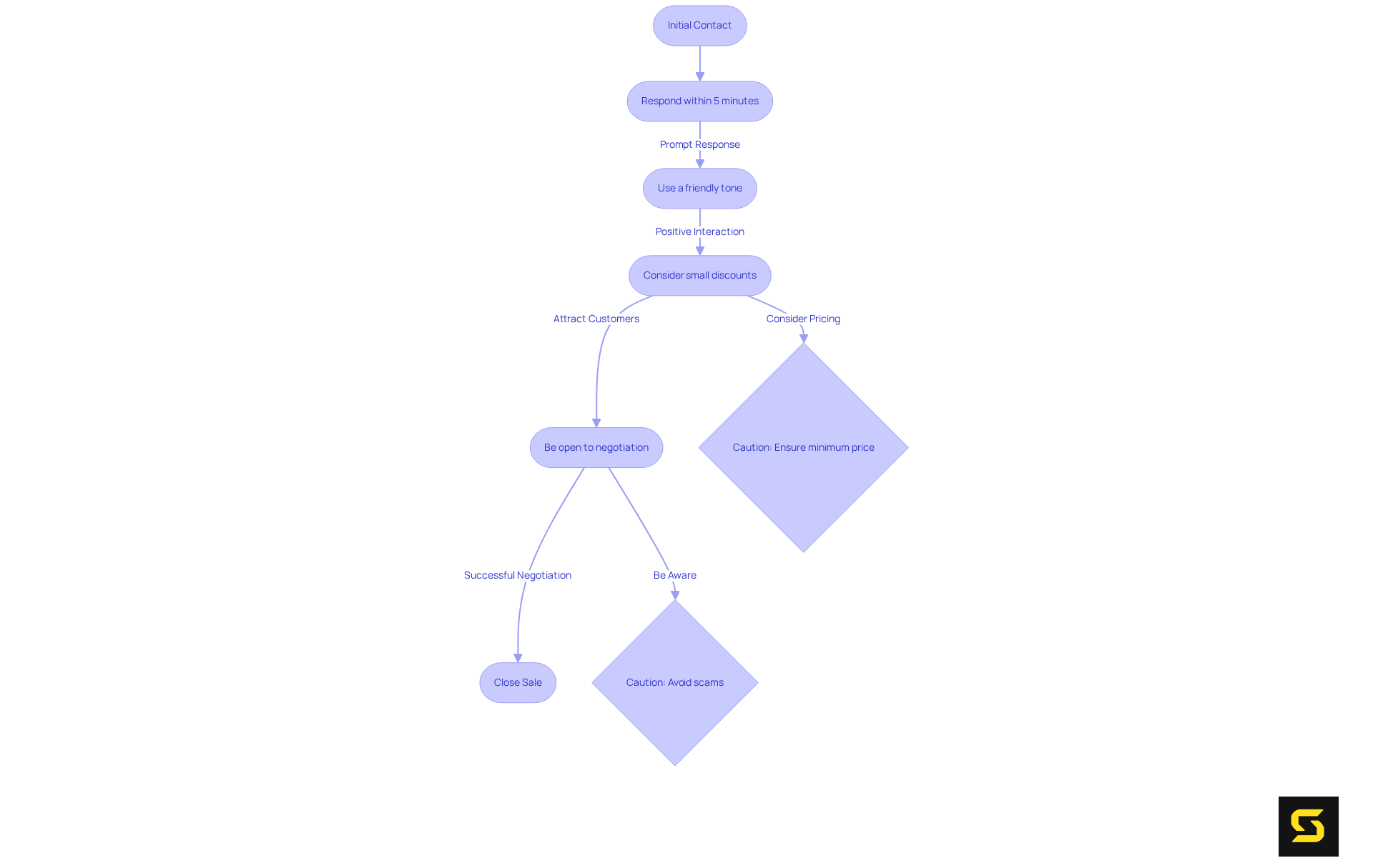
Engage Effectively: Communication and Negotiation Techniques with Buyers
Interacting swiftly and professionally with prospective customers is essential for 4 Best Practices for Choosing an MVP Software Development Company. Responding to inquiries promptly not only demonstrates your commitment and reliability but also significantly enhances your chances of 5 Steps to Navigate the Seller Marketplace Successfully. Research indicates that you are 100 times more likely to connect with a prospect when making initial contact within five minutes, compared to waiting an hour. Additionally, responding in five minutes or less makes you 21 times more likely to convert a lead into an opportunity. Therefore, aim to reply as quickly as possible, ideally within this critical window.
Utilizing a friendly tone in your messages fosters positive interactions and encourages open negotiations. When discussing prices, consider to attract customers while ensuring you maintain a minimum price that reflects the product's true worth. For example, if your item is listed at $100, being willing to accept $90 can showcase flexibility and facilitate quicker deal closures. This approach not only 5 Key Practices for Effective SaaS Application Development but also aligns with the finding that 78% of customers purchase from the first company to respond to their inquiry.
Furthermore, being open to negotiation is crucial, particularly on platforms such as social media selling sites, where numerous sellers are willing to haggle. Understanding the emotional connection sellers may have towards their products can assist you in negotiating with consideration and efficiency. Most sellers on Facebook Marketplace are receptive to negotiation, especially for used items. By combining prompt communication with strategic pricing and negotiation techniques, you can significantly improve your sales outcomes in the competitive online marketplace. Remember, patience is key; the best deals will sometimes take time to find.

Prioritize Safety and Payment: Best Practices for Secure Transactions
To ensure 10 Strategies for Effective Software Product Development, it is imperative to conduct in-person exchanges in public places with high foot traffic, such as restaurants or shopping centers. Bringing a friend not only enhances your security but also provides peace of mind; additionally, notifying someone about your meeting details is a prudent step. Protect your identity by avoiding the sharing of personal information with purchasers.
When it comes to payments, opt for or Venmo—these platforms offer protection for purchasers and significantly mitigate risks associated with fraud. Always verify the legitimacy of sellers prior to entering any payment information. If a buyer insists on cash, ensure you count it meticulously before handing over the item.
Exercise caution regarding unusual payment requests, such as wire transfers or checks, as these often indicate potential scams. Furthermore, refrain from making payments through insecure websites to safeguard your financial information.
By prioritizing safety and employing secure payment strategies in a selling marketplace, you not only protect yourself but also build a reputation as a 10 Key Steps for Custom Retail Software Development Success, which can lead to 10 Benefits of Fintech Custom Software Development for SaaS Owners. Keep in mind that with over one billion users active on platforms like Facebook Marketplace, one in six users has been targeted by scammers. This reality underscores the necessity of vigilance in every transaction.

Conclusion
For property managers looking to launch fast, explore SDA's rental management PoC — a turnkey tenant app and dashboard delivered in 8 weeks.
Establishing a successful selling presence on Facebook Marketplace demands a strategic approach that integrates several critical elements. By optimizing your account setup, crafting compelling listings, implementing effective pricing and categorization strategies, engaging proactively with buyers, and prioritizing safety and secure transactions, sellers can significantly bolster their chances of success in this competitive online arena.
Throughout this discussion, essential practices have been underscored, including the necessity of a well-crafted profile, high-quality photography, clear product descriptions, competitive pricing, and timely communication. Each of these components is vital in attracting buyers and closing sales. Moreover, the emphasis on safety measures and secure payment options further highlights the importance of safeguarding both sellers and buyers in the digital marketplace.
In conclusion, mastering the art of selling on Facebook Marketplace transcends merely listing items; it involves creating an engaging and trustworthy shopping experience. Sellers are urged to implement these proven strategies to maximize their reach and sales potential. By taking proactive steps to enhance visibility and foster positive interactions, individuals can not only thrive in this dynamic marketplace but also build enduring customer relationships.
FAQ
How do I set up my Facebook Marketplace account?
To set up your Facebook Marketplace account, log into your personal Facebook account, locate the selling icon in the left-hand menu, or click on 'See More' if it's not visible. Ensure your profile is fully completed with a clear profile picture and a concise description of your selling intentions.
Why is it important to have a complete profile on Facebook Marketplace?
A complete profile fosters trust with potential buyers and enhances your credibility, making it more likely for them to engage with your listings.
Should I create a separate page for selling on Facebook?
Yes, creating a dedicated social media page for your selling activities enhances professionalism and allows for a more focused approach to your marketplace endeavors.
How popular is Facebook Marketplace compared to other online platforms?
As of 2025, Facebook has over 1.1 billion users globally, but its selling marketplace is 24.1% less popular than eBay among U.S. online marketplace sellers.
What should I prioritize when creating listings on Facebook Marketplace?
Prioritize high-quality photographs that showcase your products effectively, using natural lighting and capturing various angles. Additionally, ensure the background is tidy to maintain focus on the product.
How can I enhance engagement with my product listings?
Incorporating 360-degree product photography can increase potential customers' online duration by 32% to 50%, significantly enhancing engagement and conversion rates.
What should I include in my product descriptions?
Your product descriptions should be clear and concise, detailing the item's condition, dimensions, and distinctive characteristics while using relevant keywords that potential customers may search for.
How important are product photos in online shopping?
Statistics show that 75% of online shoppers rely on product photos to make purchasing decisions, and 63% consider images more important than product descriptions.
What can I do to optimize my images for better visibility?
Optimize images for faster loading times to improve user experience and SEO. Use a smartphone with a 12-megapixel camera or higher to enhance photo quality, making your listings stand out.
