Master CRM Software Development Services for SaaS Success
September 3, 2025
Alex Shubin | Founder & CEO at SDA

Overview
The article underscores the critical importance of mastering CRM software development services to achieve success in Software as a Service (SaaS) businesses. Effective CRM solutions not only enhance client interactions but also streamline processes, ultimately driving sales growth. This assertion is supported by significant improvements in conversion rates, illustrating the necessity for scalability and customization to meet the evolving needs of organizations. By prioritizing these aspects, businesses can position themselves for sustained success in a competitive landscape.
Introduction
The rapid evolution of customer relationship management (CRM) has elevated it from a simple tool for managing client interactions to a strategic cornerstone for businesses navigating the complexities of the SaaS landscape. By harnessing the power of CRM software development services, organizations can streamline operations, enhance customer satisfaction, and ultimately drive sales growth.
However, with a myriad of options available, how can businesses ensure they select the right CRM solution and development partner tailored to their unique needs? This article explores the essential criteria for effective CRM software development, offering insights that empower organizations to make informed decisions and achieve lasting success.
Understand CRM Software Fundamentals
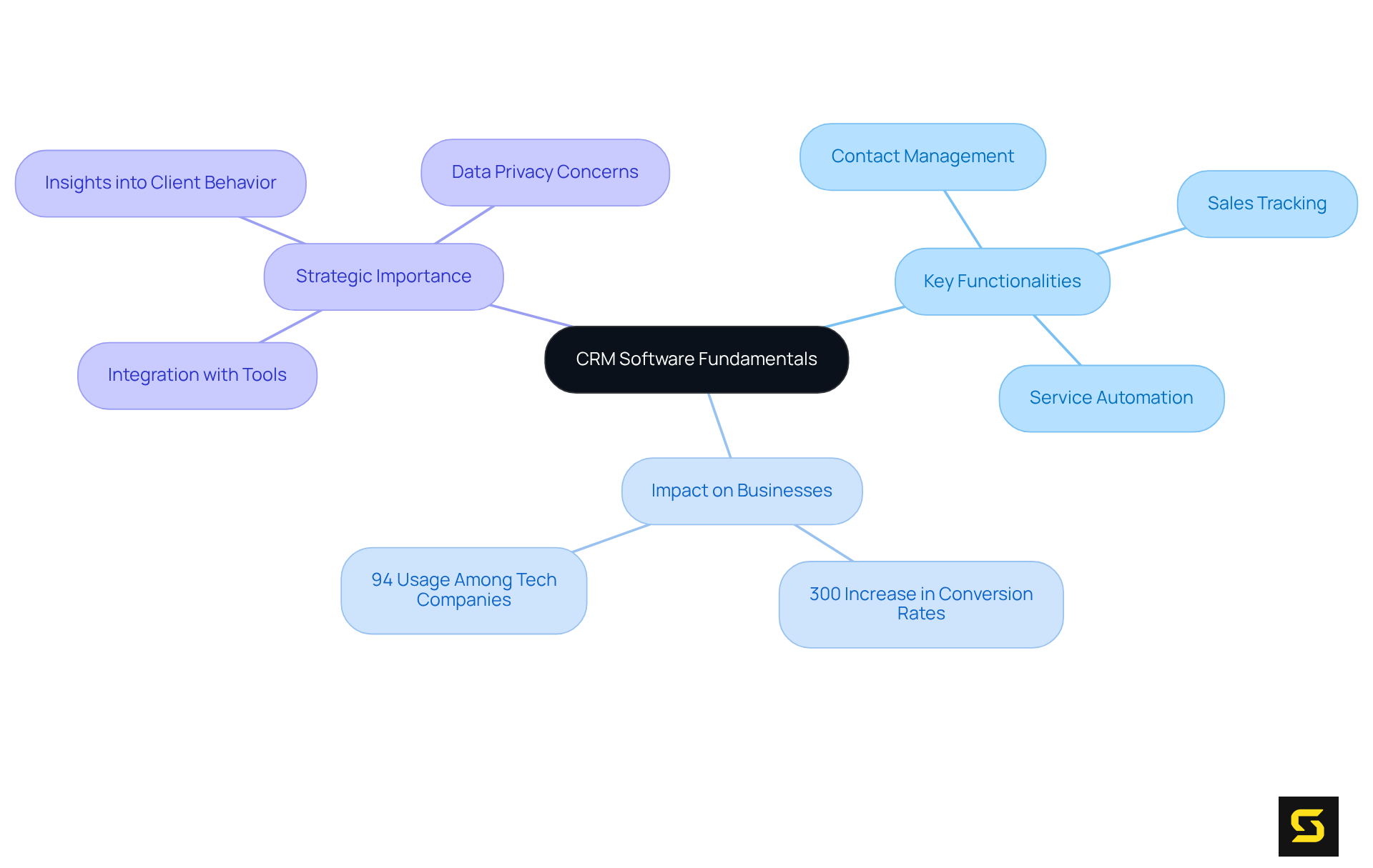
CRM software development services are essential for businesses aiming to elevate their interactions with both existing and prospective clients. By centralizing client data, our CRM software development services streamline processes and enhance communication across departments. Key functionalities, such as contact management, sales tracking, and service automation, are 10 Custom PHP Development Solutions for SaaS Success that collectively boost client satisfaction and drive sales growth. Companies utilizing CRM software development services have reported an impressive 300% increase in conversion rates, highlighting the significant impact of these services on performance. Furthermore, 94% of technology companies utilize CRM software development services to efficiently oversee and assess client interactions, highlighting its significance in the sector.
Moreover, the implementation of CRM software development services allows for seamless integration with other organizational tools, facilitating a smooth flow of information that enhances operational efficiency. This interconnectedness empowers organizations to gain valuable insights into client behavior, enabling them to tailor marketing strategies effectively. The role of CRM software development services is evolving from a basic tool for managing client connections to a strategic necessity for enterprises of all sizes. Master CRM Software Development Services for SaaS Success is crucial for stakeholders, as it equips them to make and customization, ultimately leading to Why Choose a Custom Application Development Company for SaaS Success and organizational success. As Marc Caposino, CEO and Marketing Director, articulates, "CRM is no longer merely a tool for managing relationships; it is a strategic necessity for businesses of all sizes." Additionally, as concerns regarding data privacy and security grow, contemporary CRM software development services must prioritize these aspects to maintain client trust.

Define Key Selection Criteria for CRM Development
When selecting a CRM system, organizations must consider several key criteria:
- Business Requirements: Clearly define your needs from a CRM, encompassing insights into sales processes, customer service necessities, and marketing strategies.
- Scalability: A 10 Essential Android Application Development Services for Success is essential for accommodating growth. It must handle an increasing number of users and data without sacrificing performance. As the CRM market has consistently expanded, companies should prioritize solutions that can adapt alongside their needs, ensuring long-term viability. Industry insights indicate that the CRM market has been growing steadily over the past decade, making scalability a critical factor in selection.
- Customization: Seek a CRM that allows for 10 Essential Features of Medical Software for Healthcare Providers to align with your unique business processes. This includes customizable dashboards, reports, and workflows that can evolve as your organization grows.
- Integration Capabilities: The CRM should seamlessly connect with existing tools and platforms, such as email marketing services, accounting applications, and e-commerce solutions. This integration is crucial for maintaining operational efficiency and data consistency.
- User Experience: A user-friendly interface is vital for adoption. The system should be intuitive, minimizing training time and enhancing user engagement, ensuring that all team members can utilize the CRM effectively.
- Support and Training: Assess the quality of assistance and training provided by the CRM vendor. This is essential for ensuring 10 Benefits of Enterprise Mobile App Development for SaaS Owners and ongoing usage, particularly as your organization scales.
By establishing these criteria, organizations can systematically evaluate various CRM software development services and select a solution that best meets their evolving needs. Scalability is not merely a feature; it is a fundamental requirement for any CRM software development services strategy, allowing businesses to adapt to changing market demands and customer expectations. As William Jepma notes, "Scalability, a solution’s ability to serve organizations of different sizes, is integral to selecting a CRM." Examples of scalable CRM solutions, such as Bitrix24, which supports unlimited users, illustrate the importance of this criterion. Furthermore, organizations must recognize typical pitfalls, such as concealed expenses linked to intricate CRM solutions, to prevent errors in their decision-making process. Ultimately, implementing a scalable CRM system can lead to improved operational efficiency and adaptability to market changes.

Evaluate Development Partners and Their Expertise
When selecting Why Choose an AI Chatbot Development Company for SaaS Success, organizations must prioritize several key factors that can significantly impact their success:
- 10 Benefits of Custom Mobile App Development for Your Business: It is essential to choose partners with a proven track record in your specific sector. Their familiarity with industry challenges and requirements can lead to more tailored and effective solutions.
- Technical Expertise: Evaluate their technical skills, particularly their knowledge of the latest CRM technologies and programming languages. This ensures the delivery of a robust and scalable solution that meets both current and future needs.
- Portfolio and Case Studies: Examine their previous projects and case studies to assess their ability to execute successful CRM implementations. For instance, the expansion of CRM in small and medium enterprises highlights how customized solutions can drive growth. This review provides insights into their and innovative approaches.
- Client Testimonials: Gather feedback from former clients to gauge their experiences. Positive testimonials often reflect the partner's reliability and quality of service, which are crucial for long-term collaboration. Notably, 47% of companies report that their CRMs assist them in retaining more customers, underscoring the importance of choosing the right partner.
- Why PHP Developers Are in High Demand: Key Insights for SaaS Owners: Confirm that the partner offers ongoing support and maintenance after the CRM system goes live. This assistance is vital for addressing any issues and enabling future improvements, ensuring the CRM continues to evolve with your requirements. Rachna Namjoshi emphasizes that CRM consultants help businesses customize and implement CRM software, ensuring it aligns with unique needs and goals.
By thoroughly evaluating potential partners against these criteria, organizations can identify a development partner that aligns with their strategic objectives and can deliver high-quality CRM software development services tailored to their unique requirements.

Establish Effective Communication and Collaboration Practices
To establish effective communication and collaboration practices during CRM development, organizations must implement several key strategies:
- Regular Check-Ins: Schedule consistent meetings to discuss project progress, address concerns, and align on goals. This practice keeps everyone informed and engaged, fostering a sense of teamwork. As Jason Ballard, President of Soar Higher Coaching, aptly states, "If you cannot communicate, you will not be successful."
- Use Collaborative Tools: Leverage project management and such as Trello, Slack, Asana, ClickUp, or Monday to facilitate communication and document sharing. These tools ensure that all team members have access to the latest information, significantly reducing the risk of miscommunication.
- Define Roles and Responsibilities: Clearly outline the roles and responsibilities of each team member to avoid confusion and ensure accountability. This clarity is essential for maintaining project momentum and efficiency.
- Encourage Feedback: Foster an open environment where team members feel comfortable providing feedback. Encouraging dialogue can lead to valuable insights and improvements throughout the development process, enhancing overall project quality. A 2012 McKinsey study found that effective communication improves productivity by up to 25%, underscoring its critical role in achieving project success.
- Document Everything: Maintain thorough documentation of project requirements, decisions, and changes. This serves as a reference point and helps prevent miscommunication, ensuring that all stakeholders are aligned.
By implementing these practices, organizations can significantly enhance collaboration and communication, ultimately leading to a more successful process in Master EHR Implementation: 4 Steps for SaaS Product Owners. Additionally, referencing case studies, such as the integration of Salesforce channels that enhance collaboration, provides practical examples of how these strategies have been successfully implemented in real-world scenarios.

Conclusion
Mastering CRM software development services stands as a cornerstone for businesses aiming for success in the SaaS landscape. By leveraging these services, organizations can significantly enhance client interactions, streamline processes, and ultimately drive growth. It is imperative to recognize that CRM transcends being a mere tool; it is a strategic necessity that empowers companies to adapt to evolving market demands and customer expectations.
This article has explored several key points, including the fundamental functionalities of CRM software, the critical importance of selecting the right system based on specific criteria, and the necessity for effective communication and collaboration throughout the development process. By grasping these aspects, businesses can make informed decisions that align with their unique needs, leading to improved client relations and operational efficiency.
The significance of CRM software development services is paramount, as they play a pivotal role in shaping successful SaaS strategies. Organizations must prioritize scalability, customization, and integration when selecting a CRM system, and they should rigorously evaluate potential development partners. Embracing best practices in communication and collaboration will further enhance the development process. By taking these decisive steps, businesses can position themselves for long-term success in an increasingly competitive environment.
FAQ
What is CRM software and why is it important for businesses?
CRM software, or Customer Relationship Management software, is essential for businesses as it helps elevate interactions with both existing and prospective clients. It centralizes client data, streamlines processes, and enhances communication across departments, ultimately boosting client satisfaction and driving sales growth.
What are the key functionalities of CRM software?
Key functionalities of CRM software include contact management, sales tracking, and service automation. These components work together to improve client relations and enhance overall business performance.
How do businesses benefit from using CRM software development services?
Businesses utilizing CRM software development services have reported a 300% increase in conversion rates, demonstrating a significant impact on performance. Additionally, 94% of technology companies use these services to efficiently oversee and assess client interactions.
Can CRM software integrate with other organizational tools?
Yes, CRM software development services allow for seamless integration with other organizational tools, facilitating a smooth flow of information that enhances operational efficiency and provides valuable insights into client behavior.
How does CRM software help in tailoring marketing strategies?
By providing insights into client behavior, CRM software enables organizations to tailor their marketing strategies effectively, ensuring that they meet the needs and preferences of their clients.
What is the evolving role of CRM software in businesses?
The role of CRM software is evolving from a basic tool for managing client connections to a strategic necessity for enterprises of all sizes. It is crucial for stakeholders to understand its functionalities to make informed decisions regarding its development and customization.
What considerations should be taken regarding data privacy and security in CRM software?
As concerns about data privacy and security grow, contemporary CRM software development services must prioritize these aspects to maintain client trust and ensure compliance with regulations.
