Master CRM Development: Essential Steps for SaaS Success
September 3, 2025
Alex Shubin | Founder & CEO at SDA

Overview
Successful CRM development in a SaaS context hinges on several essential steps:
- Defining objectives
- Conducting market research
- Gathering requirements
- Designing the system
- Developing
- Testing
- Deploying
- Iterating based on user feedback
By meticulously following these steps, organizations not only enhance customer relationships and operational efficiency but also ensure that their CRM platform remains adaptable and aligned with evolving business needs. This adaptability is crucial for driving SaaS success. Embrace these practices to position your CRM strategy for long-term effectiveness.
Introduction
Mastering Customer Relationship Management (CRM) development is no longer merely an option; it is an absolute necessity for businesses striving to excel in the competitive SaaS landscape. A meticulously crafted CRM system not only streamlines operations but also significantly enhances customer satisfaction, ultimately driving sales growth and retention. However, the journey to creating an effective CRM platform is fraught with challenges. What essential steps can ensure success in this intricate process?
Understand CRM Development and Its Importance
Master EHR Implementation: 4 Steps for SaaS Product Owners represents a critical process for businesses, facilitating the management of interactions with both current and prospective customers. A well-designed CRM platform not only streamlines processes but also enhances customer satisfaction, ultimately propelling sales growth. In the realm of Software as a Service (SaaS), where customer retention is paramount, recognizing the significance of CRM development is essential. It empowers businesses to gather and analyze Why PHP Developers Are in High Demand: Key Insights for SaaS Owners, personalize interactions, and automate workflows, leading to heightened operational efficiency and fortified Why Choose a Custom Application Development Company for SaaS Success. As the market continues to evolve, it is increasingly vital to incorporate advanced features such as AI and automation into CRM platforms. This strategic integration is essential for meeting customer expectations and .

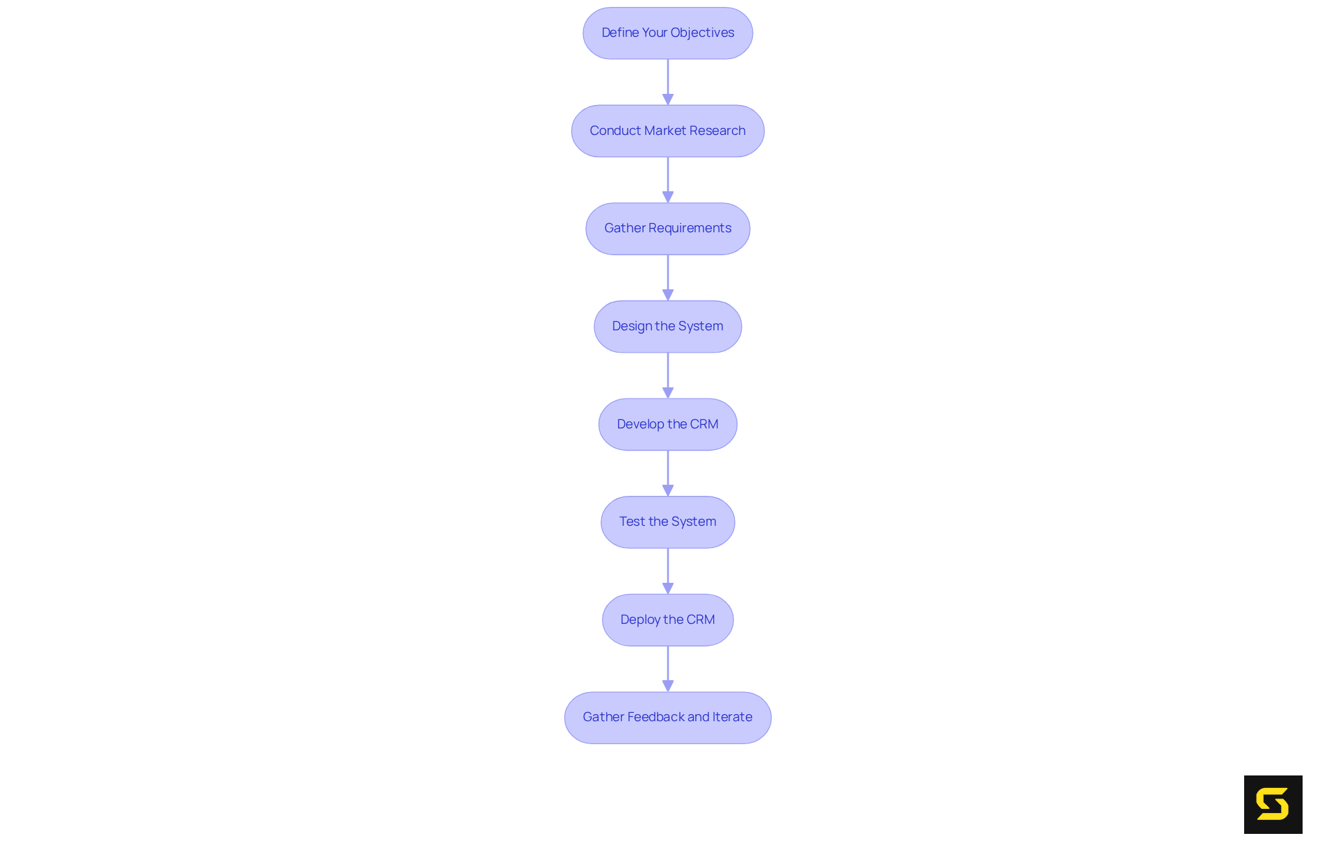
Follow the Essential Steps in CRM Development
- Define Your Objectives: Begin by clearly identifying the specific goals you aim to achieve with your CRM platform. This may involve enhancing 10 Benefits of Dedicated Software Development for SaaS Success, boosting sales, or improving analytical capabilities. Establishing clear, measurable objectives is essential for guiding the development process and ensuring alignment with business needs.
- Conduct Market Research: Analyze existing CRM solutions to gain insights into their features, strengths, and weaknesses. This analysis will enable you to pinpoint gaps in the market and identify opportunities for innovation. Notably, the global CRM market is projected to grow at a compound annual growth rate (CAGR) of 13.9% by 2025, emphasizing the necessity of staying informed about emerging trends and technologies.
- Gather Requirements: Collaborate with stakeholders to collect detailed requirements. This process involves understanding client needs, preferred features, and integration capabilities with current infrastructures. As Vanessa Ruiz aptly states, "A Master Front End Web Development Frameworks for SaaS Success is only as good as the data that’s added to it," underscoring the critical importance of data quality during this phase.
- Design the System: Develop wireframes and prototypes to visualize the interface and 10 Essential Features for Effective Telemedicine App Development. Ensure that the design aligns with audience expectations and business objectives. A thoughtfully considered design can significantly enhance engagement and satisfaction.
- Develop the CRM: Initiate the coding process, concentrating on building a robust backend and an intuitive frontend. Leverage technologies such as JavaScript, React, or Angular to create a dynamic application that fulfills the identified requirements.
- Test the System: Execute thorough testing to identify and rectify bugs. This includes unit testing, integration testing, and acceptance testing to ensure that the framework meets all specified requirements.
- Deploy the CRM: Upon completion of testing, implement the CRM solution. Ensure accurate data migration and provide training for users on how to effectively utilize the new system. Training should be practical and role-based to maximize participant engagement.
- Gather Feedback and Iterate: Following deployment, collect feedback from users to pinpoint areas for improvement. Utilize this feedback to make that elevate functionality and user experience. Continuous improvement is vital for maintaining client satisfaction and ensuring the CRM evolves with changing business requirements.

Consider Key Factors Before Starting CRM Development
- User Adoption: A 10 Custom PHP Development Solutions for SaaS Success to client requirements is essential for achieving elevated adoption rates, which are critical for effective implementation. Organizations that prioritize user experience frequently observe a marked increase in engagement and satisfaction. As noted, "CRM systems are only as effective as the information they hold," underscoring the importance of a user-centric design.
- Information Quality: Establishing 10 Essential Features of Medical Software for Healthcare Providers is vital. Poor information quality can lead to unproductive customer interactions and flawed decision-making. Research indicates that incorrect or outdated CRM information can account for 10% to 40% of a company's records annually, resulting in an average loss of $15 million for businesses due to errors. High-quality information not only enhances customer segmentation but also improves lead generation, ultimately boosting customer satisfaction. As highlighted, 'High-quality information enhances customer segmentation, improves lead generation, and ultimately increases customer satisfaction.'
- Integration Capabilities: The seamless integration of the CRM with existing frameworks and tools is crucial for enhancing efficiency and ensuring smooth information flow. Organizations that implement effective information integration strategies, such as those offered by Automatec Systems, can significantly reduce operational inefficiencies and elevate overall performance.
- Scalability: It is imperative to 10 Essential MVP Software Development Services for SaaS Success. As companies grow, their CRM platforms must adapt to increased information and user demands without compromising performance. A scalable CRM is capable of evolving alongside business needs, ensuring long-term sustainability.
- Compliance and Security: Compliance with relevant data protection regulations and the implementation of robust security measures are non-negotiable. Protecting sensitive customer data is paramount, and organizations must ensure their CRM platforms align with industry standards.
- A comprehensive evaluation of the budget and resources allocated for CRM development is essential. This assessment encompasses not only financial resources but also the to effectively develop and maintain the infrastructure. Investing in data quality management and user training can yield substantial returns, enhancing the overall efficacy of the CRM.

Utilize Tools and Resources for Successful CRM Development
- Project Management Tools: To effectively manage tasks, track progress, and facilitate collaboration among team members, utilize tools such as Trello, Asana, or Jira. These platforms significantly enhance team alignment and accountability, which are crucial for successful project execution.
- 10 Benefits of Enterprise Mobile App Development for SaaS Owners: Implement version control tools like Git to oversee code modifications and collaborate efficiently with other developers. In 2025, the adoption of version control is not just beneficial but vital; studies reveal that teams utilizing these tools experience a remarkable 30% increase in project success rates. Experts assert that version control safeguards code integrity while streamlining collaboration, establishing it as a cornerstone of modern software development. Additionally, ensuring security and data privacy within version control frameworks is essential for protecting sensitive information and complying with regulations, particularly in CRM development.
- Prototyping tools such as Figma or Adobe XD can be employed to create interactive mockups for CRM development. This practice facilitates early user feedback and design iterations, ensuring that the final product meets expectations.
- 10 Benefits of Software Outsource for SaaS Product Owners: Leverage testing frameworks like Jest or Mocha for automated testing. This guarantees that the CRM development process results in a robust system that is free from critical bugs, thereby enhancing overall product quality and customer satisfaction.
- Integrate 10 Essential DevOps Development Services for SaaS Success such as Google Analytics or Mixpanel to monitor user interactions and gather insights on CRM development. This data is invaluable for informing future improvements and optimizing the user experience.
- Documentation Resources: Maintain comprehensive documentation throughout the development process by utilizing tools like Confluence or Notion. This practice ensures that all team members have access to essential information and guidelines, fostering a culture of transparency and collaboration.

Conclusion
CRM development stands as a pivotal element for businesses seeking to enhance their customer interactions and operational efficiency. By delving into the intricacies of CRM systems, organizations can craft tailored solutions that not only address current demands but also anticipate future needs. This strategic approach to CRM development is essential for maintaining a competitive advantage in the ever-evolving SaaS landscape.
The article delineates crucial steps in the CRM development process, including:
- Defining objectives
- Conducting market research
- Gathering requirements
- Ensuring user adoption
By emphasizing the importance of user experience, data quality, integration capabilities, and compliance, these insights provide a comprehensive framework for successful CRM implementation. Moreover, leveraging the right tools and resources can significantly streamline the development process, leading to enhanced productivity and engagement.
Ultimately, the significance of CRM development transcends mere functionality; it directly influences customer satisfaction and business growth. As organizations endeavor to refine their CRM systems, a commitment to continuous improvement and adaptation becomes vital. By embracing these principles, businesses can not only fulfill their current objectives but also position themselves for sustained success in the future.
FAQ
What is CRM development?
CRM development is the process of creating a platform that helps businesses manage interactions with current and prospective customers.
Why is CRM development important for businesses?
CRM development is important because it streamlines processes, enhances customer satisfaction, and ultimately drives sales growth.
How does CRM development impact customer retention in SaaS?
In the SaaS industry, CRM development is crucial for customer retention as it allows businesses to gather and analyze customer data, personalize interactions, and automate workflows.
What are the benefits of a well-designed CRM platform?
A well-designed CRM platform improves operational efficiency, strengthens customer relationships, and increases overall customer satisfaction.
What advanced features should be incorporated into CRM platforms?
Advanced features such as AI and automation should be integrated into CRM platforms to meet customer expectations and maintain a competitive edge in the market.
