5 Steps to Choose the Right Outsource Software Development Company
September 2, 2025
Alex Shubin | Founder & CEO at SDA

Overview
Choosing the right outsource software development company is crucial for organizations aiming for success. A structured approach is essential—begin by defining project goals, then conduct thorough research on potential partners. Establishing clear contracts and communication channels cannot be overstated. Clear documentation and alignment of expectations are vital for successful partnerships; they mitigate risks and enhance collaboration, ultimately leading to better project outcomes. Engage with potential partners effectively, ensuring that every detail aligns with your organizational objectives.
Introduction
Outsourcing software development has emerged as a strategic solution for companies intent on enhancing efficiency and reducing costs. By delegating these tasks to external teams, organizations can leverage a global talent pool while concentrating on their core competencies.
However, the journey to finding the right outsourcing partner is fraught with challenges, ranging from misaligned project goals to communication barriers.
How can companies navigate this complex landscape and ensure they select a partner that not only meets their technical needs but also fosters a successful long-term collaboration?
Understand Software Development Outsourcing
Delegating software development to an outsource software development company is a strategic approach that involves employing external teams to manage software tasks, allowing companies to focus on their core business activities. This method not only leads to substantial but also provides access to a global talent pool and accelerates project completion. For example, organizations that outsource can realize a reduction in development costs ranging from 40% to 70%. Notably, 34% of organizations cite cost reduction as the primary motivation for outsourcing programming to vendors.
However, this strategy is not without its challenges. Interaction barriers and the necessity for effective management can complicate the outsourcing process. Research reveals that over 68% of companies spend a month or longer recruiting a single developer, and alarmingly, one in five newly hired developers requires replacement. This underscores the hidden costs associated with staffing.
To navigate these complexities successfully, companies must:
- Establish clear expectations
- Foster open lines of communication
- 10 Benefits of Outsourcing Software Development for SaaS Owners with a proven track record
The shift towards long-term partnerships in external sourcing cultivates mutual understanding and trust, ultimately leading to 10 Benefits of Progressive Web App Development Services for SaaS Owners. Embrace this opportunity to optimize your software development processes and drive your business forward.

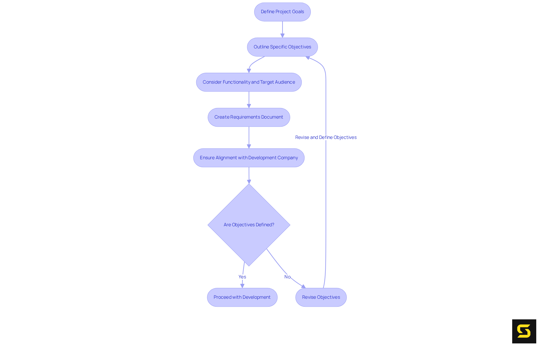
Define Your Project Goals and Requirements
Begin by outlining the 10 Benefits of Custom Mobile App Development for Your Business. Consider factors such as functionality, target audience, and desired outcomes. A detailed requirements document is essential, encompassing technical specifications, budget constraints, and timelines. This document serves as a reference point throughout the process with the outsource software development company, ensuring all parties are aligned on expectations. Notably, 44% of initiatives fail due to a lack of alignment between business and initiative objectives, underscoring the necessity of 10 Benefits of a Dedicated Development Team for SaaS Success. Successful SaaS product owners assert that the more specific you are upfront, the less you’ll need to correct course later. Furthermore, 37% of initiatives fail due to the absence of defined objectives and milestones, highlighting the dangers of insufficient documentation. By dedicating time to create a comprehensive requirements document, you establish the foundation for a successful partnership with an outsource software development company, ultimately leading to 10 Benefits of Software Outsource for SaaS Product Owners. Utilizing such as Jira or ClickUp can further simplify the requirements documentation process, improving collaboration and visibility among stakeholders.

Choose the Right Outsourcing Partner
To select the right outsource software development company, it is imperative to conduct on potential partners. Begin by reviewing their portfolios, client testimonials, and case studies to gauge their experience and success within your specific industry. Seek firms with a proven history of successfully completing projects similar to yours, as this reflects their capability to meet your requirements efficiently. Assess their technical skills in relevant technologies and methodologies, ensuring they align with your needs.
Communication skills are crucial; evaluate how effectively they articulate their understanding of your project and their collaborative approach. Be cognizant of potential cultural and communication barriers that may affect the partnership. Conduct interviews to delve into their processes and cultural fit, as these elements can significantly influence the success of your collaboration. Furthermore, confirm that the external partner has a robust cybersecurity framework in place to safeguard sensitive data and ensure compliance with industry regulations.
By adhering to this meticulous vetting procedure, you will identify an outsource software development company that not only meets your technical requirements but also aligns with your strategic objectives, ultimately enhancing the likelihood of a successful partnership.

Establish Contracts and Agreements
Drafting a comprehensive contract is not just important; it is essential for successful collaborative partnerships. The contract must clearly outline the following:
- Scope of work
- Deliverables
- Timelines
- 10 Best Companies to Outsource Software for SaaS Success
- 10 Benefits of Dedicated Software Development for SaaS Success
Including confidentiality clauses serves to protect sensitive information, while provisions for dispute resolution are crucial for effectively managing conflicts. It is imperative for both parties to agree on performance metrics and reporting requirements, as these metrics act as benchmarks for evaluating project success. Furthermore, the contract must incorporate terms of 10 Benefits of Dedicated Software Development for SaaS Success to safeguard sensitive information.
Assessing the vendor's certifications and adherence to security standards is vital for ensuring robust data protection. A structured table outlining tasks and deliverables can significantly enhance clarity, ensuring that both parties possess a clear understanding of expectations. Common pitfalls in external service agreements, such as ambiguous language and unclear KPIs, should be diligently avoided to mitigate risks.
Moreover, integrating expert insights—particularly the significance of fostering a collaborative relationship built on trust—can substantially strengthen the contract's effectiveness. Understanding the three main types of procurement outsourcing contracts—fixed-price, time and materials, and cost-reimbursable—is essential for selecting the most appropriate approach. Lastly, it is strongly advisable to have the contract reviewed by a legal professional to ensure compliance and effectively address any potential legal issues.

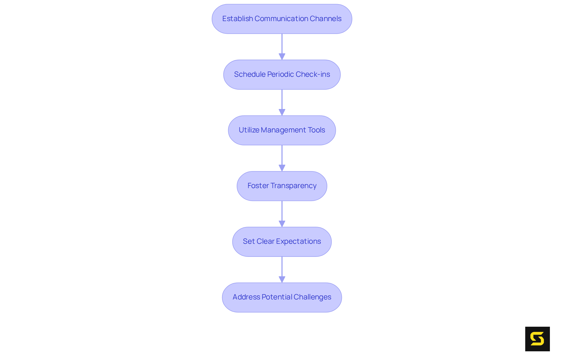
Manage the Outsourcing Relationship
Establishing regular communication channels is essential for ensuring that all stakeholders remain informed about the progress of the initiative. Schedule periodic check-ins to discuss milestones, address concerns, and provide constructive feedback. Utilize such as Asana or Trello to facilitate collaborative monitoring of tasks and deadlines, thereby enhancing accountability and transparency.
By fostering a culture of openness and transparency, you not only build trust but also ensure that both parties remain aligned throughout the initiative's lifecycle. This proactive approach to interaction can significantly impact the success of an outsource software development company, enabling timely adjustments and reinforcing a shared commitment to objectives.
In fact, nearly 80 percent of respondents indicated that strong working relationships with suppliers yielded at least 25 percent more value compared to poor, adversarial relationships. Furthermore, establishing clear expectations and goals from the outset is crucial for effective communication. Companies must also be vigilant about potential challenges, such as time zone differences and cultural barriers, which can affect project delivery.

Conclusion
Choosing the right outsourced software development company is a pivotal decision that can significantly influence project success. By strategically delegating software tasks to external teams, organizations streamline operations, tap into a broader talent pool, and achieve considerable cost savings. However, navigating the outsourcing journey requires careful consideration of potential challenges, underscoring the importance of establishing clear expectations and fostering effective communication.
This article outlines a comprehensive five-step process:
- Understanding software development outsourcing
- Defining project goals and requirements
- Selecting the right outsourcing partner
- Establishing contracts and agreements
- Managing the outsourcing relationship
Each step highlights the necessity of thorough planning and proactive engagement to mitigate risks and enhance collaboration. From creating detailed documentation to ensuring robust communication channels, these strategies are essential for aligning objectives and achieving successful project outcomes.
Ultimately, embracing these best practices can transform the outsourcing experience into a powerful tool for innovation and growth. Organizations must invest the necessary time and resources into selecting the right partner and managing the relationship effectively. By doing so, they safeguard their investments and position themselves to thrive in an increasingly competitive landscape. The journey of outsourcing software development transcends mere transaction; it represents an opportunity to forge lasting partnerships that drive business success.
FAQ
What is software development outsourcing?
Software development outsourcing involves delegating software tasks to external teams, allowing companies to focus on their core business activities. This approach can lead to significant cost savings and faster project completion.
What are the benefits of outsourcing software development?
Outsourcing can result in cost reductions ranging from 40% to 70%, access to a global talent pool, and accelerated project timelines. Additionally, 34% of organizations cite cost reduction as their primary motivation for outsourcing.
What challenges are associated with software development outsourcing?
Challenges include interaction barriers and the need for effective management. Research indicates that over 68% of companies take a month or longer to recruit a single developer, and one in five newly hired developers may require replacement, highlighting hidden staffing costs.
How can companies successfully navigate the complexities of outsourcing?
Companies can navigate these challenges by establishing clear expectations, fostering open communication, and choosing an outsourcing company with a proven track record.
Why is defining project goals and requirements important in outsourcing?
Clearly defined project goals and requirements are crucial because 44% of initiatives fail due to a lack of alignment between business and project objectives. A detailed requirements document helps ensure all parties are aligned on expectations.
What should be included in a requirements document?
A requirements document should include specific objectives, functionality, target audience, technical specifications, budget constraints, and timelines. This serves as a reference point throughout the outsourcing process.
How can management tools aid in the requirements documentation process?
Management tools like Jira or ClickUp can simplify the requirements documentation process, improving collaboration and visibility among stakeholders, which contributes to a successful partnership with the outsourcing company.
What are the consequences of insufficient documentation in software projects?
Insufficient documentation can lead to project failure, with 37% of initiatives failing due to the absence of defined objectives and milestones. This emphasizes the importance of thorough documentation in achieving successful outcomes.
